出国留学网专题频道考试指导栏目,提供与考试指导相关的所有资讯,希望我们所做的能让您感到满意!
03-12
心理咨询考试如何复习呢?下面由出国留学网小编为你精心准备了“2020心理咨询师考试:缓解压力的5大方法”,持续关注本站将可以持续获取更多的考试资讯!
是回避和远离压力来源。这需要根据个人的情况而定,没有对每一个人统一适应的模式。比如买股票,如果你心理承受能力低就不要买。再如美国小说《飘》中主人公斯卡利特碰到难受的事时常说:我现在不去想它,我现在若是老想着它,我会发疯的。我且等明天再去想它吧。
第二是恰当地合理地使用心理防御机制。举例如合理化,即对压力给以合理的解释,比如被领导批评以后,想关键是自己没有做好工作,领导应该批评,对其他人也是如此,是合理的,自己可能心平气和了。常用的心理防御机制还有压抑、投射、升华等。
第三是重新评价事件或者情境。问题也许没有你当初想的那么严重。换一个角度考虑问题可能会豁然开朗。即使是失误或错误也还有补偿的机会。
第四是寻求支持。当心理压力过大时,可以适当地向亲戚、朋友、心理医生倾诉和求助。不要硬撑。其实承认自己在一定时期软弱,然后通过外部有益的支持降低紧张、减弱不良的情绪反应是明智之举。
第五是适当的运动和培养多种爱好。当一个人处于不良的心理状态,或者不良的心境状态中的时候,坐在那里苦思冥想、发愁、哀叹,不但无助于问题的解决,反而会加重负面情绪。走出室外散散步、跑一圈、打打球,做体操、游泳运动,都会释放心理压力,调整情绪。启示:运动是生命之本,是保持青春活力的途径。有些白领女性喜欢在有限的空闲时间喝茶、看书,喜静不喜动。要知道,运动是一种主动的休息,可以让你疲惫的神经得到彻底放松。
让生活丰富多彩、有自己喜欢的业余爱好是让生活轻松的诀窍。下班后学点好玩的技艺吧,可以让你忘掉工作压力,有效地保持心理健康,陶冶性情,以更饱满的情绪投入到事业中去。
一、书读熟、题做烂
书读透,理解、融会贯通。技能操作知识要和基础知识相结合,不可教条,不可死读书本。必须挤一切时间学习,不可有侥幸心理。一分心血,一分汗水,一分成绩。
以教程为根本,至少复习两遍,系统复习一遍,在理解的基础上记忆。再概括地复习一遍,条目记忆为主。如时间充分,考前有重点地浏览一遍,强化记忆。调整心态,自我减压,自我安慰,既然已经如此,复习啥样算啥样,这次不行,下次再考。如何系统复习?编制具体内容理解提纲和记忆提纲,按章节循环复习。
平时学习就要细致扎实。考前复习要客观冷静。首先,在脑海中形成心理学的整体框架。其次,对每科知识都在脑中形成清晰的脉络。学习中分清主次,对易混淆的内容进行归纳对比分类。
首先,精读教程是十分必要的。精读就是逐章逐节甚至逐句去读,去理解,去掌握。然后将一章内容再归纳总结为一个整体,形成脉络。其次,在此基础上通过做相关练习题去消化、巩固精读内容。后,还要有一定的知识和能力功底,否则,也会成为空中楼阁。
其次,习题册至少要做三遍以上
...
《山西太原2019年中考体育考试指导》由本网站小编整理而出!希望给您带来帮助,更多相关资讯敬请关注本网站更新!祝您考试顺利!
山西太原2019年中考体育考试指导
1、考试项目
(1)必考项目(两项)
①1000米跑(男)、800米跑(女);
②立定跳远
(2)选考项目(四选一)
考生从“一分钟跳绳、掷实心球、坐位体前屈、仰卧起坐”等四个项目中选取一项作为考试项目。确定选考项目后不得更改。
2、考试分值
1000米跑(男)或800米跑(女)项目为20分,立定跳远项目15分,选考项目15分,总分为50分,计入初中学业考试总成绩。
3、考试顺序
1)选考项目;
2)立定跳远;
3)男生1000米跑或女生800米跑
提醒:跑步结束前均可以办理缓考,缓考后,所有已有科目成绩清零,缓考时所有科目重考。
4、评分标准
太原市2018年初中阶段学业考试(体育部门)评分标准详见下文表格,男生、女生分开看。
现场考试各项目均保留原始成绩,不单独进行“四舍五入”的处理。考试结束后,三项考试成绩相加,按照“四舍五入”的原则处理,作为考生体育考试的最终成绩。

5、考试时间
太原市2018年初中阶段学业考试时间安排(体育部门)

6、考试流程
考生报到→检录→进场准备→复核→巡考项目测试→立定跳远测试→1000米跑(800米跑)测试→考生离场(签字、收卡)→成绩公示
1)学校由校级领导带队集体组织考生按指定时间到考试场地报到(各校指定工作人员于当天考试前为缓考考生办理缓考手续)。
2)考生凭IC卡(准考证)到检录处进行检录,场外检录人员仔细核对考生的考号、姓名、照片等信息,确认无误后将考生带入指定地点。
...
考友们都准备好考试了吗?本文“福建2019年初中学科教学与考试指导意见”,跟着小编一起来了解一下吧。要相信只要自己有足够的实力,无论考什么都不会害怕!
福建2019年初中学科教学与考试指导意见
【导语】2019年是福建中考全省统考的第三年,和2018年相比,2019年会有哪些变化呢?日前,福建省教育厅网站发布《福建省初中学科教学与考试指导意见》(以下简称《指导意见》)透露了几项新变化。一起来看看吧。
三项调整
化学卷面满分分值由75分改为100分,考试时间从45分钟增加至60分钟,题型占分比例分别为选择题30%,非选择题70%;道德与法治题量调整为:选择题部分约占52%,非选择题部分约占 48%。(此前为各50%);历史试卷知识内容比例调整为:中国历史(含地方课程)约占 70%,世界历史约占 30%。(此前为中国历史约占 65%,世界历史约占 35%。)
语文名著考查不变
语文科名著考查范围不变,依旧是七本,具体是:《繁星·春水》、《西游记》、《水浒》、《骆驼祥子》、《伊索寓言》、《鲁滨逊漂流记》、《简爱》。
各科考试的样题也公布了,《指导意见》还公布各科的考试样题,也包括初二年的地理和生物哦。
来看看各科试卷的概况:
语文
命题依据:以《义务教育语文课程标准(2011年版)》为指导,以《指导意见》为依据,结合我省初中语文教学实际进行命题。
考试范围:《义务教育语文课程标准(2011年版)》中第四学段(7~9年级)的课程目标。
默写:《语文课程标准(2011版)》推荐的优秀诗文61篇(7~9年级)。
文学名著:文学名著阅读侧重浏览能力的考查。七~九年级必读书目为《语文课程标准(2011版)》推荐的课外阅读书目,如《繁星·春水》、《西游记》、《水浒》、《骆驼祥子》、《伊索寓言》、《鲁滨逊漂流记》、《简爱》等。
考试形式、时间:考试采用闭卷笔试的形式,试卷满分为150分,笔试时间为120分钟。
试题难度:依据初中学业水平考试的性质合理安排试题难度。
试卷结构:
1。题型占分比例
选择题、填空题、简答题、判断题:60%
作文:40%
2。内容占分比例
(1)积累与运用:约15%
(2)阅读:约45%
①古代诗文:约12%
②现代文学作品:约15%
③议论文、说明性文章、新闻:约10%
④课外名著阅读:约3%
⑤非连续性文本:5%
(3)写作:40%
附:61篇优秀诗文
1、关雎(关关雎鸠) 《诗经》
2、蒹葭(蒹葭苍苍) 《诗经》
3、十五从军征(十五从军征) 汉乐府
4、观沧海(东临碣石) 曹操
5、饮酒(结庐在人境) 陶潜
6、木兰辞(唧唧复唧唧) 北朝民歌
...
出国留学网为您整理“长沙市2018年中考招生美术考试指导纲要”,欢迎阅读参考,更多精彩内容请继续关注本网站相关栏目发布的信息。
长沙市2018年中考招生美术考试指导纲要

推荐阅读:
出国留学网为您整理“长沙市2018年中考音乐招生考试指导纲要”,欢迎阅读参考,更多精彩内容请继续关注本网站相关栏目发布的信息。
长沙市2018年中考音乐招生考试指导纲要

推荐阅读:
出国留学网长沙中考频道为广大考生提供2018长沙市初中毕业升学美术考试指导纲要,希望对大家有所帮助。
2018长沙市初中毕业升学美术考试指导纲要


推荐阅读:
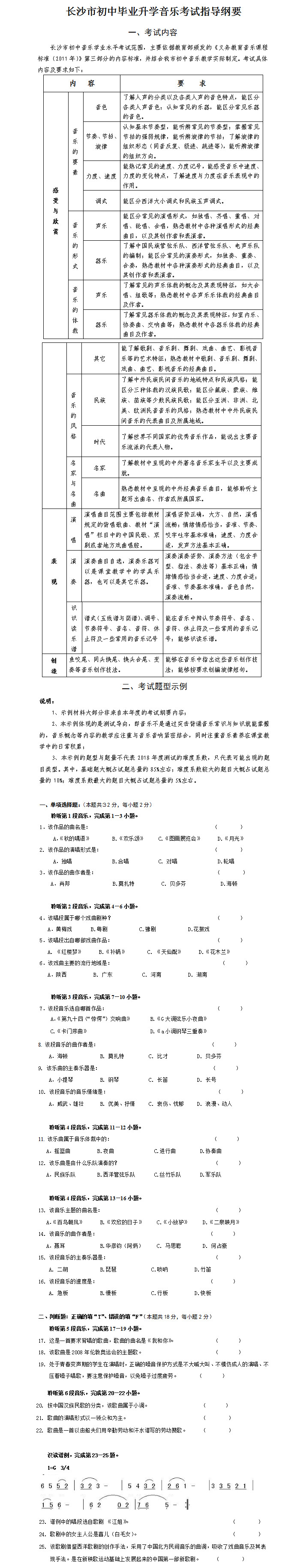
出国留学网长沙中考频道为广大考生提供2018长沙市初中毕业升学音乐考试指导纲要,希望对大家有所帮助。
2018长沙市初中毕业升学音乐考试指导纲要

推荐阅读:
出国留学网为你精选了2018年卫生资格《初级药士》精编考试指导(10),供你参考,更多相关资讯本网将持续更新,请及时关注。
2018年卫生资格《初级药士》精编考试指导(10)
烟酸体内过程
【药理作用】大剂量烟酸能使VLDL和TG浓度下降,1~4天生效,血浆TG浓度可下降20%~50%,作用程度与原VLDL水平有关。5~7天后,LDL-c也下降。与考来烯胺合用,降LDL-c作用加强。降脂作用可能与抑制脂肪组织中脂肪分解,抑制肝脏TG酯化等因素有关。本品能使细胞 cAMP浓度升高,有抑制血小板和扩张血管作用,也可使HDL-c浓度增高。
【体内过程】口服后吸收迅速,服用1g,经30~60分可达血药浓度高峰。血浆t1/2为45分。用量超过3g,以原形自尿中排出增加。
葡萄糖
中枢神经系统几乎全部依赖血糖的供应作为能源,一旦血糖下降到80毫克%时可能出现糖尿现象。
工业上葡萄糖由淀粉水解制得,60年代应用微生物酶法生产葡萄糖。这是一项重大革新,比酸水解法有明显的优点。在生产中原料不必精制,不需耐酸、耐压的设备,而且糖液无苦味,产糖率高。
葡萄糖在医学上主要用作注射用营养剂(葡萄糖注射液);
山梨醇
【山梨醇适应症】适用于治疗脑水肿及青光眼。也可用于心肾功能正常的水肿少尿。
【用量用法】静注:1次25%溶液250~500ml,儿童每次量每千克体重1~2g,在20~30分钟内输入。为消除脑水肿,每隔6~12小时重复注射1次。
【注意事项】同甘露醇。
【规格】注射液:每瓶62.5g(250ml)。
推荐阅读:
...
出国留学网为你精选了2018年卫生资格《初级药士》精编考试指导(9),供你参考,更多相关资讯本网将持续更新,请及时关注。
2018年卫生资格《初级药士》精编考试指导(9)
普罗布考
【药理作用】
口服能使病人血浆TC下降25%,LDL-c下降10%~15%,HDL-c降低30%,对VLDL、TG影响较少。细胞培养法证明普罗布考有高脂溶性,能结合到脂蛋白之中,从而抑制细胞对LDL的氧化修饰。
现知氧化修饰的LDL有细胞毒性,能损伤血管内皮,进而促进血小板,白细胞粘附并分泌生长因子等物质,造成平滑肌细胞移行和过度生长。普罗布考能抑制动脉粥样硬化形成,并使病变消退。可缓解心绞痛,改善缺血性心电图,还能使纯合子家族性高胆固醇血症患者皮肤及肌腱的黄色瘤明显缩小。
抗氧化剂
氧自由基可使血管内皮损伤,对LDL进行氧化修饰,可促进动脉粥样硬化形成与发展。
维生素C、维生素E有抗氧化作用,部分动物实验表明的抗动脉粥样硬化形成的作用。近年发现普罗布考降脂作用较弱,而抗氧化作用较强,对动脉粥样硬化呈现良好防治效应。
苯氧酸类
【体内过程】口服吸收迅速而完全,数小时即达血药浓度高峰,水解后放出有活性的酸基,能与血浆蛋白结合。部分有肝肠循环,主要以葡萄糖醛酸结合物形式从肾脏排出。
【临床应用】本类药物以降TG、VLDL及IDL为主,所以临床应用于Ⅱb、Ⅲ、Ⅳ型高血脂症。尤其对家族性Ⅲ型高血脂症效果更好。也可用于消退黄色瘤。对HDL-c下降的轻度高胆固醇血症也有较好疗效。
推荐阅读:
...
出国留学网为你精选了2018年卫生资格《初级药士》精编考试指导(8),供你参考,更多相关资讯本网将持续更新,请及时关注。
2018年卫生资格《初级药士》精编考试指导(8)
肌纤维
即使同一块肌肉内不同部位的比率,不见得相同。同一个人不同位置的比率自然不会一样,不同人同一肌肉的纤维的差异更是明显。身体不同位置快缩肌纤维本身的比率也不一样。
肌肉是由快肌纤维与慢肌纤维组成。两种肌纤维在运动中扮演着不同的角色。
慢肌纤维在力量与爆发力方面逊色于快肌纤维,但其拥有很好的耐力。由于其含有氧气,线粒体,肌红蛋白(肌细胞中运输氧的色素,是一种结合蛋白,与血红蛋白的一个亚单位相似,由一条珠蛋白的多肽链和一个血红素基团组成,它与红细胞释放的氧相结合,起贮氧作用,并将其转运至肌细胞的线粒体,在那里氧将葡萄糖氧化,生成二氧化碳和水)所以颜色较深。鸟类主要由慢肌纤维组成,因此可以做长时间的飞行。
土壤中的细菌
土壤中含有大量的微生物,土壤中的细菌来自天然生活在土壤中的自养菌和腐物寄生菌以及随动物排泄物及其尸体进入土壤的细菌。它们大部分在离地面10~20厘米深的土壤处存在。土层越深,菌数越少,暴露于土层表面的细菌由于日光照射和干燥,不利于其生存,所以细菌数量少。
土壤中的微生物以细菌为主,放线菌次之,另外还有真菌、螺旋体等。土壤中微生物绝大多数对人是有益的,它们参与大自然的物质循环,分解动物的尸体和排泄物;固定大气中的氮,供给植物利用;土壤中可分离出许多能产生抗生素的微生物。进入土壤中的病原微生物容易死亡,但是一些能形成芽胞的细菌如破伤风杆菌、气性坏疽病原菌、肉毒杆菌、炭疽杆菌等可在土壤中存活多年。因此土壤与创伤及战伤的厌氧性感染有很大关系。
多烯脂肪酸类
多烯脂肪酸是指有2个或2个以上不饱和键结构的脂肪酸,也称多不饱和脂肪酸(polyunsaturated fatty acids,PUFAs)。
根据第一个不饱和键位置不同,可分n-6、n-3二大类。n-6PUFAs包括亚油酸(linoleic acid)、γ-亚麻油酸(γ-linolenic acid)主要含于玉米油、葵花子油、红花油、亚麻子油等植物油中,降脂作用较弱,临床应用疗效可疑。
n-3PUFAs 除α-亚麻油酸外,主要有二十碳五烯酸(eicosapentaenoic acid, EPA)和二十二碳六烯酸(docosahexaenoic acid,DHA)等长链PUFAs.含于海洋生物藻、鱼及贝壳类中。
推荐阅读:
考试指导推荐访问