出国留学网专题频道金融市场基础知识复习资料栏目,提供与金融市场基础知识复习资料相关的所有资讯,希望我们所做的能让您感到满意!
03-22
出国留学网证券从业考试栏目为大家分享“2017证券金融基础知识复习资料:证券市场参与者”,希望对大家能有帮助。想了解更多关于证券从业考试的讯息,请继续关注我们网站的更新。
证券市场参与者
一、证券发行人
(一)公司(企业)
1、企业的组织形式:独资企业、公司制企业、合伙企业
2、发行股票筹集的资本属于自有资本;发行债券筹集的资本属于借入资本
3、发行股票、长期债券是筹集长期资本的主要途径;发行短期债券是补充流动资金的重要手段
4、公司(企业)对长期资本的需求将越来越大
5、英美国家将金融机构发行的证券归入公司债券(基本是股份公司),我国、日本将金融机构发行的债券定义为金融债券
(二)政府和政府机构
1、中央政府债券(国债)被视为无风险证券,其证券收益率被称为无风险利率
2、中央银行发行两类证券
(1)中央银行股票:如美国,央行采用股份制结构,央行股东只有红利分配权,无经营决策权,类似优先股
(2)中央银行处于调控货币供给量而发行的特殊债券
我国 2003 年开始发行中央银行票据
证券从业资格考试频道编辑推荐:
证券从业资格考试报名须知03-21
出国留学网证券考试栏目整理“证券金融市场基础知识复习资料:自律性组织”希望可以帮到广大考生,更多信息,请继续关注我们网站的更新!
证券交易所
1.证券交易所的定义
证券交易所是证券买卖双方公开交易的场所,是一个高度组织化、集中进行证券交易的市场,是整个证券市场的核心。《中华人民共和国证券法》规定,证券交易所是为证券集中交易提供场所和设施,组织和监督证券交易,实行自律管理的法人。
2.证券交易所的特征
证券交易所的特征如下:
(1)有固定的交易场所和交易时间。
(2)参加交易者为具备会员资格的证券经营机构,交易采取经纪制。
(3)交易的对象限于合乎一定标准的上市证券。
(4)通过公开竞价的方式决定交易价格。
(5)集中了证券的供求双方,具有较高的成交速度和成交率。
(6)实行“公开、公平、公正”原则,并对证券交易加以严格管理。
3.证券交易所的职能
我国《证券交易所管理办法》第十一条规定,证券交易所的职能包括:
(1)提供证券交易的场所和设施。
(2)制定证券交易所的业务规则。
(3)接受上市申请、安排证券上市。
(4)组织、监督证券交易。
(5)对会员进行监管。
(6)对上市公司进行监管。
(7)设立证券登记结算机构。
(8)管理和公布市场信息。
(9)中国证监会许可的其他职能。
4.证券交易所的组织形式
证券交易所的组织形式大致可以分为两类,即公司制和会员制。
(1)公司制的证券交易所是以股份有限公司形式组织并以营利为目的的法人团体,一般由金融机构及各类民营公司组建。
(2)会员制的证券交易所是一个由会员自愿组成的、不以营利为目的的社会法人团体。交易所设会员大会、理事会和监察委员会。
证券从业资格考试频道编辑推荐:
12-26
12-26
出国留学网证券从业考试频道为您整理2017年证券从业金融市场基础知识重点:证券业协会,欢迎大家关注证券从业考试动态!
2017年证券从业金融市场基础知识重点:证券业协会
中国证券业协会是证券业的自律性组织,是社会团体法人。
中国证券业协会的宗旨是:①遵守国家宪法、法律、法规和经济方针政策,遵守社会道德风尚,以科学发展观为指导,在国家对证券业实行集中统一监督管理的前提下,进行证券业自律管理;②发挥政府与证券行业间的桥梁和纽带作用;③为会员服务,维护会员的合法权益;④维护证券业的正当竞争秩序,促进证券市场的公开、公平、公正,推动证券市场的健康稳定发展。
根据我国《证券法》,中国证券业协会履行下列职责:①教育和组织会员遵守证券法律、行政法规;②依法维护会员的合法权益,向证券监督管理机构反映会员的建议和要求;③收集整理证券信息,为会员提供服务;④制定会员应遵守的规则,组织会员单位从业人员的业务培训,开展会员问的业务交流;⑤对会员之间、会员与客户之间发生的证券业务纠纷进行调解;⑥组织会员就证券业的发展、运作及有关内容进行研究;⑦监督、检查会员行为,对违反法律、行政法规或者中国证券业协会章程的,按照规定给予纪律处分。
证券业协会的机构设置:会员大会;理事会;常务理事会;监事会;会长办公室、会长、秘书长。
证券从业资格考试频道编辑推荐:
12-06
出国留学网证券从业考试栏目为大家分享“2017金融市场基础知识重点:金融债券发行的操作要求”,欢迎阅读!
2017金融市场基础知识重点:金融债券发行的操作要求
一、发行方式
1.金融债券可在全国银行间债券市场公开发行或定向发行。
2.金融债券的发行可以采取一次足额发行或限额内分期发行的方式。
二、担保要求
商业银行发行金融债券没有强制担保要求;而财务公司发行金融债券,则需要由财务公司的母公司或其他有担保能力的成员单位提供相应担保,经中国银监会批准免于担保的除外。对于商业银行设立的金融租赁公司,资质良好但成立不满3年的,应由具有担保能力的担保人提供担保。
三、信用评级
应由具有债券评级能力的信用评级机构每年进行信用评级。
四、发行的组织
1.承销团的组建
2.承销方式及承销人的资格条件
发行人应组建承销团,可采用协议承销、招标承销等方式。以招标承销方式发行金融债券的,发行人应与承销团成员签订承销主协议。以协议承销方式发行金融债券的,发行人应聘请主承销商。承销人应为金融机构,并须具备下列条件:注册资本不低于2亿元人民币;具有较强的债券分销能力;具有合格的从事债券市场业务的专业人员和债券分销渠道;最近两年内没有重大违法、违规行为;中国人民银行要求的其他条件。
3.招标承销的操作要求
以招标承销方式发行金融债券,发行人应向承销人发布下列信息:招标前,至少提前3个工作日向承销人公布招标具体时间、招标方式、招标标的、中标确定方式和应急招投标方案等内容;招标开始时,向承销人发出招标书;招标结束后,发行人应立即向承销人公布中标结果,并不迟于次一工作日发布金融债券招标结果公告。
五、异常情况处理
一次足额发行或限额内分期发行金融债券,如果发生下列情况之一,应在向中国人民银行报送备案文件时进行书面报告并说明原因。
①发行人业务、财务等经营状况发生重大变化;
②高级管理人员变更;
③控制人变更;
④发行人作出新的债券融资决定;
⑤发行人变更承销商、会计师事务所、律师事务所或信用评级机构等专业机构;
⑥是否分期发行、每期发行安排等金融债券发行方案变更;
⑦其他可能影响投资人作出正确判断的重大变化。
六、其他相关事项
发行人不得认购或变相认购自己发行的金融债券。发行人应在中国人民银行核准金融债券发行之日起60个工作日内开始发行金融债券,并在规定期限内完成发行。金融债券发行结束后10个工作日内,发行人应向中国人民银行书面报告金融债券发行情况。金融债券定向发行的,经认购人同意,可免于信用评级。定向发行的金融债券只能在认购人之间进行转让。
11-29
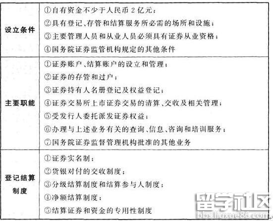
出国留学网证券从业考试频道为您整理“证券从业金融市场基础知识复习资料:证券登记结算公司”,希望广大考生掌握好重要知识点!
证券从业金融市场基础知识复习资料:证券登记结算公司

证券从业资格考试频道编辑推荐:
证券从业资格考试科目 ...金融市场基础知识复习资料推荐访问