出国留学网专题频道镇江教师资格认定栏目,提供与镇江教师资格认定相关的所有资讯,希望我们所做的能让您感到满意!
出国留学网为你带来[2017下半年江苏镇江中小学教师资格认定公告],欢迎大家继续关注教师资格证考试频道查看相关资讯,可按Ctrl+D收藏频道!更多考试资讯请关注我们网站的更新!
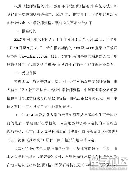
原标题:2017年下半年镇江市面向社会认定中小学教师资格公告
2017下半年江苏镇江市中小学教师资格认定公告
镇江市面向社会认定中小学教师资格公告
教师资格证考试栏目为您推荐:
...
出国留学网为你带来[2017年秋季江苏镇江润州区教师资格认定公告],欢迎大家继续关注教师资格证考试频道查看相关资讯,可按Ctrl+D收藏频道!更多考试资讯请关注我们网站的更新!
原标题:镇江市润州区教育局2017年秋季面向社会认定教师资格的公告
2017年秋季镇江市润州区教育局面向社会认定教师资格的公告.xls
2017年秋季镇江市润州区教育局教师资格认定相关材料.rar
教师资格证考试栏目为您推荐:
...
出国留学网为你带来[2017年秋季镇江京口区教师资格认定公告],欢迎大家继续关注教师资格证考试频道查看相关资讯,可按Ctrl+D收藏频道!更多考试资讯请关注我们网站的更新!
原标题:镇江市京口区教育局2017年秋季面向社会认定教师资格的公告
2017年秋季镇江市京口区教育局面向社会认定教师资格的公告.xls
2017年秋季镇江市京口区教育局教师资格认定相关材料.rar
教师资格证考试栏目为您推荐:
...02-27
教师资格面试合格的考生,不要忘记了参加教师资格认定哦!出国留学网教师资格考试栏目为大家分享“江苏镇江2017年教师资格认定通知”,希望对考生能有帮助。想了解更多关于教师资格考试的讯息,请继续关注我们网站的更新。









教师资格证考试栏目推荐:
镇江教师资格认定推荐访问