出国留学网专题频道长丰县栏目,提供与长丰县相关的所有资讯,希望我们所做的能让您感到满意! 长丰县位于安徽省合肥市北部,江淮丘陵北缘,介于东经116°52′~117°26′、北纬31°55′~32°37′之间,东与定远县、肥东县接壤,北与淮南市交界,西与寿县、肥西县毗连,南与合肥市庐阳区、新站综合开发试验区为邻。县城水湖镇,南距合肥市区70公里。长丰县1965年由寿县、定远、肥东、肥西四县的边缘结合部划并而成,国务院在命名时取“长治久安,人寿年丰”之义。长丰县资源丰富、经济繁荣,是全国商品粮生产基地县、全国油料生产百强县、全国生猪调出大县、全国设施草莓生产第一大县、全国中部百强县、全省科学发展先进县。已培育形成汽车配件、新型建材、食品加工、电力电器、平板显示五大主导产业,是全省汽配生产基地、全省建材生产大县、全省农产品加工大县。中粮、海螺、万向、江汽、伊利、鄂尔多斯、新希望、世纪金源、恒大、南山集团、广银铝业、雨润等全国知名企业先后落户长丰县内,浙江、福建等地商会300多家企业在长丰县聚首。现辖14个乡镇、1个省级开发区,总面积1841平方公里,总人口80万。
07-04
中考考试相关资讯已经出来了,需要了解的小伙伴们看过来,下面由出国留学网小编为你精心准备了“2020合肥长丰县中考考点”,持续关注本站将可以持续获取更多的考试资讯!
2020年长丰县招生委员会全体会议召开!今年,中考报名8521人,较去年增加2556人;
中考时间为7月14日-16日,设置7个考点,分别是长丰一中、实验高中、城关中学、实验小学、长师附小、北城世纪城学校、北城世纪城初中。
一、语文、英语,吃饭时即兴背诵
1、诗句、单词背诵方面。每年中考这些都是必考的,倘若这些失分的话,对于整体分数的影响是不可估量的。对于基础较好,平常花的功夫较多的同学,这个时候自己就应当着重对于常写错的字,稍加留心,多写几遍。而对于基础较为薄弱的同学们,可以请家长帮着挑默一些较为重点的;或者吃饭的时候,即兴吟上两句,放松心情的同时也可以检查检查自己的掌握情况。
2、作文素材的积累。说实话,这个时候不是我们参加作文竞赛,想怎么写就怎么写,有灵感就一鸣惊人,没有灵感就交空白卷。冲刺阶段也是作文素材集中积累的阶段,思考着:怎样吸纳别人写的精彩的片段中的精华语句?怎样创作出更好的片段?这些片段适合怎样的文章?片段的中心思想是什么?片段中哪些你认为特别出彩,需要强化?不妨理下思路,整理成表格形式,活学活用。
二、数理化,花一天看错题本
1、概念。物理化学中肯定会有考人名、考概念、考常识的题,应当把之前整理好的笔记本再横向、纵向过一遍,温故而知新。
2、解题方法归纳。这个时候就不能再进行题海战术了,找出“一模”、“二模”的卷子,因为这些题目往往是今年命题的重点和出题方向,看到题目之后,不要动笔去算,而是思考这道题它考什么?怎么解?
3、错题整理复习。因为往往错过的题对你而言是具有一定代表性的,说不定就算你做上8遍10遍之后,数字改一改,还是会错的。因为这些错误往往代表着你的思路、想法趋向。我当时看我的数学错题笔记就花去了一天的时间,不过着实非常重要,那一年我数学中考得了满分。
推荐阅读:
你的中考报名了吗?一起来看看考试栏目组小编为你提供的2019年合肥长丰县中考报名时间3月6日-10日,希望能够帮助到你,想知道更多相关资讯,请关注网站更新。
2019年合肥长丰县中考报名时间3月6日-10日
根据《2019合肥长丰县中考报名及相关政策公布》可知:2019年合肥长丰县中考报名时间3月6日-10日,报名系统为长丰县初中学业水平考试报名系统(http://cf.hfzsks.org),具体详情如下:
报名点工作
(一)信息审核
3月6日-10日,报名点登陆长丰县初中学业水平考试报名系统(http://cf.hfzsks.org),进入中考网上报名系统,核对应届生信息;同时,录入历届生报名信息。
(二)电子摄像
各报名点要进一步加强考生电子档案建设,确保照片信息准确。考生电子照片要图像清晰,比例适中,能准确反映考生面部特征,照片不偏色,不过亮或过暗(头像占照片尺寸的2/3)。
(三)数据上报
各报名点在完成信息核对、照片采集、体育考试选项等工作结束后,须打印《学生报名信息确认表》,并组织考生校对并签字确认。所有信息确认无误后,学校在报名系统中进行数据上报,生成最终报名数据。3月11号下午4点前数据上报截止。

推荐阅读:
距离中考还有四个月左右,考试栏目组小编为你提供了2019年合肥长丰县中考报名时间:3月6日-10日,一起来了解一下吧,想知道更多相关中考的资讯,请关注网站更新。
2019年合肥长丰县中考报名时间:3月6日-10日
根据《2019合肥长丰县中考报名及相关政策公布》可知:2019年合肥长丰县中考报名时间3月6日-10日,报名系统为长丰县初中学业水平考试报名系统(http://cf.hfzsks.org),具体详情如下:
报名点工作
(一)信息审核
3月6日-10日,报名点登陆长丰县初中学业水平考试报名系统(http://cf.hfzsks.org),进入中考网上报名系统,核对应届生信息;同时,录入历届生报名信息。
(二)电子摄像
各报名点要进一步加强考生电子档案建设,确保照片信息准确。考生电子照片要图像清晰,比例适中,能准确反映考生面部特征,照片不偏色,不过亮或过暗(头像占照片尺寸的2/3)。
(三)数据上报
各报名点在完成信息核对、照片采集、体育考试选项等工作结束后,须打印《学生报名信息确认表》,并组织考生校对并签字确认。所有信息确认无误后,学校在报名系统中进行数据上报,生成最终报名数据。3月11号下午4点前数据上报截止。

推荐阅读:
你的考试准备的怎么样了?考试栏目组小编为你提供了2019合肥长丰县中考报名及相关政策公布,希望能够帮助到你,想知道更多相关资讯,请关注网站更新。
2019合肥长丰县中考报名及相关政策公布
日前,县教体局出台《关于2019年长丰县初中学业水平考试报名工作的通知》,就今年全县中考报名工作作出安排。
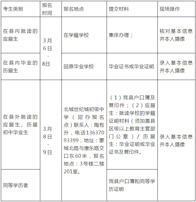
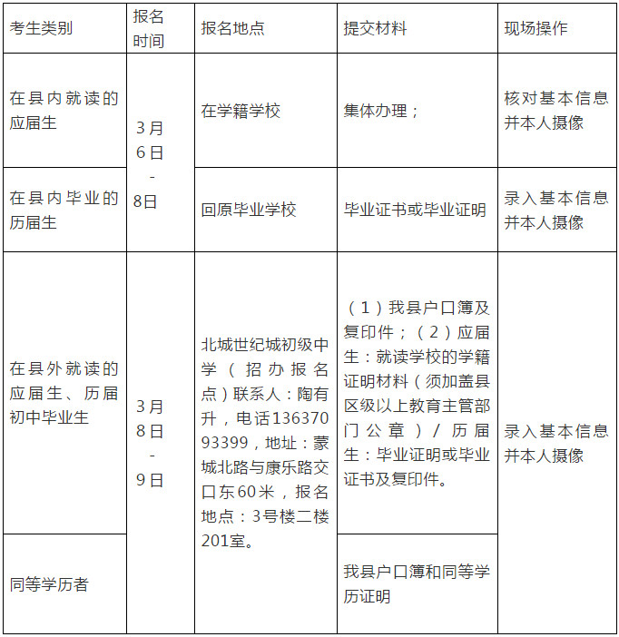
一、报名条件
(一)我县户口应、历届初中毕业生或同等学历者。
(二)非我县户口在我县就读并具有我县初中学籍的应、历届初中毕业生。
二、报名办法
2019年继续免收报名费。
北城世纪城初级中学(招办报名点)联系人:陶有升,电话13637093399,地址:蒙城北路与康乐路交口东60米,报名地点:3号楼二楼201室。

(1)我县户口簿及复印件;(2)应届生:就读学校的学籍证明材料(须加盖县区级以上教育主管部门公章)/ 历届生:毕业证明或毕业证书及复印件。
录入基本信息并本人摄像
同等学历者
我县户口簿和同等学历证明
三、报名点工作
(一)信息审核
3月6日-10日,报名点登陆长丰县初中学业水平考试报名系统(http://cf.hfzsks.org),进入中考网上报名系统,核对应届生信息;同时,录入历届生报名信息。
(二)电子摄像
各报名点要进一步加强考生电子档案建设,确保照片信息准确。考生电子照片要图像清晰,比例适中,能准确反映考生面部特征,照片不偏色,不过亮或过暗(头像占照片尺寸的2/3)。
(三)数据上报
各报名点在完成信息核对、照片采集、体育考试选项等工作结束后,须打印《学生报名信息确认表》,并组织考生校对并签字确认。所有信息确认无误后,学校在报名系统中进行数据上报,生成最终报名数据。3月11号下午4点前数据上报截止。
四、考号编排
初中学业水平体育考试报名、理科实验操作考试报名与中考报名同时进行,并实行考号唯一、一号多用,继续采用省定12位编排规则,由县招办在考生报名结束后统一编排。考生报名时必须同时选定好体育考试选考项目(具体方案另发)。
五、几点要求
(一)加强领导,制定方案,严格管理,落实到位。
中考报名工作政策性强,环节多,时间紧。各校要成立中考工作领导小组,根据县局招办的统一安排,制定实施方案,明确分工,责任到岗到人,保障设备、经费等工作条件。加强各工作环节的管理,确保各项工作落到实处,实现报名无疏漏,信息无差错。
(二)认真做好报名资格审查。
各校要严格把握报名条件,严格按照政策和规定...
09-15
小编为考生们整理了“合肥长丰县2018秋季中小学教师资格证认定通告”,希望有所帮助,更多考试信息请关注本网站的及时更新哦。
合肥长丰县2018秋季中小学教师资格证认定通告
根据《教师资格条例》《安徽省教师资格制度实施细则》《教育部关于开展中小学和幼儿园教师资格考试改革试点的指导意见》《教育部关于印发<中小学教师资格考试暂行办法><中小学教师资格定期注册暂行办法>的通知》《安徽省中小学教师资格考试改革试点工作实施方案》和《安徽省中小学教师资格考试与认定政策解释口径》(附件1),按照安徽省教育厅教师资格认定指导中心统一部署,现就我县2018年秋季中小学教师资格认定工作有关事项通告如下:
一、认定范围及对象
合肥市2018年秋季面向社会认定幼儿园教师资格、小学教师资格、初级中学教师资格。对象是未达到国家法定退休年龄,取得《中小学教师资格考试合格证明》(有效期内)或具备在长丰县直接认定中小学教师资格条件的人员,符合下列条件之一均可申请:
(一)户籍或工作单位在长丰县的人员,其中:工作单位是指申请人在长丰县辖区内有工作单位,具体分为有编制人员出具工作单位相关文件证明,有工作岗位没有编制人员出具本人所在人事档案关系管理部门证明,仅有工作单位提供的工作证明视为无效证明;
户籍和人事档案关系均不在合肥市辖区内的申请人应回本人户籍所在地申报。
(二)持有效长丰县居住证的人员。
二、认定条件
(一)遵守宪法和法律,热爱教育事业,履行《教师法》规定的义务,遵守教师职业道德;
(二)具有《教师法》规定的国民教育系列学历,具体如下:
1.申请幼儿园教师资格的,应当具备幼儿师范学校毕业及其以上学历;
2.申请小学教师资格的,应当具备中等师范学校毕业及其以上学历;
3.申请初级中学教师资格的,应当具备高等师范专科学校或者其他大学专科毕业及其以上学历。
(三)具有良好的身体素质和心理素质,能适应教育教学工作的需要。无传染性疾病,无精神病史,并经教师资格认定机构指定的二级以上医院体检合格。
安徽省教育厅《关于修订<安徽省教师资格申请人员体检标准及办法>的通知》(教秘人〔2004〕56号)、《关于进一步做好教师资格认定体检工作的通知》(皖教师〔2011〕1号)等相关文件通知可在安徽省教师资格认定指导中心页面“政策法规”栏目查看。
(四)达到国家语言文字工作委员会颁布的《普通话水平测试等级标准》二级乙等以上。其中,申请中小学语文教师资格和幼儿园教师资格的,普通话水平应达到二级甲等以上。
安徽省普通话水平测试报名方式、报名时间,普通话证书遗失补办等常见问题汇总可登陆“安徽语言文字培训测试网”相关页面查看
三、时间安排
长丰县中小学教师资格认定机构在“中国教师资格网”秋季开放期间开展认定工作。网上报名、现场确认、体检、证书领取等程序安排如下
(一)信息公布。9月12日至9月16日,长丰县人民政府网站公布教师资格认定相关信息,咨询电话为0551-66671331。
...
出国留学网整理了《安徽合肥长丰县2018年招聘幼儿园教师公告(195人)》供您参考!希望帮助到您!更多相关资讯请继续关注本网站的更新!祝您顺利通过考试!
长丰县2018年公开招聘幼儿园教师公告
为适应教育事业发展需要,经合肥市人力资源和社会保障局核准,长丰县拟面向社会公开招聘195名幼儿园教师,现将有关事项公告如下:
一、招聘范围
面向社会公开招聘应届毕业生、历届毕业生、在职教师(不含长丰县管理的在职在编教师)及其他符合条件的人员。
二、招聘原则
坚持“民主、公开、竞争、择优”的原则,实行笔试和面试相结合的办法进行。
三、报考条件
(一)拥护中国共产党的领导,遵纪守法,品行端正,热爱教育事业,具有开拓进取精神和服务意识,具备良好的职业道德。
(二)报考幼儿园教师岗位人员必须具备国家承认的专科及以上学历。
(三)具备幼儿园教师资格,且普通话证书必须达到二级甲等及以上水平。
(四)身体健康,具有岗位所要求的业务素质和工作能力,年龄在30周岁以下(1987年4月23日以后出生)。
(五)有下列情形的人员,不得报考:
1、不符合招聘岗位条件要求的人员;
2、在读的全日制普通高校非2018年应届毕业生;
3、现役军人;
4、经政府人力资源社会保障部门认定具有考试违纪行为且在停考期内的人员;
5、曾因犯罪受过刑事处罚的人员和曾被开除公职的人员、受到党纪政纪处分期限未满或者正在接受纪律审查的人员、处于刑事处罚期间或者正在接受司法调查尚未做出结论的人员;
6、法律规定不得报考或聘用为事业单位工作人员的其他人员。
四、招聘岗位和名额
本次公开招聘幼儿园教师共195人。详细岗位参见附件《长丰县2018年公开招聘幼儿园教师岗位表》。
五、招聘程序和办法
(一)网上报名及资格初审
1、考生登录合肥人事考试网(http://www.hfpta.com)报名,统一报名时间为2018年4月23日9:00至4月27日16:00,逾期不再办理。考生必须于个人报名24小时后至4月28日12:00登录合肥人事考试网查询是否通过资格初审。考生所填信息必须与本人实际情况、招聘条件和所报考岗位资格条件要求一致并真实无误。凡因弄虚作假或虽通过资格审查但实际与招聘条件规定不符的,一经查实,即取消其考试、聘用资格。
2、如资格初审通过,请于4月28日16:00前通过合肥人事考试网按规定交纳笔试考试费用,逾期视为自动放弃报考。报名缴费结束后,招聘岗位人数与报名人数比例不足1:2的,将取消或相应减少该招聘岗位,报考被取消岗位的考生可以改报其他岗位或退回报名费,改报考生需书面提交改报岗位申请,传真至0551-62669622,改报时间为5月2日9:00至12:00,逾期视为自动放弃报考。
3、考生于5月10日至5月11日直接从合肥人事考试网下载打...
出国留学网为大家提供《2018年安徽合肥长丰县事业单位招聘公告(56人)》,更多事业单位招考相关资讯请关注我们网站的更新!
长丰县2018年事业单位第一批公开招聘工作人员公告
因工作需要,长丰县2018年事业单位面向社会公开招聘工作人员,现将有关事项公告如下:
一、招聘原则
(一)坚持面向社会、公开招聘。
(二)坚持考试考察、择优聘用。
(三)坚持统一组织、分工负责。
二、招聘岗位及条件
长丰县2018年事业单位第一批公开招聘工作人员56名(详见《长丰县2018年事业单位第一批公开招聘工作人员岗位表》,下称《岗位表》)。 招聘对象为符合报考条件的应、历专科及以上学历毕业生。且具备以下条件:
(一)具有中华人民共和国国籍,拥护党的路线、方针、政策,遵守宪法和法律,具有良好的敬业精神和职业道德,热爱卫生事业;
(二)具有良好的品行;
(三)岗位所需的专业或技能条件;
(四)具有正常履行职责的身体条件;
(五)岗位所需的其他条件。
“年龄条件”中“30周岁及以下”为“1987年3月26日以后出生”(其他涉及年龄计算的以此类推)。
岗位条件和要求中“专业”主要依据国家公务员考试专业指导目录设置。
考生所学专业以毕业证书专业为准,不可以凭专业(学业)证书、结业证书、辅修证书、毕业证书上的辅修专业报考。毕业证书上专业后面带括号,只能代表所学内容有所涉及,不能认定为专业(教育部公布的“专业指导目录”中自带括号的除外)。
考生须严格按照招聘岗位要求的专业填报,如考生所学专业在教育部公布的专业(学科)指导目录中未出现,且招聘岗位要求专业为一级学科(类)的,可由招聘单位主管部门商教育行政主管部门确定。
岗位条件和要求中“本科及以上”指具有本科学历及以上学历的人员;“硕士研究生”指具有研究生学历且取得硕士学位的人员。
香港、澳门大学学历,须经国家教育行政主管部门认可;国外学历,要经国家教育部相关部门学历认证;上述人员同时须符合公告规定及岗位要求的其他报考资格条件。
有下列情形之一的人员,不得报考:
(一)不符合招聘岗位条件要求的人员;
(二)经政府人力资源社会保障部门认定具有考试违纪行为且在停考期内的人员;
(三)曾因犯罪受过刑事处罚的人员和曾被开除公职的人员、受到党纪政纪处分期限未满或者正在接受纪律审查的人员、处于刑事处罚期间或者正在接受司法调查尚未做出结论的人员;
(四)我县现在编在聘人员(以报名截止时间为准);
(五)法律规定不得参加事业单位工作人员报考或聘用的其他情形人员。
三、招聘程序
(一)网上报名及资格审查
1、报考人员登陆合肥人事考试网(www.hfpta.com)报名。统一报名时间为2018年3月26日9:00至3月30日16:00,逾期不再报名。报考人员所填信息必须准确、真实,其中涉及学历、身份证等证件上的信息填写必...
出国留学网为你带来[2017年合肥长丰县事业单位招聘公告(106人)],欢迎大家继续关注公务员考试频道查看相关资讯,可按Ctrl+D收藏频道!更多考试资讯请关注我们网站的更新!
最新消息>>>2018年国家公务员笔试时间12月10日
2018年国家公务员考试报名时间(10月30日至11月8日)
合肥市长丰县2017年事业单位公开招聘工作人员公告
根据省、市相关规定,现将长丰县2017年事业单位面向社会公开招聘工作人员的有关事项公告如下:
一、招聘原则
(一)坚持面向社会、公开招聘。
(二)坚持考试考察、择优聘用。
(三)坚持统一组织、分工负责。
二、招聘岗位及条件
长丰县2017年事业单位公开招聘工作人员106名,具体岗位及条件见《合肥市长丰县2017年事业单位公开招聘工作人员岗位表》(见附件)。 招聘对象为国家承认学历的专科以上毕业生以及符合招聘岗位条件的人员,且必须符合以下条件:
(一)具有中华人民共和国国籍;
(二)遵守宪法和法律;
(三)具有良好的品行;
(四)岗位所需的专业或技能条件;
(五)适应岗位要求的身体条件;
(六)岗位所需的其他条件。
“年龄条件”中“25周岁以下”为“1992年7月1日以后出生”(其他涉及年龄计算的依此类推)。“报考条件”中的工作经历要求,按足年计算,截止时间为2017年10月1日。因工作单位变化而中断时间的可以累计。在校学生在读期间参加勤工俭学、实习等不视为工作经历。
3、岗位条件和要求中“专业”主要依据国家公务员考试专业指导目录设置。
考生所学专业以毕业证书专业为准,不可以凭专业(学业)证书、结业证书、辅修证书、毕业证书上的辅修专业报考。毕业证书上专业后面带括号,只能代表所学内容有所涉及,不能认定为专业(教育部公布的“专业指导目录”中自带括号的除外)。
考生须严格按照招聘岗位要求的专业填报,相近、相似专业不得报考。如考生所学专业在教育部公布的专业(学科)指导目录中未出现,且招聘岗位要求专业为一级学科(类)的,可由招聘单位主管部门商教育行政主管部门确定。
岗位条件和要求中“本科及以上”指具有本科学历及以上学历的人员;“硕士研究生”指具有研究生学历且取得硕士学位的人员。如要求提供学位的招聘岗位,学位与学历的专业性须一致。
香港、澳门大学学历,须经国家教育行政主管部门...
12-10
出国留学网教师资格证考试栏目为大家分享“2016秋季安徽长丰县教师资格证书领取通知”,希望能解决广大考生的疑问。想了解更多关于教师资格证考试的讯息,请继续关注我们网站的更新。
2016秋季安徽长丰县教师资格证书领取通知
根据《安徽省教师资格制度实施细则》等有关文件精神,经长丰县中小学教师资格审查委员会审议,陈旭等55位同志具备初中、小学、幼儿园的教师资格,请认定合格人员尽快到长丰县政务中心一楼大厅教体局窗口领取教师资格证书。
点击下载>>>
长丰县教育体育局
2016年12月9日
教师资格证考试栏目推荐:
...长丰县推荐访问