出国留学网专题频道高考数学考试栏目,提供与高考数学考试相关的所有资讯,希望我们所做的能让您感到满意!
2023全国高考数学马上就要在2023年6月7-9日举行,数学作为主科,在考试中极易被拉分,为帮助各位更清楚了解最新高考数学考点,小编整理了最新的考试大纲和重点内容,祝各位或各位的孩子们都有一个好的成绩!
一、定义与适用范围
1、题目:本题以已知定理和证明定律为基础,主要考察考生在某一实际过程中遇到或已经
发生、实际能够发生的各种几何现象及其变化。
2、要求考生对同一概念或公式有一个比较全面的了解,可以帮助考生更好地做出正确的理
解和解决问题,同时提高解题的效率和正确率。
例题及参考答案
(1)各题的前一部分为原题,后一部分是新的题目,故选科前应先复习该题,找出问题所
在。
(2)试题的侧重点由所设问题展开。
(3)选择题必须采用选择题,而要分出多项式,其中多项式有多项式,另选一项。
(4)选择题中,所有选项必须符合以下条件之一,即:除已知外,任何选项必须与原题完全
一致;排除项必须符合下列条件以外,所有选项都要与原是题完全相同
三、考查内容
(1)考题:学生从基础知识上掌握一些基本的数学知识,并运用所学的知识解决实际问题。
(2)阅读课文时,可结合课本、课文内容,进行答题。
(3)阅读说明:命题人可以根据题意及要求选择一个比较复杂的问句。
四、考点:因题缘起而变化的,不适用于此题。
五、卷面:通过阅卷老师布置的卷面材料,结合题意。
六、答卷:考生如实填写试卷,注意把握分值比例。
七、答卷:"答"、"答"的题目都是关键点,所以请仔细研读卖。
八、改错:正误部分,根据题意改错。
九、回答:做错的题目,需要重新做一遍,不要重做,这样会影响到答题的积极性。
十、答题技巧:审题、审题和填空,一定要做对。
特别说明:对于一般难题,还要把答案写清楚、分析、归纳、解答、问号填错。
1.集合
(一)集合的含义与表示
1了解集合的含义、元素与集合的属于关系。
2能用自然语言、图形语言、集合语言(列举法或描述法)描述不同的具体问题
(二)集合间的根本关系
1理解集合之间包含与相等的含义,能识别给定集合的子集。
2在具体情境中,了解全集与空集的含义。
(三)集合的根本运算
1理解两个集合的并集与交集的含义,会求两个简单集合的并集与交集
2理解在给定集合中一个子集的补集的含义,会求给定子集的补集。
3能使用韦恩(Venn)图表达集合的关系及运算。
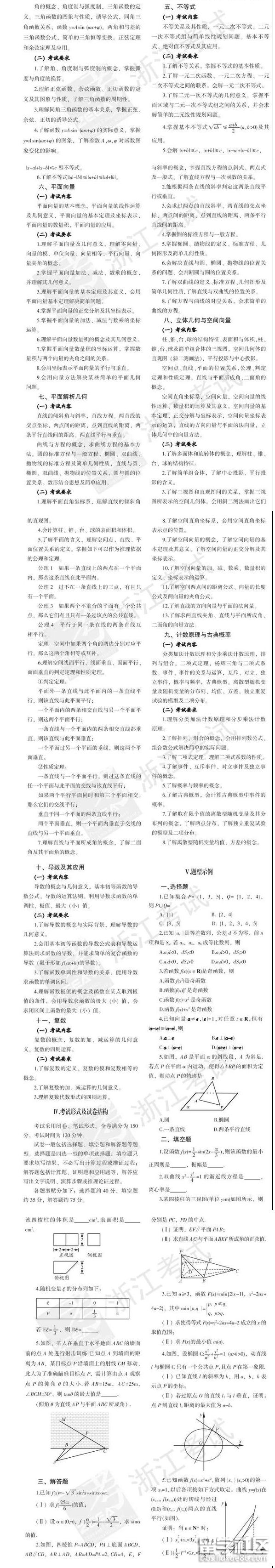
2.函数概念与根本初等函数
(一)函数
1了解构成函数的要素,会求一些简单函数的定义域和值域:了解央射的概念。
2在实际情境中,会根据不同的需要选择恰当的方法(如图像法、列表法、解析法)表示函数
3了解简单的分段函数,并...
各位上海市的高考考生注意了!距离2023年高考仅剩下不到一个月的时间了,为此本网在这里整理了一套2020年的高考数学试卷,希望本套试卷能够帮助到各位考生。下面是出国留学网收集整理的 “上海市2020年高考数学考试真题及答案” ,本文供各位考生参考,欢迎阅读。









各位江苏省的高考考生注意了!距离2023年高考仅剩下不到一个月的时间了,为此本网在这里整理了一套2020年的高考数学试卷,希望本套试卷能够帮助到各位考生。下面是出国留学网收集整理的 “江苏省2020年高考数学考试真题” ,本文供各位考生参考,欢迎阅读。





推荐阅读:
各位北京市的高考考生注意了!距离2023年高考仅剩下不到一个月的时间了,为此本网在这里整理了一套2020年的高考数学试卷,希望本套试卷能够帮助到各位考生。下面是出国留学网收集整理的 “北京市2020年高考数学考试试题” ,本文供各位考生参考,欢迎阅读。







推荐阅读:
08-04
准备报考成人高考的小伙伴们,成人高考数学考试内容是什么呢?快来和小编一起看看吧。下面是由出国留学网小编为大家整理的“成人高考数学考试有哪些内容”,仅供参考,欢迎大家阅读。
1.理工农医类
考试范围包括代数、三角、平面解析几何、立体几何、概率与统计五个部分。在实际考试中,这五个部分内容占试卷比例分别为45%、15%、20%、10%和10%。
2.文史财经类
考试范围为代数、三角、平面解析几何、概率与统计四个部分。在实际考试中,这四个部分内容占试卷比例分别为55%、15%、20%和10%。
(1)代数部分
考试内容有集合和简易逻辑、函数、不等式和不等式组、数列、导数和复数等(文史财经没有复数);
(2)三角部分
有三角函数及其有关概念、三角函数式的变换、三角函数的图像和性质、解三角形等;
(3)平面解析几何部分
有平面向量、直线、圆锥曲线等。
(4)立体几何部分
有直线和平面、空间向量、多面体和旋转体等(文史财经没有立体几何部分)。
(5)概率与统计初步部分
有概率初步、统计初步等,理工农医类包含排列、组合与二项式定理,文史财经类包含排列、组合。
熟悉考试题型,合理安排做题时间
其实,不仅仅是数学考试,在参任何一门考试之前,你都要弄清楚或明确几个问题:考试一共有多长时间,总分多少,选择、填空和其他主观题各占多少分。这样,你才能够在考试中合理分配考试时间,一定要避免在不值得的地方浪费大量的时间,影响了其他题的解答。
拿安徽省的数学成人高考题为例,安徽省数学成人高考满分为150分,时间是2小时,其中选择题是12道,每题5分,共60分;填空题4道,每题是4分,共16分,解答题一共74分。所以在了解这些内容后,你一定要根据自己的情况,合理安排解题时间。
一般来说,选择题填空题最迟不宜超过40分钟,按照尚博学校的教学标准是让学生在30分钟之内高效的完成选择填空题。你必须留下一个多小时甚至更多的时间来处理后面的大题,因为大题意味着你不仅要想,还要写。
确保正确率,学会取舍,敢于放弃
考试时,一定要根据自己的情况进行取舍,这样做的目的是:确保会做的题目一定能够拿分,部分会做或不太会做的题目尽量多拿分,一定不可能做出的题目,尽量少投入时间甚至压根就不去想。
对于基础较好的学生,如果感觉前面的选择填空题做的很顺利,时间很充裕,在前面几道大题稳步完成的情况下,可以冲击下最后的压轴题,向高分冲击。对于基础一般的学生,首先要保证的是前面的填空选择题大部分分值一定能够稳拿,甚至是拿满分。对于大题的前几题,也尽量多花点时间,一定不要在会做的题目上无谓失分,对于大题的后两题,能做几问就做几问,即使后面的几问不去做,也一定要保证前面的分数,因为最后两题题目的性价比远远不如前面的题目实惠。
对于基础较差的学生,首先,填空选择能会做的就一定要做对,对于大题,能写几问就写几问,而最后两道压轴题如果读完...
08-04
随着对学历的要求越来越高,成人高考也随之热门起来了,成人高考数学考试有什么答题技巧呢?下面是由出国留学网小编为大家整理的“成人高考数学考试答题技巧有哪些”,仅供参考,欢迎大家阅读。
1.仔细审题,吃透题意
审题是正确解题的前题条件,通过审题,可以掌握用于解题的第一手资料——已知条件,弄清题目要求。
审题的第一个关键在于:将有关概念、公式、定理等基础知识加以集中整理。凡在题中出现的概念、公式、性质等内容都是平时理解、记忆、运用的重点,也是我们在解选择题时首先需要回忆的对象。
审题的第二个关键在于:发现题材中的“机关”—— 题目中的一些隐含条件,往往是该题“价值”之所在,也是我们失分的“隐患”。
除此而外,审题的过程还是一个解题方法的抉择过程,开拓的解题思路能使我们心涌如潮,适宜的解题方法则帮助我们事半功倍。
2.反复析题,去伪存真
析题就是剖析题意。在认真审题的基础上,对全题进行反复的分析和解剖,从而为正确解题寻得路径。因此,析题的过程就是根据题意,联系知识,形成思路的过程。由于选择题具有相近、相关的特点,有时“真作假时假亦真”,对于一些似是而非的选项,我们可以结合题目,将选项逐一比较,用一些“虚拟式”的 “如果”,加以分析与验证,从而提高解题的正确率。
3.抓往关键,全面分析
在解题过程中,通过审题、析题后找到题目的关键所在是十分重要的,从关键处入手,找突破口,联系知识进行全面的分析形成正确的解题思路,就可以化难为易,化繁为简,从而解出正确的答案。
4.反复检查,认真核对
在审题、析题的过程中,由于思考问题不全面,往往会导致“失根”、“增根”等错误,因而,反复地检查,认真地进行核对, 也是解选择题必不可少的步骤之一。
复习巩固基本知识
在离考试还有这一个多月的时间里,要系统的复习一下初中数学,同时把重点放在高中的数学基础知识。这些内容包括初中的代数知识,高中的代数、三角函数、平面解析几何、立体几何等,然后再参照书中例题,挑选一部分习题亲自做一下,各章节后的习题要全部做时间上已经来不及,重点是掌握知识点记忆常用的数学公式。
参加强化训练班
如果有机会和条件,可在本人所在地参加成人高考辅导班,虽然时间短,但也是有较大的成效的,考生以辅导班的复习为主线,自己再花一些时间和精力进行复习,这样考试成绩会更好一些。
选择做真题试卷
考生在系统复习的基础之上,在考前10天内,可选择3-4套全国成人高考的数学考试卷,亲自做完每套试卷,不会做的.题可以请别人给自己讲,也可以向辅导班老师请教。建议在参加考试前,将这些做过的试卷再做一遍,这样能加深对考卷试题类型的辨识。熟悉解题方法,熟练运算能力,加强对公式的记忆和应用,每年全国成人高考数学试卷的题目类型,出题选择的知识点,题目个数变化都不大,题型基本相同。
选择会做的题做
01-24
2019年北京高考数学考试说明终于公布了,小编为您提供2019年北京高考数学考试说明,一起来看看今年的考试说明有什么变化吧!
2019年北京高考数学考试说明

推荐阅读:
高考数学频道提供高考数学考试做题慢怎么办,一起来看看解决的办法吧!更多高考资讯请关注我们网站的更新!
高考数学考试做题慢怎么办
慢的原因
1、题目不熟练
造成对题目不熟的原因大概有这么三个:对知识点本身不熟悉、解题思路不熟悉(思维不熟)、分析能力不足。
2、能力不足
计算能力不足、写字速度慢、阅读速度慢、接受信息能力不足(即不了解题目表述涵义)。
3、性格原因
马虎、粗心都可以归结于急躁,很多同学读题时快速读完却不了解其表达内容,或者是还没读完就开始写答案了,往往要反复回头,浪费时间。或者干脆做错。
4、做题习惯
很多同学拿到题闷头就做,事先考虑都不考虑,发现做错了才回头看。也有的同学看到题目不认识,就犹豫要不要先做,导致不知不觉的浪费时间。
训练方法
1、做题训练
大家都知道利用做题来提高做题速度,但是却没有好好的规划。到了1期末这个阶段,做难题意义已经不大。应该配合这阶段的冲刺,同时训练做题速度。
建议同学们无论是出于冲刺角度还是做题速度训练角度,都用简单题和中等题来训练。并且顺序是从选择题开始,然后是简单、中等的解答题,而后是填空题,最后有时间了才去练习所谓的“最后一题”。
在选择题训练上,减少死记硬算,多加入思考的比重。处理选择题上,思维和技巧摆在第一位。要充分利用题目和选项之间的暗示,多比较少计算,多动脑少“动手”。
如特殊值的代入、选项的代入,多用直接法(直接理解)、排除法(选项逆推)等,少从头到尾死算。选择题是只考虑结果而不考虑中间过程的题型,要始终本着“少算少错,多算多错”的道理,加大理解分析判断等比例做题,这样不仅可以提高选择题的准确率,也能大量缩短考试时间,即达到短期内提升成绩的目的,也达到提高做题速度的目的。
然后是中等题和简单题,我们要总结做题过程的思维和解答步骤,你会发现即使是不同的题型,在解题思路上有太多的相似点。把这些相似点总结出来,你会发现可以应用到各个题型。
2、做题训练注意的几个问题
量大且持续时间长
这里说的不是总量,而是每一次训练的时候题量必须要够,连续做题的时间要长,而不能浅尝辄止。在训练及选题的过程中,最好要同科同类。
掐时间
每一道题或每一套题都掐好时间,前面刚开始做题的时候可以放慢一些,多训练解题思维。当你总结完解题思维后,要尽量缩短做题时间。然后通过做模拟卷的时候,至少缩短规定时间的10~30%左右(最后一道大题若不会做可留下相应时间)。当你能够稳固在这个时间段答题的时候,基本上就没有太多问题了。
3、能力的训练方法
这里针对计算、写字慢、阅读有问题的同学。计算能力不足是由于逻辑推导能力不足所导致的,这一点在短时间内只能通过...
01-16
出国留学高考网为大家提供2018年北京高考数学考试说明修订内容,更多高考资讯请关注我们网站的更新!
2018年北京高考数学考试说明修订内容
2018年高考北京卷《考试说明》近日公布。与2017年相比,新版《考试说明》在保持稳定的基础上略有调整。语文、英语、生物学科有所变化。所有科目都对样题部分进行了微调。语文学科中,《论语》纳入经典阅读考查范围。
《2018年高考北京卷考试说明》修订的说明——
数 学
一、指导思想
1.体现数学学科价值
数学是一门思维的学科,是培养数学思维的有效载体。高考数学以抽象概括和推理论证能力为核心,全面考查各种能力,强调综合性、应用性、探究性,检测考生理性思维的广度和深度,体现数学学科价值。
2.突出数学学科本质
注重考查考生的数学基础知识、基本技能和数学思想方法,结合考生认知水平,测量其对数学本质的理解、对数学概念结构的把握、对数学学习的态度和信念、对数学精神与思想和方法的领悟、对数学思维的掌握与运用。
3.注重试题的宽度和广度,体现宽广融通
注意试题背景的多样化,拓宽试题素材的范围,设计研究型、探索性、开放型题目,让考生独立思考、自主探索、发挥主观能动性,梳理解题程序、寻求合适的解题方法,为考生展现创新意识、发挥创造能力创设广阔的平台。
4.助力课程与教学改革
所选试题更加符合考生的认知规律,体现“以人为本”的命题理念,紧紧抓住“培养什么人,怎样培养人”的实质和核心,引导教学和考生自觉置身于现实社会的大环境中,关心身边的数学问题,促使考生在学习和实践中形成和发展理性思维的精神。
二、具体内容
参考样题主要体现试题考查目的,包括对基础知识、基本能力和基本数学思想方法的考查,以及对后续学习所需要的数学素养的考查等。具体调整如下:
文科:2017年第2题替换2013年第4题,2017年第7题替换2014年第5题,2017年第3题替换2011年第6题,2017年第13题替换2015年第14题,2017年第18题替换2012年第16题。
理科:2017年第2题替换2006年第1题,2017年第6题替换2005年第2题,2017年第3题替换2011年第4题,2017年第13题替换2014年第14题,2017年第16题替换2010年第16题。
小编精心为您推荐:
高考数学考试推荐访问