出国留学网专题频道2013宁波中考栏目,提供与2013宁波中考相关的所有资讯,希望我们所做的能让您感到满意!
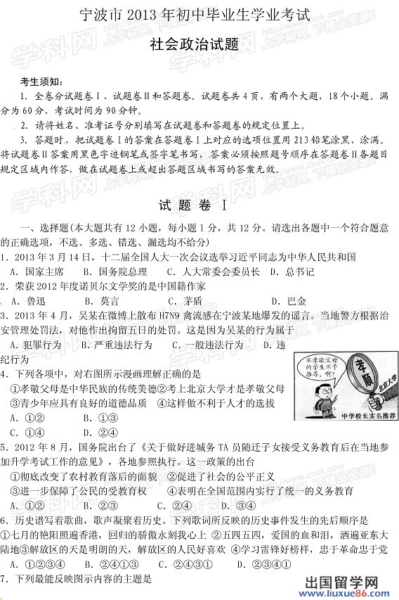
03-18
03-18
03-18
08-20
2013年中考已经结束,学子们一定十分关注成绩线的指标,小编也是和大家一样。小编也在这里给大家提供2013中考作文题目、中考满分作文汇总,只需大家届时关注出国留学网相关链接。(ctrl+d即可收藏)
夏天如约而至,2013年夏天,是一个特殊的夏天,我们即将告别初中生活,开始新的人生旅程。在这个夏天,我们有温暖的回忆,离别的愁绪,美好的期待。迷惘、思考、选择、拼搏、自由、梦想……都将成为这个夏天的关键词。请以“2013,我的夏天”为题,写一篇作文
中考相关推荐:
中考满分作文汇总(二)08-14
2013年中考已经结束,学子们一定十分关注成绩线的指标,小编也是和大家一样。为了能给大家在2014年中考考试考出好成绩,小编已在出国留学网分享2013年宁波中考政治试题及答案。(CTRL+D即可收藏)



[pa...
07-30
分数不代表一个人的整体素质,只是一个只是掌握度的指标。宁波中考结束了,宁波中考分数线已经下达,小编会在最快时间内给大家分享各宁波中考分数线、中考成绩查询及中考志愿填报的相关信息,只需大家届时关注出国留学网相关链接。
推荐阅读
2013宁波中考录取已经基本接近尾声,大部分同学和家长们翘首以待的通知书也将如期而至。宁波录取通知书将于录取结果公布后的两周左右时间内寄出,同学们可耐心等待,同时出国留学网中考频道为您提供2013宁波地区中考录取结果查询入口,宁波考生及家长可查询到相应信息,等待录取通知书即可。
中考相关内容推荐:
07-17
07-17
07-08
出国留学网中考频道在考试后及时公布各科中考试题答案和中考作文及试卷专家点评。请广大考生家长关注,祝福广大考生在2013年中考中发挥出最佳水平,考出好成绩!同时祝愿决战2014中考的新初三学员能倍加努力,在2014年中考中也能取得优异的成绩。
社会政治:聚焦热点价值引领能力立意
中学一级教师徐笑琴
中考社会政治试卷聚焦社会热点,具有时代气息,注重价值引领和能力立意。
一、价值引领,注重感悟
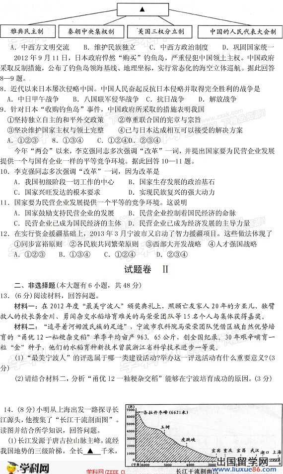
今年的社会中考卷一如既往坚持主流价值引导,试题呈现出积极向上、符合社会发展趋势的思想观念。如第3、17题的法律精神;第4、13题的传统美德;第15题的科技创新及人文关怀;第5、12题的和谐社会;第9题的和平发展;第14、18题的科学发展观等。特别是14题(4)小明探寻后写下“美丽长江,永续发展”的愿景,15题(4)以方便行人过马路为出发点设计交通信号灯,18题(3)谈谈如何为生存环境的改善“共奋斗”等,让学生在答题中感悟,在感悟中提升。试卷充分体现社会思品学科的价值和意义,引导学生增强法律意识、公德意识,提高科学素养,从国家民族甚至是全球的高度做负责任的公民。
二、能力立意,立足基础
试题立足于学生的现实生活,以学科知识为基础,注重综合能力的考查。如13、15、17和18题都是从学生生活出发,巧妙创设问题情境。第13题(1)、14题(2)、17题(2)和18题(1),考查学生对学科知识是否做到活学活用。材料分析题要求学生在认真研读材料的基础上,努力找到材料与学科知识的联系。试题设问活而不难,只要获取到有效信息问题便可迎刃而解,综合考查了学生搜集和处理信息的能力,概括和表达能力,在具体情境中学以致用,分析和解决实际问题的能力等。
三、关注热点,深度挖掘
试题关注社会生活中的热点和焦点问题,典型的案例和人物,体现时代特色,反映社会变迁。如新一届领导人当选、诺贝尔文学奖获得者莫言、日本“收购钓鱼岛”、宁波智力援疆项目、“最美宁波人”、“中国式过马路”、共筑“中国梦”等等。第15题围绕“中国式过马路”这一热点,以“交通信号灯的变迁”为线索综合考查英国工业革命、科技发展以及法治社会等知识,设问思维度高,知识跨度大,最后一问有利于引导学生探究和发散思维,彰显学生个性。
2013江苏中考语文试题汇总
2013宁波中考推荐访问