出国留学网专题频道2014贵阳中考栏目,提供与2014贵阳中考相关的所有资讯,希望我们所做的能让您感到满意!
07-07
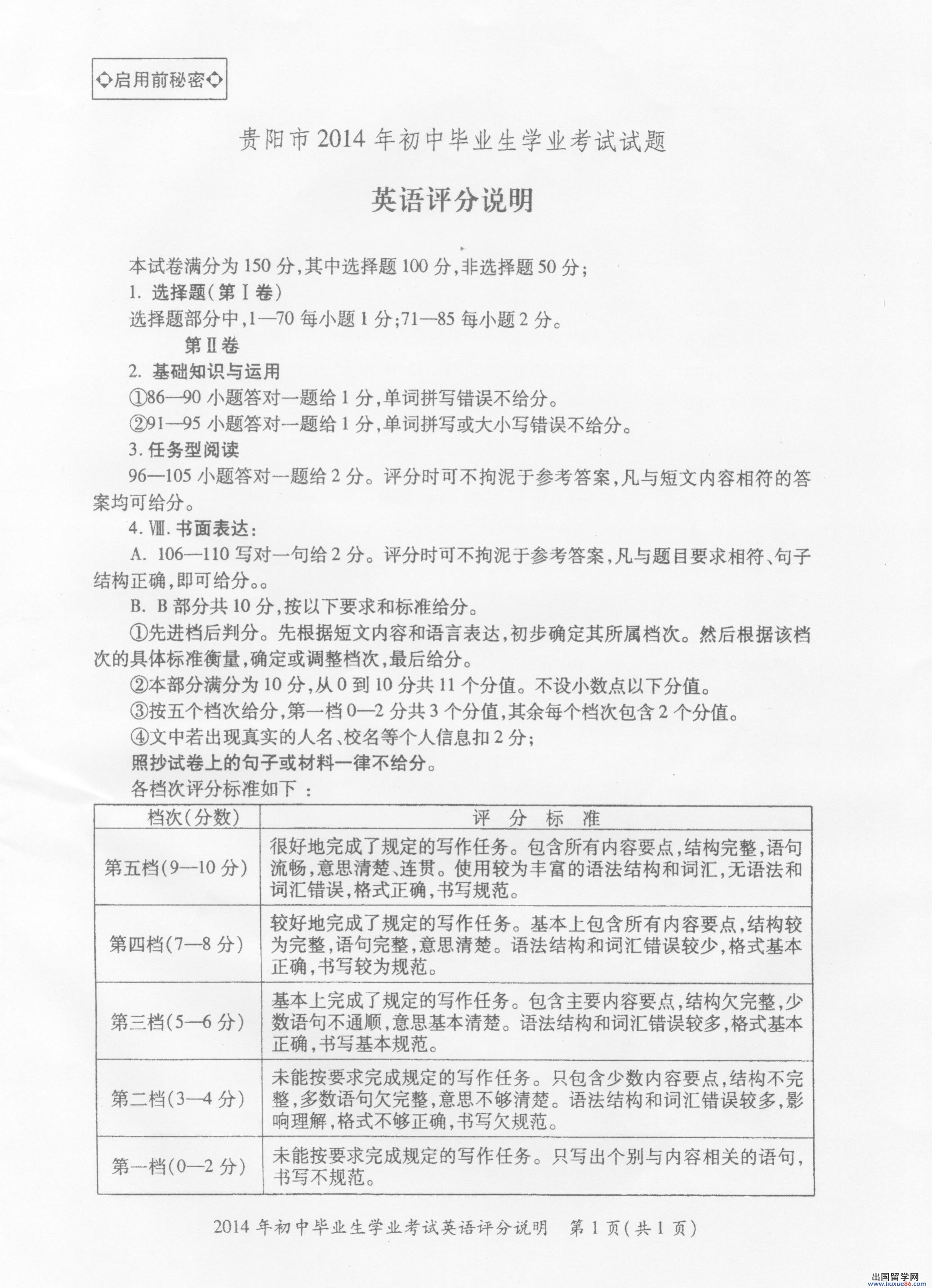
出国留学网中考频道第一时间为您公布2014贵阳中考英语评分说明,希望大家喜欢。

推荐阅读:2014安徽中考英语作文题及范文汇总
推荐阅读:2014山东中考英语作文题及范文汇总
推荐阅读:2014浙江中考英语作文题及范文汇总
推荐阅读:2014四川中考英语作文题及范文汇总
推荐阅读:2014全国中考英语作文题目及范文汇总
07-05
【2014贵阳中考成绩查询】
贵阳中考成绩查询现已公布,出国留学网小编为大家提供正确的方法查询以免被钓鱼网站欺骗,考生可以登录“贵阳教育网”进行查询,也可以通过我们为大家提供的快速通道直接进入成绩查询系统,点击下方图片直接进入:
中考网推荐访问:
07-04
07-04
07-02
07-02
07-02
07-02
2014贵阳中考推荐访问