出国留学网专题频道2017西医综合考研大纲栏目,提供与2017西医综合考研大纲相关的所有资讯,希望我们所做的能让您感到满意!
08-16
出国留学考研网为大家提供2016年与2017年西医综合考研大纲对比解析,更多考研资讯请关注我们网站的更新!
2016年与2017年西医综合考研大纲对比解析
2017年西医综合统考大纲终于出炉,在逐字逐句的比对后,小编梳理了2017年西医综合考研大纲与2016年对比分析,今年还是发生了较大的变化,同学们必须重视。
| 2017、2016年考研西医综合大纲变化对照表 | |||
|
|
2016大纲要求
|
2017大纲要求
|
|
| Ⅰ考试性质 | 西医综合考试 | 临床医学综合能力(西医) | |
| 招收医学专业的硕士研究生 | 招收临床医学类专业学位硕士研究生 | ||
| Ⅱ考查目标 | 西医综合考试范围为基础医学中的生理学、生物化学和病理学,临床医学中的内科学(包括诊断学)和外科学。要求考生系统掌握上述医学学科中的基本理论、基本知识和基本技能,能够运用所学的基本理论、基本知识和基本技能综合分析、判断和解决有关理论问题和实际问题。 | 临床医学综合能力(西医)考试范围包括临床医学人文精神,基础医学中的生理学、生物化学、病理学,以临床医学中的内科学(含诊断学)、外科学。临床医学人文精神重点考查医学职业责任意识、医患沟通力、医学伦理及法律法规等基本职业素养;医学基础理论部分重点考查基本医学理论知识,以及运用医学概念和原理解决临床实际问题、理论联系实际的能力;临床综合能力部分重点考查临床思维、诊断与鉴别诊断、制定和执行诊疗计划、临床操作、急诊处理等临床综合能力。 | |
| Ⅲ考试形式和试卷结构 | |||
08-16
出国留学考研网为大家提供2017西医综合考研大纲解析:分值变动明显,更多考研资讯请关注我们网站的更新!
2017西医综合考研大纲解析:分值变动明显
2017年的西医专硕考研大纲已经发布了,结合变动情况总结为,大的方向上变动明显,小的方面上变动不大,尤其是基础三科:生理学、生物化学、病理学,变动很小。
首先,分值比重变化较大:
生理学由原来的20%下降到14%
生物化学由原来的15%下降到12%
病理学由原来的15%下降到12%
内科学由原来的30%上升到33%
外科学由原来的20%上升到23%
今年新增临床医学人文精神占6%
这是分值上的变化,也就是我说的大的方向上的变动,这一变动也符合这个考试的初衷,就是重点是临床技能为主,同时适应目前我国医患关系紧张的局面,提高临床科目的比重,同时加入人文精神,包括医患关系、医学职业素养、临床伦理、卫生法律法规几部分。
不过,大家不用担心,考查内容方面变动不大,尤其是基础三科,只是有几处细小的改动,更多的改动只是把句子变了,但意思跟以前一样,比如:
生理学中:
2016年大纲中的表述为:食物的能量转化。食物的热价、氧热价和呼吸商。能量代谢的测定原理和临床的简化测定法。影响能量代谢的因素,基础代谢和基础代谢率及其意义
2017年新大纲的表述为:机体能量的来源和利用、能量平衡、能量代谢的测定,影响能量代谢的因素,基础代谢及其测定等
如果说有改动的话仅限几处小改动,列举如下
生理学删除了非定向突触传递(或非突触性化学传递)和电突触传递、雌激素及孕激素的生理作用、胎盘的内分泌功能;
生物化学添加:其他的菲编码RNA的分类与功能
病理学添加:干细胞的概念及其在再生中的作用
尖锐湿疣的病因、传播途径、发病机制、病理变化、分期及其临床病理联系
删除:阿米巴病的病因、传染途径,肠阿米巴病的病理变化及肠外阿米巴病的病理变化
这几处改动对同学们复习影响不大,不是什么重点内容,大家只要是把上课的时候,老师强调的重点问题掌握清楚,基础三科不会是你们的绊脚石。
相信自己,加油!
| 2017西医综合考研大纲已公布 | |
08-16
出国留学考研网为大家提供2017西医综合考研大纲:变化与考研政策变化相辅相成,更多考研资讯请关注我们网站的更新!
2017西医综合考研大纲:变化与考研政策变化相辅相成
2017年临床医学综合能力(西医)考试大纲终于出炉,新大纲的更改主要是根据2015年9月初教育部公布的《教育部关于推进临床医学、口腔医学及中医专业学位硕士研究生考试招生改革的实施意见》。对于医学生来说,2017考生的挑战要大得多。一是要关注西医综合考研政策的变化,二是要关注考研大纲的变化,两者是密不可分的。关注大纲变化的同时,一定要明白大纲变化的根源在于考研政策的改变,因此我们首先要了解考研政策的变化。
首先我们看这个文件的原文怎么说:
《教育部关于推进临床医学、口腔医学及中医专业学位硕士研究生考试招生改革的实施意见》:
改革措施
(一)推进分类考试。临床医学类专业学位和医学学术学位硕士研究生业务课考试科目分别设置。临床医学类专业学位硕士研究生初试环节设“临床医学综合能力”(分中、西医两类)科目,着重考查临床医学职业素质和专业能力,由教育部考试中心统一命题,满分300分。口腔医学专业学位既可选用统一命题的“临床医学综合能力”,也可由招生单位自主命题。医学学术学位硕士研究生初试业务课科目由招生单位按一级学科自主命题,着重考查医学专业素养和科研创新潜质。思想政治理论、外国语考试科目及分值保持不变。
(二)改革初试内容。“临床医学综合能力”在重视专业基础知识的同时,进一步丰富命题内容,提高初试考查的职业针对性和科学性。全面加强临床医学职业素质考核,对考生的人道主义精神、职业责任意识、医患沟通能力、医学伦理法规等基本职业素质方面进行考查;进一步强化临床技能考查,着重考查考生的临床思维和表达能力、基本诊断处理能力、合理选择临床技术能力等。同时,推进专业知识、专业技能、职业素质考核的有机结合,提高考查实效性。
来自“教育部有关负责人就《教育部关于推进临床医学、口腔医学及中医专业学位硕士研究生考试招生改革的实施意见》答记者问”:
问4:改革后的“临床医学综合能力”科目考试内容有什么变化?
答:改革后的“临床医学综合能力”科目考试内容,主要有三方面变化。
一是全面加强对职业素质的考查,主要是对医德的考查。党的十八大提出“把立德树人作为教育的根本任务,培养德智体美全面发展的社会主义建设者和接班人”,同时,医生的职业特点要求从业者必须具有崇高的职业理想、高尚品德和仁爱之心,临床医学类专业学位教育要从选拔环节开始,体现对职业素质的重视,贯彻立德树人的理念,并引导学校、教师和学生在本科阶段加强职业素质教育和学习。改革后初试业务课试题将设置一定比例的内容,加强对考生人道主义精神、职业责任意识、医患沟通能力、医学伦理、法律法规等方面的考查。
二是进一步强化临床技能考查。临床医学类专业学位硕士研究生教育旨在培养高水平的临床医生,在考试内容上将紧密围绕培养目标和临床实践要求,既重视专业知识,也注重专业技能,着重考查考生的临床思维和表达能力、基本诊断处理能力、合理选择临床技术能力等。
三是进一步提高命题内容综合度,推进专业知识、职业素质、专业技能考核的有...
08-16
出国留学考研网为大家提供2017西医综合考研大纲已公布,更多考研资讯请关注我们网站的更新!
| 2017西医综合考研大纲已公布 | |
| 一 | 2017西医综合考研大纲(考试性质) |
| 二 | 2017西医综合考研大纲(考查目标) |
| 三 | 2... |
08-16
出国留学考研网为大家提供2017西医综合考研大纲(完整版),更多考研资讯请关注我们网站的更新!
| 2017西医综合考研大纲(完整版) | |
| 一 | 2017西医综合考研大纲(考试性质) |
| 二 | 2017西医综合考研大纲(考查目标) |
| 三 | |
08-16
出国留学考研网为大家提供2017西医综合考研大纲变化汇总,更多考研资讯请关注我们网站的更新!
| 2017西医综合考研大纲变化汇总 | |
| 1 | 2016年与2017年考研西医综合大纲变化对比 |
| 2 | 2016年与2017年西医综合考研大纲变化对比(内科学) |
08-16
出国留学考研网为大家提供2017西医综合考研大纲题型:X型题,更多考研资讯请关注我们网站的更新!
2017西医综合考研大纲题型:X型题





小编精心为您推荐:
08-16
出国留学考研网为大家提供2017年西医综合考研大纲题型:B型题,更多考研资讯请关注我们网站的更新!
2017年西医综合考研大纲题型:B型题



小编精心为您推荐:
08-16
08-16
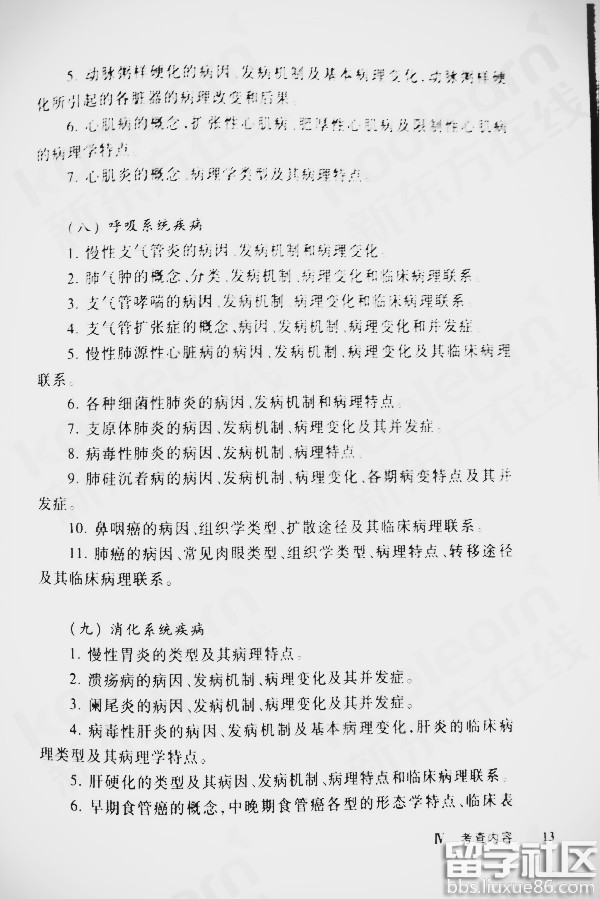
出国留学考研网为大家提供2017西医综合考试大纲原文:病理学,更多考研资讯请关注我们网站的更新!
2017西医综合考试大纲原文:病理学






小编精心为您推荐:
2017西医综合考研大纲推荐访问