出国留学网专题频道2018湖北公务员面试栏目,提供与2018湖北公务员面试相关的所有资讯,希望我们所做的能让您感到满意!
06-20
出国留学网精心为你整理了湖北2018年省统计局面试公告,希望对即将参考面试的考生们有所帮助。
湖北2018年省统计局面试公告
根据《湖北省2018年度省市县乡考试录用公务员公告》要求,经笔试和资格审查,现将湖北省统计局面试有关事项公告如下:
一、进入面试人员名单(见附件)
二、面试时间、地点及职位安排
(一)面试时间
面试时间为1天:2018年6月25日(星期一),上午8:30开始,下午1:30开始。
考生集中时间:上午面试考生须于上午7:40前抵达面试候考室,下午面试考生须于中午12:40前抵达面试候考室,并根据工作人员安排在相应候考室集中。
(二)面试地点
面试地点:武汉市九州通衢大酒店6楼(武昌区八一路8号)。
(三)面试时间安排
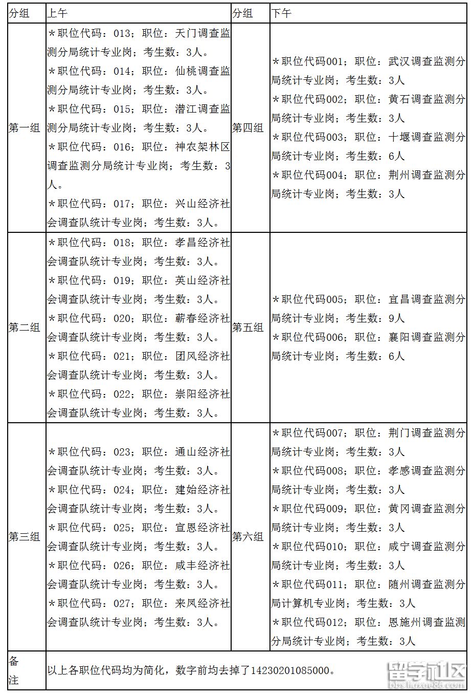
省统计局各职位面试时间安排表
时间:6月25日

三、有关要求
1.面试公告发布后,考生放弃面试的,不再进行递补。因考生放弃面试导致该职位达不到规定竞争比例的,该职位可正常开考。对只有一名考生参加面试的职位,考生面试成绩须达到本场考试(同一考官组、同一面试题本条件下所有面试考生) 的平均分,方可列为体检、考察对象;未达到平均分的,取消该职位。
2.考生须携带本人身份证、笔试准考证。
3.请考生按时前往考试地点,开考前10分钟未到达候考室的,取消面试资格。
4.面试期间,考生实行封闭管理,候考期间考生不得随身携带手机等通讯工具,如已带入的应予关闭,并交工作人员统一保管。凡未交工作人员统一保管而随身携带,不论开机与否,一经发现,即取消面试资格。
5.面试时,考生不得向面试考官报告本人和家庭人员的姓名及本人的就读学校(或工作单位)、考号、籍贯等信息。
联系人:张蔚、张宏
联系电话:87814476、87824476、13971587695、15927300981
附件:省统计局面试人员名单
湖北省统计局
04-26
出国留学网整理了2018湖北公务员考试面试信息,更多资讯本网站将不断更新,敬请及时关注。
2018湖北公务员考试面试信息
时间安排:6月上旬
面试形式:结构化面试,个别省直部门(省委台办)面试形式是无领导小组讨论
题型分布:主要是综合分析题(谈看法、谈启示)、计划组织题、应急应变题、自我认知题、情景创新题(漫画、串词、演讲)
面试题量:一天上午、下午各一套题,一套试卷3~4道题
面试时间:3道题15分钟;4道题20分钟
是否全省统一:全省统一组织
面试占比:50%;组织专业科目考试的职位面试占比40%
备注:听题作答,有题本,有纸笔,考官读一道,考生答一道。当场宣布面试成绩。
以上信息建议考生仅作参考,以招考单位发布的面试公告为准!
推荐阅读:
...2018湖北公务员面试推荐访问