出国留学网专题频道上海海事职业技术学院栏目,提供与上海海事职业技术学院相关的所有资讯,希望我们所做的能让您感到满意!
05-10
出国留学网为你整理了上海海事职业技术学院2018秋招章程,更多资讯敬请关注本网站更新。
上海海事职业技术学院2018秋招章程
已经由上级主管部门审核通过

推荐阅读:
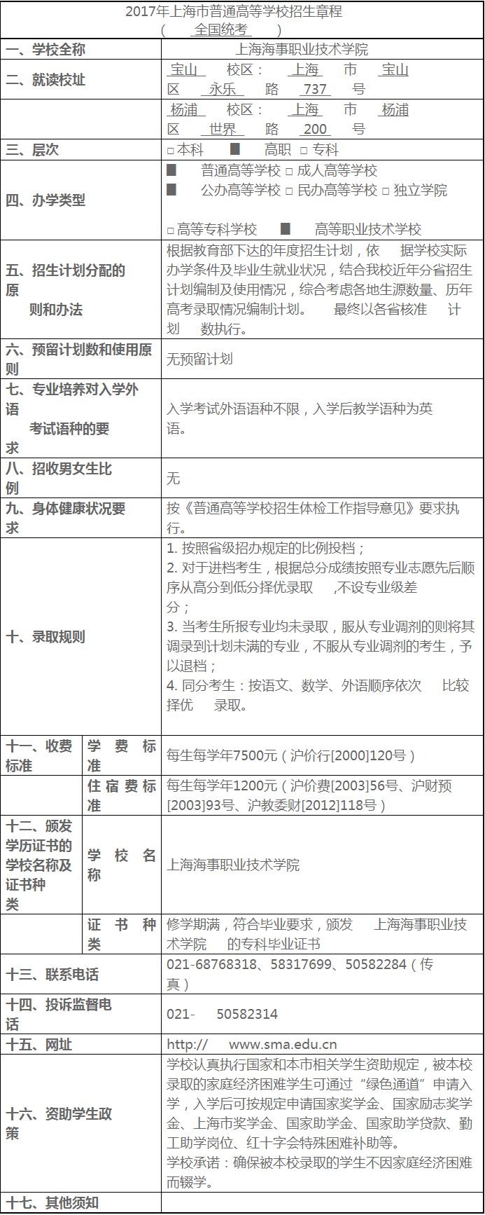
本文“上海海事职业技术学院2017招生简章”,跟着出国留学网高考网来了解一下吧。想了解更多高考资讯,请加QQ群586351822。

小编精心为您推荐:
| 高考 热点聚焦 | |||
| 高考志愿填报 | 高考 志愿填报时间 | 高考 志愿填报系统 | |
06-18
出国留学网高考网为大家提供上海海事职业技术学院招生章程2016,更多高考招生信息请关注我们网站的更新!
2016年上海市普通高等学校招生章程<?xml:namespace prefix="o" ns="urn:schemas-microsoft-com:office:office">
?xml:namespace>
( 全国统考 )
一、学校全称
上海海事职业技术学院
二、就读校址
上海 市宝山 区永乐 路737 号
三、层次
□ 本科 √ 高职 □ 专科
05-26
出国留学网高考网为大家提供上海海事职业技术学院2016招生章程,更多高考招生简章请关注我们网站的更新!
上海海事职业技术学院2016招生章程
2016年上海市普通高等学校招生章程
( 全国统考 )
一、学校全称:上海海事职业技术学院
二、就读校址 上海 市 宝山 区 永乐 路 737 号
三、层次□ 本科 √ 高职 □ 专科
四、办学类型√ 普通高等学校 □ 成人高等学校
√ 公办高等学校 □ 民办高等学校 □ 独立学院
□ 高等专科学校 √ 高等职业技术学校
五、分专业招生人数及有关说明分专业招生人数及其要求详见各省(区、市)招办公布的招生计划。
六、专业培养对入学外语考试语种的要求入学考试外语语种不限,入学后教学语种为英语。
七、招收男女生比例无
八、身体健康状况要求按《普通高等学校招生体检工作指导意见》要求执行。
九、录取规则1. 按照省级招办规定的比例投档;
2. 对于进档考生,根据总分成绩按照专业志愿先后从高分到低分择优录取。即第一专业未能录取的考生,按其第二专业投档,仍未能录取的按其第三专业投档,以此类推,按计划录满为止;当考生所报专业均未录取,服从专业调剂的则将其随机调录到计划未满的专业,不服从专业调剂的考生,予以退档;
3. 同分考生按外语单科成绩的高低排列;再同分文科按语文、数学成绩高低排列,理科按数学、语文成绩高低排列,从高分到低分择优录取;
十、收费标准学费标准每生每学年7500元(沪价行[2000]120号)
住宿费标准每生每学年1200元(沪价费[2003]56号、沪财预[2003]93号、沪教委财[2012]118号)
十一、颁发学历证书的学校名称及证书种类学校名称上海海事职业技术学院
证书种类修学期满,符合毕业要求,颁发上海海事职业技术学院的专科毕业证书
十二、联系电话021-68768318、58317699、50582284(传真)
十三、投诉监督电话021-50582314
十五、资助学生政策学校认真执行国家和本市相关学生资助规定,被本校录取的家庭经济困难学生可通过“绿色通道”申请入学,入学后可按规定申请国家奖学金、国家励志奖学金、上海市奖学金、国家助学金、国家助学贷款、勤工助学岗位、红十字会特殊困难补助等。学校承诺:确保被本校录取的学生不因家庭经济困难而辍学。
十六、其他须知
2016高考频道精心推荐:
06-24
只有经历过地狱般的磨炼才能炼出创造天堂的能力,报考上海海事职业技术学院学校的考生们注意了!2015年上海海事职业技术学院高考分数线还未公布,上海海事职业技术学院高考分数线一般在6月下旬公布,出国留学网 高考频道为您开通2015年上海海事职业技术学院高考分数线发布入口,希望对您的有所帮助。
本网站将首先发布2015年上海海事职业技术学院高考分数线相关信息,请考生们随时关注 本网站的2015年上海高考分数线。
2015年上海海事职业技术学院高考分数线还没有公布之前,大家可以参考[上海历年高考分数线 以及2015年各省高考分数线预测汇总及2015 年高考分数线,让自己的心里有个数,上海海事职业技术学院分数线历年浮动应该不会太大的。
05-26
|
一、学校全称 |
上海海事职业技术学院 |
|
|
二、就读校址 |
校本部: 上海 市 浦东新 区 源深 路 158 号 |
|
|
宝山 校区: 上海 市 宝山 区 永乐 路 737 号 |
||
|
三、层次 |
□ 本科 √ 高职 □ 专科 |
|
|
四、办学类型 |
√ 普通高等学校 □ 成人高等学校 √ 公办高等学校 □ 民办高等学校 □ 独立学院 □ 高等专科学校 √ 高等职业技术学校 |
|
|
五、分专业招生人数及有关说明 |
分专业招生人数及其要求详见各省(区、市)招办公... | |
06-15
尊敬的高考考生们:
准备报考上海海事职业技术学院同学们注意了!上海海事职业技术学院2014高考分数线暂未公布,出国留学网高考分数线栏目将为您首发发布2014年上海海事职业技术学院高考分数线【点击查看详情】
考后同学们一定最关心的是自己的成绩了,点击查看2014上海高考成绩查询时间以及方式,以便准确查出自己的高考成绩。
在2014年上海高考分数线还没有公布之前,考生们可以查看历年上海高考分数线及2014年上海高考分数线预测,好让心里有个底。
志愿填报又是考生和家长又一个头等的问题,本网站讲为您提供2014年高考志愿填报时间及系统,如果你对高考志愿填报有什么不明白和不知道怎么填的情况下可以查看2014高考志愿填报指南,我们将一一为您解答高考志愿填报的疑问。
顺利的填完志愿填报之后,等到7月份您可登陆2014年高考...
05-14
考研频道小编从官方网站转载《2014年上海海事职业技术学院招生章程》一文,谢谢阅读!
|
2014年上海市普通高等学校招生章程<?xml:namespace prefix="o" ns="urn:schemas-microsoft-com:office:office">?xml:namespace> ( 全国统考 ) |
|||||
|
上海海事职业技术学院 |
|||||
|
学费标准 |
学校名称 |
证书种类 |
十六、其他须知 |
||
05-12
05月06日讯,出国留学网(liuxue86.com)考研频道为您转载学校官方《2013年上海海事职业技术学院招生章程》内容。
|
2013年上海市普通高等学校招生章程 ( 全国统考 ) |
||
|
一、学校全称 |
上海海事职业技术学院 |
|
|
二、就读校址 |
校本部: 上海 市 浦东新 区 源深 路 158 号 |
|
|
宝山 校区: 上海 市 宝山 区 永乐 路 737 号 |
||
|
三、层次 |
□ 本科 √ 高职 □ 专科 |
|
|
四、办学类型 |
√ 普通高等学校 □ 成人高等学校 √ 公办高等学校 □ 民办高等学校 □ 独立学院 □ 高等专科学校 √ 高等职业技术学校 |
|
|
五、分专业招生人数及有关说明 |
分专业招生人数及其要求详见各省(区、市)招办公布的招生计划。 |
|
|
六、专业培养对入学外语考试语种的要求 |
语种不限,入学后用英语教学。 |
|
|
七、招收男女生比例 |
招收专业无男女生比例,航海技术专业、轮机工程技术专业、船舶电子电气技术三专业毕业后全部上船工作,目前船公司只招收男船员。 |
|
|
八、身体健康状况要求 |
按《普通高等学校招生体检工作指导意见》和中华人民共和国交通部行业标准船员体检要求执行。 |
|
05-12
小编神速转载《2008年上海海事职业技术学院招生章程》一文,供您考研择校参考!
| 2008年上海市普通高等学校招生章程审核表 | ||
| 一、学校全称 | 上海海事职业技术学院 | |
| 二、校址 | 校本部:上海市浦东新区源深路158号 | |
| 宝山校区:上海市宝山区永乐路737号 | ||
| 备注: | ||
| 三、层次 | 高职 | |
| 四、办学类型 | 公办全日制普通高等职业技术学院 | |
| 五、在有关省(自治区、直辖市)分专业招生人数及有关说明 | 详见各省市招办公布的招生计划。 | |
| 六、专业培养对外语语种的要求: | 英语 | |
| 七、招收男女生比例 | 航海技术专业、轮机工程技术专业限招男生。其他专业男女兼招; | |
| 八、身份健康状况要求 | 按照教育部、卫生部、中国残疾人联合会关于普通高等学校招生体检工作指导意见的条款执行。 | |
上海海事职业技术学院推荐访问