出国留学网专题频道上海纽约大学栏目,提供与上海纽约大学相关的所有资讯,希望我们所做的能让您感到满意! 上海纽约大学由纽约大学、华东师范大学、上海市教育委员会和浦东新区人民政府联合创办,是一所获得中国教育部批准筹建的、具有独立法人资格的大学。同时它也是纽约大学全球系统的一个组成部分,是纽约大学的门户校园之一。上海纽约大学具有学位授予权,将颁发纽约大学和上海纽约大学学位。从2013年开始招生,提供四年制本科教育,并逐步开展研究生教育。2012年10月15日,上海纽约大学正式成立。2013年8月12日,上海纽约大学举行首届新生入学仪式。
出国留学网为你整理了上海纽约大学2018招生章程,更多资讯敬请关注本网站更新。
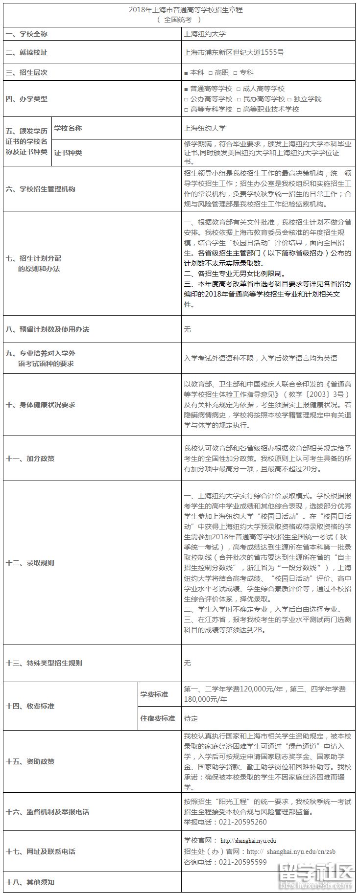
上海纽约大学2018招生章程
已经由上级主管部门审核通过

推荐阅读:
出国留学网考研政治频道在考后第一时间为大家提供2017年上海纽约大学考研政治真题及答案(文字版),更多考研政治真题及答案请关注我们网站的更新!
| 2017年上海纽约大学考研政治真题及答案(文字版) | |
| 考研政治真题 | 2017考研政治真题 |
| 考研政治答案 | 2017考研政治答案 |
| 出国留学网 | |
2016年招生章程已经公布,出国留学网高考网为大家提供2016上海纽约大学招生章程,更多高考招生信息请关注我们网站的更新!
2016年上海市普通高等学校招生章程
( 全国统考 )
一、学校全称上海纽约大学二、就读校址上海市浦东新区世纪大道1555号三、层次■ 本科 □ 高职 □ 专科四、办学类型■ 普通高等学校 □ 成人高等学校
□ 公办高等学校 □ 民办高等学校 □ 独立学院
□ 高等专科学校 □ 高等职业技术学校
五、分专业招生人数及有关说明
详见各省(区、市)高招办公布的招生计划六、预留计划无七、专业培养对入学外语考试语种的要求
入学考试外语语种不限,入学后教学语言为英语八、招收男女生比例无九、身体健康状况要求根据《普通高等学校招生体检工作指导意见》执行十、录取规则上海纽约大学实行综合评价录取模式。学校根据报考学生的高中学业成绩和其他综合表现,选拔部分优秀学生参加上海纽约大学“校园日活动”。在“校园日活动”中获得上海纽约大学预录取资格或待录取资格的学生需参加2016年普通高考,高考成绩达到生源所在省本科第一批录取控制线(合并批次的省市要达到生源所在省的“自主招生控制分数线”),上海纽约大学将结合高考成绩、“校园日活动”评价、高中学业水平考试成绩、学生综合素质评价等,通过本校招生综合评价体系,择优录取。十一、收费标准
学费标准100,000元/学年[沪价费(2012)018号]住宿费标准待定十二、颁发学历证书的学校名称及证书种类学校名称上海纽约大学证书种类修学期满,符合毕业要求,颁发上海纽约大学的本科毕业证书,以及美国纽约大学的学位证书十三、联系电话021-20595599十四、投诉监督电话021-20595260十五、网址http://shanghai.nyu.edu十六、资助学生政策被本校录取的家庭经济困难学生,入学后可按规定申请国家励志奖学金、国家助学金、国家助学贷款、勤工助学岗位等。学校承诺:确保被本校录取的学生不因家庭经济困难而辍学。十七、其他须知小编精心为您推荐:
出国留学网高考网为大家提供,更多高考招生简章请关注我们网站的更新!
上海纽约大学2016本科招生章程
2016年上海纽约大学招生章程( 全国统考 )
一、学校全称:上海纽约大学
二、就读校址:上海市浦东新区世纪大道1555号
三、层次■ 本科 □ 高职 □ 专科
四、办学类型■ 普通高等学校 □ 成人高等学校
□ 公办高等学校 □ 民办高等学校 □ 独立学院
□ 高等专科学校 □ 高等职业技术学校
五、分专业招生人数及有关说明详见各省(区、市)高招办公布的招生计划
六、预留计划无
七、专业培养对入学外语考试语种的要求:入学考试外语语种不限,入学后教学语言为英语
八、招收男女生比例无
九、身体健康状况要求:根据《普通高等学校招生体检工作指导意见》执行
十、录取规则上海纽约大学实行综合评价录取模式。学校根据报考学生的高中学业成绩和其他综合表现,选拔部分优秀学生参加上海纽约大学“校园日活动”。在“校园日活动”中获得上海纽约大学预录取资格或待录取资格的学生需参加2016年普通高考,高考成绩达到生源所在省本科第一批录取控制线(合并批次的省市要达到生源所在省的“自主招生控制分数线”),上海纽约大学将结合高考成绩、“校园日活动”评价、高中学业水平考试成绩、学生综合素质评价等,通过本校招生综合评价体系,择优录取。
十一、收费标准学费标准100,000元/学年[沪价费(2012)018号]
住宿费标准待定
十二、颁发学历证书的学校名称及证书种类学校名称上海纽约大学
证书种类修学期满,符合毕业要求,颁发上海纽约大学的本科毕业证书,以及美国纽约大学的学位证书
十三、联系电话021-20595599
十四、投诉监督电话021-20595260
十六、资助学生政策被本校录取的家庭经济困难学生,入学后可按规定申请国家励志奖学金、国家助学金、国家助学贷款、勤工助学岗位等。学校承诺:确保被本校录取的学生不因家庭经济困难而辍学。
十七、其他须知
十二、颁发学历证书的学校名称及证书种类学校名称上海纽约大学
证书种类修学期满,符合毕业要求,颁发上海纽约大学的本科毕业证书,以及美国纽约大学的学位证书
十三、联系电话021-20595599
十四、投诉监督电话021-20595260
十六、资助学生政策被本校录取的家庭经济困难学生,入...
09-12
出国留学高考网为大家提供上海纽约大学2016年计划招收300名学生,更多高考资讯请关注我们网站的更新!
上海纽约大学2016年计划招收300名学生
上海纽约大学公布了2016年招生方案,有意申请2016年秋季入学的同学,可以按照招生方案的要求完成申请,申请截止日期为2016年1月1日。
该校2016年计划招收300名学生,其中面向中国各省市(地区)招收151名学生,不做分省安排,各省招生名额不设上下限,在所有申请学生中择优录取。符合2016年高考报名条件并参加2016年高考的学生均可申请报考上纽大。
上纽大对申请材料进行审核后,将邀请其中部分优秀的申请学生参加“校园日活动”,并在“校园日活动”基础上,结合高考、高中学业水平考试、综合素质评价等,通过高校招生综合评价体系录取学生。各省市2016年招生专业目录中的上海纽约大学招生计划,仅用于学生高考志愿填报,与各省市最终录取人数无关。
上海纽约大学介绍
上海纽约大学,全称New York University Shanghai,是国家教育部正式批准的、具有独立法人资格和学位授予权的第一所中美合作举办的国际化大学,也是纽约大学全球教育体系的组成部分。
根据《中外合作办学条例》,外国大学只能选择中国境内高校共同办学才能获得中国政府的许可。该校于2011年01月19日筹建,是美国纽约大学、华东师范大学两所著名高等学府的强强联合办学,也是世界一流大学携手中国985工程重点大学华东师范大学创建的第一所具有独立法人资格的中美合作大学,与纽约大学阿布扎比分校(NYU AD)、纽约校园(NYU NYC)共同组成纽约大学全球系统中的三个具有学位授予权的门户校园。
2011年03月28日,上海纽约大学正式奠基陆家嘴,开始高等教育的全新尝试。该校2012年8月15日,正式挂牌成立。2013年8月,第一批本科生正式进入校园开始大学生活。2014年8月,位于世纪大道1555号的浦东校园正式启用。
小编精心为您推荐:
06-25
紧张的高考终于快要结束了,大家考完后最关心的就是高考分数线 了,报考上海纽约大学学校 的考生们注意了!2015年上海纽约大学高考分数线还未公布,上海纽约大学高考分数线一般在6月下旬公布,出国留学网 高考频道为您开通2015年上海纽约大学高考分数线发布入口。希望对您的有所帮助。
本网站将首先发布2015年上海纽约大学高考分数线相关信息,请考生们随时关注 本网站的2015年上海高考分数线。
2015年上海纽约大学高考分数线还没有公布之前,大家可以参考[上海历年高考分数线 以及2015年各省高考分数线预测汇总
10-24
出国留学网高考频道讯:上海纽约大学昨天公布了2015年招生方案。商报记者获悉,明年,上纽大将继续面向全国招收151名学生,招生计划不做分省安排,各省招生名额不设上限和下限,在所有申请学生中择优录取。
据悉,上纽大招收的是能适应国际大都市竞争环境、向往走向世界、渴求新知识、勇于挑战新事物、学习成绩优异的高中毕业生。符合2015年高考报名条件并参加2015年高考的学生均可申请报考上海纽约大学。上纽大方面提醒所有申请报考的学生,必须通过美国高校本科入学在线申请系统,于2015年1月1日前填写并提交通用申请,港澳台地区学生招生方案将另行公布。
在对申请材料进行审核后,上海纽约大学将邀请其中部分优秀的申请学生参加“校园日活动”,通过模拟课堂、英文写作、团队活动、面谈等方式考察考生的求知欲、亲和力、学习能力、适应能力,并在“校园日活动”基础上,结合高考、高中学业水平考试、综合素质评价等,对每位学生进行严格的评价和讨论,并给予符合上海纽约大学要求的学生相应录取政策。
10-21
上海纽约大学2015年高考招生简章
(中国学生)
融合中美两国教育精华的上海纽约大学,将为优秀学生提供在全球化背景下全新的、全英语的高等教育模式。上海纽约大学实行博雅通识教育,学生进校前两年学习通识核心课程,然后自由选择专业并学习专业课程。
根据教育部有关规定,借鉴纽约大学招生特色和经验,上海纽约大学在全面审视每位申请学生的综合素质基础上,通过“校园日活动”选拔一批具备强烈的求知欲以及开拓创新精神、热爱尝试新事物、拥有“世界公民”素质的优秀学生,而非采用仅仅基于高考成绩的招生录取模式。
一、招生对象
能适应国际大都市竞争环境、向往走向世界、渴求新知识、勇于挑战新事物、学习成绩优异的高中毕业生。
符合2015年高考报名条件并参加2015年高考的学生均可申请报考上海纽约大学。港澳台地区学生招生方案另行公布。
上海纽约大学对申请材料进行审核后,将邀请其中部分优秀的申请学生参加“校园日活动”,并在“校园日活动”基础上,结合高考、高中学业水平考试、综合素质评价等,通过高校招生综合评价体系录取学生。
二、招生计划
上海纽约大学2015年继续面向全国招收151名学生,招生计划不做分省安排,各省招生名额不设上限和下限,在所有申请学生中择优录取 。
三、申请方式
1. 提交通用申请(Common Application)
所有申请报考上海纽约大学的学生,都必须通过美国高校本科入学在线申请系统Common Application(www.commonapp.org),于2015年1月1日前填写并提交通用申请(点此进入)。
注:通用申请填写比较复杂,且截止日期临近时系统繁忙,建议学生至少提前一周提交。
2. 填写《上海纽约大学校园日活动申请表》
通用申请提交完成后,学生须下载、填写并打印《上海纽约大学2015年校园日活动申请表》(请见附件下载),并用通用申请的注册邮箱,于2015年1月1日前将申请表以电子邮件附件形式发送至上海纽约大学招生办公室:shanghai.admissions@nyu.edu,邮件名称为:省份 + 姓名 + Common App ID。
3. 寄送书面申请材料
完成以上申请步骤后,学生还须向上海纽约大学招生办提交以下书面申请材料。每页材料须在右上角空白处注明申请学生的Common App ID,用标准A4纸打印或复印,并按以下次序排放(申请材料请勿装订,不要加装各类订书针、封面、封底、装订夹等,以免剔除时误损申请材料):
(1)《上海纽约大学2015年校园日活动申请表》(请见附件下载)
<...
尊敬的各位高考考生和家长们:
2014年高考已经落下帷幕了,但是考生们和家长们的心还是没有放下来,报考上海纽约大学的考生们注意了!2014年上海纽约大学高考分数线还未公布,上海纽约大学高考分数线一般在6月下旬公布,出国留学网高考频道为您开通2014年上海纽约大学高考分数线发布入口。希望对您的有所帮助。
本网站将首先发布2014年上海纽约大学高考分数线相关信息,请考生们随时关注本网站的2014年各大学高考分数线专题。
2014年上海纽约大学高考分数线还没有公布之前,大家可以参考上海历年高考分数线以及2014年上海高考分数线预测,让自己的心里有个数,上海纽约大学分数线历年浮动应该不会太大的。
分数线和成绩都公布之后,就是志愿填报的时间了,6月下旬广大考生可以登录2014年上海高考志愿填报系统进行志愿填报,志愿填报不知道填的同学可以参考本网站为您提供的2014年高考志愿填报指南。
高考网提醒考生考后关注:
上海纽约大学推荐访问