出国留学网专题频道中考体育评分标准栏目,提供与中考体育评分标准相关的所有资讯,希望我们所做的能让您感到满意!
徐州市的中考考生注意了!根据徐州市教育局发布的通知公告,2023年徐州市体育中考将于4月19日至5月6日在市奥体中心体育场和徐州市水上运动中心进行考试,请各位考生做好准备。下面是出国留学网收集整理的 “徐州市2023年中考体育测试项目及评分标准” ,本文仅供参考,欢迎阅读。
一、考试安排
(一)市奥体中心体育场
1.项目:立定跳远、1分钟跳绳、掷实心球50米跑、1分钟仰卧起坐(女)、引体向上(男)。
2.时间:4月19日-5月2日,缓考在5月9日。
(二)徐州市水上运动中心(徐州市第二中学训练基地)
1.项目:50米游泳。
2.时间:5月3日-6日,缓考在5月10日。
考试期间如遇恶劣天气影响考试正常进行,所涉及学校的考试时间由考务组统一安排。如有其他变化,另行通知。
二、考试内容
按市教育局《关于调整2023年徐州市区初中毕业生体育中考方案的通知》要求执行。
三、考前准备
(一)健康排查。各校在体育中考前要做好考生身体健康状况排查工作,特别要重视考生的心肺功能检查及体温监测
(二)疫情防控。各校要掌握最新防控要求。按要求提前做好考生及送考人员的体温检测。所有学校要统一组织集中送考,实行“学校-考点”两点一线闭环管理。在考生上车(或集中)前完成考生体温检测和记录。
(三)组织学习。学校要组织有关人员及考生认真学习《2023年徐州市区初中毕业生体育中考考试规范》《2023年徐州市区初中毕业生体育中考学校须知》《2023年徐州市区初中毕业生体育中考考生须知》,保障本校考生顺利考试。
四、相关要求
(一)考生着运动装、运动鞋,携带准考证进入考场,可带背包装水或衣物,禁止携带手机、相机等物品进入考场。每项考试结束随手带走所有物品,不许将物品和垃圾遗留在考场。
(二)考试过程中考生之间保持1米以上安...
厦门的考生注意了!根据厦门市教育局发布的工作方案,2023年厦门中招体育考试将于4月12日至28日进行,请各位考生做好准备。下面是出国留学网收集整理的 “2023年厦门中考体育考试时间及评分标准” ,本文仅供参考,欢迎阅读。
考试时间
考试安排在4月12日至28日进行,具体时间另行通知,每天上午8:30开考,下午2:30开考。
考生应于半天内完成三个项目考试,成绩方可认定有效。
补考时间
因故未能参加测试的考生,可于5月27日至28日到市招考中心指定时间和地点参加一次补考。
项目、分值及评分标准

(一)每位考生必须参加必考类(一)、抽考类、抽选考类的测试。
(二)必考类(一)考试时间10分钟,与《道德与法治》科目同场合卷进行。共设16小题,每小题0.25分,全部为单项选择题。
(三)评分标准如下:
抽考类

抽选考类

考点设置
按照相对集中、照顾偏远学校、有利于考试工作顺利进行为原则设置考点。
考区统筹体育考试考点的设置,符合设置条件拟新增的考点,应向考区提出书面申请,由考区初审后报市招考中心。
未设置为考点的学校的考生及社会报名点的考生在考区指定的考点参加考试。
免考、缓考、补考
杭州的考生注意了!根据杭州市区2023年中考体育考试公告的发布,中考体育考试将于2023年4月中下旬至5月中旬进行两轮考试,请各位考生做好准备。下面是出国留学网收集整理的 “杭州2023年中考体育考试时间及评分标准” ,本文仅供参考,欢迎阅读。
一、考试时间
中考体育考试时间原则上安排在2023年4月中下旬至5月中旬。共组织两轮考试,分批进行。第一轮考试计划时间为2023年4月,第二轮考试计划时间为2023年5月。
具体时间和地点等由杭州市教育考试院另行公布。考点见考生本人准考证。
二、考试办法
2023年市区中考体育考试仍设6个项目,分别为:立定跳远、跳绳(1分钟)、掷实心球(2千克)、引体向上(男生)/仰卧起坐(1分钟,女生)、1000米跑(男生)/800米跑(女生)、游泳(100米)。考生报名时无需按原跳跃类、力量类、耐力类3个类别分别选择项目,可从上述6个项目中自主选考2个项目。
中考体育考试共安排两轮考试。考生在第一轮考试有项目未获满分的,可继续参加第二轮考试。第二轮考试报名时考生可更换第一轮考试未获满分的项目,但不得选择已获满分的项目。考生选定的考试项目经考生及家长签字确认后不能更改。
三、考试报名
2023年杭州市区中考体育考试实行网上报名,符合报考条件的考生须登录“杭州市区各类高中招生信息管理系统”(www.hzjyks.net是唯一网址,以下简称“信息管理系统”),在规定时间内完成考生信息填报、考试项目选定、免考项目申请。

四、计分办法
中考体育考试总分仍为30分。其中,考生选考的两项每项满分10分,以考生最好成绩计分;因...
02-07
贵州遵义的考生注意了,遵义2023年度的提房中考方案进行了调整,请各位考生及时关注考试信息。下面是出国留学网小编为大家准备的新版“2023年遵义初中毕业生体育考试评分标准”,希望能够帮助到大家。更多考试相关信息请继续关注本网。

体育方案调整:
遵义市2023年初中毕业生体育中考方案取消了原方案中的必考项目男生1000米、女生800米,将该项20分调整到保留的两大类选考项目中,保持体育现场考试40分不变,加上过程性评价10分,总分50分。
调整如下:

体育中考备考:
考前2-3天:
考前2-3天,应以调整体能和技术练习为主,不能因训练成绩没有达到预期结果而盲目大运动量高强度的训练,冲刺训练后,身体得不到良好的恢复,势必会对考试产生不良影响。
考前1天:
考前一天提前准备好准考证、饮用水、擦汗毛巾等考试装备,保证充足睡眠,养足精力应考。
考试中:
考试中做好充分准备活动,沉着冷静应考,在进行对身体负荷较大的中长跑考试项目时注意跑出节奏,当出现极点时,多运用积极心理暗示等手段来保证顺利完成考试和提高成绩,量力而为,在察觉身体出现与平时训练中不同的身体异常情况时,立即终止考试,健康安全最
推荐阅读:
目前,武汉部分地区已经停课,转为线上教学,很多武汉的考生及家长都非常关心2023年的体育考试是怎么安排的。下面是小编整理的“2023年武汉中考体育考试项目及评分标准”,仅供各位考生及家长参考,各位考生要做好考试训练。
总分为70分,其中统一考试50分,体育素质综合评价20分,计入考生学业考试总成绩。

体育考试评分标准:




推荐阅读:
2023年体育中考的考试时间预计为3、4月份。目前2023年中考体育考试项目及评分标准暂未发布,下面小编整理的“2023年湖南长沙中考体育考试项目及评分标准预测”,可供参考。具体的中考体育项目及标准应当以官方公告为准。
(参考2022年)
一、考试项目:

二、评分标准



关于免考、缓考:
①免考。丧失运动能力的学生可以申请免考。
学生因残免考,经批准免考学生的成绩按满分计入升学成绩,学生需出具户口所在地县(市、区)残联人联合会颁发的残疾人证。
因病申请所有项目都免考的学生,分数按照总分的60%计算;
单项申请免考的,单项分数按该项目分值的60%计算。
因病申请免考的学生,必须出具长沙市二甲以上医院的病历、检查结果或出院报告(原件、复印件)和该医院医务处(科)开具并加盖公章的不宜参加剧烈运动的病假条,3月28日之前将证明材料和免考(缓考)申请表(附件2)交学校。
②缓考。对于体育中考报名时和考前突然有伤病的学生,可以申请缓考,全市统一缓考时间为2022年6月21日。申请缓考的学生,必须出具长沙市二甲以上医院的病历、检查结果或出院报告(原件、复印件)和该医院医务处(科)开具并加盖公章的不宜参加剧烈运动的病假条以及免考(缓考)申请表...
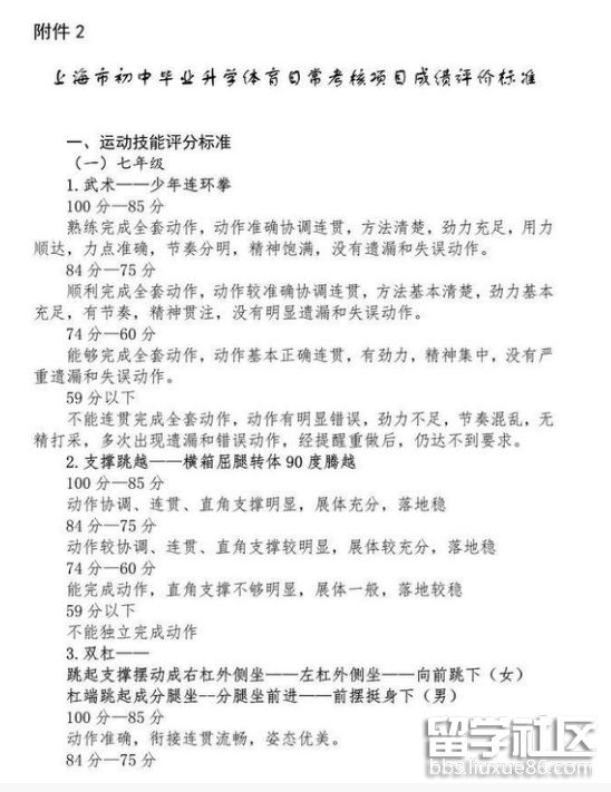
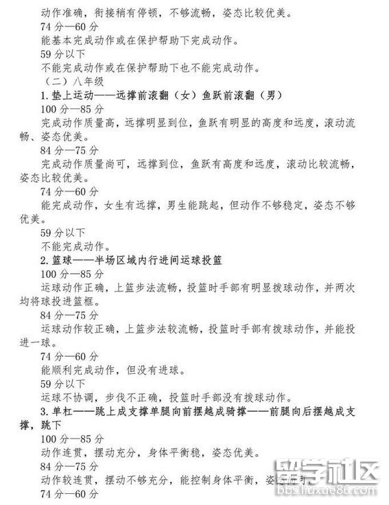
上海市2023年中考体育的考试项目及评分标准还未发布,但根据2022年上海市的中考体育考试项目及评分标准可知,2023年上海市的体育中考考试由统一考试和日常考核两部分构成,下面是小编整理的“2023年上海体育中考项目及评分标准预测”,仅供参考。
上海中考体育考试由统一考试和日常考核两个部分组成,总分为30分。其中统一考试为15分,日常考核为15分。
一、统一考试15分

二、日常考核15分
日常考核分值仍由《体育与健身》学科考试成绩和《国家学生体质健康标准》综合评定结果两部分组成。《体育与健身》考试成绩满分仍为6分(七、八、九年级各为2分),《国家学生体质健康标准》综合评定结果满分仍为9分(七、八、九年级各为3分)。(评分标准见文末)
注:在市级及以上体育比赛中获得个人项目前六名或集体项目前三名的考生可申请统一考试免考(比赛项目按年度发布),通过后,其统一考试成绩按满分(15分)计算。
统一考试项目评分标准




在每个考试之前,我们都应该了解清楚其评分标准和相应的答题技巧。那么中考体育的项目及其评分标准和满分技巧同学们了解过了没。下面是由出国留学网小编为大家整理的“中考体育项目及其评分标准和满分技巧”,仅供参考,欢迎大家阅读。
中考体育评分细则:
一、200米跑、800米跑(女)、1000米跑(男)
(1)场地及器材:原则上在400米以上田径场上进行。使用电动计时设备(采用2套系统同步计时),用发令枪发令。
(2)考试方法:起跑姿势不限,可采用胶鞋、钉鞋或赤脚跑步。其他按田径规则执行。
二、立定跳远
(1)场地及器材:各考区统一配备符合国家计量标准的立定跳远测距仪若干台统一进行考核。沙坑的沙与地面齐平。
起跳板采用塑胶防滑跳板或坚固木板,长100或122厘米,宽20厘米,木板厚度不得少于6厘米,塑胶防滑跳板面上的塑胶要紧粘在木板上,不得用钉固定,厚度不得少于0.7厘米,不超过1.3厘米(不得采用弹性过大的纯塑胶起跳板)。
起跳板埋入地下,与地面齐平。起跳板前沿与沙坑近端不得少于30厘米。
(2)动作规格:两脚自然平行开立站在起跳线后,脚尖不得踩线,原地两脚同时起跳。
(3)考试方法:每人连续试跳三次,丈量起跳线后沿至身体着地最近点的垂直距离,取其中最远一次的成绩。不得穿钉鞋和胶粒底鞋,可采用胶鞋或赤脚起跳。登记成绩时以米为单位,取两位小数。丈量及登记时,监考人员均要唱读出成绩。
三、投掷实心球
(1)场地及器材:各考区统一配备符合国家计量标准的投掷实心球测距仪若干台统一进行考核。20米长的平地一块。实心球球体直径:14-14.5厘米;重量:男、女生均为2公斤±20克;球体为生胶铸造;球体内不得有滚动物。
(2)动作规格:投掷前,原地两脚前后或左右开立,身体正对投掷方向。双手举球至头上方稍后仰,双肩与起掷线平行,原地双手用力把球掷向前方。球出手时双肩须与起掷线平行;不得踩线或过线投掷。
(3)考试方法:在投掷区划一条白线为起掷线,受试者站在起掷线后。每人连续投掷三次,取其中最远一次成绩。记录以米为单位,取两位小数,丈量起掷线后沿至球落地痕迹的最近点之间的垂直距离。为了准确丈量成绩,应有专人负责观察实心球着地点。丈量及登记时,监考人员均要唱读出成绩。
四、一分钟仰卧起坐(女)
(1)场地器材:垫子若干块,铺放平坦。倒计时电动计时器一台。
(2)动作规格:考生仰卧于垫上,两脚屈膝稍分开,大小腿成直角,两手十指交叉贴于脑后。考生同伴压住考生两踝关节处。起坐时,以双肘触及或超过两膝为完成一次。仰卧时两肩胛必须触垫。
(3)考试方法:监考员发出“预备——开始”的口令,同时计时,登记一分钟内所完成的次数。一分钟到时,受测者虽已起坐,但两肘未触及膝盖者,该次不算,违例动作不计次数。
五、引体向上(男)
(1)场地器材:高单杠。
(2)动作规格:受测者跳起双手正握杠,两手与肩同宽或直臂悬垂。静止后,两臂同时用力引体向上,上拉到下颏超过横杠上缘为完成一次。
中考体育评分细则
一、2...
中考体育的评分标准是怎样的,同学们进行过深入的了解吗?如果还没有来得及,请来小编这里瞧瞧。下面是由出国留学网小编为大家整理的“中考体育评分标准是怎样的呢”,仅供参考,欢迎大家阅读。
中考体育评分标准是怎样的呢
考试内容及分值:
男1000米跑、女800米跑,分值22分。男引体向上、女一分钟仰卧起坐,分值16分。篮球运球,足球运球,排球向上垫球,学生自选一项,报考前确定,分值22分。
评分标准:
对于中考体育评分标准不是国家统一的,关于项目和分数比例根据不同的地区也各有不同。如果北京主要考察1000米和800米、仰卧起坐、投实心球、篮球运球项目,总分值是40分,而对于上海来说他们主要考察1000米和800米、投实心球、仰卧起坐、立定跳远和跳绳。总分值是30分。但是还有其他地区的分值是40分和60分不等。
但是所考察的项目却大同小异,中长跑基本上都是有的,女子800,男子1000,一般要求是在4分钟之内完成。所以就要求考生们从现在开始不要懒惰了,早晨不要懒床,起来到操场上进行跑步不仅有助于身体健康,还能促进生长发育,更为重要的是不至于在中考体育考试中被淘汰。
拓展阅读:陕西体育中考计分办法
一、平时考核计分办法
1.平时考核满分为15分,每学年5分。其中,体育与健康课成绩每学年2分,三年满分为6分;《国家学生体质健康标准》测试成绩每学年3分,三年满分为9分。
2.平时考核由学校负责组织实施。体育与健康课程成绩遵循《九年义务教育体育与健康课程标准》评分标准,且体育与健康课成绩必须要有原始考核资料。《国家学生体质健康标准》测试成绩按照《国家学生体质健康标准(2014年修订版)》执行,必须与各校每年上报国家学生体质健康标准数据管理系统数据一致。
3.平时考核成绩计算公式为:
平时考核成绩=体育与健康课成绩+《国家学生体质健康标准》测试成绩
体育与健康课成绩=(3年体育课成绩之和÷3)×6%
《国家学生体质健康标准》测试成绩=(3年国家学生体质健康测试成绩之和÷3)×9%
《国家学生体质健康标准》测试成绩:按照《国家学生体质健康标准(2014年修订版)》评价方法计分。
...
现在国家大力推行德智体美劳教育,同时中考体育项目也纳入了中考总分里面。那么同学们知道中考体育的评分标准吗?下面是由出国留学网小编为大家整理的“中考体育评分标准 多少分过”,仅供参考,欢迎大家阅读。
中考体育评分标准
1、体育考试由统一考试和日常考核两个部分组成,总分50分(占中考总分6.76%),其中统一考试45分,日常考核5分。
2、统一考试
3、必考项目(1项):1000M跑(男)、800M跑(女)。
4、选考项目(2项):足球运球、篮球运球、排球垫球、一分钟跳绳、立定跳远、引体向上(男)、一分钟仰卧起坐(女)、游泳(各地可根据当地情况开考游泳项目)。考生在选考项目中任选两项参加考试。(球类项目限选一项)。
5、各项满分15分,考生按三个项目实际得分计入体育考试成绩。
6、日常考核
7、学生在初中阶段参加《国家学生体质健康标准》测试,每年1分,共3分。
8、体育课及大课间活动出勤率及表现2分。
中考体育多少分过
各市不同。
如佛山市,体育科满分为50分,30分合格。
佛山市教育局关于印发佛山市2015年高中阶段学校招生考试工作意见的通知
考试科目和时间
(一)计入总分的考试科目为:语文、数学、英语、物理、化学、思想品德、历史、体育等八个学科,其中,思想品德与历史以合卷方式命题。文化科考试科目实行全市统一命题、统一考试时间、统一网上评卷和统一公布成绩。
1.语文、数学、英语(含听力)等科目满分均为120分;物理、化学、思想品德与历史(合卷)等科目满分均为100分,其中,思想品德与历史(合卷)中的思想品德占50%,历史占50%;体育科满分为50分。
...中考体育评分标准推荐访问