出国留学网专题频道中考英语考试说明栏目,提供与中考英语考试说明相关的所有资讯,希望我们所做的能让您感到满意!
01-24
今天小编为大家提供2019北京中考英语考试说明,请大家根据考试说明进行复习,不要到了考试时手忙脚乱!希望大家都能顺利备考!
2019北京中考英语考试说明

小编精心为您推荐:
12-08
2019年中考考试说明呈现“四个不变一个调整”,小编为大家提供2019哈尔滨中考英语考试说明解析,希望大家能对照大纲好好复习!
2019哈尔滨中考英语说明考试解析
哈工大附中英语学科主任、初四英语备课组长陈娜
命题范围有调整单词减少短语增多英语2019年中考考试说明呈现“四个不变一个调整”,英语命题范围有所调整,考生所要掌握的词汇量呈现一增一减。
考试说明要求考生掌握2064个单词,549个短语,与2018年相比,单词减少102个,短语增加220个。14大项语法项目与2018年保持不变,10大项(62小项)功能意念项目,与2018年相比4大项目进行了调整,情感(Emotions)项目中删掉了恐惧(Fear),加入判断与评价(Judgmentandevaluation),时间(Time)项目中加入顺序(Sequence),空间(Space)项目中加入位置(Position),特征(Features)项目中加入规格(Size)。24大项(86小项)作文话题项目与2018年保持不变。
“四个不变”,即命题依据、命题原则、试题难易度及试题结构不变。试题将保持相对的稳定性和连续性,同时注重内容和形式的创新,力求“稳中求变,稳中求新”。预示着考试将突出基础、紧贴教材,更重视英语的交际性、实践性和应用性。
根据考试范围的调整,考生在复习时要注重“双基”,即基础知识和基础能力。基础知识包括语音、词汇和语法,基本能力涉及听、说、读、看、写,在书本复习中尽量多地掌握考试说明中的短语。培养形成有效的复习方法,在交际英语复习中,重视4大项目的调整,更准确地把握语境内容及选用适当的词汇以及灵活性。扎实提高阅读理解能力,精读与泛读结合,重视语言知识的积累,从而改善写作水平。
小编精心为您推荐:
12-08
2019年中考英语试题将遵循“-一个调整”、“四个不变”的原则来命制。小编为大家提供2019年哈尔滨中考英语考试说明,一起来看看吧!
2019年哈尔滨中考英语考试说明
根据哈尔滨市教育局2019年中考命题的指示精神,按照《英语课程标准》中规定的五级内容目标要求,英语学科中考试题将体现“注重基础、能力立意、稳中求变”的命题原则。试题将突出英语学科的交际性、实践性和应用性;保持语言材料及其题材与时俱进的特点;关注语言隐含的情感态度及文化意识,全面、科学、准确地考查学生在英语技能方面所达到的水平。2019年中考英语试题将遵循“-一个调整”、“四个不变”的原则来命制。
一、“一个调整"一命题范围有调整
英语学科试题将以《英语课程标准》规定的内容标准为依据,具体包括:语言技能、语言知识.情感态度、学习策略和文化意识等内容,其中语言知识包括语音、词汇、语法、功能意念和话题。考试范围为人教版教材内容(不包含听力朗读原文内容)。要求考生掌握2064个词汇.549个短语、14大项语法项目、10大项(62小项)功能意念项目、24大项(86小项)话题项目。试题采用闭卷笔试形式,全卷满分为100分,考试时间仍为100分钟。
二、“四个不变一命题依据、命题原则、试题难易程度及试题结构不变
(一)命题依据不变
依据《英语课程标准》对语言技能、语言知识、情感态度学习策略和文化意识等五个方面提出的具体内容标准,着重考查学生语言基础知识和综合运用语言的能力。试题测试主体继续由语言表面结构(anguageform)转向语言内在涵义(languagemeaning)和语言具体应用(languageuse),努力体现语言形式和意义之间的紧密联系。
(二)命题原则不变
2019年中考英语试题将继续强调导向性、目标性、发展性、教育性、基础性和适切性的原则。
1.导向性原则
试题将落实《英语课程标准》所确立的课程评价理念,体现导向与选拔并重的原则。突出试题的基础性、普及性和前瞻性;实现由知识立意向能力立意的转变;侧重在一定的语言环境中对语言运用能力的考查;强调语言形式和意义之间的联系。力争对初中英语教学和改革起到积极的导向作用。
2.目标性原则
试题将遵循《英语课程标准》所确立的内容目标,即培养学生的综合运用语言的能力,主要体现在以下几个方面:
(1)语言知识的识记能力
试题将要在选择填空、完形填空及任务性阅读等题中,考查学生对词汇、语法和句型的识记能力。
(2)所学知识的领会能力
试题将要在任务性阅读、阅读理解等题中,有针对性地考查学生对所学知识的领会能力。
(3)学习策略和文化意识的实践能力
试题将涉及-些有关学习方法及讲英语国家的文化知识(历史地理、风土人情、传统风俗、生活方式、文学艺术、行为规范和价值观念等)的内容。旨在培养学生良好的英语学习习惯,形成适合自己的学习策略,激发学生接触异国文化的兴趣,帮助学生开阔视野,提高跨文化交际的能力。
(4)语言技能的运用能力
试题将要在阅读理解、任务性...
05-17
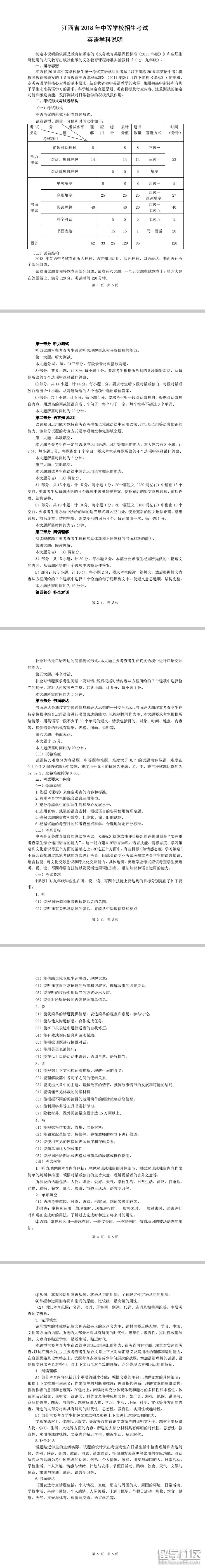
出国留学网中考网为大家提供2018江西省中考英语考试说明,更多中考英语复习资料请关注我们网站的更新!
2018江西省中考英语考试说明

中考英语频道精心为您推荐:
...
出国留学网泰安中考频道为广大考生提供2018年泰安市初中学生学业考试说明(英语),希望对大家有所帮助。
2018年泰安市初中学生学业考试说明(英语)
英语学科
Ⅰ. 命题指导思想
以教育部颁发的《义务教育英语课程标准(2011年版)》(以下简称《课程标准》)和现行人民教育出版社义务教育教科书《Go For It!》及山东教育出版社义务教育课程标准实验教科书英语(五·四学制)教材为依据,结合泰安市初中英语教学实际,着重考查学生在具体情境中正确、得体运用所学英语知识和技能的能力。命题思路和评价方式,要有利于促进学生综合语言运用能力的发展,有利于发展学生的核心素养,从而促进英语课程的改革。
初中学业水平考试是义务教育阶段学生的终结性评价方式,也是学生进入高中教育的主要录取手段,有着总结和选拔的双重性质。根据“山东省教科院英语学科中考命题指导意见”,应适度创新试卷结构,科学设计考试题型,避免单纯、机械考查语法知识,突出语篇,强调运用,保持稳定性和合理性,体现科学性、开放性、灵活性和创新性。试题应具有较高的信度、效度和一定的区分度。
试题的命制以“能力立意”为主,立足促进学生有效学习英语,对学生英语语言能力进行综合性测试,即在考查英语基础知识和基本技能的同时,侧重考查学生实际运用英语的能力。着重考查学生对英语语言的理解和应用,考查学生运用所学基础知识和技能搜集和处理信息的能力、创新思维能力、分析问题和解决问题的能力,考查学生的语言实践能力。在材料内容上,密切联系学生生活实际,聚焦社会热点,体现时代性、教育性和实用性。
Ⅱ. 考试内容及要求
根据义务教育阶段英语课程的总体目标,考查考生在英语语言知识、语言技能、情感态度、学习策略和文化意识等方面是否达到相应的水平。在确定具体考查内容和标准时,主要依据《课程标准》分级标准中五级的内容和要求及相关附录。
一、考试要求
语言知识要求:
掌握并能运用课程标准五级要求规定的英语语音、词汇、语法、功能意念和话题,采用教育部颁布的《英语课程标准·2011年版》义务教育阶段五级英语词汇表(1500个单词和一定数量的常用短语)为考查词汇范围。语法考查依据《课程标准》附录二“语法项目表”所列相关内容。着重考查考生综合运用语言知识的能力,不孤立地考查某些知识点,不机械地考查对知识的记忆。功能、话题的考查依据《课程标准》附录四“功能意念项目表”和附录五“话题项目表”相关内容。
语言技能要求:
语言技能主要包括听、说、读、写等方面的技能以及这些技能的综合运用能力。义务教育阶段要求考生能达到《课程标准》“语言技能分级目标”中五级语言技能目标的能力水平。
1.听力技能
听力技能指考生对口头语言材料的理解能力及从口头材料中获取信息的能力。考生应能理解说话者的意图,听懂有关熟悉话题的谈话和正常语速的短文,从中提取信息和观点,对所听内容做出推断,理解因果关系,能借助语境克服生词障碍,理解大意。语速约为120 wpm。
2.口语技能
口语技能指考生用英语进行口头表达的能力,特别是在真实语境中沟通信息、描述事物与情感,发表...
出国留学网兰州中考频道为广大考生提供2018年兰州中考英语考试说明解析:无变化与去年一致,希望对大家有所帮助。
2018年兰州中考英语考试说明解析:无变化与去年一致
科学院中学姜越:
2018年兰州中考英语大纲与去年一致,并无明显变化,都是以现行《全日制义务教育英语课程标准》(2011年版)为依据。面对初三的复习不能忽略课本,要回归教材,狠抓基础,通过课本知识,再次记忆词汇、句型、固定搭配等内容,重新理解文章内容,为今后的复习夯实基础,提高语言的运用能力。
认真复习基本词汇和语法,加强词汇记忆,强化记忆1500-1600字左右的单词和200-300个习惯用语或固定搭配。在注重基础的同时,追求更高的效率。因此,建议学生注重总结平时的错题,查漏补缺。熟知课本所学内容,注重对英语文化意识的了解,英语国家的习俗和问候语,英语国家中的传统文化等。每天做两篇阅读理解和一篇完形填空。
兰州五中赵娟:
今年英语考试大纲与去年相比无明显变化。重点考查还是语言的积累和运用。并将语言知识与学生实际生活和当今实事联系起来,选材最新,语境设置更为真实、自然、巧妙,词汇、语法知识的运用更为灵活,丰富多样,充满了时代气息。每天要加强英语的听力练习,在练习中要注重语音语调所表达的含意,从而准确的提取信息,并加强对所听语段的内容记录简单信息的训练。
回归课本,熟知课本所学内容,尤其是每单元SectionA,B中的长课文内容,加强完型和阅读训练,注重分析文章中的关系,注重对英语文化意识的了解。
以下是兰州2018年全部科目的试题发布入口:
| 地区 | 中考试题 |
10-12
出国留学网中考网为大家提供宁波2018中考英语听力口语自动化考试说明,更多中考英语复习资料请关注我们网站的更新!
宁波2018中考英语听力口语自动化考试说明
一、测试目的
落实《义务教育英语课程标准》的要求,促进中学英语教学改革,提高学生综合语言运用能力,从而进一步推进素质教育。
二、测试要求
符合《义务教育英语课程标准》关于五级的基本能力要求。
听
(一)能根据语调和重音理解说话者的意图。
(二)能听懂有关熟悉话题的谈话,并能从中提取信息和观点。
(三)能借助语境克服生词障碍、理解大意。
(四)能听懂接近正常语速的基本没有生词的材料。
(五)能针对所听语段的内容记录简单信息。
说
(—)能比较连贯地朗读所学课文或难度相当的语言材料。
(二)能根据情景提示用英语回答问题。
(三)能就熟悉话题,根据所提供的信息,说一段话(不少于7句)。
(四)在以上口语活动中语音、语调自然,语气恰当。
三、测试内容
(一)所学课文或难度略低于所学语言材料的短文。
(二)日常交际用语。
(三)日常生活话题。
1. 个人简况;
2. 校园生活;
3. 兴趣爱好;
4. 环境保护;
5. 帮助他人;
6. 健康体育;
7. 饮食卫生;
8. 文化背景;
9. 昔日经历;
10. 未来打算;
11. 其他。
四、试题难度
难度系数控制在0.80-0.85。
五、 试卷构成
(一)听小对话回答问题(计5分)。
(二)听较长对话回答问题(计5分)。
(三)听短文回答问题(计5分)。
(四)朗读短文(计3分)。
(五)情景问答(计2分)。
(六)话题简述(计5分)。
六、例卷与评分标准
(一)例卷
第一部分 听小对话回答问题(计5分)
本部分共有5道小题,每小题你将听到一段对话,每段对话只听一遍。在听每段对话前,你将有5秒钟的时间阅读题目;听完后,你还有5秒钟的时间在屏幕上点击你认为最合适的备选答案。在听到“嘀”的信号后,进入下一小题。
1. Where is Eric going for vacation?
A. Tokyo.B. The Great Wall.C. Washington D.C.
2. What is Ken’s dream job?
A. A doctor.B. A teacher.C. A pilot.
3. When are the speakers going to meet?
A. At 10:00.B. At 11:00.C. At 12:00.
4...
04-18
出国留学网威海中考频道的小编会及时为广大考生提供2017年威海中考英语考试说明,希望对大家有所帮助。
2017年威海中考英语考试说明
一、命题的指导思想
以《威海市人民政府办公室转发市教育局关于进一步推进初中学生学业考试改革的实施意见的通知》(威政办发〔2014〕4号)为指导,使我市的初中学业考试有利于促进基础教育课程改革和实施素质教育,有利于高一级学校选拔新生,有利于扩大学校的办学自主权,有利于建立促进学生发展、教师提高和改进教学实践的评估体系。
二、命题的依据
1.《威海市人民政府办公室转发市教育局关于进一步推进初中学生学业考试改革的实施意见的通知》(威政办发〔2014〕4号)。
2.《威海市 2017 年初中学业考试及高中段学校招生录取工作意见》(威招考委〔2017〕1号)。
3.各学科《全日制义务教育课程标准》。
4.参加2017年初中学业考试学生所学教材。
三、考试的性质
初中学业考试是义务教育阶段的终结性考试,是考查初中学生学科学习是否达到国家课程标准规定目标的主要手段,是初中学生综合素质评价的重要内容,也是高中阶段学校录取新生的主要依据。初中学业考试应有较高的信度、效度,适当的难度和区分度。
四、初中学业考试各学科内容说明
英 语
(一)考试能力要求
侧重考查学生的语言技能、语言知识、跨文化交际意识和跨文化交际能力。这些能力具体体现在听、说、读、写四种语言技能以及灵活运用词汇知识和语法知识的能力上。
听说技能 听说技能考查学生对文本材料的朗读能力、口语对话理解与应答能力、从听力材料中获取并转述主要信息的能力。
阅读技能 阅读技能考查学生理解各种题材和体裁的书面材料的能力以及从各种材料中获取信息的能力。
写作技能 写作技能考查学生以书面的形式进行信息沟通、再现生活经历、描述周围事物、发表意见和观点的能力。
词汇、语法知识运用能力 词汇、语法知识运用能力是考查以上技能考试中没能涵盖的重点词汇、语法方面的基础知识以及其基本运用能力,即在具体语境中考查对语言能力细节的掌握情况。
(二)考试范围和内容
总体范围与内容:《英语课程标准》“五级要求”中所规定的语音、语法、交际用语、话题等知识要点和能力要求。具体的考查内容和标准将主要依据《英语课程标准》之“内容标准”中的五级及五级以下内容要求及相关附录,所涉及重点内容将控制在《英语课程标准》、现行初中英语教材两者共同要求和呈现的范围内。
语法范围与内容:语法范围限定在《英语课程标准》五级及五级以下要求之内(见附件1),现行教材中出现的其他语法项目只要求理解;
词汇范围与内容: 《英语课程标准》规定了最常用的1500个单词(见附件2)。学业水平考试试题中要求掌握的词汇控制在课标要求的1500词汇之内。 教材中没有出现的课标词汇,需要老师根据需要引导学生补充学习,达到最基本的认读程度。在现行教材中出现的非课标词汇只要求一般认读。整个卷面总词汇将涉及掌握和认读两部分。
2017年...
04-05
出国留学网丹东中考频道的小编会及时为广大考生提供2017年丹东中考英语考试说明,希望对大家有所帮助。
2017年丹东中考英语考试说明
一、考试范围
丹东市2017年中考英语学科的命题将以《英语课程标准》所规定的九年级结束时应达到的五级目标为依据,包括五级目标对语言技能、语言知识、情感态度、学习策略和文化意识所提出的具体的内容标准及目标要求。词汇以《英语课程标准》附录3中的词汇表为依据。
二、考试内容
●词汇知识
了解英语词汇包括单词、短语、习惯用语和固定搭配等形式。词汇依据2011年版《英语课程标准》附录3中的词汇表(包括二级和五级)。要求能够运用这些词汇描述事物、行为和特征,说明概念等,同时要求掌握构词法知识。
●语法知识
1.名词
(1)掌握可数名词及其单复数形式的构成和用法。
(2)掌握不可数名词及其数量的表达方式。
(3)掌握名词所有格的使用。
(4)掌握专有名词的概念及一般用法。
2.代词
(1) 掌握人称代词主格、宾格形式及用法。
(2)掌握形容词性物主代词和名词性物主代词的用法。
(3)掌握反身代词的含义及用法。
(4)掌握指示代词和疑问代词的基本用法。
(5)掌握不定代词用法。
3.数词
掌握基数词和序数词的构成及用法。
4.介词和介词短语
理解介词的意义,掌握常见介词及介词短语的基本用法。
5.连词
理解连词的意义,掌握并列连词与从属连词的基本用法。
6.形容词与副词(比较级和最高级)
(1)掌握形容词与副词在句子中的功能。
(2)掌握形容词、副词比较级和最高级的构成及其不规则变化,熟练运用所学句型表示两者和三者或三者以上人或事物的比较。初步掌握用much,a little等副词修饰比较等级的用法。
7.冠词
掌握定冠词、不定冠词的基本使用规则和常见习惯用法。
8.动词
(1)掌握系动词be,become,get,look,turn等作为系动词的一般用法。
(2)掌握及物动词和不及物动词的用法。
(3)掌握助动词和情态动词(can,may,must,could,should,would,need等)的用法。
(4)掌握动词六种时态的构成及基本用法。六种时态包括:一般现在时、现在进行时、现在完成时、一般过去时、过去进行时及一般将来时。
(5)掌握动词不定式作宾语、宾语补足语及目的状语的用法。
(6)掌握相关的动词短语的意义及用法。
(7)理解被动语态的意义和构成,掌握一般现在时、一般过去时和一般将来时的被动语态的用法。
9.构词法
(1) 掌握相关的前缀、后缀。
(2)掌握...
04-05
出国留学网宁夏中考频道的小编会及时为广大考生提供2017宁夏中考英语考试说明,希望对大家有所帮助。
2017宁夏中考英语考试说明
一、指导思想
1.以教育部制定的《义务教育英语课程标准(2011年版)》为依据,在考查基础知识和基本技能的同时,着重考查考生的综合语言运用能力, 在内容选择上突出“立德树人”的指导思想。
2.在保持连续性、稳定性的前提下,进一步推进中考改革,促进初中英语教学改革。
3.试题所选择的语言素材和创设的语言运用情景与考生的生活实际、生活经验及社会发展实际紧密联系。
4.杜绝繁、偏、旧试题,题量适中,难易适度。
二、考试内容和要求
(一)语言知识
考查考生在一定的语境中运用语法知识、词汇知识、语用知识的能力,考查形式有单项填空,完形填空、单词拼写、综合填空等。
语法知识的考查以《义务教育英语课程标准(2011年版)》语法项目表中的五级要求为准(见附录1)。
词汇考查范围以词汇表(见附录2)所列1600个单词为依据,同时还包括《义务教育课程标准实验教科书英语》教材中所学的常用单词、习惯用语或固定搭配。
(二)语言运用
1.听力
考查考生对所听语言材料的理解以及从所听语言材料中获取信息、并能简单记录有关信息的能力。
2.口语
初中毕业生综合素质评价包括英语口语测试,考查考生用英语进行简单口头表达的能力。
3.阅读
阅读理解能力是初中英语中考的主要考查内容,着重考查考生理解各种题材和体裁的书面材料的能力以及从各种材料中获取信息的能力,不仅考查细节,还重视考查深层理解能力,包括把握所读材料的主旨和要义、根据已知事实作出简单推断、理解作者的观点和态度以及根据语境猜测词义等。考试形式不仅有传统的选择题型,还将设置非选择题型。
4.书面表达
着重考查考生以书面形式表达意义的能力。中考书面表达为指导性写作,即要求考生根据所提供的某些信息,按一定的要求写作文或其他形式的材料。提示形式包括中英文写作要点说明或图表提示等。
三、考试方法和试卷结构
(一)考试方法
考试分听力考试和笔试两部分。先进行听力考试,再进行笔试。进行听力考试时,考生在统一时间内在考场收听录音磁带,边听录音边答题。录音带只放一遍,录音结束,听力考试即结束。考试时间为120分钟。
(二)试卷结构
试卷题型、计分和说明如下:
| ... |
中考英语考试说明推荐访问