出国留学网专题频道北京中考语文栏目,提供与北京中考语文相关的所有资讯,希望我们所做的能让您感到满意!
正在准备考试的你,一起来看看考试栏目组小编为你提供的2019年北京中考语文模拟试题及答案,希望能够帮助到你,想知道更多相关资讯,请关注网站更新。
2019年北京中考语文模拟试题及答案
一、基础运用(共13分)
1.下面各组词语中加点字的注音,完全正确的一项是( )
A.绽开(zhàn) 脸颊(xiá) 一丝不苟(gu)
B.开拓(tuò) 犀利(x) 梦寐以求(mèi)
C.胆怯(què) 贪婪(lán) 莫衷一是(zhng)
D.挑衅(xìn) 宽恕(shù) 鲜为人知(xin)
2.依次填入下面一段文字横线处的词语,最恰当的一项是( )
真正的诗意,不应只是优雅时光里读书弄茶的闲情逸致,更应是纵使身处 ,依然不忘抬头看那柳梢的月、檐角的星。诗意不能带你渡过所有现实的难关,却能 智慧, 心灵,让平凡的生命,身在井隅,心向璀璨,追寻属于自己的不平凡。
A.困境 启迪 抚慰 B.困境 启发 抚恤
C.困难 启迪 抚恤 D.困难 启发 抚慰
3.下面句子没有语病的一项是( )
A.各级医院先后采用了互联网挂号、电话预约等办法,改善医疗服务水平。
B.作为年轻一代,我们要担负起发扬、继承中华民族优秀传统文化的责任。
C.随着新媒体发展和信息化提速,使人们的阅读方式发生了翻天覆地的变化。
D.天津是中国近代工业的发祥地,在我国制造业发展史上有举足轻重的地位。
4.下面句子中的标点符号,使用不正确的一项是( )
A.金钱能买到书籍,却买不到知识;能买到钟表,却买不到时间。
B.朱自清曾这样赞美春天:“春天像小姑娘,花枝招展的,笑着,走着。”
C.把报刊亭改造成志愿者服务站?还是生活服务便民亭?人们对此意见不一。
D.尊老爱幼、勤俭持家、知书达礼……这些都是中华民族传承千年的美德。
5.下面对《归园田居(其三)》一诗的赏析,不恰当的一项是( )
归园田居(其三)
陶渊明
种豆南山下,草盛豆苗稀。晨兴理荒秽,带月荷锄归。
道狭草木长,夕露沾我衣。衣沾不足惜,但使愿无违。
A.一、二句通过“盛”与“稀”的对比,写出诗人虽心归田园,却不善农事的情形。
B.三、四句对早出晚归辛勤劳作的描写,流露出诗人对田间劳动的厌倦之情。
C.末尾句中“愿”的内涵是,诗人要按照自己的意愿生活,不想与世俗同流合污。
D.全诗语言朴素而诗意醇美,体现了陶诗“质而实绮,癯而实腴”的艺术特点。
阅读《气候可能影响语言的形成和演化》一文,回答6-8题。
气候可能影响语言的形成和演化
严毅梅
人类一直好奇:为何唯独我们这个物种才有语言?语言是如何变成现在这个样子的?为此,从事现代生物学、当代语言学、考古学和古人类学等相关学科研究的科学家,研究了人类语言的起源和演化。最新的研究表明,气候可能影响了语言的形成和演化。
02-25
已经快到3月了,你复习得怎么样了?小编为为大家提供2018北京中考语文试题及答案解析:6-8题,一起来看看吧!祝大家备考顺利!
2018北京中考语文试题及答案解析:6-8题

小编精心为您推荐:
01-24
2019年北京高考语文大纲已经公布,小编为大家提供2019北京中考语文考试说明,一起来看看北京中考语文考试说明有哪些内容调整了吧!
2019北京中考语文考试说明

小编精心为您推荐:
09-01
09-01
09-01
05-11
出国留学网北京中考频道为广大考生提供北京中考语文试题(真题)及答案汇总(2015-2017),希望对大家有所帮助。
| 北京中考语文试题(真题)及答案汇总(2015-2017) | |
| 1 | 2015年北京市中考语文试题及答案 |
| 2 | 北京2016年中考语文试卷及答案 |
| 3 | |
出国留学网北京中考频道的小编会及时为广大考生提供2018年北京中考语文考试说明变化及试卷结构,希望对大家有所帮助。
2018年北京中考语文考试说明变化及试卷结构
一、试卷分值为100分
基础运用约15分
古诗文阅读约18分
名著阅读约5分
现代文阅渎约22分
写作40分
其中,选择题15分,填空、简答45分,写作40分。
二、对于上面板块调整和分值分配的几点说明:
1、古诗文默写与文言文阅读板块进行合并,组成新的古诗文板块。
2、名著阅读的考查除了在专门的板块考查之外,还会在基础运用板块有所体现,考查的是基于作品内容的文学常识的积累。
3、删掉“情境写作”小作文的板块,把这个内容与前面的名著阅读或者现代文阅读进行整合。
三、去掉一篇现代文规定篇目,课题为《人的高贵在于灵魂》周国平(见附录)。
四、与2017年相比,去掉7篇文言规定篇目,2018文言中考篇目为17篇。去掉的篇目为:《鱼我所欲也》《唐雎不辱使命》《与朱元思书》《师说》《读孟尝君传》《送东阳马生序》《口技》。
五、古诗文背诵篇目为31篇,与2017年相比去掉9篇。去掉的篇目为:《关雎》《登幽州台歌》《茅屋为秋风所破歌》《白雪歌》《泊秦淮》《夜雨寄北》《相见欢》无言独上……《山坡羊》《已亥杂诗》。
六、作家作品和名著阅读没有变化。《论语》还是考查其中的《学而》《为政》《里仁》《八佾》。
以下是北京2018年全部科目的试题发布入口:
| 地区 | 中考试题 |
06-27
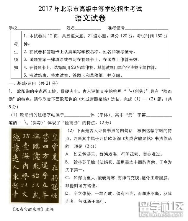
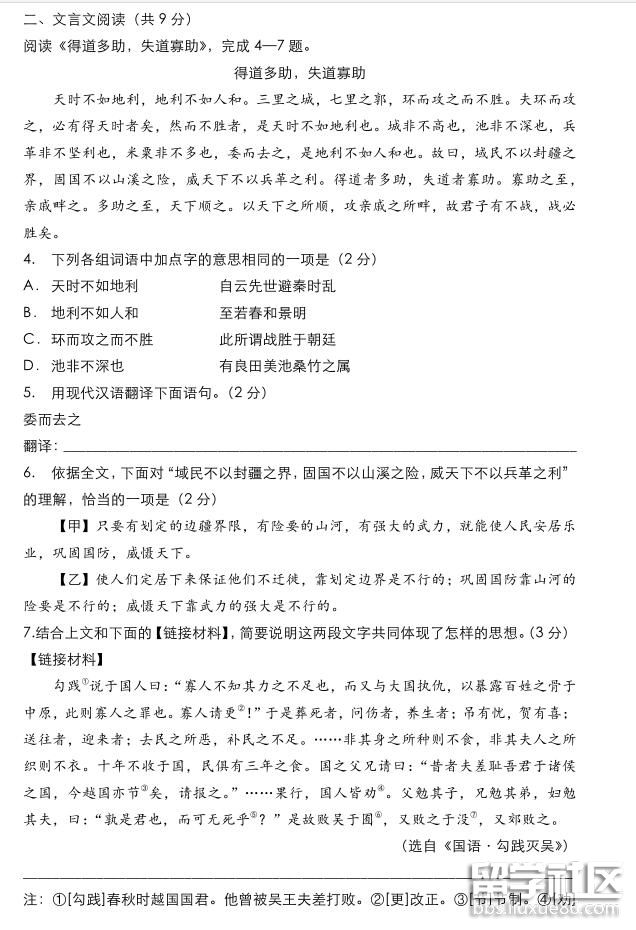
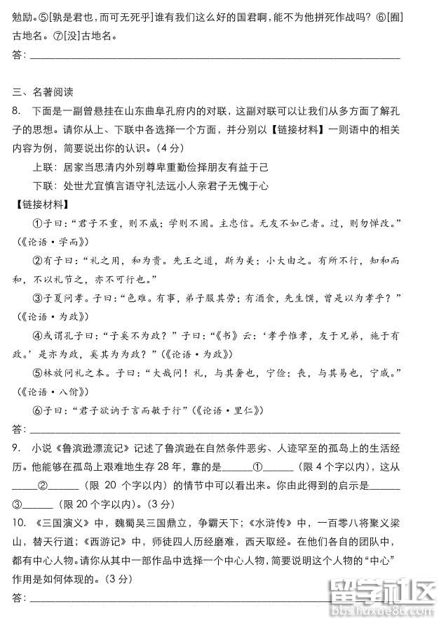
每天都是一个起点,每天都有一点进步,每天都有一点收获。以下内容是由出国留学网小编为大家收集整理的[2017年北京中考语文试题附答案(图片版)],欢迎查看。小编也在此祝各位学子中考顺利!





点击下载完整版>>> 北京市2017年中考语文试卷及答案
2017年中考结束后您可能还会关注:
...06-27
每天都是一个起点,每天都有一点进步,每天都有一点收获。以下内容是由出国留学网小编为大家收集整理的[2017年北京中考语文试卷含答案],欢迎查看。小编也在此祝各位学子中考顺利!





点击下载完整版>>> 北京市2017年中考语文试卷及答案
2017年中考结束后您可能还会关注:
...北京中考语文推荐访问