出国留学网专题频道广东教师资格证栏目,提供与广东教师资格证相关的所有资讯,希望我们所做的能让您感到满意!
还不清楚广东教师资格证报名条件的小伙伴,赶紧来瞧瞧吧!下面由出国留学网小编为你精心准备了“广东省教师资格证报考条件”,本文仅供参考,持续关注本站将可以持续获取更多的知识点!
广东省教师资格证报考条件
一、广东省教师资格证报考条件
1、具有中华人民共和国国籍,身体健康。
2、遵守宪法和法律,热爱教育事业,具有良好的思想品德。
3、具有广东户籍,或人事(劳动)关系在广东(需持有效期内广东省内居住证)。
4、符合《教师法》规定的学历要求。
5、广东省内普通高等学校三年级及以上的全日制学生、毕业学年的全日制专科生以及广东省内幼儿师范学校毕业学年的全日制在校生,可凭学校出具的在籍学习证明报考相应的教师资格。
《教师法》学历要求:
1、报考幼儿园教师资格面试,应当具备幼儿师范学校毕业及以上学历。
2、报考小学教师资格面试,应当具备中等师范学校毕业及以上学历。
3、报考初级中学教师资格面试,应当具备高等师范专科学校或者其他大学专科毕业及以上学历。
4、报考高级中学教师资格面试和中等专业学校、技工学校、职业高级中学文化课、专业课教师资格面试,应当具备高等师范院校本科或者其他大学本科毕业及以上学历。
5、报考中等职业学校实习指导教师资格(包括中等专业学校、技工学校、职业高级中学实习指导教师资格)面试,应当具备中等职业学校毕业及以上学历,同时应具有初级及以上专业技术职务或中级以上工人技术等级证书。
二、教师资格证笔试报名流程:
考生注册、填写个人信息、上传照片、选择考区、选择类别、选择科目、提交审核、等待网上审核、审核通过、网上缴费、报名成功。
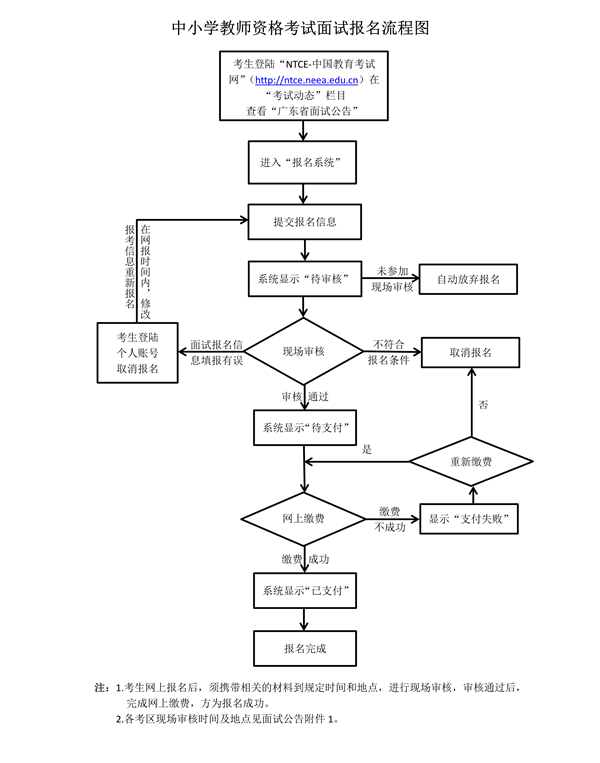
教师资格证面试报名流程是:
查询笔试成绩、笔试通过、考生登录报名系统、面试报名、选择考区、选择类别。、选择科目、完成报名、到确认点进行现场审核、审核通过考生、网上缴费、报名成功。
教师资格证考试分为笔试和面试,笔试单科成绩有效期2年,考生必须通过笔试全部科目才能报考面试。教师资格证笔试和面试都通过以后,获得教师资格证考试合格证明。该证明有效期是3年,考生须在3年内申请教师资格证认定。
三、广东教师资格证报名费用
大约为300-400元左右。教资笔试报名费每科约50元-70元左右,考试2门-3门科目;教资面试报名费每人需要约在200元左右。所以,教资报名费每人约在300元~400元左右。因报考所在地不同,教资报名费(教资笔试报名费、教资面试报名费)略有不同。
各省考生均可以通过网上缴纳考试费。完成缴费考生的状态变更为“报名成功(已缴费)”,完成报名。通过审核,但逾期未缴费考生,报名无效。一旦报名成功并完成缴费,概不退费。
推荐阅读:
06-14
广东考区已经公布了2022年上半年教资面试查分时间,出国留学网小编为大家整理了“广东教师资格证面试成绩查询入口2022年上半年”,以供大家查询成绩,祝愿考生们早日上岸!
广东教师资格证面试成绩查询入口2022年上半年
拓展阅读:教资面试考试内容
1、结构化
面试考官通过面试测评系统从试题库中随机抽取2道规定问题,告知考生问题并要求考生开始回答。时间5分钟左右。面试考官根据考生表现,做好相关评分记录。考生回答完毕或回答问题超时,面试考官提请考生开始试讲(演示)。
2、试讲
考生开始试讲(演示)。时间10分钟。面试考官根据考生表现,做好相关评分记录。考生试讲(演示)超时,面试考官提请考生结束试讲(演示),开始答辩(陈述)。
3、答辩
面试考官根据考生试讲(演示)情况,提问2道问题并要求考生回答。时间5分钟左右。考生答辩(陈述)超时,面试考官提请考生结束面试。考生将教案(活动演示方案)呈交面试考官,及时离开面试室。
推荐阅读:
01-11
想要了解广东教师资格证笔试报名时间的小伙伴,赶紧来瞧瞧吧!下面由出国留学网小编为你精心准备了“2021年上半年广东教师资格证笔试报名时间已公布”,本文仅供参考,持续关注本站将可以持续获取更多的资讯!
2021年上半年广东教师资格证笔试报名时间已公布
根据广东省教育考试院发布的《广东省2021年上半年中小学教师资格考试笔试公告》可知,考试报名将于2021年1月14日9:30至1月16日17:00内进行。小伙伴们记得及时参加考试报名。
报名工作安排
(一)报名时间
第一阶段笔试报名及提交网上审核:2021年1月14日9:30至15日16:00,内地考生须选择户籍、居住证申领地或学籍所在地市所辖的考区,港澳台考生可根据实际情况选择应试考区。
第二阶段笔试报名及提交网上审核:2021年1月16日12:00-17:00,考区释放因审核不通过而产生的剩余考位,户籍、居住证申领地或学籍属于广东省的考生及港澳台考生均可选择尚有余位的考区报考。
网上缴费截止日期:2021年1月19日24:00。
(二)报名方式
考生通过中小学教师资格考试网站(http://ntce.neea.edu.cn)进行网上报名。报名系统需对考生“居住证”申领所在地等信息进行采集。
考生必须本人报考,并对所填报的个人信息和报考信息准确性负责,报考信息一经审核确认,不得更改。因考生个人原因造成信息有误或无法报考,责任由考生本人承担。
(三)考试费用及缴纳方式
根据《广东省发展改革委广东省财政厅关于调整中小学教师资格考试收费标准的复函》(粤发改价格函[2016]978号)规定的笔试收费标准,按70元/人·科次缴纳笔试考试费。考生以网上缴费方式缴纳考试费。
报名对象及条件
(一)报考条件
1.具有中华人民共和国国籍,身体健康。
2.遵守宪法和法律,热爱教育事业,具有良好的思想品德。
3.具有广东省户籍,或人事(劳动)关系在广东省(需持有效广东省内居住证)。
4.符合《教师法》规定的学历要求。
5. 广东省内普通高等学校三年级及以上的全日制学生、毕业学年的全日制专科生以及广东省内幼儿师范学校毕业学年的全日制在校生,可凭学校出具的在籍学习证明报考相应的教师资格。
6.在内地(大陆)学习、工作和生活的港澳台居民,凡遵守《中华人民共和国宪法》和法律,拥护中国共产党领导,坚持社会主义办学方向,贯彻党的教育方针,根据自愿原则,可申请参加中小学教师资格考试。港澳台居民参加中小学教师资格考试的有效证件为港澳台居民居住证、港澳居民来往内地通行证、五年有效期台湾居民来往大陆通行证。在内地(大陆)就读师范专业的港澳台居民执行就读省份相应师范生政策。
(二)免考条件
1.2016年5月31日以前入学的全日制幼儿师范学校师范生、全日制普通高...
01-05
想要了解准考证打印入口在哪里的小伙伴,赶紧来瞧瞧吧!下面由出国留学网小编为你精心准备了“2020年下半年广东教师资格证面试准考证打印入口已公布”,本文仅供参考,持续关注本站将可以持续获取更多的资讯!
2020年下半年广东教师资格证面试准考证打印入口已公布
根据广东省教育厅发布的《广东省2020年下半年中小学教师资格考试面试公告》可知,准考证打印入口已经开通。考生记得及时打印准考证。
(点击图片也可进入准考证打印入口)
准考证打印时间
完成报名的考生,从2021年1月4日起可以登录“NTCE-中国教育考试网”打印准考证。
面试时间
2021年1月9日-10日。考生应按准考证上注明的时间、考点和场次参加面试,考点和场次由报名系统随机生成。
面试内容
面试依据教育部印发的《中小学和幼儿园教师资格考试标准(试行)》和《考试大纲(试行)》(面试部分)进行,包括备课(或活动设计)、试讲(或演示)、答辩(或陈述)等环节。面试主要考核职业道德、心理素质、仪表仪态、言语表达、思维品质等教学基本素养和教学设计、教学实施、教学评价等教学基本技能。考生可登录“NTCE-中国教育考试网”(http://ntce.neea.edu.cn)查阅各科目考试大纲。
面试科目
1.幼儿园教师资格面试不分科目。
2.小学教师资格面试分语文、数学、英语、社会、科学、体育、音乐、美术、心理健康教育、信息技术、小学全科,共11个科目。
3.初级中学教师...
12-10
想了解如何查询教师资格证考试成绩的小伙伴快来本文看看吧,下面由出国留学网小编为你准备了“2020下半年广东教师资格证考试成绩查询入口已开通”,仅供参考,持续关注本站将可以持续获取更多的内容资讯!
2020下半年广东教师资格证考试成绩查询入口已开通
2020年下半年中小学教师资格证笔试成绩预计查询时间:2020年12月10日起,实际查分时间可能会有偏差,具体成绩查询时间以中小学教师资格考试网成绩查询入口开通时间为准。
2020年下半年中小学教师资格证笔试成绩查询入口网:中小学教师资格考试网 。

拓展阅读
教师资格证有效期是多久
1.教师资格证本身是终身有效的
其实,教师资格证是长期有效的,不过如果你是在编教师,需要进行5年一注册,不过大家不用担心,一般没有什么大问题还是很容易过的!不过如果你仅仅是考了教师资格证而没有成为在编教师,那么也就不存在注册不注册的问题的,也不会因为你有没有当老师而失效。
2.教师资格证书笔试单分有效期两年
获得教师资格证书的考生必须知道自己需要参加笔试和面试,然后申请证书才能获得证书!笔试2-3科,有些人一次只能过部分考试,如果你想参加面试,你必须过所有的笔试,并在笔试成绩有效期内!注意教师资格证书笔试单项成绩有效期为2年,笔试成绩有效期均可报名面试考试。
3.教师资格考试证书有效期为三年
笔试和面试合格后,将有资格证书,有效期为三年,并在有效期内申请教师资格证书。
4.在编教师,教师资格证5年一注册
如前所述,教师资格证书有效期很长。如果证书持有人已经成为一名预备教师,它需要每5年定期注册,不成为编撰教师不需要注册审查,也不会无效(编撰教师的具体注册行为仍取决于所在单位的要求)。
2020年下半年中小学教师资格考试(笔试)申请成绩复核的通知
2020年下半年中小学教师资格考试成绩于12月10日公布。凡需要复核成绩的考生,可于12月23日16点前点击以下链接,按要求填报2020年下半年中小学教师资格考试(笔试)成绩复核申请信息。填报一周后可登录查询反馈结果,查询反...
12-09
2020广东教师资格证成绩查询入口即将开通啦,不清楚的朋友考生可以来看看,下面出国留学网小编为你准备了“2020下半年广东教师资格证成绩查询系统入口12月10日起”,仅供参考,祝大家阅读愉快!
2020下半年广东教师资格证成绩查询系统入口12月10日起
2020年下半年广东中小学教师资格证笔试成绩预计查询时间:2020年12月10日起,实际查分时间可能会有偏差,具体成绩查询时间以中小学教师资格考试网成绩查询入口开通时间为准。
2020年下半年广东中小学教师资格证笔试成绩查询入口网:中小学教师资格考试网 。

拓展阅读
2020年下半年中小学教师资格考试(笔试)申请成绩复核的通知
2020年下半年中小学教师资格考试成绩于12月10日公布。凡需要复核成绩的考生,可于12月23日16点前点击以下链接,按要求填报2020年下半年中小学教师资格考试(笔试)成绩复核申请信息。填报一周后可登录查询反馈结果,查询反馈结果截止到2021年1月8日。
教师资格证考试合格分数线
卷面分为150分,按标准转换为120分制的70分为通过。笔试合格线由教育部考试中心确定,具有合格分数线以当次考试成绩查询结果为准。
2020年下半年中小学教师资格证笔试成绩查询具体步骤
1.考生登录中小学教师资格考试网(http://ntce.neea.edu.cn/),在首页右下角找到“考生服务”,如图:

2.点击“考生服务”中的“成绩查询”按钮,跳入成绩查询界面,填写个人姓名、证件号以及验证码,点击“查询”;
12-06
2020下半年广东教师资格证面试时间已经公布啦,不清楚的小伙伴赶紧来了解一下,下面出国留学网小编为你准备了“2020下半年广东教师资格证面试时间公布”内容,仅供参考,祝大家在本站阅读愉快!
2020下半年广东教师资格证面试时间公布
从2020年中小学教师资格证考试日程安排可知,全国2020年中小学教师资格证面试时间为2021年1月9日-10日。
2020年中小学教师资格证面试内容
面试采取结构化面试、情境模拟等方式,通过备课(或活动设计)、试讲(或演示)、答辩(或陈述)等环节进行。遵循《中小学教师资格考试标准(试行)》和《考试大纲(试行)》(面试部分),主要考核考生职业道德、心理素质、仪表仪态、言语表达、思维品质等教学基本素养和教学设计、教学实施、教学评价等教学基本技能。
2020年中小学教师资格证面试流程
1.候考:考生持面试准考证、身份证、按时到达测试地点,进入候考室候考。
2.抽题:按考点安排,登陆“面试测评软件系统”,计算机从题库中抽取一组试题,考生任选一道试题,系统打印备课纸及试题清单。
3.备课:考生持备课纸、试题清单进入备课室,撰写教案(或演示活动方案),时间20分钟。
4.结构化:考官从题库中随机抽取2个规定问题,考生回答,时间5分钟。
①面试考官通过面试测评系统从试题库中随机抽取2道规定问题,告知考生问题并要求考生开始回答。在评分表上填写面试开始时间。时间5分钟左右。(考务工作人员开始录音、摄像。)
②面试考官根据考生表现,做好相关评分记录。
③考生回答完毕或回答问题超时,面试考官提请考生开始试讲(演示)。
5.试讲演练:考生按照准备的教案(或活动方案)进行试讲(或演示),时间10分钟。
6.答辩:考官围绕考生试讲或演示的内容和测试项目进行提问,考生答辩,时间5分钟。
7.评分:考官依据评分标准对考生面试表现进行综合评分,同时通过面试测评软件系统提交评分。
推荐阅读:
12-04
为了让大家可以更好的报名广东教师资格证面试,下面由出国留学网小编为你准备了“2020下半年广东教师资格证面试报名入口12月10日开通”,仅供参考,持续关注本站将可以持续获取更多的内容资讯!
网上报名时间:2020年12月10日-13日。
符合面试报考条件的考生在报名时间内,登录“NTCE-中国教育考试网”按照栏目指引进行网上报名,准确填写面试类别、面试科目和面试考区等信息。报名时间截止后,报名系统将自动关闭,不再受理考生报名。

内地考生可选择户籍所在地、居住地(须办理当地居住证且在有效期内)、就读学校所在地(仅限普通高等学校三年级及以上的全日制学生、毕业学年的全日制专科学生、幼儿师范学校毕业学年全日制学生和全日制在读研究生,含港澳台学生)为报考考区。港澳台居民可选择居住地、教师资格考试笔试报考地为报考考区。
在深圳考区报考日语、俄语的考生须选择“深圳考区”为报考考区,在湛江考区报考日语、俄语的考生须选择“湛江考区”为报考考区,其他考区报考日语、俄语的考生集中在广州市南沙区考试,考生报名时须选“广州(南沙)考区” 为报考考区。
广州市报考幼儿园教师、中职专业课教师和中职实习指导教师的考生须选择“广州幼儿园、中职专业课考区”为报考考区,其他考生(含中职文化课考生)选择户籍所在地、居住地和就读学校所在区为报考考区。
面试报名流程如下:

(一)面试内容
面试依据教育部印发的《中小学和幼儿园教师资格考试标准(试行)》和《考试大纲(试行)》(面试部分)进行,包括备课(或活动设计)、试讲(或演示)、答辩(或陈述)等环节。面试主要考核职业道德、心理素质、仪表仪态、言语...
11-17
一年一度的教师资格证面试即将开始,提前掌握教师资格证面试时间很重要,下面出国留学网小编为你准备了“2020广东教师资格证面试时间公布”内容,仅供参考,祝大家在本站阅读愉快!
2020广东教师资格证面试时间公布
从2020年中小学教师资格证考试日程安排可知,广东2020年下半年教师资格证面试时间为2021年1月9日-10日。
2020年中小学教师资格证面试科目
幼儿园面试不分科目。
小学面试分10个科目,语文、数学、英语、社会、科学、音乐、体育、美术、小学心理健康教育(新增)、信息技术(新增)。
初中面试科目与笔试报考科目三(学科知识与教学能力)相一致,分18个科目:语文、数学、英语、物理、化学、生物、思想品德、历史、地理、体育与健康、音乐、美术、信息技术、历史与社会、科学、心理健康教育(新增)、日语(新增)、俄语(新增)。
高中(含中等职业学校文化课)面试科目与笔试报考科目三(学科知识与教学能力)相一致,分17个科目:语文、数学、英语、物理、化学、生物、思想政治、历史、地理、体育与健康、音乐、美术、信息技术、通用技术、心理健康教育(新增)、日语(新增)、俄语(新增)。
中职文化课与高中一致。
中职专业课和实习指导的“专业知识与教学能力”考试,主要结合面试进行考查,必要时进行笔试。
教师资格证面试报名流程
参加2020年下半年教师资格笔试考生报名流程:进入中小学教师资格考试网→登录系统→面试报名→选择考区→选择类别→选择科目(专业)→完成网上填报报名信息并确认→等待网上审核或现场资格审核→查询审核结果→审核通过→考生在线支付考试费→报名成功。
非2020年下半年教师资格笔试考生报名流程:进入中小学教师资格考试网→注册→登录系统→面试报名→选择考区→选择类别→选择科目(专业)→完成网上填报报名信息并确认→等待网上审核或现场资格审核→查询审核结果→审核通过→考生在线支付考试费→报名成功。
...11-11
为了让大家顺利的查询教师资格证的成绩,提前搜集考试成绩查询信息很重要,下面出国留学网小编为你准备了“2020下半年广东教师资格证考试成绩查询入口”,仅供参考,祝大家阅读愉快!
2020下半年广东教师资格证考试成绩查询入口
2020年下半年广东中小学教师资格证笔试成绩查询时间:2020年12月10日起,实际查分时间可能会有偏差,具体成绩查询时间以中小学教师资格考试网成绩查询入口开通时间为准。
2020年下半年广东中小学教师资格证笔试成绩查询入口网:中小学教师资格考试网 。

教师资格证考试合格分数线
卷面分为150分,按标准转换为120分制的70分为通过。笔试合格线由教育部考试中心确定,具有合格分数线以当次考试成绩查询结果为准。
2020年下半年中小学教师资格证笔试成绩查询具体步骤
1.考生登录中小学教师资格考试网(http://ntce.neea.edu.cn/),在首页右下角找到“考生服务”,如图:

2.点击“考生服务”中的“成绩查询”按钮,跳入成绩查询界面,填写个人姓名、证件号以及验证码,点击“查询”;

3.成绩报告单上会显示是否合格,如果显示合格或者70分以上,那么恭喜您通过教师资格笔试考试。考生笔试各科成绩合格且在有效期内的,方可参加面试报名。
广东教师资格证推荐访问