出国留学网专题频道撒哈拉以南非洲教案栏目,提供与撒哈拉以南非洲教案相关的所有资讯,希望我们所做的能让您感到满意!
下面是出国留学网小编为大家整理的人教版七年级下册地理《撒哈拉以南非洲》教案,欢迎大家阅读。更多相关内容请关注出国留学网教案栏目。
教学目标
1.据图说出撒哈拉以南非洲的位置和范围。
2.知道撒哈拉以南的非洲是黑色人种的故乡,了解非洲黑人的原始居住地分布与自然环境的关系。
教学重难点
撒哈拉以南非洲的位置和范围
教学过程
一、 导入新课
非洲是世界第二大洲,你对非洲有哪些认识呢?
找出描述撒哈拉以南非洲的字眼(黑人、沙漠、贫穷、饥饿、落后、热带草原、长颈鹿、斑马、狮子、热带雨林)
今天,我们就学习:
第三节 撒哈拉以南非洲
二、新课讲解:
(一)、黑种人的故乡
1、位置范围:
出示PPT,学生感受撒哈拉以南非洲在世界的位置。
学生从书中找出该区的海陆位置(位于撒哈拉沙漠以南、东临太平洋、西濒大西洋。)
出示PPT,总结该区的纬度位置。(赤道穿过中部,南北回归线之间 )
问:处于什么温度带?
2、气候
出示非洲气候图的PPT,问:
撒哈拉以南非洲主要有什么气候?
(热带雨林气候、热带沙漠气候、热带草原气候)
出示PPT,复习三种气候的特点。展示热带草原的动物。
3、国家:
学生看书,或看PPT,非洲有哪些国家?有多少个国家?按大小,找出前五的国家。
4、地形:
出示PPT:问:
撒哈拉以南非洲什么地形最广?
出示主要地形区:
高原:东非高原、埃塞俄比亚高原、南非高原。
盆地:刚果盆地(指出世界最大的盆地)。liuxue86.com
沙漠:撒哈拉沙漠(指出世界最大的沙漠)
裂谷:东非大裂谷。
出示“东非大裂谷“的PPT,指出东非大裂谷是世界最大的裂谷。被称为地球的伤疤。处于板块交接处(撕裂状态,以后会形成新的海洋)
出示乞力马扎罗山,非洲最高峰,虽然离赤道近,处于热带,但是山顶积雪。(原因是什么?热带降水多,海拔高,温度低,降雪量大于融化量)。
5、河流:
出示PPT,指出非洲主要的河流有:尼罗河、刚果河、尼日尔河、赞比亚河。
指出尼罗河长度6600千米,是世界最长的河流。
6、人种:
三大人种,什么人种最多?黑种人占多少?(8.5%)黑种人是三大人种中最少的人种,以我们的眼光来看,是长得比较难看的人种。人类的生存要适应自然,而非美丑的需要。
人的肤色、鼻形等体质特征不是随机形成的,而是要是由于对气候的适应而产生的。造成肤色差异的主要因素即是血管的分布和一定皮肤区域中黑色素的数量。黑...
法国外交部长于贝11日在毛里塔尼亚首都努瓦克肖特呼吁撒哈拉以南非洲各国加强合作,打击恐怖主义。
新华网报道,于贝在努瓦克肖特举行的记者会上说,他对毛里塔尼亚政府在反对恐怖主义斗争中显示出的“伟大的政治和军事决心”以及“勇气”表示赞赏,希望撒哈拉以南非洲各国加强合作,打击恐怖主义。他说,最近的几场战斗充分证明了毛里塔尼亚在打击恐怖主义行动中的勇气,该地区的其他国家应该效仿毛里塔尼亚,加强区域协调,促进反恐形势的发展。
于贝说,法国与毛里塔尼亚都面临着恐怖主义威胁,正是这种共同面对的威胁才使两国更加紧密地团结在一起。
6月24日,毛里塔尼亚军队与马里军队采取联合行动,摧毁了“基地”组织分支“伊斯兰马格里布基地组织”的一处营地,并击毙了15名该组织成员,逮捕了11名恐怖分子,其中8人是毛里塔尼亚公民。“伊斯兰马格里布基地组织”武装分子多次对马里、毛里塔尼亚和阿尔及利亚等国边境地区的安全部队发动袭击。
于贝10日开始对毛里塔尼亚进行为期两天的访问。毛里塔尼亚总统阿齐兹10日与他举行了会谈,重点讨论了两国在反恐领域的合作。
(留学 liuxue86.com)
出国留学网中考频道在考试后及时公布各科中考试题答案和中考作文及试卷专家点评,请广大考生家长关注。时光飞逝,暑假过去了,新学期开始了,不管情愿与否,无论准备与否,我们已走进初三,走近我们的梦!祝愿决战2014中考的新初三学员能加倍努力,在2014年中考中也能取得优异的成绩。
| 2014中考各科目复习资料汇总 | ||
|---|---|---|
| 语文:阅读 诗歌 名句 综合 | 作文:素材 范文 技巧 中考范文 | 数学:填空 压轴 模拟 解题 |
| 英语:单选 阅读 易错 综合 | ||
05-18
初中学生学业负担较重,不同程度地存在畏难或厌学情绪,而地理科课时少,内容多,记忆难度大,所以激发学生兴趣、指导学习方法、减轻学生负担显得尤为重要。出国留学网中考频道精心心为大家汇总了中考地理备考资料,可以供同学和家长们参考。
07-19
出国留学网中考频道在考试后及时公布各科中考试题答案和中考作文及试卷专家点评。请广大考生家长关注,祝福广大考生在2013年中考中发挥出最佳水平,考出好成绩!同时祝愿决战2014中考的新初三学员能倍加努力,在2014年中考中也能取得优异的成绩。
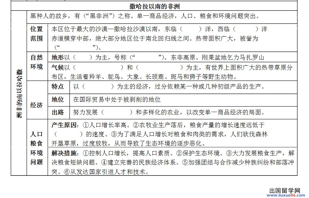
撒哈拉以南的非洲
最大的沙漠和最大的河流、径流量最大的河流。
地理位置、地势特点、主要气候、自然增长率。
单一商品为主的经济(初级产品生产、进口出口)主要人种、外来移民和原始居民分布。
三大高原、刚果盆地(最大的盆地)、刚果河(水利资源最丰富)三大主要问题。(见地理书P12)
粮食的供应不足、迟到附近的高原、山地、海岸线叫平直。
最大的海湾和岛屿。
2013四川中考数学试题汇总
2013山东中考数学试题汇总
2013江苏中考英语试题汇总
01-25
据外媒报道,南非一名青年日前在一个摄影比赛中胜出,击败100万名参赛者,获得明年飞上太空边缘感受无重力状态的机会,将成为首名上太空的非洲黑人。
据报道,25岁的马塞科出身平民家庭,在南非首都比勒陀利亚附近小镇马布帕内生活,目前的工作是电视台DJ。
去年12月,马塞科参加由一间美国太空学院举办的摄影比赛,比赛要求参赛者交一张他们一跃而起的照片。马塞科在朋友帮助下,拍摄了一幅自己从墙上跃下的照片,他说:“我希望挑战万有引力定律。”
马塞科一跳获奖,获价值10万美元、乘坐旅游宇宙飞船“Lynx Mark II”到太空边缘的机会。
马塞科目前已经到美国佛罗里达州肯尼迪太空中心受训,准备明年与另外22名获奖的同伴升空。他表示,希望未来能修读航空工程成为航天员,在月球上插上南非国旗。
全非洲华侨华人青年论坛11日在南非经济中心约翰内斯堡举行,中国侨联主席林军在论坛上发表《同心建设和谐侨社共创更加美好未来》的主旨演讲,充分肯定了旅居非洲的100万华人华侨为推动祖国建设、和平统一大业和中非关系的发展做出的积极贡献。
来自埃及、肯尼亚、莫桑比克、毛里求斯、纳米比亚、马达加斯加、津巴布韦、赞比亚、博茨瓦纳等15个非洲国家的100多位代表出席这次论坛,分别介绍了 华侨华人在所在国家的发展情况和为祖国建设、促进中非经贸发展所做的贡献。他们在论坛上纷纷为深化中非经贸合作进言献策,各抒己见。
全非洲中国侨联青年委员会主席陈宝进在论坛上表示,非洲的广大华侨华人,特别是青年侨民为中非经贸合作做出了积极贡献。中国成为非洲第一大贸易伙伴国,这 与华侨华人的努力密不可分。陈宝进说,中国政府不断扩大对非合作力度,减免非洲最不发达国家95%的关税、在国内设立非洲产品展销中心、与多个非洲国家启 动中小企业发展专项贷款合作等一系列扩大开放的措施。这必将使中非经贸合作迈上新的台阶。
全非洲中国侨联青年委员会名誉主席曹行知在 接受新华社记者采访时表示,深化中非经贸合作需要进一步丰富合作方式,提升合作水平。应该鼓励和支持中国企业扩大对非投资,并引导投资向农业、制造业、金 融、商贸、环保等领域拓展。曹行知认为,应在条件成熟的非洲国家建设工业园区,充分利用中非发展基金、非洲中小企业发展专项贷款等融资平台,支持非洲经济 多元化发展。同时,应加大对非洲国家重大建设项目融资力度,帮助非洲制定区域电力、交通、通讯等项目的规划,不断改善基础设施条件,支持非洲区域一体化进 程的努力。鼓励企业进行技术转移,提高当地民众就业比例。曹行知还认为,为深化中非经贸合作,中非双方应积极采取措施,推动商签和落实投资保护协定、避免 双重征税协定,为企业创造更加公平、透明、可预见的商业环境。应通过中非企业家大会等机制以及进一步发挥中非双方商会的作用,提供各种经贸促进服务,为中 非企业交流与合作搭建更多优质平台。
(出国留学网https://www.liuxue86.com)...
撒哈拉以南非洲教案推荐访问