出国留学网专题频道第二次世界大战的爆发教案栏目,提供与第二次世界大战的爆发教案相关的所有资讯,希望我们所做的能让您感到满意!
作文标题: 我读《第二次世界大战》
关键词: 世界大战 我读 初中初一
本文适合: 初中初一
作文来源: https://Zw.liuxue86.com
本作文(600字)是关于初中初一的作文(600字),题目为:《我读《第二次世界大战》》,欢迎大家踊跃投稿。
我读《第二次世界大战》
去年的暑假,妈妈买回了《第二次世界大战史画》,妈妈本是买给自己看的,没想到我竟喜欢上了这个大部头的书,并且这本书让我爱上了军事,还让我产生了当军官的梦想呢!
在风起云涌的二十世纪,曾出现过一场惊天动地的战争,一段刻骨铭心的记忆,这就是第二次世界大战。这段气势恢宏的历史,在世界上无人不知,无人不晓。
在二战中有数不胜数的战役,如诺曼底登陆,珊瑚岛战役,中途岛之战等等。在每个战役里都表现了军事家气壮山河的胆识,将士们百折不挠的勇气,让人不由地生出敬佩之心。
在诺曼底登陆时,盟军(主要指英、法、美)出乎意料地在诺曼底登陆,让德军搞昏了头脑,虽然驻守在诺曼底的守军英勇不屈,但终于因为寡不敌众,让盟军顺利的渡过了诺曼底,攻到了莱茵河边。从而导致了的德国的衰落和它的灭亡。
中途岛战役是美国和日本战斗中的一个大转折。实际上,日本的物资供应远远地超过美国,但由于美国的一位画家奇迹般地发明了紫色密码机,成功地破译了日本的军事密码,所以对日本的情况了如指掌。他们用航母上的一百多架飞机一下击沉了日军四艘航母,日军锋芒受挫。
在二战中,我最喜欢的将军是蒙哥马利,因为他坚强刚毅,顽强不屈,又宽容敦厚,友善亲切,是二战中的十大名将之一。
《第二次世界大战》这本书引发了人们对战争与和平的思考,人们渴望和平!永远也不希望有战争发生!
出国留学中考网为大家提供中考历史复习:第二次世界大战,更多中考资讯请关注我们网站的更新!
中考历史复习:第二次世界大战
1、慕尼黑会议 :
1938、9 德、意、英、法
A、原因:德国法西斯对外扩张;英法的姑息纵容
B、内容:签订慕尼黑协定,要求捷克斯洛伐克把苏台德地区割让给德国
C、影响:标志绥靖政策达到顶峰;助长了法西斯侵略欲望,加速了二战的爆发。
D、实质:牺牲效果利益,确保自己利益。
2、爆发和扩大
爆发:1939.9.1,德国突袭波兰
扩大: ①1942.6,苏德战争爆发;
②1941.12,日军偷袭珍珠港,二战到达最大规模。
3、1942.1,26个国家在华盛顿签署《联合国家宣言》
4、雅尔塔会议 :1945.2 苏、美、英
A、原因:为了协调行动,尽快打败法西斯
B、内容:
①彻底消灭德国法西斯主义;
②成立联合国;
③苏联参加对日作战
5、国际反法西斯联盟:(1942年1月1日)
作用:
大大壮大了反法西斯国家的力量,改变了双方力量的对比,鼓舞了世界人民反法西斯的斗志,成为世界反法西斯战争胜利的根本保障.
6、最后的胜利
(1)斯大林格勒战役: 第二次世界大战转折点
(2)诺曼底登陆: 美英盟军开辟第二战场
(3)苏联攻克柏林: 德国投降,第二次世界大战的欧洲战争结束
(4)日本投降:1945.9.2 标志着第二次世界大战结束
小编精心为您推荐:
08-22
出国留学网高考频道在考试后及时公布各科高考试题答案和高考作文及试卷专家点评。请广大考生家长关注,祝福广大考生在2013年高考中发挥出最佳水平,考出好成绩!同时祝愿决战2014高考的新高三学员能倍加努力,在2014年高考中也能取得优异的成绩。
第二次世界大战的爆发:
1939年9月1日,德国“闪击”波兰,英法对德宣战。
战争开始阶段的主要进程
1940年4、5月,德军“闪击”西欧和北欧。英国也遭到德军飞机猛烈轰炸。英国首相邱吉尔坚持抵抗。
战争的扩大
1、苏联卫国战争开始――(1)1941年6月22日,德军对苏联发动突然袭击,苏德战争爆发,第二次世界大战扩大。(2)莫斯科保卫战,德军企图第一次没有得逞。
2、太平洋战争的爆发――1941年12月7日,日本偷袭美国太平洋海军基地珍珠港,战争规模达到最大。它促进了反法西斯同盟的形成。
06-27
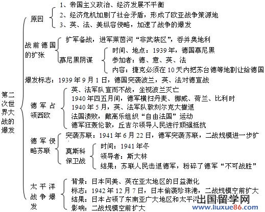
教材解析:九年级下册 第6课 第二次世界大战的爆发
湖北省钟祥市柴湖二中 王 健
一、知识网络

二、重点难点分析
1、第二次世界大战爆发的原因:(1)爆发的根本原因:帝国主义政治经济发展不平衡的加剧。第一次世界大战后的一二十年,资本主义的发展极不平衡,德国随着其经济军事实力的迅速增长,强烈要求从英、法、美战胜国手中夺取殖民地和市场,争夺欧洲和世界霸权,意大利和日本不满意第一次世界大战的分赃结果,企图建立地区霸权,结果德、意、日首先发难,挑起了战火。(2)直接原因:1929~1933年的经济危机,它加速了德日法西斯专政的建立和欧亚战争策源地的形成。(3)其他因素:一些大国为自身的利益而采取的绥靖政策,或中立自保政策,也加速了大战的爆发。世界各国人民虽然也进行了反法西斯战争,但没有互相配合,还不能制止战争的爆发,使局部战争走向了世界大战。
2、第二次世界大战扩大:(1)初步扩大:德军对苏联进行突然袭击。苏联卫国战争开始,莫斯科保卫战胜利。莫斯科保卫战的胜利,是第二次世界大战开始以来德国法西斯在欧洲大陆上的第一次大失败,德军“天下无敌”的神话破产了。(2)进一步扩大:1941年12月7日日本偷袭珍珠港,太平洋战争爆发,使第二次世界大战达到最大规模。珍珠港事件直接促成了世界反法西斯联盟的形成。
3、英法等国的绥靖政策:(1)含义:绥靖政策,即牺牲他国利益、苟且偷安、姑息纵容德意日法西斯侵略扩张的政策。(2)采取此政策的根本原因:英法两国以牺牲弱小国家利益为代价来维护本国利益。英法对希特勒的侵略采取绥靖政策,是出自仇视社会主义苏联的原因,也有其深刻的社会经济、政治和思想根源。但根本原因是英法两国以牺牲弱小国家利益为代价来维护本国利益。(3)绥靖政策的典型事件:1931年日本占领东北三省;1937年日本发动全面侵华战争;1935年意大利入侵埃塞俄比亚;1936年意大利和德国武装干涉西班牙;1938年德国吞并了奥地利;慕尼黑阴谋;1939年春德国又吞并了捷克斯洛伐克;二战爆发后英法宣而不战,出现“静坐战争”或“奇怪的战争”。
三、学法指导
1、图表法。编制第二次世界大战过程的大事年表。把握二战的基本线索和知识点,如,原因、开始的标志、战场、战役、过程等等。列出相关知识细则,认真体会理解,加深对知识的记忆,并使知识系统化。
2、比较法。一战和二战之间的对比,从爆发原因、开始、性质、规模等方面进行比较。
3、资源利用法。学习本课之前观看有关第二次世界大战的电影或音像资料,上网查阅相关资料。课堂上充分利用课本地图、资料,理解掌握知识。
四、中考命题分析
本课是中考的热点,各地历次中考试题都有涉及。考查的主要知识点有绥靖政策、二战爆发的标志、扩大的表现、太平洋战争爆发的标志,等。试题类型也多样化,既有选择题也有材料解析、探究简答等非选择题。
五、中考试题分析
05-30
第二次世界大战是世界近代史上最大规模的战争,几乎涉及到北半球全部的国家。第二次世界大战让美国大发战争财,也使得美国一跃成为世界上的超级大国。让我们一起来了解一下,第二次世界大战的情况。
1939年9月德国进攻波兰,第二次世界大战全面爆发。罗斯福于1941年3月签署《租借法》,向与德意日作战的国家提供物资。8月14日,罗斯福与英国首相丘吉尔发表《大西洋宪章》,9月24日苏联政府声明同意其基本原则,接着召开莫斯科三国会议,奠定了美英苏战时合作的基础。
1941年12月7日,日本偷袭珍珠港,重创美国太平洋舰队。次日,美英对日宣战。英美在开始时接连败退。1942年5月,美军在中途岛海战中击退日军。同年底至次年初,美国在瓜达尔卡纳尔岛战役中击败日军,美军由守势转为攻势,太平洋战争出现转折。
l942年1月1日,美、英、苏、中等26个国家签署《联合国家宣言》。8月英美联军在北非登陆。1943年2月斯大林格勒战役的胜利,使欧洲反法西斯战争的局势发生根本性变化。同年7月,美英军队在西西里岛登陆。9月在意大利南部登陆。10月意大利投降。1943年 11月,罗斯福、丘吉尔、斯大林举行德黑兰会议。1944年6月,英美等国的联军在法国诺曼底登陆,开辟了欧洲第二战场。4月12日,罗斯福逝世,H.S.杜鲁门继任总统。
1944年5月,德国宣布无条件投降。7月,美英苏三国首脑举行波茨坦会议,美英就处理德国、波兰等问题与苏联达成协议。美英中发表了波茨坦公告,要求日本无条件投降。美苏就苏军对日作战取得了一致意见。8月6日,美军在广岛投下策1颗原子弹;8月8日苏联宣布对日作战,9日美军又在长崎投下第2颗原子弹,日本投降,第二次世界大战结束。杜鲁门任命D.麦克阿瑟为盟国驻日最高统帅,美军进驻日本,实现了由美国独家控制日本的局面。
大西洋宪章 (Atlantic Charter)
开罗会议 (Cairo Conference)
德黑兰会议 (Teheran Conference)
雅尔塔会议 (Yalta Conference)
波茨坦会议 (Potsdame Conferenc)
大西洋宪章 (Atlantic Charter)
开罗会议 (Cairo Conference)
德黑兰会议 (Teheran Conference)
雅尔塔会议 (Yalta Conference)
波茨坦会议 (Potsdame Conferenc
...
08-22
出国留学网高考频道在考试后及时公布各科高考试题答案和高考作文及试卷专家点评。请广大考生家长关注,祝福广大考生在2013年高考中发挥出最佳水平,考出好成绩!同时祝愿决战2014高考的新高三学员能倍加努力,在2014年高考中也能取得优异的成绩。
第二次世界大战
原因
(1)根本原因:资本主义各国经济政治发展不平衡。
(2)社会根源:30年代资本主义世界的经济危机激化了国内外矛盾。面对经济危机,美国通过罗斯福 新政,缓和了国内危机,德、意、日等则走上法西斯侵略的道路。1933年,希特勒出任德国总理,标志世界大战的欧洲策源地形成。1936年,日本受军部控 制的内阁上台,标志世界大战的亚洲策源地形成。1937年,德、意、日三国结成了侵略性的军事政治集团,“柏林——罗马——东京轴心”,所以又称轴心国集 团,世界和平面临着严重的威胁。
(3)直接原因:法西斯国家的侵略扩张。二战全面爆发前就受到法西斯国家侵略的国家:埃塞俄比亚、西班牙、中国等。
(4)英、法、美等资本主义国家对法西斯的侵略扩张采取绥靖政策。
表现:①20世纪30年代,德国、日本和意大利法西斯在世界各地不断进行侵略活动,英法美等西方大国实行纵容侵略的政策,助长了法西斯的侵略气焰。②德国谋求侵略捷克斯洛伐克,英法等国制造慕尼黑阴谋,满足希特勒的要求。
教材解析:九年级下册 第6课 第二次世界大战的爆发
湖北省钟祥市柴湖二中 王 健
一、知识网络

二、重点难点分析
1、第二次世界大战爆发的原因:(1)爆发的根本原因:帝国主义政治经济发展不平衡的加剧。第一次世界大战后的一二十年,资本主义的发展极不平衡,德国随着其经济军事实力的迅速增长,强烈要求从英、法、美战胜国手中夺取殖民地和市场,争夺欧洲和世界霸权,意大利和日本不满意第一次世界大战的分赃结果,企图建立地区霸权,结果德、意、日首先发难,挑起了战火。(2)直接原因:1929~1933年的经济危机,它加速了德日法西斯专政的建立和欧亚战争策源地的形成。(3)其他因素:一些大国为自身的利益而采取的绥靖政策,或中立自保政策,也加速了大战的爆发。世界各国人民虽然也进行了反法西斯战争,但没有互相配合,还不能制止战争的爆发,使局部战争走向了世界大战。
2、第二次世界大战扩大:(1)初步扩大:德军对苏联进行突然袭击。苏联卫国战争开始,莫斯科保卫战胜利。莫斯科保卫战的胜利,是第二次世界大战开始以来德国法西斯在欧洲大陆上的第一次大失败,德军“天下无敌”的神话破产了。(2)进一步扩大:1941年12月7日日本偷袭珍珠港,太平洋战争爆发,使第二次世界大战达到最大规模。珍珠港事件直接促成了世界反法西斯联盟的形成。
3、英法等国的绥靖政策:(1)含义:绥靖政策,即牺牲他国利益、苟且偷安、姑息纵容德意日法西斯侵略扩张的政策。(2)采取此政策的根本原因:英法两国以牺牲弱小国家利益为代价来维护本国利益。英法对希特勒的侵略采取绥靖政策,是出自仇视社会主义苏联的原因,也有其深刻的社会经济、政治和思想根源。但根本原因是英法两国以牺牲弱小国家利益为代价来维护本国利益。(3)绥靖政策的典型事件:1931年日本占领东北三省;1937年日本发动全面侵华战争;1935年意大利入侵埃塞俄比亚;1936年意大利和德国武装干涉西班牙;1938年德国吞并了奥地利;慕尼黑阴谋;1939年春德国又吞并了捷克斯洛伐克;二战爆发后英法宣而不战,出现“静坐战争”或“奇怪的战争”。
三、学法指导
1、图表法。编制第二次世界大战过程的大事年表。把握二战的基本线索和知识点,如,原因、开始的标志、战场、战役、过程等等。列出相关知识细则,认真体会理解,加深对知识的记忆,并使知识系统化。
2、比较法。一战和二战之间的对比,从爆发原因、开始、性质、规模等方面进行比较。
3、资源利用法。学习本课之前观看有关第二次世界大战的电影或音像资料,上网查阅相关资料。课堂上充分利用课本地图、资料,理解掌握知识。
四、中考命题分析
本课是中考的热点,各地历次中考试题都有涉及。考查的主要知识点有绥靖政策、二战爆发的标志、扩大的表现、太平洋战争爆发的标志,等。试题类型也多样化,既有选择题也有材料解析、探究简答等非选择题。
五、中考试题分析
1.(2008年江苏连云港)“国会纵火案”、“白色方案”、“虎、虎、虎”等体现的学习主题应该是...
第二次世界大战的爆发教案推荐访问