出国留学网专题频道财务成本栏目,提供与财务成本相关的所有资讯,希望我们所做的能让您感到满意! 财务成本在财务会计中是一个流量概念,它表现为资源的不利变化,即成本会引起企业收益的减少,具体表现为企业资产的流出或增加。财务成本是指财务会计中,根据企业一般成本管理要求,根据国家统一的财务会计制度和成本核算规定,通过正常的成本核算程序计算出来的企业成本,它可以是产品成本,也可以是劳务成本等等。管理成本的概念是近年发展起来的,它是对各种手于特殊成本管理目的而建立起来的各类较新颖成本概念的总称。人们以财务会计和管理会计的划分为依据,而将成本分为财务成本和管理成本两大类。
2022年的注册会计师考试距离正式开始考试还有23天的时间,在这段最后的复习准备时间里各位考生要记得做好打印准考证等一系列考前准备工作,确保考试的顺利正常进行,接下来小编为大家带来了2022年注册会计师考试中《财务成本管理》的考试大纲,快来看看吧!

推荐阅读:
...
注册会计师资格证书是会计行业内含金量最高的证书,那么注册会计师考试的难度怎么样呢?在考试之前,出国留学网小编为您精心准备了“2020年注会财务成本管理真题及答案”,希望能够帮助考生们更好的备考。
2.(单选题)某两年期债券面值1000元,票面年利率10%,每半年付息一次,到期还本。假设有效年折现率是10.25%,该债券则刚支付过上期利息,其价值是()元。
A.995.58
B.987.24
C.1000
D.1004.34
参考答案:C
3.(单选题)甲公司采用债券收益风险调整模型估计股权资本成本,税前债务资本成本8%,股权相对债权风险溢价4%,企业所得税税率25%。甲公司的股权资本成本是()。
A.8%
B.6%
C.10%
D.12%
参考答案:C
4.(单选题)甲公司拟投资某项目,一年前花费10万元做过市场调查,后因故中止。现重启该项目,拟使用闲置的一间厂房,厂房购入时价格2000万元,当前市价25o0万元,项目还需要投资500万元购入新设备,在进行该项目投资决策时,初始投资是()万元。
A.2510
B.2500
C.3000
D.3010
参考答案:C
5.(单选题)甲公司正在编制现金预算,预计采购货款第 一季度5000元,第二季度8000元,第三季度9000元,第四季度10000元。采购货款的60%在本季度内付清,另外40%在下季度付清。假设年初应付账款2000元,预计全年现金支出是()元。
A.30000
B.28000
C.32000
D.34000
参考答案:A
6.(单选题)甲公司基本生产车间生产X和Y两种产品,供电和锅炉两个辅助生产车间分别为X产品、Y产品、行政管理部门提供动力和蒸汽,同时也相互提供服务。若采用直接分配法分配辅助生产费用,供电车间的生产费用不应分配给()。
A.X产品
B.Y产品
C.行政管理部分
D.锅炉辅助生产车间
参考答案:D
7.(单选题)甲公司生产乙产品,产能30OO件,每件产品标准工时2小时,固定制造费用标准分配率10元/小时。本月实际产量2900件,实际工时5858小时,实际发生固定制造费用66000元。采用因素分析法分析固定制造费用差异,闲置能量差异是()。
A不利差异1420元
B.不利差异580元
C.不利差异6000元
D.不利差异8000元
参考答案:A
8.(单选题)供货商向甲公司提供的信用条件是“2/20,N/90”。一年按360天计算,不考虑复利。甲公司放弃现金折扣的成本是()。
A.8%
B.8.16%
C.10.28%
D.10.5%
参考答案:D
9.(单选题)甲公司是一家中央...
08-10
现在在CPA备考的尾声,为了帮助广大考生能够巩固基础,下面由出国留学网小编为你精心准备了“2020CPA《财务成本管理》备考经验”,持续关注本站将可以持续获取更多的考试资讯!
1. 全面研读指定教材,把常用、重要公式作为学习重点
教材是根本。只做题只听课而忽略教材的考生,每年都会吃亏。仔细阅读教材是很关键的。其次财管的难度是公式繁多,对于公式的运用和记忆也应该作为我们2020年学习的重点。
2. 关注新增和修改的内容
每年教材的新增章节和修改的内容,大多数都会在当年的考题中展现,所以要尤为关注。
3. 结合有关知识(如会计),理解记忆
会计是基础知识,财管与会计的关系密不可分。对于财管中的难点,也结合有关知识,例如《会计》等加强学习,效果更好。其次要理解地记忆,不要死记硬背。
4. 以例题为准,不纠缠偏题怪题
熟练的掌握书中例题,做到举一反三,对于考试足矣,不要纠缠太偏太怪的习题,耽误自己的学习计划。
5. 先读厚,再读薄,再读厚
正确、全面地理解知识点,看过例题后再独立做一遍,教材先仔细读“厚”,打好基础,然后强化复习,理解吸收变为“薄”。最后再变“厚”,也就是要能够综合应用。根据大纲回忆教材内容。
6. 注意应试技巧,主观客观题目时间合理分布
在考试中,一定要注意分值的问题,主观题通常需要较多的时间来作答,客观题不用钻牛角尖,切勿浪费大量时间。把考卷分为主观题和客观题两大部分,严格限制答题时间,合理的做题时间有助于增添考试的成功率。
7. 选择题看完所有选项再作答,注意“排除法”的应用
做选择题时,不要心急,看完所有的选项再作答,尤其是“不是”“以外”等字眼要尤其看清,拿不准的时候,可以采用排除法来解答,是很好的一种解题方法。
8. 主观题先看要求再看题干,将主要信息做标注,写出解题步骤
主观题题目一般较长,条件也很多。看清楚要求解的最终目标是什么,在题目中仔细分析题干,重点和主要的信息做标记,在草稿纸上写出简要的步骤,有助于主观题更好的完成哦。
9. 2020年注会财管重点知识——时间价值和风险价值(教材多数章节均有应用),要重视
在教材中,我们不难发现,时间价值和风险价值这个概念十分重要;在4,5,6,7,8,9,10章中均有出现和应用,要引起高度的重视,好好复习,方可制胜。
【常见问题】
问题一: 理论都会 ,做题蒙圈。
问题二: 不会审题,答非所问。
问题三:文字性问题,答...
09-12
如今注册会计师考试准考证打印入口已经陆续开始,这已经表示了备考已经接近尾声,为了帮助给考生能够加深记忆,下面由出国留学网小编为你精心准备了“CPA考试技巧:2019年注册会计师考试财务成本管理应试技巧”,持续关注本站将可以持续获取更多的考试资讯!
CPA考试技巧:2019年注册会计师考试财务成本管理应试技巧
注册会计师财管科目是涉及公式和计算较多的一门考试科目,同学们在备考注会财管的时候一定要精准透彻的掌握知识点,这样通过考试的可能性才会更大。小编为同学们整理了一些财管的应试小技巧,希望可以帮助到同学们。
一、财管题型题量分析
| 题型 | 2016年 | 2017年 | 2018年 | |||
| 题量 | 分值 | 题量 | 分值 | 题量 | 分值 | |
09-12
2019年注册会计考试时间在即,为了在帮助在备考尾声能够更好的记忆知识点,下面由出国留学网小编为你精心准备了“2019年注册会计师财务成本管理高频考点汇总”,持续关注本站将可以持续获取更多的考试资讯!
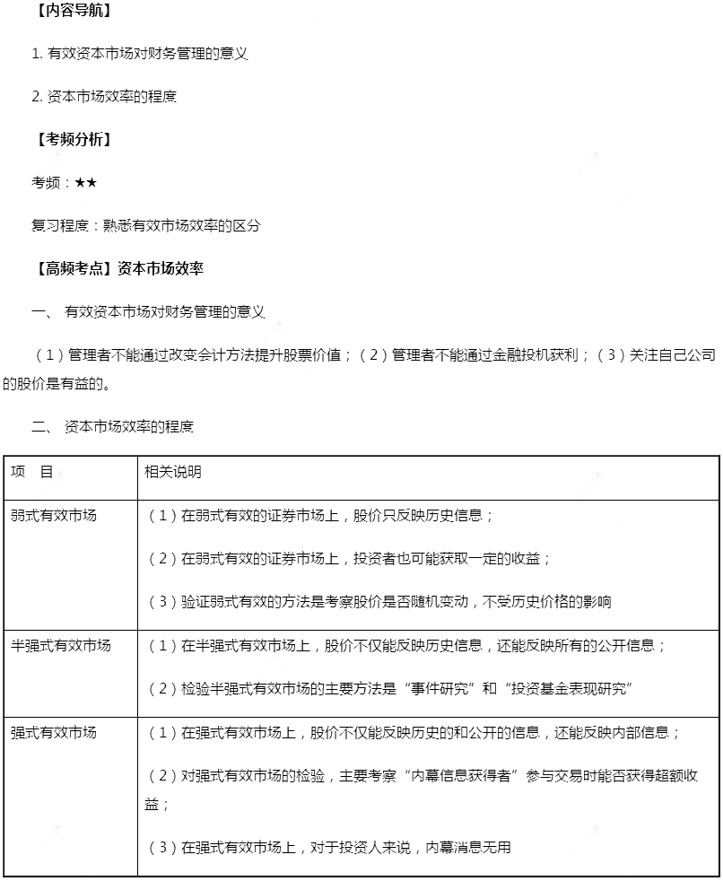
2019年注册会计师考试紧张备考中,小编为广大考生整理了高频考点,我们一起来学习2019年注册会计师《财务成本管理》的高频考点:资本市场效率。本考点属于《财务成本管理》第一章财务管理基本原理第四节中金融工具与金融市场的内容。

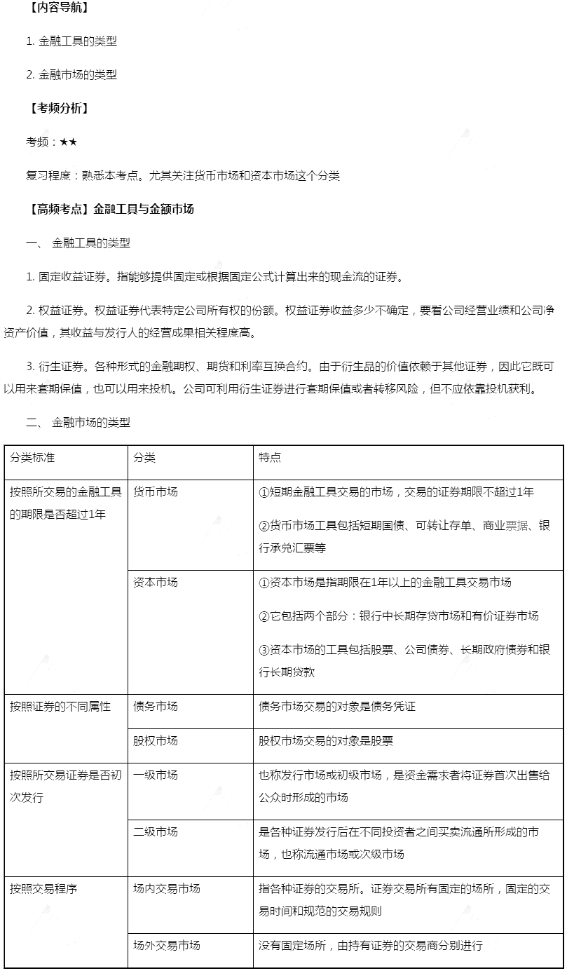
2019年注册会计师考试紧张备考中,小编为广大考生整理了高频考点,我们一起来学习2019年注册会计师《财务成本管理》的高频考点:金融工具与金融市场。本考点属于《财务成本管理》第一章财务管理基本原理第四节金融工具与金融市场的内容。

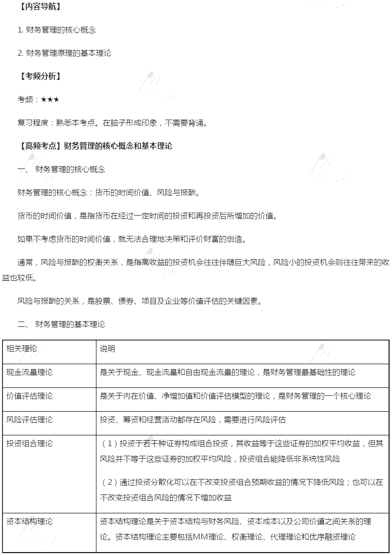
2019年注册会计师考试紧张备考中,小编为广大考生整理了高频考点,我们一起来学习2019年注册会计师《财务成本管理》的高频考点:财务管理的核心概念和基本理论。本考点属于《财务成本管理》第一章财务管理基本原理第三节财务管理的核心概念和基本理论的内容。

2019年注册会计师考试紧张备考中,小编为广大考生整理了高频考点,我们一起来学习2019年注册会计师《财务成本管理》的高频考点:财务管理的核心概念和基本理论。本考点属于《财务成本管理》第一章财务管理基本原理第三节财务管理的核心概念和基本理论的内容。
05-28
考试准备得怎么样啦?出国留学网小编为你精心准备了2019年注册会计师考试《财务成本管理》考试题型|分值,希望能够帮助到你,想知道更多相关资讯,请关注网站更新。
2019年注册会计师考试《财务成本管理》考试题型|分值
| 题型 | 单选 | 多选 | 计算分析 | 综合 |
| 数量 | 14 | 12 | 5 | 1 |
| 分值 | 21 | 24 | 40 | 15 |
2019年注册会计师考试《财务成本管理》内容包括:财务管理基础、长期投资决策、长期筹资决策、营运资本管理、成本计算、管理会计6部分内容。
财务成本管理内容目录如下:
一、财务管理基础
(一)财务管理基本原理
(二)财务报表分析和财务预测
(三)价值评估基础
二、长期投资决策
(一)资本成本
(二)投资项目资本预算
(三)债券、股票价值评估
(四)期权价值评估
(五)企业价值评估
三、长期筹资决策
(一)资本结构
(二)长期筹资
(三)股利分配、股票分割与股票回购
四、营运资本管理
(一)营运资本管理策略
(二)现金管理
(三)应收账款管理
(四)存货管理
(五)短期债务管理
五、成本计算
(一)产品成本计算
(二)标准成本法
(三)作业成本法
六、管理会计
(一)本量利分析
(二)短期经营决策
(三)全面预算
(四)责任会计
(五)业绩评价
(六)管理会计报告
推荐阅读:
04-11
注册会计师的财务成本管理知识复习的怎么样啦?小编为你精心准备了2019年注册会计师考试财务成本管理提高练习及答案十三,希望能对你的考试有所帮助想知道更多相关资讯,请关注网站更新。
2019年注册会计师考试财务成本管理提高练习及答案十三
【单选题】某企业的总资产净利率为20%,若产权比率为1,则权益净利率为( )。
A.15%
B.20%
C.30%
D.40%
『正确答案』D
『答案解析』权益净利率=总资产净利率×权益乘数,权益乘数=1+产权比率,权益净利率=20%×(1+1)=40%。
【多选题】甲公司2017年税后经营净利润为250万元,折旧与摊销费用55万元,经营营运资本净增加80万元,分配股利50万元,税后利息费用65万元,净负债增加50万元,公司当年未发行权益证券。公司2017年下列指标正确的有( )。
A.营业现金毛流量225万元
B.债务现金流量50万元
C.实体现金流量65万元
D.资本支出160万元
『正确答案』CD
『答案解析』营业现金毛流量=税后经营净利润+折旧与摊销=250+55=305(万元),选项A错误;债务现金流量=税后利息-净负债增加=65-50=15(万元),选项B错误;股权现金流量=股利分配-股权资本增加=50-0=50(万元),实体现金流量=15+50=65(万元),选项C正确;资本支出=营业现金毛流量-经营营运资本增加-实体现金流量=305-80-65=160(万元),选项D正确。
【单选题】假设其他因素不变,在净经营资产净利率大于税后利息率的情况下,下列变动中不利于提高杠杆贡献率的是( )。
A.提高税后经营净利率
B.提高净经营资产周转次数
C.提高税后利息率
D.提高净财务杠杆
『正确答案』C
『答案解析』根据公式:权益净利率=净经营资产净利率+(净经营资产净利率-税后利息率)×净财务杠杆,同时,净经营资产净利率=税后经营净利率×净经营资产周转次数,选项ABD都可以提高权益净利率,选项C提高税后利息率会降低杠杆贡献率,进而降低权益净利率。
【多选题】通常情况下,下列各项与外部融资大小反方向变动的因素有( )。
A.经营资产周转次数增加
B.可动用金融资产增加
C.经营负债占销售百分比增加
D.销售增长率提高
『正确答案』ABC
『答案解析』经营资产周转次数=营业收入/经营资产,周转次数增加,说明经营资产占收入百分比下降,经营资产使用效率提高,减少外部融资,选项A是答案;可动用金融资产增加,减少了外部融资,选项B是答案;经营负债占销售百分比增加,维持销售增加可以用更多经营负债资金解决,减少外部融资,选项C是答案;销售增长率提高,需要更多资金支持,增加外部融资,选项D不是答案。
【单选题】某公司2017年经营资产2000万元,经营负债800万元,营业收入2500万元。2018年营业收入增长率20%,营业净利率12%,股利支付率40%,经营资...
04-04
考试准备好了吗?小编为你提供了2019年注册会计师考试财务成本管理提高练习及答案十二,来试试吧,希望能对你有所帮助,想知道更多相关资讯,请关注网站更新。
2019年注册会计师考试财务成本管理提高练习及答案十二
【单选题】与普通合伙制企业相比,下列各项中,属于公司制企业缺的是( )。
A.承担无限责任
B.筹资渠道少
C.股权转移困难
D.企业组建成本高
『正确答案』D
『答案解析』股份有限公司的优点包括股权容易转让、筹资渠道多和承担有限责任。其缺点包括双重课税(企业和个人所得税);组建公司成本高;存在代理问题。所以选项D正确。
【单选题】在股东投资资本不变的情况下,下列各项中能够体现股东财富最大化这一财务管理目标的是( )。
A.利润最大化
B.每股收益最大化
C.每股股价最大化
D.企业价值最大化
『正确答案』C
『答案解析』股东财富可以用股东权益的市场价值来衡量,股东权益的市场价值=股东持有的股数×每股股价,在股东投资资本不变的情况下,股东持有的股数不变,所以,每股股价最大化就意味着股东权益的市场价值最大化,即意味着股东财富最大化
【多选题】下列关于财务目标的表述中,不正确的有( )。
A.股东财富用股东权益市场增加值衡量
B.如果投入资本不变,股价最大化等同于股东财富最大化
C.如果投入资本相同、利润取得时间相同,利润最大化是一个可接受的观念
D.如果投入资本和债务价值不变,企业价值最大化等同于股东财富最大化
『正确答案』AC
『答案解析』股东财富用股东权益市场价值衡量,选项A是答案;投入资本相同、利润取得时间相同,相关风险相同,利润最大化就是可接受的观念,选项C是答案。
【多选题】为防止经营者背离股东目标,股东可采取的措施有( )。
A.对经营者实行固定年薪制
B.要求经营者定期披露信息
C.给予经营者股票期权奖励
D.聘请注册会计师审计财务报告
『正确答案』BCD
『答案解析』为了防止经营者背离股东目标,一般有两种方式:监督和激励。选项C属于激励措施,选项BD属于监督措施。
【多选题】公司的下列行为中,可能损害债权人利益的有( )。
A.提高股利支付率
B.加大为其他企业提供的担保
C.加大高风险投资比例
D.提高资产负债率
『正确答案』ABCD
『答案解析』提高股利支付率使现金流出增加,降低了对债权人保障程度,选项A是答案;为其他企业提供担保,增加了或有负债金额,降低了偿债能力,选项B是答案;投资于比债权人预期风险更高的项目,项目成功超额利润归股东独享,如果项目失败,股东和债权人共担损失,损害债权人利益,选项C是答案;提高资产负债率,偿债能力下降,财务风险提高,会损害债权人利益,选项D是答案。
【多选题】下列金融资产中,属于固定收益证券的有( )。
04-04
正在准备考试的你,小编为你提供了2019年注册会计师考试财务成本管理提高练习及答案十一,一起来试试吧,希望能够帮助到你,想知道更多相关资讯,请关注网站更新。
2019年注册会计师考试财务成本管理提高练习及答案十一
【单选题】下列各项成本费用中,属于酌量性固定成本的是( )。
A.广告费
B.运输车辆保险费
C.生产部门管理人员工资
D.行政部门耗用的水电费
『正确答案』A
『答案解析』酌量性固定成本指的是可以通过管理决策行动而改变数额的固定成本,包括科研开发费、广告费、职工培训费等,所以选项A是答案。
【单选题】下列各项中,属于酌量性变动成本的是( )。
A.直接人工成本
B.直接材料成本
C.产品销售税金及附加
D.按销售额一定比例支付的销售代理费
『正确答案』D
『答案解析』酌量性变动成本的发生额是由经理人员决定的。例如,按销售额一定的百分比开支的销售佣金、新产品研制费、技术转让费,以及可按人的意愿投入的辅料等。
【单选题】甲企业每月生产某零件数在2000件以内时,需要化验员2名;在此基础上,每增加产量600件,需要增加1名化验员。此种情况下,化验员的工资属于( )。
A.非线性成本
B.阶梯式成本
C.延期变动成本
D.半变动成本
『正确答案』B
『答案解析』阶梯式成本,是指成本总额随产量的变化而呈阶梯式增长的成本。例如受开工班次影响的动力费、整车运输费用、检验人员工资等。
【单选题】甲公司只生产一种产品,变动成本率为40%,盈亏临界点作业率为70%,甲公司的销售息税前利润率是( )。
A.12%
B.18%
C.28%
D.42%
『正确答案』B
『答案解析』安全边际率=1-盈亏临界点作业率=1-70%=30%,边际贡献率=1-变动成本率=1-40%=60%;销售息税前利润率=安全边际率×边际贡献率=30%×60%=18%。
【单选题】甲公司只生产一种产品,每件产品的单价为5元,单价敏感系数为5。假定其他条件不变,甲公司盈亏平衡时的产品单价是( )元。
A.3
B.3.5
C.4
D.4.5
『正确答案』C
『答案解析』盈亏平衡时利润下降的百分比为100%,由于单价敏感系数为5,所以,单价下降的百分比=100%/5=20%,即盈亏平衡时的产品单价=5×(1-20%)=4(元)。
【单选题】甲企业仅产销一种产品,预计销售550件,单位变动成本为60元,固定成本为10000元/月,假设目标利润为12000元,不存在企业所得税,则实现目标利润的单价为( )。
A.500
B.550
C.200
D.100
『正确答案』D
『答案解析』550×(单价-60)-10000=120...
04-04
考试准备的怎么样啦?小编为你精心准备了2019年注册会计师考试财务成本管理提高练习及答案十,快来试试吧,希望能够对你有所帮助,想知道更多相关资讯,请关注网站更新。
2019年注册会计师考试财务成本管理提高练习及答案十
【单选题】与保守型营运资本投资策略相比,适中型营运资本投资策略的( )。
A.持有成本和短缺成本均较低
B.持有成本和短缺成本均较高
C.持有成本较高,短缺成本较低
D.持有成本较低,短缺成本较高
『正确答案』D
『答案解析』相比于保守型营运资本投资策略,适中型营运资本投资策略流动资产/收入比率较低,所以持有成本较低,而短缺成本较高。
【单选题】A公司在生产经营淡季资产为1200万元,在生产经营旺季资产为1400万元。企业的长期债务、经营性负债和股东权益可提供的资金为1000万元。则该公司采取的营运资本筹资策略是( )。
A.保守型筹资策略
B.适中型筹资策略
C.适合型筹资策略
D.激进型筹资策略
『正确答案』D
『答案解析』企业生产经营淡季的资产为企业的长期资产和稳定性流动资产。A公司的长期资产和稳定性流动资产1200万元大于长期债务、经营性负债和股东权益提供的资金1000万元,其差额部分由临时性负债筹资满足,所以该公司的营运资本筹资策略属于激进型筹资策略。
【单选题】某公司持有有价证券的平均年利率为5%,公司的现金最低持有量为1500元,现金返回线为8000元。如果公司现有现金22000 元,根据确定现金持有量随机模式,应当投资于有价证券的金额是( )元。
A.0
B.13000
C.14000
D.20500
『正确答案』C
『答案解析』现金存量上限=3×8000-2×1500=21000(元),公司现金22000元高于上限,应当投资于有价证券的金额是14000元(=22000-8000)。
【单选题】甲公司全年销售额为30000元(一年按300天计算),信用政策是1/20、n/30,平均有40%的顾客(按销售额计算)享受现金折扣优惠,没有顾客逾期付款,变动成本率50%。甲公司应收账款的年平均余额是( )元。
A.1300
B.2400
C.2600
D.3000
『正确答案』C
『答案解析』应收账款平均收现期=20×40%+30×(1-40%)=26(天),应收账款年平均余额=30000/300×26=2600(元)。
【单选题】根据存货陆续供应与使用模型,下列情形中能够导致经济批量降低的是( )。
A.存货需求量增加
B.一次订货成本增加
C.单位储存变动成本增加
D.每日消耗量增加
『正确答案』C
『答案解析』根据陆续供应与使用模型,每次订货成本、年需要量、每天耗用量与经济订货量同方向变化;单位储存变动成本、每天送货量与经济订货量反向变化。
...
财务成本推荐访问