出国留学网专题频道上海兴伟学院栏目,提供与上海兴伟学院相关的所有资讯,希望我们所做的能让您感到满意! 上海兴伟学院,是一所经上海市人民政府批准设立,以博雅教育理念为办学特色的普通本科学院。学院在借鉴有数百年历史的美式博雅教育的基础上,融入数千年的中华文化元素,旨在培养能更好地适应全球一体化进程下瞬息万变的社会需求、具有创新型思维和广博知识的国际化人才。博雅教育是一种经典的素质教育,追求人的全面发展,相比传统的专业教育,为培养学生的国际化视野和跨文化沟通能力,兴伟学院的教师80%来自国外知名大学,他们全部拥有博士学位;同时,为了培养学生的创新思维与实践能力,学院还聘有具有多年社会与企业工作经验的实践性教授,以及深受学生欢迎的民间独立学者。上海兴伟学院关爱每一位兴伟学子的成长和发展,实行真正的小班教学,师生比仅为1:8。
上海兴伟学院2019春季高考计划招生50人,小编为大家提供上海兴伟学院2019春季高考招生章程,入学外语考试语种不限;入学后所有专业教学外语语种为英语。
上海兴伟学院2019春季高考招生章程
2019年上海市普通高校春季考试招生章程 | |||
一、院校全称 | 上海兴伟学院 | ||
二、就读校址 | 上海兴伟学院本部:上海市浦东新区勤奋路1号。 | ||
三、层次 | ■本科 | ||
四、办学类型 | ■普通高等学校 □公办高等学校■民办高等学校□独立学院 | ||
五、颁发学历证书的院校名称及证书种类 | 院校名称 | 上海兴伟学院 | |
证书种类 | 修学期满,符合毕业要求,颁发上海兴伟学院的本科毕业证书。 | ||
六、院校招生管理机构 | 上海兴伟学院招生领导小组是我校招生工作的最高决策机构,统一领导我校本科招生工作;上海兴伟学院招生办公室是我校组织和实施招生工作的常设机构,负责学校本科招生的日常工作;上海兴伟学院招生监察小组是我校招生工作纪检监察机构。 | ||
七、招生计划及说明 | 2019年我校春季考试招生专业为: 专业层次学制计划数英语本科四年25人国际商务本科四年25人无男女比例限制。 | ||
八、专业培养对入学外语考试语种的要求 | 入学外语考试语种不限;入学后所有专业教学外语语种为英语。 | ||
九、选拔对象 | 符合《上海市教育委员会关于做好2019年上海市普通高校考试招生报名工作的通知》(沪教委学〔2018〕... | ||
出国留学网为你整理了上海兴伟学院2018招生章程,更多资讯敬请关注本网站更新。
上海兴伟学院2018招生章程
已经由上级主管部门审核通过

推荐阅读:
本文“上海兴伟学院2017年招生简章”,跟着出国留学网高考网来了解一下吧。想了解更多高考资讯,请加QQ群586351822。
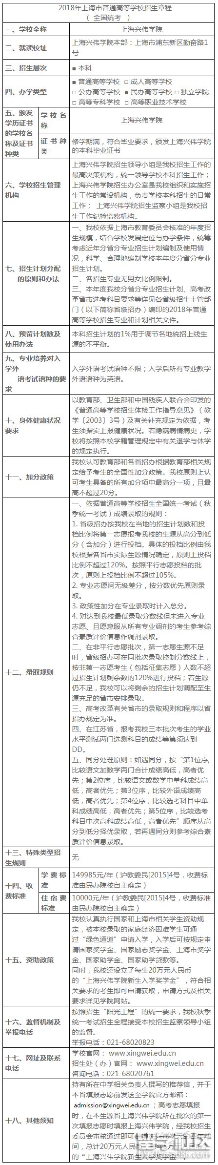
2017年上海市普通高等学校招生章程
( 全国统考 )
一、学校全称
上海兴伟学院
二、就读校址
校本部: 上海市浦东新区勤奋路1号
三、层次
本科
四、办学类型
民办高等学校
五、招生计划分配的原则和办法
按照国家的政策要求,根据自身办学条件等实际情况,考虑各地区考生人数、生源质量、区域协调发展、学校近年来源计划编制情况等因素,综合分析确定学校招生计划的分配。分专业招生人数及其要求详见各省(区、市)高招办公布的招生计划。
六、预留计划数和使用原则
1%预留计划用于调节各地统考上线生源的不平衡
七、专业培养对入学外语考试语种的要求
英语专业限招英语语种,其他专业不限,且入学后教学为英语语种。
八、招收男女生比例
无
九、身体健康状况要求
按《普通高校招生体检工作指导意见》执行
十、录取规则
1、学生需参加2017年普通高考,高考成绩达到生源所在省本科录取最低控制分数线。英语专业考生高考科目英语成绩不低于105分(满分非150分的按相应比例折算,即英语单科成绩需不低于英语单科总分的70%)的才可获得录取资格。国际商务专业考生高考科目外语成绩不低于90分(满分非150分的按相应比例折算,即外语单科成绩需不低于外语单科总分的60%)的才可获得录取资格。学院根据各省(市、自治区)考生统考成绩及招生名额择优录取。
2、学校对进档考生按照“分数优先,遵循志愿”的办法进行专业录取,即按照考生投档成绩从高分到低分依照专业填报顺序录取专业,如填报的专业依次均无法录取,而本人愿意调剂,则调剂录取到计划未满额的专业中,不填愿意调剂或明确不愿意调剂者,均予以退档。专业志愿间无级差分。
3、按各省市高招办规定的调档比例投档。
4、加分按照各省市高招办有关规定执行。
5、同分处理原则:如遇同分,按“第1位序,比较语文加数学两门合计成绩高低,高者优先;第2位序,比较语文或数学中单科成绩高低,高者优先;第3位序,比较外语成绩高低,高者优先;第4位序,比较选考科目中单科成绩高低,高者优先;第5位序,比较选考科目中次高科成绩高低,高者优先”顺序从高分到低分择优录取,若再遇同分则参考综合素质评价信息录取。
十一、收费标准
学费标准 150000元每生每学年(沪教委民[2015]4号,收费标准由民办院校自主确定)
住宿费标准 10000元每生每学年(沪教委民[2015]4号,收费标准由民办院校自主确定)
十二、颁发学历证书的学校名称及证书种类
学校名称 上海兴伟学院
11-03
出国留学高考网为大家提供上海兴伟学院普通高中学生综合素质评价使用办法,更多高考资讯请关注我们网站的更新!
上海兴伟学院普通高中学生综合素质评价使用办法
★主要内容
1.品德发展与公民素养
学生在践行社会主义核心价值观、弘扬中华优秀传统文化等方面的表现,包括爱党爱国、理想信念、诚实守信、仁爱友善、责任义务、遵纪守法等。
2.修习课程与学业成绩
学生掌握各学科基础知识和基本技能的情况以及解决实际问题的能力,学科特长和学习兴趣等。
3.身心健康与艺术素养
学生的健康生活方式、体育锻炼习惯、身体机能、运动技能和心理素质,对艺术的审美感受、理解、鉴赏和表现的能力等。
4.创新精神与实践能力
学生的想象力、创新意识,发现和解决问题的能力,调查研究能力,动手操作能力,实践体验经历,创新与实践活动成果、作品等。
结合该校的人才培养目标,综合素质评价重点考察内容如下:
(1) 独立探究、创新精神和实践能力。主要依据研究性学习经历与研究性学习专题报告等信息;
(2) 专业兴趣和学科特长。主要参考学生学科类、科技类等市级及以上奖励(证书),自我介绍及其附件等信息;
(3) 学习能力。主要参考高中前五个学期的基础型课程成绩(含百分位成绩);自主选修学习情况等信息;
(4) 品德发展与公民素养。主要依据参加志愿服务和社会实践活动的情况等信息;
(5) 身心健康与艺术素养。主要参考学生艺术活动和体育(比赛)等市级及以上奖励(证书)及个人作品等信息。
★使用范围与使用方法
1. 综合素质评价信息在春季考试招生录取中的使用
学生综合素质评价信息,作为春季招生面试环节的重要参考资料。
2. 综合素质评价信息在普通高考录取中的使用
在专业录取环节遇到同分现象时,参考综合素质评价结果予以录取。
出国留学网高考频道提醒考生考后关注上海高考分数线、上海高考成绩查询、上海高考志愿填报、上海高考录取查询信息:
| 2017年上海高考分数线查询 | ||||||
|---|---|---|---|---|---|---|
出国留学网高考网为大家提供2016年上海兴伟学院招生章程已公布,更多高考招生信息请关注我们网站的更新!
2016年上海市普通高等学校招生章程
( 全国统考 )
一、学校全称
上海兴伟学院
二、就读校址
校本部: 上海 市 浦东新 区 勤奋 路 1 号
校区: 市 区 路 号
三、层次
√ 本科 □ 高职 □ 专科
四、办学类型
√ 普通高等学校 □ 成人高等学校
□ 公办高等学校 √ 民办高等学校 □ 独立学院
□ 高等专科学校 □ 高等职业技术学校
五、分专业招生人数及有关
说明
分专业招生人数及其要求详见各省(区、市)高招办公布的招生计划
六、预留计划数和使用原则
1%预留计划用于调节各地统考上线生源的不平衡。
七、专业培养对入学外语
考试语种的要求
英语专业限招英语语种,入学后教学为英语语种。
八、招收男女生比例
无
九、身体健康状况要求
按《普通高校招生体检工作指导意见》执行
十、录取规则
1、学生需参加2016年普通高考,高考成绩达到生源所在省本科录取最低控制分数线。上海市考生还需在录取前联系学院,参加学院组织的面试,面试合格的才可获得录取资格;外省市考生可在录取前至学院参加面试,或未参加面试的考生高考科目外语成绩不低于110分(满分非150分的按相应比例折算,即外语单科成绩需高于外语单科总分的73%)的才可获得录取资格。学院根据各省(市、自治区)考生统考成绩及招生名额择优录取。
2、按各省市高招办规定的调档比例投档。
3、加分按照各省市高招办有关规定执行。
4、同分情况下,文科考生依次按照外语、语文、数学成绩择优录取;理科考生依次按照外语、数学、语文成绩择优录取。
十一、收费标准
学费标准
150000元每生每学年(沪教委民[2015]4号,收费标准由民办院校自主确定)
住宿费标准
10000元每生每学年(沪教委民[2015]4号,收费标准由民办院校自主确定)
十二、颁发学历证书的学校名称及证书种类
学校名称
上海兴伟学院
证书种类
修学期满,符合毕业要求,颁发上海兴伟学院的本科毕业证书
十三、联系电话
上海兴伟学院招生办:021-68020761
十四、投诉监督电话
021-68020823
十五、网址
www.xingwei.edu.cn
十六、资助学生政策
学校认真执行国家和本市相关学生资助规定,被本校录取的家庭经济困难学生可通过‘绿色通道’申请入学,入学后可按规定申请国家奖学金、国家励志奖学金、上海市奖学金、国家助学金、国家助学贷款、勤工助学岗位、特殊困难补助和学费减免等。
十七、其他须知
2016高考频道精心推荐:
05-27
| 2015年上海市普通高等学校招生章程(春季招生) | ||
|
一、学校全称 |
上海兴伟学院 |
|
|
二、就读校址 |
校本部:上海市浦东新区勤奋路1号 |
|
|
校区:市区路号 |
||
|
三、层次 |
√本科 |
|
|
四、办学类型 |
√普通高等学校 □公办高等学校√民办高等学校□独立学院 |
|
|
五、分专业招生人数及有关 说明 |
英语(博雅方向)30名 |
|
|
六、专业培养对入学外语 考试语种的要求 |
英语专业限招英语语种,入学后教学为英语语种。 |
|
| ... | ||
05-26
|
一、学校全称 |
上海兴伟学院 |
|
|
二、就读校址 |
校本部: 上海 市 浦东新 区 勤奋 路 1 号 |
|
|
校区:市 区 路 号 |
||
|
三、层次 |
√ 本科 □ 高职 □ 专科 |
|
|
四、办学类型 |
√ 普通高等学校 □ 成人高等学校 □ 公办高等学校 √ 民办高等学校 □ 独立学院 □ 高等专科学校 □ 高等职业技术学校 |
|
|
五、分专业招生人数及有关 说明 |
分专业招生人数及其要求详见各省(区、市)高招办公布的招生计划 |
|
|
六、预留计划数和使用原则 |
1%预留计划用于调节各地统考上线生源的不平衡。 ... | |
02-05
出国留学网高考频道讯:2017年上海本科高校专业(类)选考科目范围公布
2017年上海兴伟学院高考专业选考科目范围要求
|
专业(类)名称
|
选考科目要求
|
备注
|
|
英语(博雅方向)
|
不限
|
|
上海37所高校公布2017年高考选考科目要求
出国留学网高考频道讯:上海37所普通本科高校专业(类)今日公布了2017年高考选考科目要求。
“选考”是上海市2017年高考改革的一项重要改革举措,即要求招生高校根据办学特色和定位,以及不同学科专业人才培养需要,有针对性地对报考本专业的学生提出“选考”要求,选考科目包括思想政治、历史、地理、物理、化学、生命科学6门课,学生最多可参加其中3门科目的考试,考试成绩以A、B、C、D、E等级制划分。
从本次高校对公布选考科目的汇总情况看,上海市37所普通本科高校2017年共有专业(类)1096个。其中,提出3门科目要求的有281个(包括①物理、化学、生命科学;②物理、化学、历史;③物理、化学、地理;④物理、思想政治、历史;⑤化学、思想政治、历史;⑥化学、思想政治、地理;⑦化学、历...
上海兴伟学院推荐访问