出国留学网专题频道上海工商外国语栏目,提供与上海工商外国语相关的所有资讯,希望我们所做的能让您感到满意!
05-10
出国留学网为你整理了上海工商外国语职业学院2018招生章程,更多资讯敬请关注本网站更新。
上海工商外国语职业学院2018招生章程
已经由上级主管部门审核通过

推荐阅读:
本文“2017上海工商外国语职业学院招生简章”,跟着出国留学网高考网来了解一下吧。想了解更多高考资讯,请加QQ群586351822。
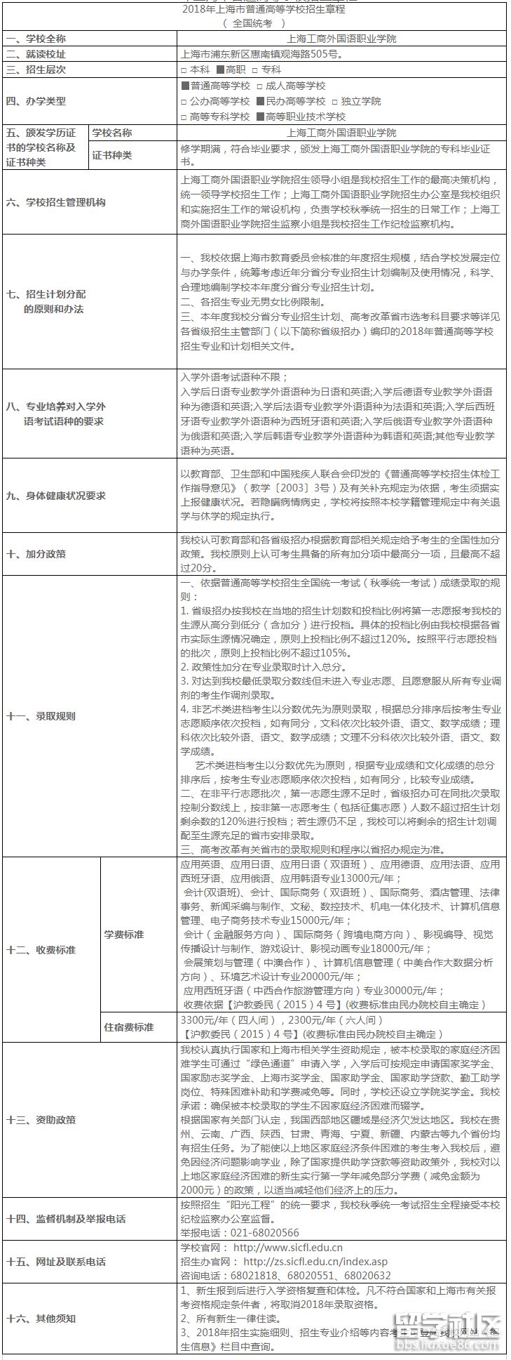
2017年上海市普通高等学校招生章程
( 全国统考 )
一、学校全称 上海工商外国语职业学院
二、就读校址 上海市浦东新区惠南镇观海路505号
三、层次 □ 本科 ■ 高职 □ 专科
四、办学类型 ■ 普通高等学校 □ 成人高等学校
□ 公办高等学校 ■ 民办高等学校 □ 独立学院
□ 高等专科学校 ■ 高等职业技术学校
五、分专业招生人数及有关说明 根据教育部下达的年度规模总计划,依据历年我校在各省市招生录取生源情况及当年各省市生源分布情况,最终以各省市核准的计划数执行本年度招生计划。
六、专业培养对入学外语考试语种的要求 入学外语考试语种不限,入学后外语教学语种为英语;入学后日语专业外语教学语种为日语和英语;入学后德语专业外语教学语种为德语和英语;入学后法语专业外语教学语种为法语和英语;入学后韩语专业外语教学语种为韩语和英语;入学后西班牙语专业外语教学语种为西班牙语和英语;入学后俄语专业外语教学语种为俄语和英语。
七、招收男女生比例 无
八、身体健康状况要求 以教育部、卫生部和中国残疾人联合会制定的《普通高等学校招生体检工作指导意见》为依据。凡复检、体检不合格或弄虚作假者,取消录取资格。
九、录取规则
一、录取规则(上海市)
1、上海市对高职高专批次实行平行志愿填报,在全市专科最低控制分数线上,按市教委和考试院规定的比例投档。依据志愿优先原则,从高分到低分择优录取,即先录取第一专业志愿的考生,若第一专业志愿不满,再考虑第二专业志愿考生,依此类推,录满为止。总分相同情况下,按外语、语文、数学顺序比较单科成绩择优录取。
2、艺术类专业按文化考试投档成绩与艺术类统一考试成绩之和的综合成绩按志愿优先原则择优录取。同分情况下则按艺术类统一考试成绩择优录取。
二、录取规则(外省市)
1、对于实行平行志愿投档省市,投档原则按当地政策执行。
2、对于非平行志愿投档省市,对进档考生按照填报专业志愿的先后顺序,从高分到低分择优录取。若第一志愿未录满则进行第二志愿录取,依此类推。总分相同情况下,文史类则按外语、语文、数学顺序;理工类则按数学、外语、语文顺序比较单科成绩择优录取。专业志愿间不设级差分。
3、艺术类专业考生以考生的文化考试投档成绩与所在省市招生主管部门组织的艺术类统一考试成绩之和,从高分到低分择优录取。同分情况下则按艺术类统一考试总成绩择优录取。
4、其它录取规则以当地省级高校招生办公室对外公布为准。
十、收费标准 学费标准
(一)语言类专业:每生每学年学费13000元(沪教委民〔2015〕4号文件)(收费标准由民办院校自主确定)。
(二)...
出国留学网考研政治频道在考后第一时间为大家提供2017年上海工商外国语职业学院考研政治真题及答案已公布,更多考研政治真题及答案请关注我们网站的更新!
| 2017年上海工商外国语职业学院考研政治真题及答案已公布 | |
| 考研政治真题 | 2017考研政治真题 |
| 考研政治答案 | 2017考研政治答案 |
| 出国留学网 | |
06-18
2016年招生章程已经陆续公布,出国留学网高考网为大家提供2016年上海工商外国语职业学院招生章程已公布,更多高考招生信息请关注我们网站的更新!
一、学校全称 上海工商外国语职业学院
二、就读校址 上海市浦东新区惠南镇观海路505号
三、层次 □ 本科 ■ 高职 □ 专科
四、办学类型 ■ 普通高等学校 □ 成人高等学校
□ 公办高等学校 ■ 民办高等学校 □ 独立学院
□ 高等专科学校 ■ 高等职业技术学校
五、分专业招生人数及有关说明 分专业计划招生人数及具体要求详见各省(区、市)高招办公布的招生计划。
六、专业培养对入学外语考试语种的要求 入学外语考试语种不限。
七、招收男女生比例 无
八、身体健康状况要求 以教育部、卫生部和中国残疾人联合会制定的《普通高等学校招生体检工作指导意见》为依据。凡复检、体检不合格或弄虚作假者,取消录取资格。
九、录取规则 一、录取规则(上海市)
1、上海市对高职高专批次实行平行志愿填报,在全市专科最低控制分数线上,按市教委和考试院规定的比例投档。依据志愿优先原则,从高分到低分择优录取,即先录取第一专业志愿的考生,若第一专业志愿不满,再考虑第二专业志愿考生,依此类推,录满为止。总分相同情况下,文史类则按外语、语文、数学顺序;理工类则按数学、外语、语文顺序比较单科成绩择优录取。
2、艺术类专业按文化考试投档成绩与艺术类统一考试成绩之和的综合成绩按志愿优先原则择优录取。同分情况下则按艺术类统一考试成绩择优录取。
二、录取规则(外省市)
1、对于实行平行志愿投档省市,投档原则按当地政策执行。
2、对于非平行志愿投档省市,对进档考生按照填报专业志愿的先后顺序,从高分到低分择优录取。若第一志愿未录满则进行第二志愿录取,依此类推。总分相同情况下,文史类则按外语、语文、数学顺序;理工类则按数学、外语、语文顺序比较单科成绩择优录取。专业志愿间不设级差分。
3、艺术类专业考生以考生的文化考试投档成绩与所在省市招生主管部门组织的艺术类统一考试成绩之和,从高分到低分择优录取。同分情况下则按艺术类统一考试总成绩择优录取。
4、其它录取规则以当地省级高校招生办公室对外公布为准。
十、收费标准 学费标准 (一)语言类专业:每生每学年学费13000元(沪教委民〔2015〕4号文件)(收费标准由民办院校自主确定)。
(二)其他专业:每生每学年学费15000元(沪教委民〔2015〕4号文件)(收费标准由民办院校自主确定)。
(三)影视动画、视觉传播设计与制作、游戏设计三个艺术类专业:每生每学年学费18000元(沪教委民〔2015〕4号文件)(收费标准由民办院校自主确定)。
(四)会展策划与管理(中澳合作)专业:每生每学年学费20000元(沪教委民〔2015〕4号文件)(收费标准由民办院校自主确定)。
住宿费标准 每生每学年3300元(四人间)、2300元(六人间)(沪教委民〔2015〕4号文件)(收费标准由民办院校自主确定)。
十一、颁发学历证书的学校名称及证书种类 学校名称 上海工商外国语职业学院
证书种类 修学期满,符合毕业要求,颁发上海工商外国语职业学院的专科毕业证...
05-26
出国留学网高考网为大家提供上海工商外国语职业学院2016招生章程,更多高考招生简章请关注我们网站的更新!
上海工商外国语职业学院2016招生章程
上海工商外国语职业学院2016年招生章程
一、学校全称 上海工商外国语职业学院
二、就读校址 上海市浦东新区惠南镇观海路505号
三、层次 □ 本科 ■ 高职 □ 专科
四、办学类型 ■ 普通高等学校 □ 成人高等学校
□ 公办高等学校 ■ 民办高等学校 □ 独立学院
□ 高等专科学校 ■ 高等职业技术学校
五、分专业招生人数及有关说明 分专业计划招生人数及具体要求详见各省(区、市)高招办公布的招生计划。
六、专业培养对入学外语考试语种的要求 入学外语考试语种不限。
七、招收男女生比例 无
八、身体健康状况要求 以教育部、卫生部和中国残疾人联合会制定的《普通高等学校招生体检工作指导意见》为依据。凡复检、体检不合格或弄虚作假者,取消录取资格。
九、录取规则 一、录取规则(上海市)
1、上海市对高职高专批次实行平行志愿填报,在全市专科最低控制分数线上,按市教委和考试院规定的比例投档。依据志愿优先原则,从高分到低分择优录取,即先录取第一专业志愿的考生,若第一专业志愿不满,再考虑第二专业志愿考生,依此类推,录满为止。总分相同情况下,文史类则按外语、语文、数学顺序;理工类则按数学、外语、语文顺序比较单科成绩择优录取。
2、艺术类专业按文化考试投档成绩与艺术类统一考试成绩之和的综合成绩按志愿优先原则择优录取。同分情况下则按艺术类统一考试成绩择优录取。
二、录取规则(外省市)
1、对于实行平行志愿投档省市,投档原则按当地政策执行。
2、对于非平行志愿投档省市,对进档考生按照填报专业志愿的先后顺序,从高分到低分择优录取。若第一志愿未录满则进行第二志愿录取,依此类推。总分相同情况下,文史类则按外语、语文、数学顺序;理工类则按数学、外语、语文顺序比较单科成绩择优录取。专业志愿间不设级差分。
3、艺术类专业考生以考生的文化考试投档成绩与所在省市招生主管部门组织的艺术类统一考试成绩之和,从高分到低分择优录取。同分情况下则按艺术类统一考试总成绩择优录取。
4、其它录取规则以当地省级高校招生办公室对外公布为准。
十、收费标准 学费标准 (一)语言类专业:每生每学年学费13000元(沪教委民〔2015〕4号文件)(收费标准由民办院校自主确定)。
(二)其他专业:每生每学年学费15000元(沪教委民〔2015〕4号文件)(收费标准由民办院校自主确定)。
(三)影视动画、视觉传播设计与制作、游戏设计三个艺术类专业:每生每学年学费18000元(沪教委民〔2015〕4号文件)(收费标准由民办院校自主确定)。
(四)会展策划与管理(中澳合作)专业:每生每学年学费20000元(沪教委民〔2015〕4号文件)(收费标准由民办院校自主确定)。
住宿费标准 每生每学年330...
06-25
失败,是任何人都不愿面对的结果。或许有人将失败当作教训,但是,对我们来说,这个教训的代价太大了。这个世界从不会给一个伤心的失败者颁发奖牌。但我们要明白,这场比赛的结果的决定者不是别人,而是我们自己。所以无论大家考得好与坏都要填报好高考志愿,志愿没填好就无法进入理想的大学深造,报考上海工商外国语职业学院学校的考生们注意了!2015年上海工商外国语职业学院高考分数线还未公布,上海工商外国语职业学院高考分数线一般在6月下旬公布,出国留学网 高考频道为您开通2015年上海工商外国语职业学院高考分数线发布入口,希望对您的有所帮助。
本网站将首先发布2015年上海工商外国语职业学院高考分数线相关信息,请考生们随时关注 本网站的2015年上海高考分数线。
2015年上海工商外国语职业学院高考分数线还没有公布之前,大家可以参考[上海历年高考分数线 以及2015年各省高考分数线预测汇...
05-27
|
一、学校全称 |
上海工商外国语职业学院 |
|
|
二、就读校址 |
上海市浦东新区惠南镇观海路505号 |
|
|
三、层次 |
□本科 ■高职 □专科 |
|
|
四、办学类型 |
■普通高等学校□成人高等学校 □公办高等学校■民办高等学校□独立学院 □高等专科学校■高等职业技术学校 |
|
|
五、分专业招生人数及有关说明 |
分专业计划招生人数及具体要求详见各省(区、市)高招办公布的招生计划。 |
|
|
六、专业培养对入学外语考试语种的要求 |
入学外语考试语种不限,入学后外语教学语种为英语 |
|
|
七、招收男女生比例 |
无 |
|
07-22
出国留学网中考频道为您提供最及时的资讯,下面的2014上海工商外国语职业学院附中分数线希望对您有所帮助
2014上海工商外国语职业学院附中分数线
| 2014年上海市中等学校高中阶段招生(闵行区) | ||||||||
| 普通高中投档分数线 | ||||||||
07-19
出国留学网中考频道为您提供最及时的资讯,下面的2014上海工商外国语职业学院附属中学分数线希望对您有所帮助
2014工商外国语职业学院附属中学分数线
| 现将2014年上海市民办高中最低投档控制分数线予以公布: | ||
| 学校代码 | 学校名称 | |
06-15
尊敬的高考考生们:
准备报考上海工商外国语职业学院同学们注意了!上海工商外国语职业学院2014高考分数线暂未公布,出国留学网高考分数线栏目将为您首发发布2014年上海工商外国语职业学院高考分数线【点击查看详情】
考后同学们一定最关心的是自己的成绩了,点击查看2014上海高考成绩查询时间以及方式,以便准确查出自己的高考成绩。
在2014年上海高考分数线还没有公布之前,考生们可以查看历年上海高考分数线及2014年上海高考分数线预测,好让心里有个底。
志愿填报又是考生和家长又一个头等的问题,本网站讲为您提供2014年高考志愿填报时间及系统,如果你对高考志愿填报有什么不明白和不知道怎么填的情况下可以查看2014高考志愿填报指南,我们将一一为您解答高考志愿填报的疑问。
顺利的填完志愿填报之后,等到7月份您可登陆2014...
上海工商外国语推荐访问