出国留学网专题频道九年级上册数学知识点栏目,提供与九年级上册数学知识点相关的所有资讯,希望我们所做的能让您感到满意!
04-06
九年级是初中的最后一年级了,那么九年级上册数学的知识点题型同学们总结过吗?下面是由出国留学网小编为大家整理的“数学九年级上册知识点归纳”,仅供参考,欢迎大家阅读。
第21章 二次根式
学生已经学过整式与分式,知道用式子可以表示实际问题中的数量关系。解决与数量关系有关的问题还会遇到二次根式。二次根式 一章就来认识这种式子,探索它的性质,掌握它的运算。
在这一章,首先让学生了解二次根式的概念,并掌握以下重要结论:
注:关于二次根式的运算,由于二次根式的乘除相对于二次根式的加减来说更易于掌握,教科书先安排二次根式的乘除,再安排二次根式的加减。二次根式的乘除一节的内容有两条发展的线索。一条是用具体计算的例子体会二次根式乘除法则的合理性,并运用二次根式的乘除法则进行运算;一条是由二次根式的乘除法则得到
并运用它们进行二次根式的化简。
二次根式的加减一节先安排二次根式加减的内容,再安排二次根式加减乘除混合运算的内容。在本节中,注意类比整式运算的有关内容。例如,让学生比较二次根式的加减与整式的加减,又如,通过例题说明在二次根式的运算中,多项式乘法法则和乘法公式仍然适用。这些处理有助于学生掌握本节内容。
第22章 一元二次方程
学生已经掌握了用一元一次方程解决实际问题的方法。在解决某些实际问题时还会遇到一种新方程 一元二次方程。一元二次方程一章就来认识这种方程,讨论这种方程的解法,并运用这种方程解决一些实际问题。
本章首先通过雕像设计、制作方盒、排球比赛等问题引出一元二次方程的概念,给出一元二次方程的一般形式。然后让学生通过数值代入的方法找出某些简单的一元二次方程的解,对一元二次方程的解加以体会,并给出一元二次方程的根的概念,
22.2降次解一元二次方程一节介绍配方法、公式法、因式分解法三种解一元二次方程的方法。下面分别加以说明。
(1)在介绍配方法时,首先通过实际问题引出形如 的方程。这样的方程可以化为更为简单的形如 的方程,由平方根的概念,可以得到这个方程的解。进而举例说明如何解形如 的方程。然后举例说明一元二次方程可以化为形如 的方程,引出配方法。最后安排运用配方法解一元二次方程的例题。在例题中,涉及二次项系数不是1的一元二次方程,也涉及没有实数根的一元二次方程。对于没有实数根的一元二次方程,学了公式法以后,学生对这个内容会有进一步的理解。
(2)在介绍公式法时,首先借助配方法讨论方程 的解法,得到一元二次方程的求根公式。然后安排运用公式法解一元二次方程的例题。在例题中,涉及有两个相等实数根的一元二次方程,也涉及没有实数根的一元二次方程。由此引出一元二次方程的解的三种情况。
(3)在介绍因式分解法时,首先通过实际问题引出易于用因式分解法的一元二次方程,引出因式分解法。然后安排运用因式分解法解一元二次方程的例题。最后对配方法、公式法、因式分解法三种解一元二次方程的方法进行小结。
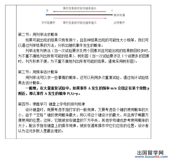
22.3实际问题与一元二次方程一节安排了四个探究栏目,分别探究传播、成本下降率、面积、匀变速运动等问题,使学生进一步体会方程是刻画现实世界的一个有效的数学模型。
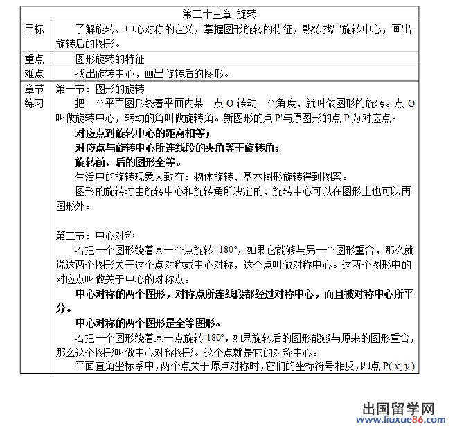
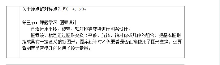
第23章 旋转
...
12-14
初三(九年级)上册数学知识点归纳包括二次根式、一元二次方程、旋转、圆、概率初步五章的内容概括,总结了这几个单元的重点内容,是初三同学们和中考考生的必备资料!
全套教科书包含了课程标准(实验稿)规定的“数与代数”“空间与图形”“统计与概率”“实践与综合应用”四个领域的内容,在体系结构的设计上力求反映这些内容之间的联系与综合,使它们形成一个有机的整体。
九年级上册包括二次根式、一元二次方程、旋转、圆、概率初步五章内容,学习内容涉及到了《课程标准》的四个领域。本册书内容分析如下:
第21章 二次根式
学生已经学过整式与分式,知道用式子可以表示实际问题中的数量关系。解决与数量关系有关的问题还会遇到二次根式。“二次根式” 一章就来认识这种式子,探索它的性质,掌握它的运算。
在这一章,首先让学生了解二次根式的概念,并掌握以下重要结论:
注:关于二次根式的运算,由于二次根式的乘除相对于二次根式的加减来说更易于掌握,教科书先安排二次根式的乘除,再安排二次根式的加减。“二次根式的乘除”一节的内容有两条发展的线索。一条是用具体计算的例子体会二次根式乘除法则的合理性,并运用二次根式的乘除法则进行运算;一条是由二次根式的乘除法则得到
并运用它们进行二次根式的化简。
“二次根式的加减”一节先安排二次根式加减的内容,再安排二次根式加减乘除混合运算的内容。在本节中,注意类比整式运算的有关内容。例如,让学生比较二次根式的加减与整式的加减,又如,通过例题说明在二次根式的运算中,多项式乘法法则和乘法公式仍然适用。这些处理有助于学生掌握本节内容。
第22章 一元二次方程
学生已经掌握了用一元一次方程解决实际问题的方法。在解决某些实际问题时还会遇到一种新方程 —— 一元二次方程。“一元二次方程”一章就来认识这种方程,讨论这种方程的解法,并运用这种方程解决一些实际问题。
本章首先通过雕像设计、制作方盒、排球比赛等问题引出一元二次方程的概念,给出一元二次方程的一般形式。然后让学生通过数值代入的方法找出某些简单的一元二次方程的解,对一元二次方程的解加以体会,并给出一元二次方程的根的概念,
“22.2降次——解一元二次方程”一节介绍配方法、公式法、因式分解法三种解一元二次方程的方法。下面分别加以说明。
(1)在介绍配方法时,首先通过实际问题引出形如 的方程。这样的方程可以化为更为简单的形如 的方程,由平方根的概念,可以得到这个方程的解。进而举例说明如何解形如 的方程。然后举例说明一元二次方程可以化为形如 的方程,引出配方法。最后安排运用配方法解一元二次方程的例题。在例题中,涉及二次项系数不是1的一元二次方程,也涉及没有实数根的一元二次方程。对于没有实数根的一元二次方程,学了“公式法”以后,学生对这个内容会有进一步的理解。
(2)在介绍公式法时,首先借助配方法讨论方程 的解法,得到一元二次方程的求根公式。然后安排运用公式法解一元二次方程的例题。在例题中,涉及有两个相等实数根的一元二次方程,也涉及没有实数根的一元二次方程。由此引出一元二次方程的解的三种情况。
(3)在介绍因式分解法时,...
11-05
出国留学网中考频道在考试后及时公布各科中考试题答案和中考作文及试卷专家点评,请广大考生家长关注。时光飞逝,暑假过去了,新学期开始了,不管情愿与否,无论准备与否,我们已走进初三,走近我们的梦!祝愿决战2014中考的新初三学员能加倍努力,在2014年中考中也能取得优异的成绩。






| 2014中考各科目复习资料汇总 | ||
|---|---|---|
| 语文:阅读 诗歌 名句 综合 | 作文:素材 范文 技巧 中考范文 | 数学:填... |
11-05
出国留学网中考频道在考试后及时公布各科中考试题答案和中考作文及试卷专家点评,请广大考生家长关注。时光飞逝,暑假过去了,新学期开始了,不管情愿与否,无论准备与否,我们已走进初三,走近我们的梦!祝愿决战2014中考的新初三学员能加倍努力,在2014年中考中也能取得优异的成绩。





| 2014中考各科目复习资料汇总 | ||
|---|---|---|
| 语文:阅读 诗歌 名句 综合 | 作文:素材 范文 技巧 中考范文 | 数学:填空 压轴 模拟 解题 |
11-05
出国留学网中考频道在考试后及时公布各科中考试题答案和中考作文及试卷专家点评,请广大考生家长关注。时光飞逝,暑假过去了,新学期开始了,不管情愿与否,无论准备与否,我们已走进初三,走近我们的梦!祝愿决战2014中考的新初三学员能加倍努力,在2014年中考中也能取得优异的成绩。




| 2014中考各科目复习资料汇总 | ||
|---|---|---|
| 语文:阅读 诗歌 名句 综合 | 作文:素材 范文 技巧 中考范文 | 数学:填空 压轴 模拟 解题 |
11-05
出国留学网中考频道在考试后及时公布各科中考试题答案和中考作文及试卷专家点评,请广大考生家长关注。时光飞逝,暑假过去了,新学期开始了,不管情愿与否,无论准备与否,我们已走进初三,走近我们的梦!祝愿决战2014中考的新初三学员能加倍努力,在2014年中考中也能取得优异的成绩。


| 2014中考各科目复习资料汇总 | ||
|---|---|---|
| 语文:阅读 诗歌 名句 综合 | 作文:素材 范文 技巧 中考范文 | 数学:填空 压轴 模拟 解题 |
| 英语:单选 阅读 易错 综合 | ||
11-05
出国留学网中考频道在考试后及时公布各科中考试题答案和中考作文及试卷专家点评,请广大考生家长关注。时光飞逝,暑假过去了,新学期开始了,不管情愿与否,无论准备与否,我们已走进初三,走近我们的梦!祝愿决战2014中考的新初三学员能加倍努力,在2014年中考中也能取得优异的成绩。
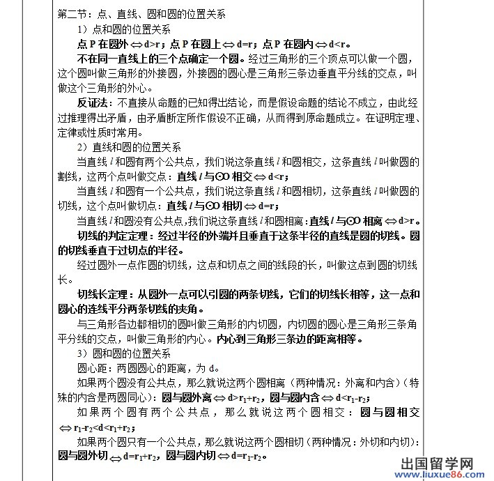
第三节:正多边形和圆
11-05
出国留学网中考频道在考试后及时公布各科中考试题答案和中考作文及试卷专家点评,请广大考生家长关注。时光飞逝,暑假过去了,新学期开始了,不管情愿与否,无论准备与否,我们已走进初三,走近我们的梦!祝愿决战2014中考的新初三学员能加倍努力,在2014年中考中也能取得优异的成绩。
| 2014中考各科目复习资料汇总 | ||
|---|---|---|
| 语文:阅读 诗歌 名句 综合 | 作文:素材 范文 技巧 中考范文 | 数学:填空 压轴 模拟 解题 |
| 英语:单选 阅读 易错 综合 | ||
11-05
出国留学网中考频道在考试后及时公布各科中考试题答案和中考作文及试卷专家点评,请广大考生家长关注。时光飞逝,暑假过去了,新学期开始了,不管情愿与否,无论准备与否,我们已走进初三,走近我们的梦!祝愿决战2014中考的新初三学员能加倍努力,在2014年中考中也能取得优异的成绩。


| 2014中考各科目复习资料汇总 | ||
|---|---|---|
| 语文:阅读 诗歌 名句 综合 | 作文:素材 范文 技巧 中考范文 | 数学:填空 压轴 模拟 解题 |
| 英语:单选 阅读 易错 综合 | ||
11-05
出国留学网中考频道在考试后及时公布各科中考试题答案和中考作文及试卷专家点评,请广大考生家长关注。时光飞逝,暑假过去了,新学期开始了,不管情愿与否,无论准备与否,我们已走进初三,走近我们的梦!祝愿决战2014中考的新初三学员能加倍努力,在2014年中考中也能取得优异的成绩。


| 2014中考各科目复习资料汇总 | ||
|---|---|---|
| 语文:阅读 诗歌 名句 综合 | 作文:素材 范文 技巧 中考范文 | 数学:填空 压轴 模拟 解题 |
| 英语:单选 阅读 易错 综合<... | ||
九年级上册数学知识点推荐访问