出国留学网专题频道全球金融体系栏目,提供与全球金融体系相关的所有资讯,希望我们所做的能让您感到满意! 全球金融体系,主要是指金融体系在国际间的存在和金融资本流动的形式的总括。
11-21
各位参加证券从业资格考试的考友们,出国留学网精心为您整理了“证券从业《金融市场基础知识》知识点:全球金融体系”供您参考,希望能帮助到您!祝您考试顺利!更多有关证券从业资格考试的资讯,请持续关注本网站的更新!
证券从业《金融市场基础知识》知识点:全球金融体系
第一章金融市场体系
第一节全球金融体系
考点一金融市场的概念
金融市场有广义和狭义之分。广义的金融市场是指由货币资金的借贷、金融工具的发行与交易以及外汇黄金买卖所形成的市场,泛指资金供求双方运用各种金融工具,通过各式各样的金融交易活动实‘现资金余缺的调剂和有价证券的买卖等。狭义的金融市场特指有价证券(主要是债券与股票)发行与流通的场所。通常所说的金融市场主要是指后者。
考点二金融市场的分类
考点三金融市场的特点
1.交易对象不同,即金融市场上的交易对象具有特殊性。
2.交易的过程不同,即金融市场的借贷活动具有集中性。
3.交易的场所不同,即金融市场的交易场所具有非固定性。
4.交易的价格不同,即金融市场上的价格具有一致性。
5.金融市场上交易商品的使用价值具有同一性。
6.交易的双方不同,即金融市场上的买卖双方具有可变性。
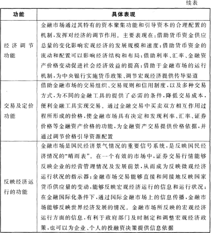
考点四金融市场的功能


考点五非证券金融市场的概念和分类
非证券金融市场指的是金融市场中除了证券市场以外的市场,证券市场即狭义的资本市场(主要包括股票市场和债券市场)。
非证券金融市场包括信托市场、融资租赁市场和股权投资市场。
考点六国际资金流动方式

考点七全球金融体系的主要参与者
04-04
本文“2017证券金融基础知识疑难点:全球金融体系”,跟着出国留学网证券考试频道来了解一下吧。希望能帮到您!
一、金融市场的概念
金融市场是指以金融资产为交易对象,以金融资产的供给方和需求方为交易主体形成的交易机制及其关系的总和,广而言之,是实现货币借贷和资金融通、办理各种票据和有价证券交易活动的市场。比较完善的金融市场定义是:金融市场是交易金融资产并确定金融资产价格的一种机制。
二、金融市场的分类
(一)按交易标的物划分
按照金融市场交易标的物划分是金融市场最常见的划分方法。按这一划分标准,金融市场分为货币市场、资本市场、外汇市场、金融衍生品市场、保险市场、黄金市场及其他投资品市场。
1.货币市场(环球网校小编提供证券从业资格《金融市场基础知识》要点)
货币市场又称“短期金融市场”“短期资金市场”,是指融资期限在一年及一年以下的金融市场。货币市场主要包括同业拆借市场、票据市场、回购市场和货币市场基金等。
(1)同业拆借市场亦称“同业拆放市场”,是指金融机构之间以货币借贷方式进行短期资金融通活动的市场。同业拆借市场最早出现于美国,其形成的根本原因在于法定存款准备金制度的实施。
(2)票据市场指的是在商品交易和资金往来过程中产生的以汇票、本票和支票的发行、担保、承兑、贴现、转贴现、再贴现来实现短期资金融通的市场。
(3)回购市场指通过回购协议进行短期资金融通交易的市场。回购是指资金融人方在出售证券时,与证券的购买商签订协议,约定在一定期限后按约定的价格购回所卖证券,从而获得即时可用资金的一种交易行为。在银行间债券市场上回购业务可以分为质押式回购业务、买断式回购业务和开放式回购业务三种类型。
(4)货币市场基金(简称“MMF”)是指投资于货币市场上短期(一年以内,平均期限120天)有价证券的一种投资基金。
2.资本市场
资本市场亦称“长期金融市场”“长期资金市场”,是指期限在一年以上的各种资金借贷和证券交易的场所。资本市场主要包括股票市场、债券市场和基金市场等。
(1)股票市场是股票发行和流通的市场,也可以说是指对已经发行的股票进行转让、买卖和流通的市场,包括交易所市场和场外交易市场两部分。
(2)债券市场是发行和买卖债券的场所。
(3)投资基金是一种利益共享、风险共担的集合投资制度,即通过向社会公开发行一种凭证来筹集资金,并将资金用于证券投资。
3.外汇市场(环球网校小编提供证券从业资格《金融市场基础知识》要点)
外汇市场是指经营外币和以外币计价的票据等有价证券买卖的市场
4.金融衍生品市场
金融衍生品是指以杠杆或信用交易为特征,在传统金融产品(货币、债券、股票等)的基础上派生出来的,具有新价值的金融工具,如期货、期权、互换及远期等。
5.保险市场
保险市场是指保险商品交换关系的总和,或是保险商品供给与需求关系的总和。它既可以是固定的交易场所,如保险交易所,也可以是所有实现保险商品让渡的交换关系的总和。
6.黄金市场
03-17
出国留学网证券从业考试栏目为大家分享“证券从业考试核心考点特训:全球金融体系”,希望对大家能有帮助。想了解更多关于证券从业考试的讯息,请继续关注我们网站的更新。
第一节 全球金融体系
1、关于全球化及科技对金融市场的影响,以下说法错误的是( )。
A.在一定程度上改变了金融监管方式
B.先进成熟的现代科技促进了资金在国际间的快速有效流动
C.全球化及现代科技大大降低了各类风险的互相关联
D.大量资金可以轻松地在全球范围内流动
参考答案:C
参考解析:全球化及现代科技的发展并未使金融市场风险的关联降低,但可以通过投资组合对冲或分散投资风险。
2、期权又称选择权,是指其持有者能在规定的时间内按( )购买或出售一定数量的基础工具的权利。
A.双方协定价格
B.现货价格
C.到期日价格
D.市场价格
参考答案:A
参考解析:期权又称选择权,是指其持有者能在规定的时间内按双方协定价格购买或出售一定数量的基础工具的权利。 考点:金融期权的定义和特征。
3、期权又称选择权,是指其持有者能在规定的时间内按( )购买或出售一定数量的基础工具的权利。
A.双方协定价格
B.现货价格
C.到期日价格
D.市场价格
参考答案:A
参考解析:期权又称选择权,是指其持有者能在规定的时间内按双方协定价格购买或出售一定数量的基础工具的权利。考点:金融期权的定义和特征。
第二节 中国的金融体系
1、中央银行充当商业银行和其他金融机构的最后贷款人,体现了中央银行是( )职能。
A.银行的银行
B.发行的银行
C.政府的银行
D.市场的银行
参考答案:A
参考解析: 银行的银行职能是指中央银行充当商业银行和其他金融机构的最后贷款人,它体现了中央银行是特殊金融机构的性质,是中央银行作为金融体系核心的基本条件。考点:中央银行主要职能。
2、存款准备金的类别一般分为( )。
I.活期存款准备金
II.定期存款准备金
III.超额准备金
IV.储蓄存款准备金
A.I、II
B.III、IV
C.II、III、IV
D.I、II、III、IV
参考答案:D
参考解析: 选项四个都属于存款准备金的类别。考点:存款准备金制度的概念。
3、一行三会使我国金融监管形成了什么样的格局( )
A.混业监管
B.同业监管
C.分业监管
D.异业监管
参考答案:C
参考解析:“一行三会”是国内金融界对中国人民银行、中国银行业监督管理委员会、中国证券监督管理委员会和中国保险监督管理委员会,这四家中国的金融监管部门的简称,此种叫法最早起源于20...
03-02
想报考证券从业资格考试的朋友们,要加强对知识点的记忆哦!出国留学网证券从业考试频道为您整理“2017证券从业金融市场考点:全球金融体系的主要参与者”,希望考生们能多多关注证券行业资讯!
九、全球金融体系的主要参与者
全球金融体系主要是指金融体系在国际间的存在和金融资本流动的形式的总括,包括零售业务为主的银行、批发业务为主的银行、投资银行(在中国也叫证券公司)、保险公司、基金、私人银行等。
金融市场的参加者是指参与金融市场的交易活动而形成证券买卖双方的单位,包括:
(1)政府部门。政府部门通过发行债券筹集资金。(2)工商企业。工商企业既可能是筹资者,也可能是资金供应者。(3)金融机构。金融机构是金融市场最重要的参与者,主要有存款性金融机构、非存款性金融机构、中央银行等。(4)个人。个人是市场上的资金供应者。
证券从业资格考试频道编辑推荐:
...12-07
出国留学网证券从业考试频道为您整理“2017金融市场基础知识考点:全球金融体系的主要参与者”,欢迎阅读!
2017金融市场基础知识考点:全球金融体系的主要参与者
全球金融体系主要是指金融体系在国际间的存在和金融资本流动的形式的总括,包括零售业务为主的银行、批发业务为主的银行、投资银行(在中国也叫证券公司)、保险公司、基金、私人银行等。
金融市场的参加者是指参与金融市场的交易活动而形成证券买卖双方的单位,包括:
(1)政府部门。政府部门通过发行债券筹集资金。(2)工商企业。工商企业既可能是筹资者,也可能是资金供应者。(3)金融机构。金融机构是金融市场最重要的参与者,主要有存款性金融机构、非存款性金融机构、中央银行等。(4)个人。个人是市场上的资金供应者。
证券从业资格考试频道编辑推荐:
申请从事一般证券业务的条件 ...
11-17
证券从业考试即将来临,考生们都准备好了吗?出国留学网证券从业考试栏目为大家分享“金融市场基础知识考点:全球金融体系的主要参与者”,希望对考生能有帮助。想了解更多关于证券从业考试的讯息,请继续关注我们网站的更新。
金融市场基础知识考点:全球金融体系的主要参与者

证券从业资格考试频道编辑推荐:
...09-14
2016年10月证券从业考试即将来临,考生们都准备好了吗?出国留学网证券从业考试栏目为大家分享“2016证券从业金融市场基础知识考点:全球金融体系”,希望对考生能有帮助。想了解更多关于证券从业考试的讯息,请继续关注我们网站的更新。
2016证券从业金融市场基础知识考点:全球金融体系
金融市场的概念
金融市场是指以金融资产为交易对象、以金融资产的供给方和需求方为交易主体形成的交易机制及其关系的总和。总而言之,金融市场是实现货币借贷和资金融通、办理各种票据和有价证券交易活动的市场。比较完善的定义是:金融市场是交易金融资产并确定金融资产价格的一种机制。
金融市场分类
按交易标的物划分金融市场分为货币市场、资本市场、外汇市场、金融衍生品市场、保险市场、黄金市场及其他投资市场
按交易对象是否新发行划分金融市场分为发行市场和流通市场
按融资方式划分市场金融市场分直接融资市场和间接融资市场
按地域范围划分金融市场分为国际金融市场和国内金融市场
按经营场所划分金融市场分为有形金融市场和无形金融市场
按交割期限划分金融市场分为金融现货市场和金融期货市场
按交易对象的交割方式划分金融市场为即期交易市场和远期交易市场
按交易对象是否依赖于其他金融工具划分金融市场分为原生金融市场和衍生金融市场
按价格形成机制划分金融市场分为竞价市场和议价市场
影响金融市场的主要因素
影响金融市场的主要因素包括:
1经济因素2法律因素3市场因素4技术因素
金融市场的特点
金融市场的特点如下:
(1)金融市场以货币资金和其他货币金融工具为交易对象。
(2)金融市场具有价格的一致性,利率的在市场机制作用下趋向一致。
(3)金融市场可以是有形市场,也可以是无形市场,且金融交易活动在有形和无形的交易平台集中进行。
(4)金融市场是一个自由竞争市场。
(5)金融市场的非物质化。
(6)金融市场交易之间不是单纯的买卖关系,更主要的是借贷关系,体现了资金所有权和使用权相分离的原则。
(7)现代金融市场是信息市场。
金融市场的功能
金融市场的积累功能是指金融市场能够引导众多分散的小额资金,汇聚成可以投入社会再生产的资金集合功能
金融市场的配置功能表现在三个方面:资源配置、财富再分配和风险再分配
调节功能是指金融市场对宏观经济调节作用
金融市场历来被称为国民经济的“晴雨表”和“气象台’,是公认的国民经济信号系统。
非证券金融市场包括
(1)股权投资市场。股权投资指通过投资取得被投资单位的股份,即企业(或者个人)购买的其他企业(准备上市、未上市公司)的股票或以货币资金、...
03-21
2016证券从业资格考试新增金融市场基础知识科目,金融市场基础知识知识考点“全球金融体系主要参与者”你掌握了吗?跟着出国留学网证券从业资格考试频道来看一下吧,更多证券从业资格考试考点、试题以及考试资讯请持续关注本频道的更新。
全球金融体系的主要参与者
全球金融体系主要是指金融体系在国际间的存在和金融资本流动的形式的总括,包括零售业务为主的银行、批发业务为主的银行、投资银行(在中国也叫证券公司)、保险公司、基金、私人银行等。
金融市场的参加者是指参与金融市场的交易活动而形成证券买卖双方的单位,包括:
(1)政府部门。政府部门通过发行债券筹集资金。
(2)工商企业。工商企业既可能是筹资者,也可能是资金供应者。
(3)金融机构。金融机构是金融市场最重要的参与者,主要有存款性金融机构、非存款性金融机构、中央银行等。
(4)个人。个人是市场上的资金供应者。
证券从业频道编辑推荐:
...
出国留学网证券从业资格考试网为你整理了“IMF:全球经济可能陷入新一轮衰退”。详情请阅读原文,希望对您有帮助!
国际货币基金组织(IMF)7日在世行和国际货币基金组织的秋季年会上发布了最新版的《全球金融稳定报告》,认为全球金融稳定性有下行态势,并表示,如果各国政府和政策制定者不能正确地处理尚在增长的市场稳定性风险,那么全球经济可能陷入新一轮衰退。
报告认为,为了保证全球金融体系的稳定,各国政策制定者必须处理好新兴市场的脆弱性、发达国家的危机遗产和全球市场紧张性这三重政策挑战。
报告认为,在发达经济体,金融稳定性已经得到改善,美联储正在准备提高美国利率水平,欧洲央行的货币政策目前也给欧元区国家带来了信心,欧元区信贷条件得到改善。不过,由于全球环境的影响,新兴经济体的风险仍在上升,并有恶化可能。尽管不少新兴经济体提升了他们的政策框架,对外部冲击的抵御能力更强,但是仍有一些国家面临内部的不平衡、放慢的经济增长和低迷的大宗商品价格的冲击。在面对发达国家可能上调利率,存在潜在经济下行风险的情况下,新兴经济体信贷增加也使其银行体系承受更多的压力。
报告模拟了新兴经济体当前的脆弱的金融体系因又一次信心冲击或政策失误而恶化的后果。报告警告称,冲击或许源自发达或新兴市场,加上系统的脆弱性,可能引发一场全球资产市场紊乱,以及多个资产类别的市场流动性突然干涸。在上述情况下,新兴经济体与发达经济体的支出增速将大幅放慢,导致2017年的世界产出较IMF预测的基准低2.4%。
发达国家也仍然面临挑战。在欧元区,处理数额巨大的不良贷款、实现银行业联盟,对于该地区实现金融稳定、减少经济下行风险十分关键。在美国,美联储是否加息将使全球市场发生重要变化。
报告还表示,全球金融市场处于紧张之中。从最近市场的动荡情景看,疲弱的市场流动性放大了市场冲击力度,并成为波动和传染源。长期的低利率和量化宽松压低了资产市场上的风险溢价。市场的潜在脆弱性,如低市场流动性在风险被重新定价的情况下可能会导致市场崩溃。投资基金的杠杆率也是放大市场冲击的潜在风险。
IMF报告认为,这些挑战呼吁政策制定者采取紧急行动来改进政策,并借此实现成功的金融条件和货币政策的正常化。与此形成对比的是,一旦各国政府和政策制定者对市场稳定风险应对不当,就会导致另一种向下的场景发生,全球市场动荡最终会使经济复苏停顿。这两种场景的区别十分明显,到2017年会导致3%的全球GDP产出的差异。
报告认为,要实现有利的结果,需要发达经济体和发展中经济体的政策制定者面对挑战,提升政策组合来提高市场信心,增强经济的弹性。
首先,主要的发达国家仍需保持货币政策的宽松性。欧元区和日本还将面对低通货膨胀的压力。在全球经济仍存在更多不确定性的情况下,美国应该等到通货膨胀更为稳定的信号发出时再开始提高利率,并且应该以渐进的方式加息。欧元区的政策制定者不应该仅仅依靠欧洲央行,而是必须努力完成建立银行业联盟的目标,使金融稳定能建立在更加稳固的基础之上。解决欧元区银行的坏账问题,可以创造6000亿欧元新的借贷能力,或相当于约3%的贷款。
其次,新兴经济体保持灵活性和维持信心十分关键。发达国家有可能提高利率水平,而发展中国家经济增长有可能放慢,因此需要确保企业和银行的抵御能力,需要维持主权评级的投资级别。此外,改革承诺对维护政策信誉和有效性都十分关键。
...
全球金融体系推荐访问