出国留学网专题频道利润分配栏目,提供与利润分配相关的所有资讯,希望我们所做的能让您感到满意! 利润分配,是将企业实现的净利润,按照国家财务制度规定的分配形式和分配顺序,在企业和投资者之间进行的分配。利润分配的过程与结果,是关系到所有者的合法权益能否得到保护,企业能否长期、稳定发展的重要问题,为此,企业必须加强利润分配的管理和核算。企业利润分配的主体是投资者和企业,利润分配的对象是企业实现的净利润;利润分配的时间即确认利润分配的时间是利润分配义务发生的时间和企业作出决定向内向外分配利润的时间。
12-13
很多小伙伴不知道利润分配明细是什么 ,利润分配是会计学习中比较重要的一个知识,下面是由出国留学网编辑为大家整理的“利润分配明细是什么 有哪些利润分配明细科目”,仅供参考,欢迎大家阅读本文。
利润分配是什么意思
利润分配,指的是企业在一定的时期内对所实现的利润总额,以及从联营单位分得的利润。按照规定,利润是在企业与企业、国家与企业之间进行的分配。企业缴纳所得税后的净利润额,企业有权自主分配。
"利润分配"是一个所有者权益科目,用以核算企业净利润的分配或亏损的弥补情况以及历年净利润分配(或亏损弥补)后的结存余额,其主要用途是用于调整"本年利润"科目。
"未分配利润"明细科目:核算企业年度终了时的累计未分配利润或累计未弥补亏损。"利润分配——未分配利润"明细科目的贷方余额为企业累计的未分配利润数额,若为借方余额就是企业累计的尚未弥补的亏损数额。"利润分配"科目的其他明细科目年终没有余额。
结转利润分配的会计分录
1、企业期末盈利,利润分配分录为:
年利润结转至利润分配:
借:本年利润
贷:利润分配—未分配利润
2、提取法定盈余公积及任意盈余公积:
借:利润分配—法定盈余公积
利润分配—任意盈余公积
贷:盈余公积—法定盈余公积
盈余公积—任意盈余公积
3、分配股利:
借:利润分配—应付股利
贷:应付股利
结转已分配利润:
借:利润分配—未分配利润
贷:利润分配—提取法定盈余公积,
利润分配—提取任意盈余公积
利润分配—应付股利
以盈余公积弥补以前年度亏损:
借:盈余公积
贷:利润分配—盈余公积转入
企业期末亏损,利润分配分录为:
借:利润分配—未分配利润
贷:本年利润
利润分配科目
“提取法定盈余公积”、“提取任意盈余公积”、“应付现金股利”、“盈余公积补亏”和“未分配利润”等明细科目进行核算。利润分配指的是企业根据国家有关规定和企业章程、投资者的决议等,对企业当年可供分配的利润进行分配。
拓展阅读:利润分配基本原则
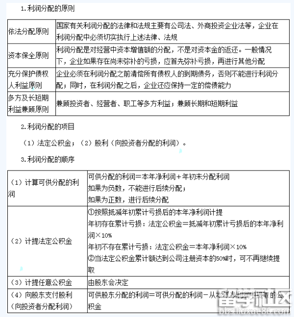
依法分配原则
企业利润分配的对象是企业缴纳所得税后的净利润,这些利润是企业的权益,企业有权自主分配。国家有关法律、法规对企业利润分配的基本原则、一般次序和重大比例也作了较为明确的规定,其目的是为了保障企业利润分配的有序进行,维护企业和所有者、债权人以及职工的合法权益,促使企业增加积累,增强风险防范能力。国家有关利润分配的法律和法规主要有公司法、外商投资企业法等,企业在利润分配中必须切实执行上述法律、法规。利润分配在企业内部属于重大事项,企业的章程必须在不违背国家有关规定的前提下,对本企业利润分配的原则、方法、决策程序等内容作出具体而又明确的规定,企业在利润分配中也必须按规定办事。
资本保全原则
10-20
时间一天天的过去,备考的已经成了现在最关心的问题,为了做好考前的备考工作,下面由出国留学网小编为你精心准备了“初级经济师2020工商管理备考知识点:利润分配管理”,持续关注本站将可以持续获取更多的考试资讯!
初级经济师2020工商管理备考知识点:利润分配管理
利润分配管理
(一)利润分配的顺序
1.利润分配是将企业实现的净利润,按照国家财务制度规定的分配形式和分配顺序,在国家、企业和投资者之间进行的分配。
2.公司取得利润后首先应按规定上交企业所得税,余下为税后利润。税后利润分配的顺序应执行《中华人民共和国公司法》的规定。公司分配当年税后利润时,应当按当年税后利润(假设年初不存在累计亏损)的10%提取法定公积金;公司法定公积金累计额为公司注册资本的50%以上的,可以不再提取。
公司从税后利润中提取法定公积金后,经股东会或者股东大会决议,还可以从税后利润中提取任意公积金;公司弥补亏损和提取公积金后所余税后利润,有限责任公司依照《公司法》第34条的规定分配,股份有限公司按照股东持有的股份比例分配,但股份有限公司章程规定不按持股比例分配的除外。
(二)利润分配的方式
在我国,公司利润分配的基本方式有现金股利和股票股利。
(1)现金股利。现金股利是以现金的形式发放的股利,即派现。
优点:现金较多时,有利于改善长短期资金结构,利于股东取得现金收入和增强投资能力。
缺点:现金短缺时,会增加企业的财务压力,从而导致偿债能力下降。
(2)股票股利。
股票股利是指企业以股票形式发放的股利,即送股。
优点:
①可以避免支付现金,当企业现金紧缺时,发放股票股利可起到稳定股利和维护市场形象的作用;
②可以避免发放现金股利后再筹集资本所发生的筹资费用;
③股票股利可增加企业股票的发行量和流动性,从而提高企业的知名度。
企业分红时经常将两种方式结合起来。
推荐阅读:
2017年的中级会计师考试马上就要开始了,各位考生做好准备了吗?出国留学网小编为您准备了2017中级会计职称《经济法》考试重点:利润分配,要想通过考试,就要多多复习哦!
2017中级会计职称《经济法》考试重点:利润分配
(一)公司利润分配顺序
1.弥补以前年度的亏损,但不得超过税法规定的弥补期限。
2.缴纳所得税。
3.弥补在税前利润弥补亏损之后仍存在的亏损。
4.提取法定公积金。
5.提取任意公积金。
6.向股东分配利润
6.向股东分配利润。
(1)公司弥补亏损和提取公积金后所余税后利润,有限责任公司按照股东实缴的出资比例分配,但全体股东约定不按照出资比例分配的除外;股份有限公司按照股东持有的股份分配,但股份有限公司章程规定不按持股分配的除外。
(2)公司股东会、股东大会或者董事会违反规定,在公司弥补亏损和提取法定公积金之前向股东分配利润的,股东必须将违反规定分配的利润退还公司。公司持有的本公司股份不得分配利润。
(二)公积金
公积金是公司在资本之外所保留的资金金额,又称为附加资本或准备金。
1.公积金的种类
公积金分为盈余公积金和资本公积金两类。
(1)盈余公积金。盈余公积金是从公司税后利润中提取的公积金,分为法定公积金和任意公积金两种。法定公积金按照公司税后利润的10%提取,当公司法定公积金累计额为公司注册资本的50%以上时可以不再提取。公司的法定公积金不足以弥补以前年度亏损的,在依照规定提取法定公积金之前,应当先用当年利润弥补亏损。任意公积金按照公司股东会或者股东大会决议,从公司税后利润中提取。
(2)资本公积金。资本公积金是直接由资本原因等形成的公积金,股份有限公司以超过股票票面金额的发行价格发行股份所得的溢价款,以及国务院财政部门规定列入资本公积金的其他收入,应当列为公司资本公积金。
2.公积金的用途
(1)弥补公司亏损。资本公积金不得用于弥补公司的亏损。
(2)扩大公司生产经营。
(3)转增公司资本。对用任意公积金转增资本的,法律没有限制,但用法定公积金转增资本时,《公司法》规定,法定公积金转为资本时,所留存的该项公积金不得少于转增前公司注册资本的25%。
...03-20
想报考2017年注册会计师考试的朋友们,出国留学网注册会计师考试栏目为大家整理“2017注册会计师财务成本重点:利润分配的项目和顺序”,希望对大家能有帮助!
利润分配的项目和顺序
【内容导航】:
1.利润分配的原则
2.利润分配的项目
3.利润分配的顺序
【考频分析】:
考频:★★
复习程度:掌握利润分配的项目和顺序
【高频考点】:利润分配的项目和顺序

03-17
想报考2017年注册会计师考试的朋友们,出国留学网注册会计师考试栏目为大家整理“2017注册会计师经济法考点:公司的利润分配”,希望对大家能有帮助!
公司的利润分配
【内容导航】:
1.利润分配的顺序
2.利润分配的依据
3.公积金
【考频分析】:
考频:★★★★
复习程度:掌握本考点。本考点属于客观题的常设考点。
【高频考点】:公司的利润分配

注册会计师考试频道推荐:
2017注册会计师考试时间 ...02-16
本文“中级财务管理2017考点:利润分配制约因素”,跟着出国留学网中级会计职称从业资格考试频道来了解一下吧。希望能帮到您!
利润分配制约因素
|
利润分配制约因素 |
要点阐释 |
|
法律因素 |
(1)资本保全约束; (2)资本积累约束; (3)超额累积利润约束(我国目前没有); (4)偿债能力约束。 |
|
公司因素 |
(1)现金流量; (2)资产的流动性; (3)盈余的稳定性; (4)投资机会; (5)筹资因素; (6)其他因素。 |
09-21
2016年审计师考试即将到来,希望考生们能多做多记,查漏补缺,把握好时间,交一份满意的答卷,考出优异的成绩,出国留学网审计师考试栏目为大家分享“审计师财务会计2016知识点详解:利润分配”,希望对大家有所帮助。
利润分配(掌握)
一、利润分配的顺序
年初加上本年利润是可供分配利润,可用于以下事情,余下的就是未分配利润。
1.弥补以前年度尚未弥补的亏损
2.提取法定盈余公积
3.提取任意盈余公积
4.向投资者分配利润或股利。先优先股,再普通股
5.转作资本或股本的利润或普通股股利。
二、利润分配的核算
净利润(亏损)的转入借:本年利润
贷:利润分配-未分配利润 或反之
亏损弥补▲ 注:无论税前还是税后利润弥补亏损,均没有分录
▲ 盈余公积补亏
借:盈余公积
贷:利润分配-盈余公积补亏
提取盈余公积借:利润分配——提取法定盈余公积
——提取任意盈余公积
贷:盈余公积
分配现金股利借:利润分配——应付股利
贷:应付股利
分配股票股利借:利润分配——转作股本的股利
贷:股本
利润分配各明细项目转入未分配利润(期末利润分配只有未分配利润有余额)借:利润分配——未分配利润
贷:利润分配——提取法定盈余公积
——提取任意盈余公积
——应付现金股利
【例题15-单】(2008)某企业年初未分配利润的借方余额为50000O元,本年度净利润为800000元,按10%提取法定盈余公积,按10%提取任意盈余公积,则该企业本年末未分配利润余额为( )
A.140 000元
B.240 000元
C.440 0GO元
D.640 000元
【答案】B
【解析】(800 000—500 000)×80%=240 000 ,注意本题先弥补了亏损。
▲注意:按照净利润提取盈余公积,而非可供分配利润
【例题16-单】(2009)某企业年初未分配利润为l00万元,当年净利润为400万元,按l5%的比例提取盈余公积。该企业当年可供投资者分配的利润是( )
A.500万元
B.440万元
C.425万元
D.340万元
【答案】B
【解析】(100+400*85%)=440
... 证券投资基金第八章基金利润分配与税收经典真题回顾
【真题1】(单项选择题)某封闭式基金2004年实现净收益-100万元,2005年实现净收益300万元,那么此基金最少应分配收益( )万元。
A.0
B.200
C.270请访问考试大网站http://www.examda.com/
D.180
【答案】D
【名师解析】封闭式基金当前利润应先弥补上一年度亏损,然后才可进行当年分配。并且法律规定,封闭式基金年度利润分配比例不得低于基金年度已实现利润的90%,因此则有本年度最少分配收益=(300-100)×90%=180万元。
【真题2】(单项选择题)《关于货币市场基金投资等相关问题的通知》规定,当日申购的基金份额自下一个工作日起( )基金的分配权益,当日赎回的基金份额自下一个工作日起( )基金的分配权益。
A.享有,不享有
B.享有,享有
C.不享有,享有
D.不享有,不享有来源:考试大的美女编辑们
【答案】A
【名师解析】相关法律文件规定.当日申购的基金份额自下一个工作日起享有基金的分配权益,当日赎回的基金份额自下一个工作日起不再享有基金的分配权益。
【真题3】(多项选择题)基金管理公司可以开展的业务包括( )
A.公募基金管理
B.社保基金管理
C.QDII基金管理
D.特定客户资产管理
【答案】ABCD
【名师解析】基金管理公司可以开展的业务包括公募基金管理、社保基金管理、QDII基金管理、特定客户资产管理。
【真题4】(多项选择题)下列免征营业税的收入有( )。
A.非金融机构买卖基金份额的差价收入
B.金融机构买卖基金的差价收入
C.基金管理人、基金托管人从事基金管理活动取得的收入
D.基金管理人运用基金买卖股票、债券的差价收入请访问考试大网站http://www.examda.com/
【答案】AD
【名师解析】金融机构包括银行和非银行金融机构买卖基金的差价收入要征收营业税,基金管理人和基金托管人从事基金管理活动取得的收入要征收营业税和企业所得税,因此BC项不选。AD项都是法律明文规定予以免征营业税的事项。
【真题5】(判断题)银行和企业集团财务公司买卖基金的差价收入不征收营业税。( )
【答案】×
【名师解析】银行和企业集团财务公司都是金融机构,法律规定对金融机构包括银行和非银行金融机构买卖基金的差价收入征收营业税。
精选试题推荐:
2012年证券《投资基金》第八章基金利润分配与税收考点记忆图及章节精讲
2002年-2011年证券《投资基金》考试真题及答案汇总
证券从业资格考试教材简介及变点
... 一、单项选择题(共25题,每题1分。以下备选答案中只有一项最符合题目要求,不选、错选均不得分)
1、基金资产估值引起的资产价值变动作为公允价值变动损益记入当期( )。{Page}
三、判断题(共38题,每题1分。正确的作√表示,错误的用×表示,不选、错选均不得分)
1、基金资产估值引起的资产价值变动作为公允价值变动损益记入当期收入。 ( )
一、单项选择题(共25题,每题1分。以下备选答案中只有一项最符合题目要求,不选、错选均不得分)
2、基金进行利润分配会导致基金份额净值( )。<{Page}
三、判断题(共38题,每题1分。正确的作√表示,错误的用×表示,不选、错选均不得分)
2、其他收入项目一般根据发生的实际金额确认。 ( )
一、单项选择题(共25题,每题1分。以下备选答案中只有一项最符合题目要求,不选、错选均不得分)
3、封闭式基金年度利润分配比例不得低于基金年度已实现收益的( )。 <{Page}
三、判断题(共38题,每题1分。正确的作√表示,错误的用×表示,不选、错选均不得分)
3、未分配利润将转入下期分配。 ( )
一、单项选择题(共25题,每题1分。以下备选答案中只有一项最符合题目要求,不选、错选均不得分)
4、假设投资者在2010年4月15日(周五,法定节假日前最后一个工作日)申购了基金份额,那么利润将会从( )起开始计算。<{Page}
三、判断题(共38题,每题1分。正确的作√表示,错误的用×表示,不选、错选均不得分)
4、基金的本期利润不包括未实现的估值增值或减值。 ( )
一、单项选择题(共25题,每题1分。以下备选答案中只有一项最符合题目要求,不选、错选均不得分)
5、如果投资者在2010年4月15日(周五,法定节假日前最后一个工作日)赎回了基金份额,那么投资者享有利润的期限至( )。<{Page}
三、判断题(共38题,每题1分。正确的作√表示,错误的用×表示,不选、错选均不得分)
5...
09-02
一年两次的会计从业资格证考试报名时间又将开始,考生可以登录出国留学网会计频道www.liuxue86.com/kuaiji/ 进行网上报名。同时,考生如果有疑问或技术操作上的问题,也可以向我们进行咨询。
第五节 利润分配的核算
一、利润分配的内容
企业净利润首先弥补以前年度尚未弥补的亏损,然后按下列顺序分配:提取法定盈余公积;提取任意盈余公积;向投资者分配利润。
(一)提取盈余公积
盈余公积是指企业按照规定从净利润中提取的企业积累资金,公司制企业的盈余公积包括法定盈余公积和任意盈余公积。
1.提取法定盈余公积的账务处理
企业按规定提取法定盈余公积时,应借记“利润分配——提取法定盈余公积” 科目,同时贷记“盈余公积——法定盈余公积” 科目。
2.提取任意盈余公积的账务处理
企业按规定提取任意盈余公积时,应借记“利润分配——提取任意盈余公积” 科目,同时贷记“盈余公积——任意盈余公积” 科目。
(二)向投资者分配利润
企业提取盈余公积金后,可以按规定向投资者分配利润。应注意的是,企业如果发生亏损,可以用以后年度实现的利润弥补,也可以用以前年度提取的盈余公积弥补。企业以前年度亏损未弥补完,不能提取法定盈余公积金。在提取法定盈余公积前,不得向投资者分配利润。
【补充】利润分配的顺序依次是:
(1)提取法定盈余公积;
(2)提取任意盈余公积;
(3)向投资者分配利润。企业利润的分配(或亏损的弥补)应通过“利润分配”科目进行。
推荐:
利润分配推荐访问