出国留学网专题频道国考行测答案栏目,提供与国考行测答案相关的所有资讯,希望我们所做的能让您感到满意!
出国留学网国家公务员考试频道为大家整理提供2016国考行测答案:资料分析(地市级),相信对大家有帮助,祝大家取得好成绩!
2016国考行测答案:资料分析(地市级)


国家公务员考试频道为你推荐:
| 2016国考行测真题解析汇总(地市) | |
| 1 | 2016国考行测真题解析:难易程度与往年持平 考点变化大 |
| 2 | |
出国留学网国家公务员考试频道为大家整理提供2016国考行测答案:判断推理(地市),相信对大家有帮助,祝大家取得好成绩!
2016国考行测答案:判断推理(地市)




国家公务员考试频道为你推荐:
| 2016国考行测真题解析汇总(地市) | |
| 1 | 2016国考行测真题解析:难易程度与往年持平 考点变化大 |
出国留学网国家公务员考试频道为大家整理提供2016国考行测答案:数量关系(地市级),相信对大家有帮助,祝大家取得好成绩!
2016国考行测答案:数量关系(地市级)


国家公务员考试频道为你推荐:
| 2016国考行测真题解析汇总(地市) | |
| 1 | 2016国考行测真题解析:难易程度与往年持平 考点变化大 |
| 2 | |
出国留学网国家公务员考试频道为大家整理提供2016国考行测答案:常识判断(地市级),相信对大家有帮助,祝大家取得好成绩!
2016国考行测答案:常识判断(地市级)


国家公务员考试频道为你推荐:
| 2016国考行测真题解析汇总(地市) | |
| 1 | 2016国考行测真题解析:难易程度与往年持平 考点变化大 |
| 2 | |
出国留学网国家公务员考试频道为大家提供2016国考行测真题答案解析完整版(地市),相信对大家有帮助。祝大家取得好成绩!
2016国考行测真题答案解析完整版(地市)
第一部分 常识判断
1.【答案】D。习近平总书记在江苏调研时将"从严治党"首次提升到"全面从严"的高度
【解析】习近平总书记在江苏调研时将"从严治党"首次提升到"全面从严"的高度,D项正确。故本题答案选D。
2.【答案】C。党的机关、政协机关、民主党派和工商联等机关的工作人员
【解析】《全国人民代表大会常务委员会关于实行宪法宣誓制度的决定》指出,各级人民代表大会及县级以上各级人民代表大会常务委员会选举或者决定任命的国家工作人员,以及各级人民政府、人民法院、人民检察院任命的国家工作人员,在就职时应当公开进行宪法宣誓。故本题答案选C。
3.【答案】D。食品安全风险监测工作人员到该厂采集样品无需支付费用
【解析】《食品安全法》第15条规定,采集样品应当按照市场价格支付费用。故本题答案选D。
4.【答案】B。十五周岁的李某,因过失导致他人伤残
【解析】《刑法》第17条规定,已满十六周岁的人犯罪,应当负刑事责任。已满十四周岁不满十六周岁的人,犯故意杀人、故意伤害致人重伤或者死亡、强奸、抢劫、贩卖毒品、放火、爆炸、投放危险物质罪的,应当负刑事责任。故本题答案选B。
5.【答案】D。权责法定
【解析】"行政机关不得法外设定权力,没有法律法规规定不得作出……的决定"充分体现了权责法定的要求。故本题答案选D。
6.【答案】A。某公安局处长对本人被辞退的决定不服,当天即向法院提起行政诉讼
【解析】《行政诉讼法》第13条规定,人民法院不受理公民、法人或者其他组织对下列事项提起的诉讼:(三)行政机关对行政机关工作人员的奖惩、任免等决定;故本题答案选A。
7.【答案】B。甲用拳头殴打乙,乙将甲推倒后持刀将其扎死,乙无需为甲的死亡承担责任
【解析】《刑法》第20条规定,正当防卫明显超过必要限度造成重大损害的,应当负刑事责任,但是应当减轻或者免除处罚。B项中乙的行为明显超过必要限度且造成了重大损害,应当负刑事责任。故本题答案选B。
8.【答案】C。"湖广熟,天下足",江汉平原是最大的商品粮产区
【解析】长江中下游地区是我国重要的商品粮产区,"湖广熟,天下足"正是对其重要性的生动描写。故本题答案选C。
9.【答案】B。经济:桑弘羊、郦道元
【解析】郦道元是北朝北魏地理学家,其著作《水经注》是古代中国地理名著,共四十卷,他可称为我国游记文学的开创者,对后世游记散文的发展影响颇大。故本题答案选B。
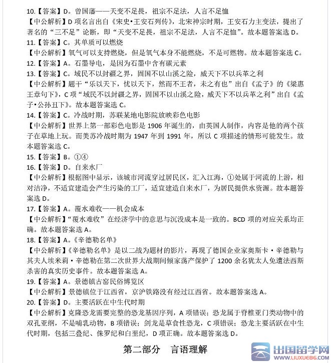
10.【答案】D。曾国藩--天变不足畏,祖宗不足法,人言不足恤
【解析】D项名言出自《宋史o王安石列传》,北宋神宗时期,王安石力主变法,提出了著名的"三不足"论断,即"天变不足畏,祖宗不足法,人言不足恤"。故本题答案选D。
11.【答案】C。其单质可以燃烧
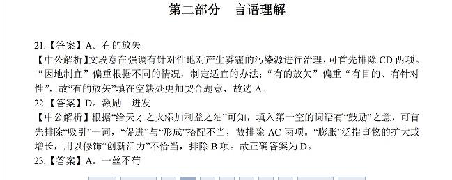
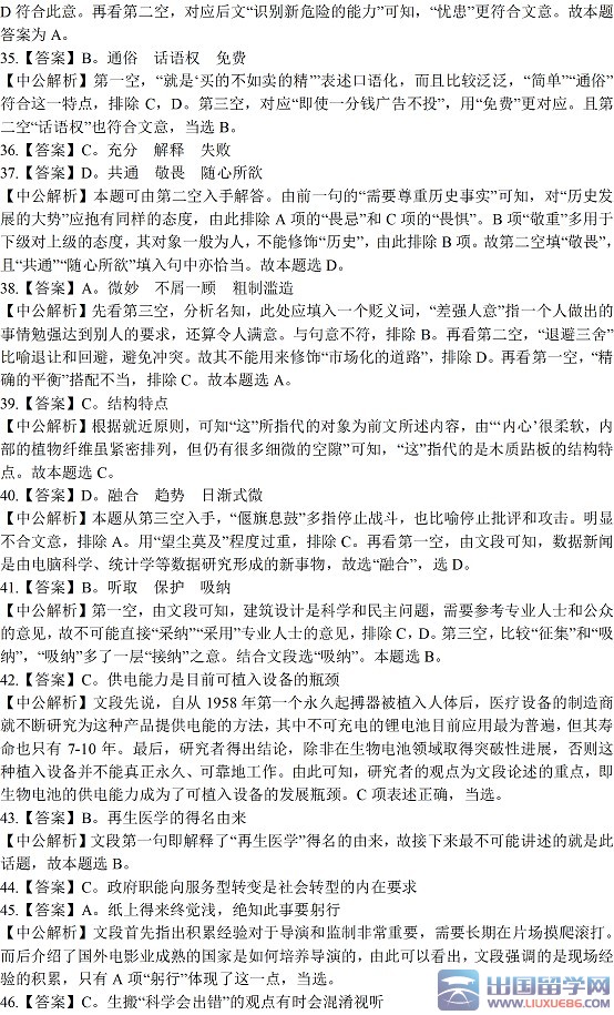
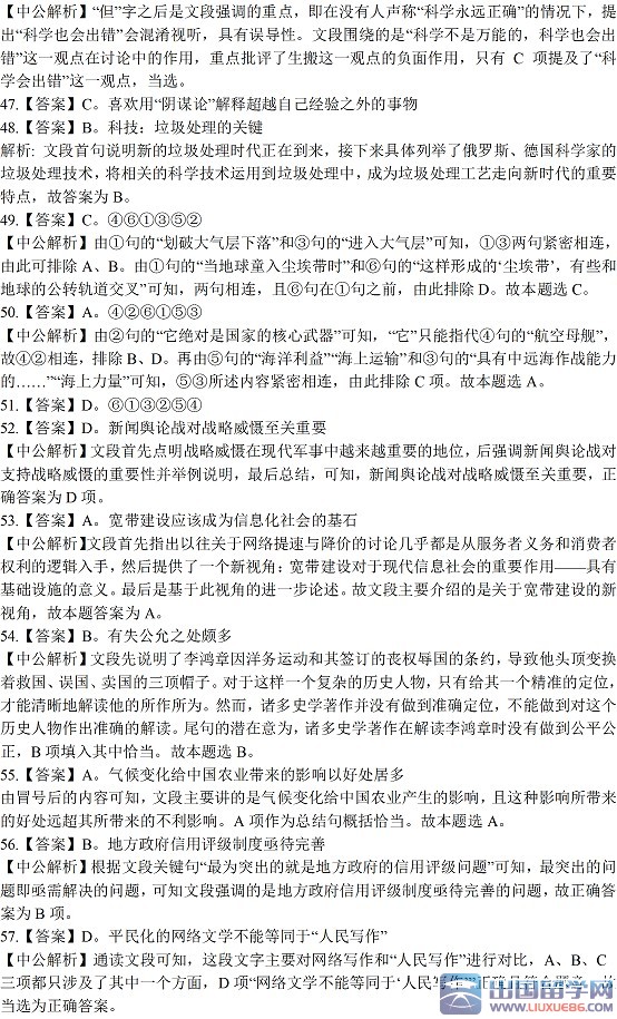
...
2016国考行测答案已经公布,你是不是也想看看答案解析了,快来检验一下你的考试成果吧。出国留学网国家公务员考试频道为大家提供2016国考行测答案(地市),相信对大家有帮助。祝大家取得好成绩!
2016国考行测答案(地市)











11-28
2015年国考行测真题及答案,由出国留学网国家公务员考试真题频道为您准备,希望对您会有所帮助:
从《2015年国家公务员考试公告》中可知:
公共科目笔试的时间为2014年11月30日。具体安排为:
11月30日上午 9:00-11:00 行政职业能力测验
11月30日下午 14:00-17:00 申论
| 2015年国家公务员考试行测真题A卷(副省级) | |||||||||||||||||
| 常识判断 | 逻辑填空 | 阅读理解 | 数量关系 | 图形推理 | |||||||||||||
2015年国考行测答案,由出国留学网国家公务员考试真题栏目为您准备,希望对您会有所帮助:
从《2015年国家公务员考试公告》中可知:
公共科目笔试的时间为2014年11月30日。具体安排为:
11月30日上午 9:00-11:00 行政职业能力测验
11月30日下午 14:00-17:00 申论
届时,出国留学网会在第一时间为您提供2015年国考真题及解析,希望您能持续关注本站的更新。
您也可以通过浏览2015年国考申论热点汇总和行测题库来提高你的考试水平。
您同时也可以参考历年国考真题及答案汇总
出国留学网公务员频道精心推荐:
...国考行测答案推荐访问