出国留学网专题频道审计考试大纲栏目,提供与审计考试大纲相关的所有资讯,希望我们所做的能让您感到满意!
03-27
想报考2017年注册会计师考试的朋友们,出国留学网注册会计师考试栏目为大家整理“2017年注册会计师审计考试大纲变化分析”,希望对大家能有帮助!
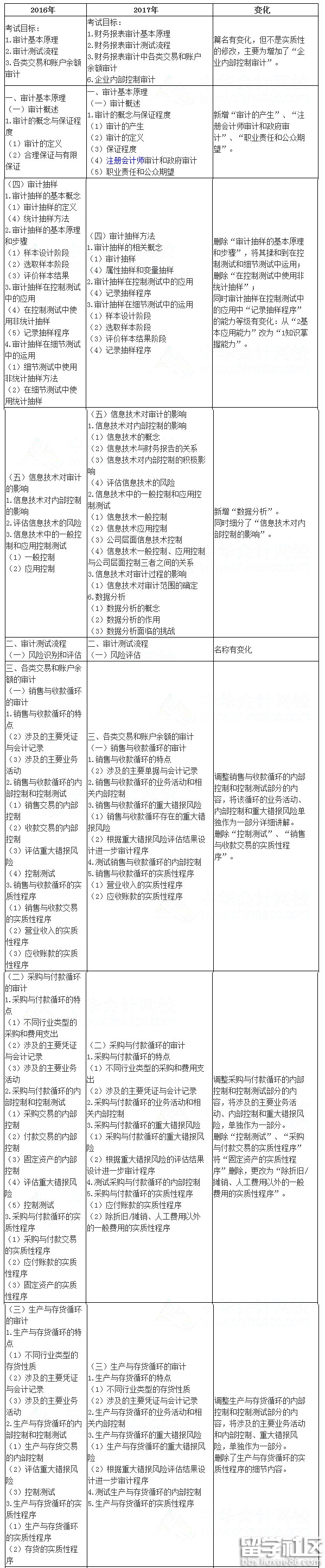
审计考试大纲与2016年相比,有较大的变动,考试内容将有所增加,但能力等级变动较小。
一、大纲主要变化
整体来看,变动主要体现为三个方面:
(一)完全新增的部分
“审计概述”中新增“审计的产生”、“注册会计师审计和政府审计”及“职业责任和公众期望”:“信息技术对审计的影响”中新增“公司层面信息技术控制”、“信息技术一般控制、应用控制与公司层面控制三者之间的关系”、“信息技术审计范围的确定”及“数据分析”。
新增一张“企业内部控制审计”。
(二)根据修订的审计准则调整的部分
重点体现在“对特殊事项的考虑”和“完成审计工作与出具审计报告”中:
“其他特殊项目的审计”中将关于持续经营假设的“审计结论与报告”拆分为“审计结论”和“对审计报告的影响”。
“审计报告”中删除“审计报告的类型”;新增“在审计报告中沟通关键审计事项”;同时“审计报告的基本内容”、“其他信息”有较大变动和调整。将“非标准审计报告”拆分为“非无保留意见审计报告”和“在审计报告中增加强调事项段和其他事项段”。
(三)原有内容重新整合的部分
主要体现在:“审计基本原则”中“审计抽样”和“信息技术对审计的影响”以及“各类交易和账户余额的审计”。
二、 变化解读
(一) 拓展了知识面
2017年考试大纲在社会审计的基础上,增加了政府审计和企业内部控制审计的相关知识,使得整个审计的体系更加全面,这也对考生提出了更高的要求。
(二) 新准则和应用指南的发布对大纲的影响大
财政部在2016年12月23曰发布了财会(2016)24号文件《关于印发《中国注册会计师审计准则第1504号一一在审计报告中沟通关键审计事项》等12项准则的通知》,之后中国注册会计师协会又于2017年2月28曰发布会协(2017〕11号文件《中国注册会计师协会关于印发《应用指南》等16项应用指南的通知》,这两次文件的发布影响了2017年注会审计考试大纲的相应知识点,比如,突出了关于持续经营假设对审计报吉的影响,审计报告要素的调整,新增在审计报告中沟通关键审计事项,调整其他信息、强调事项段和其他事项段的相应考点。
(三)章节内部结构整合更合理
主要体现在“咅类交易和账户余额的审计”中,变化后的体系更加清晰,突出对相应循环重大错报风险的评估,并有针对性采取进一步审计程序,同时将控制测试和实质性程序分别予以列示,重点更加突出,结构更加合理,符合思维习惯。
(四) 大纲变化与教材变化之间的关系
大纲变化不能够完全代表教材的变化,比如20V?年考试大纲中新増的“公司层面信息技术控制”、“信息技术一般控制、应用控制与公司层面控制三者之间的关系”、“信息技术审计范围的确定”在2016年教材中就已有体现,并非新的知识点,由此可见,考试范围主要以教材为准,考试大纲仅作为一个参考。而且,考试大纲中的大标题顺序也不一定代表教材的意节顺序。
03-25
想报考2017年注册会计师考试的朋友们,出国留学网注册会计师考试栏目为大家整理“注册会计师2017年审计考试大纲变化内容对比”,希望对大家能有帮助!
根据2017年注册会计师全国统一考试的大纲显示,2017年注会审计大纲较2016年相比,有较大的变动,考试内容大量增加,能力等级变动较小。
整体来看,实质性变动主要体现为三个方面:
一、 完全新增的部分
新增了一编“企业内部控制审计”。同时在第一编 审计基本原理中新增一些小内容,比如:审计的发展、注册会计师审计和政府审计、执业责任和公众期望、数据分析。
二、 根据修订的审计准则调整的部分
重点体现在审计报告中,调整审计报告的基本内容和其他信息、新增关键审计事项段。
三、原有内容重新整合的部分
主要体现在:第一编 审计基本原则 的(四)审计抽样、(五)信息技术对审计的影响;第三编 各类交易和账户余额的审计。


注册会计师考试频道推荐:
2017注册会计师考试时间<...
03-25
想报考2017年注册会计师考试的朋友们,出国留学网注册会计师考试栏目为大家整理“注册会计师专业阶段审计考试大纲(2017年)”,希望对大家能有帮助!
注册会计师全国统一考试大纲——专业阶段考试(审计)
(2017年)
一、考试目标
考生应当根据本科目考试内容与能力等级的要求,理解、掌握或运用下列相关的专业知识和职业技能,坚守职业价值观、遵循职业道德、坚持职业态度,解决实务问题。
1.财务报表审计基本原理,包括审计概述、审计计划、审计证据、审计抽样、信息技术对审计的影响,以及审计工作底稿;
2.财务报表审计测试流程,包括风险识别和评估(风险评估程序、信息来源以及项目组内部的讨论,了解被审计单位及其环境,了解被审计单位的内部控制,评估重大错报风险),风险应对(针对财务报表层次重大错报风险的总体应对措施,针对认定层次重大错报风险的进一步审计程序,包括控制测试和实质性程序);
3.财务报表审计中各类交易和账户余额审计,包括销售与收款循环、采购与付款循环、生产与存货循环以及货币资金的审计;
4.财务报表审计中对特殊项目的考虑,包括对舞弊和法律法规的考虑、审计沟通、对集团财务报表审计的特殊考虑、利用他人的工作,以及对会计估计、关联方和期初余额等其他特殊项目的审计;
5.审计工作的完成与审计报告;
6.企业内部控制审计;
7.会计师事务所质量控制,包括质量控制制度的目标和要素;
8.注册会计师协会会员职业道德守则,包括职业道德基本原则和概念框架、审计业务对独立性的要求。
二、考试内容与能力等级
| 考试内容 | 能力等级 | |
| 一、审计基本原理 | ||
| (一)审计概述 | ||
| 1.审计的概念与保证程度 | ||
07-21
2016年北京注册会计师审计考试大纲
出国留学网为大家整理分享2016年北京注册会计师考试大纲,!以下整理《审计》考试大纲,欢迎大家参考。
考试目标:
考生应当根据本科目考试内容与能力等级的要求,理解、掌握或运用下列相关的专业知识和职业技能,坚守职业价值观、遵循职业道德、坚持职业态度,解决实务问题。
1.审计基本原理,包括审计概述、审计计划、审计证据、审计抽样、信息技术对审计的影响,以及审计工作底稿;
2.审计测试流程,包括风险识别和评估(风险评估程序、信息来源以及项目组内部的讨论,了解被审计单位及其环境,了解被审计单位的内部控制,评估重大错报风险),风险应对(针对财务报表层次重大错报风险的总体应对措施,针对认定层次重大错报风险的进一步审计程序,包括控制测试和实质性程序);
3.各类交易和账户余额审计,包括销售与收款循环、采购与付款循环、生产与存货循环以及货币资金的审计;
4.财务报表审计中对特殊项目的考虑,包括对舞弊和法律法规的考虑、审计沟通、对集团财务报表审计的特殊考虑、利用他人的工作,以及对会计估计、关联方和期初余额等其他特殊项目的审计;
5.审计工作的完成与审计报告;
6.会计师事务所质量控制,包括质量控制制度的目标和要素;
7.注册会计师协会会员职业道德守则,包括职业道德基本原则和概念框架、审计业务对独立性的要求。
注册会计师考试频道精心推荐:
...07-15
注册会计师2016《审计》考试大纲变化对比
出国留学网注册会计师考试专栏为广大考生整理了基于2015年的基础上2016注册会计师考试《审计》大纲变化比对,希望对考生了解2016年的考试大纲能有所帮助。
2016注册会计师审计考试大纲
2016注册会计师考试即将开考了,考生们也到了复习的关键时刻,在复习的同时,也要有的放矢。来看看注册会计师审计考试大纲吧,出国留学网注册会计师考试网给你提供各个科目的考试大纲及试题考点攻略,欢迎参阅。
考试目标:
考生应当根据本科目考试内容与能力等级的要求,理解、掌握或运用下列相关的专业知识和职业技能,坚守职业价值观、遵循职业道德、坚持职业态度,解决实务问题。
1.审计基本原理,包括审计概述、审计计划、审计证据、审计抽样、信息技术对审计的影响,以及审计工作底稿;
2.审计测试流程,包括风险识别和评估(风险评估程序、信息来源以及项目组内部的讨论,了解被审计单位及其环境,了解被审计单位的内部控制,评估重大错报风险),风险应对(针对财务报表层次重大错报风险的总体应对措施,针对认定层次重大错报风险的进一步审计程序,包括控制测试和实质性程序);
3.各类交易和账户余额审计,包括销售与收款循环、采购与付款循环、生产与存货循环以及货币资金的审计;
4.财务报表审计中对特殊项目的考虑,包括对舞弊和法律法规的考虑、审计沟通、对集团财务报表审计的特殊考虑、利用他人的工作,以及对会计估计、关联方和期初余额等其他特殊项目的审计;
5.审计工作的完成与审计报告;
6.会计师事务所质量控制,包括质量控制制度的目标和要素;
7.注册会计师协会会员职业道德守则,包括职业道德基本原则和概念框架、审计业务对独立性的要求。
考试内容与能力等级






本文“注册会计师专业阶段审计考试大纲(2016年)”由出国留学网注册会计师考试网整理而出,希望考生们在复习注册会计师审计考试时,能参照考试大纲复习!
考试目标:
考生应当根据本科目考试内容与能力等级的要求,理解、掌握或运用下列相关的专业知识和职业技能,坚守职业价值观、遵循职业道德、坚持职业态度,解决实务问题。
1.审计基本原理,包括审计概述、审计计划、审计证据、审计抽样、信息技术对审计的影响,以及审计工作底稿;
2.审计测试流程,包括风险识别和评估(风险评估程序、信息来源以及项目组内部的讨论,了解被审计单位及其环境,了解被审计单位的内部控制,评估重大错报风险),风险应对(针对财务报表层次重大错报风险的总体应对措施,针对认定层次重大错报风险的进一步审计程序,包括控制测试和实质性程序);
3.各类交易和账户余额审计,包括销售与收款循环、采购与付款循环、生产与存货循环以及货币资金的审计;
4.财务报表审计中对特殊项目的考虑,包括对舞弊和法律法规的考虑、审计沟通、对集团财务报表审计的特殊考虑、利用他人的工作,以及对会计估计、关联方和期初余额等其他特殊项目的审计;
5.审计工作的完成与审计报告;
6.会计师事务所质量控制,包括质量控制制度的目标和要素;
7.注册会计师协会会员职业道德守则,包括职业道德基本原则和概念框架、审计业务对独立性的要求。
考试内容与能力等级





2016年注册会计师审计考试大纲尚未公布,考生们可参考2015年注册会计师考试大纲,具体审计考试大纲信息,请持续关注出国留学网注册会计师考试频道,我们将为您第一时间发布关于CPA考试大纲的资讯!
考试目标
考生应当根据本科目考试内容与能力等级的要求,理解、掌握或运用下列相关的专业知识和职业技能,坚守职业价值观、遵循职业道德、坚持职业态度,解决实务问题。
1.审计基本原理,包括审计概述、审计计划、审计证据、审计抽样、信息技术对审计的影响,以及审计工作底稿;
2.审计测试流程,包括风险评估(风险评估程序、信息来源以及项目组内部的讨论,了解被审计单位及其环境,了解被审计单位的内部控制,评估重大错报风险),风险应对(针对财务报表层次重大错报风险的总体应对措施,针对认定层次重大错报风险的进一步审计程序,包括控制测试和实质性程序);
3.各类交易和账户余额审计,包括销售与收款循环、采购与付款循环、生产与存货循环以及货币资金的审计;
4.财务报表审计中对特殊项目的考虑,包括对舞弊和法律法规的考虑、审计沟通、对集团财务报表审计的特殊考虑、利用他人的工作,以及对会计估计、关联方和期初余额等其他特殊项目的审计;
5.审计工作的完成与审计报告;
6.会计师事务所质量控制,包括质量控制制度的目标和要素;
7.注册会计师协会会员职业道德守则,包括职业道德基本原则和概念框架、审计业务对独立性的要求。
考试内容与能力等级


注册会计师考试频道精心推荐:
审计考试大纲推荐访问