出国留学网专题频道股东会栏目,提供与股东会相关的所有资讯,希望我们所做的能让您感到满意!
08-22
掌握好中级会计师考点,能够更好的通过考试,下面由出国留学网小编为你精心准备了“2020中级会计师《中级经济法》高频考点:股东会”,持续关注本站将可以持续获取更多的考试资讯!
【高频考点】股东会
(一)组织机构的职权

(二)股东会会议形式、召集与决议
1、临时会议

2、股东大会的召集
(1)召集会议顺序:①董事会→②监事会→③连续90日以上单独或者合计持有公司10%以上股份的股东。
(2)主持会议顺序:①董事长→②副董事长→③半数以上董事推举一名董事→④监事会→⑤连续90日以上单独或者合计持有公司10%以上股份的股东。
3、股东大会的决议
(1)普通事项:必须经“出席会议”的股东“所持表决权过半数”通过。
(2)特别事项:必须经出席会议的股东所持表决权的三分之二以上通过。

4、临时提案权:持有3%以上股份的股东+股东大会召开10日前提出;董事会2日内通知其他股东;股东大会不得对通知中未列明的事项作出决议。
5、累积投票:选董事监事可以用。
【高频考点】董事会与监事会
(一)董事会
1、董事会的组成

2、会议的召开
(1)股份公司董事会会议每年度至少召开2次会议,每次会议应当于会议召开10日前通知全体董事和监事。
(2)...
大家做好准备迎接2018年中级会计师考试了吗?出国留学网诚意整理“2018年中级会计师《经济法》要点:有限责任公司的股东会”,只要付出了辛勤的劳动,总会有丰硕的收获!欢迎广大考生前来学习。
2018年中级会计师《经济法》要点:有限责任公司的股东会
1.性质:权力机构
2.组成:全体股东(不论持股多少)
3.职权
(1)决定公司的经营方针和投资计划(而非“经营计划和投资方案”)。
(2)选举和更换由非职工代表担任的董事、监事,决定有关董事、监事的报酬事项。
(3)审议批准
①审议批准董事会的报告;
②审议批准监事会或者监事的报告;
③审议批准公司的年度财务预算方案、决算方案;
④审议批准公司的利润分配方案和弥补亏损方案。
(4)决议重大事项
①对公司增加或者减少注册资本作出决议;
②对发行公司债券作出决议;
③对公司合并、分立、变更公司形式、解散和清算等事项作出决议;
④修改公司章程。
(5)公司章程规定的其他职权。
4.会议类型及频率
(1)定期会议:应当按照公司章程的规定按时召开。
(2)临时会议的提议召开主体:
①代表1/10以上表决权的股东;
②1/3以上的董事;
③监事会或者不设监事会的公司的监事。
5.召集和主持
(1)首次股东会会议:由出资最多的股东召集和主持。
(2)以后的股东会会议
①公司设立董事会的,由董事会召集,董事长主持;董事长不能履行职务或者不履行职务的,由副董事长主持;副董事长不能履行职务或者不履行职务的,由半数以上(≥1/2)董事共同推举一名董事主持。公司不设立董事会的,股东会会议由执行董事召集和主持。
②董事会或执行董事不能履行或不履行职责的,由监事会或者不设监事会的公司监事召集和主持。
③监事会或监事不召集和主持的,代表1/10以上表决权的股东可以自行召集和主持。
6.通知
召开股东会会议,应当于会议召开15日以前通知全体股东,但公司章程另有规定或者全体股东另有约定的除外。
7.决议规则
(1)表决权的计算
股东会会议由股东按照出资比例行使表决权,但公司章程另有规定的除外。
(2)特别决议
①事项(4项)
(A)修改公司章程;
(B)增加或者减少注册资本;
(C)公司合并、分立、解散;
(D)变更公司形式。
②股东会对特别事项作出决议时,必须经代表(全体)2/3以上表决权的股东通过。
(3)有限责任公司为股东、实际控制人提供担保:经出席股东会会议的其他股东所持表决权过半数通过。
8.记录签名:出席会议的股东应当在会议记录上签名。
推荐阅读:
01-03
大家做好准备迎接2018年中级会计师考试了吗?出国留学网诚意整理“2018年中级会计师考试经济法考点:有限责任公司的股东会”,只要付出了辛勤的劳动,总会有丰硕的收获!欢迎广大考生前来学习。
2018年中级会计师考试经济法考点:有限责任公司的股东会
有限责任公司的股东会(★★★)
1.性质:权力机构
2.组成:全体股东(不论持股多少)
3.职权
(1)决定公司的经营方针和投资计划(而非“经营计划和投资方案”)。
(2)选举和更换由非职工代表担任的董事、监事,决定有关董事、监事的报酬事项。
(3)审议批准
①审议批准董事会的报告;
②审议批准监事会或者监事的报告;
③审议批准公司的年度财务预算方案、决算方案;
④审议批准公司的利润分配方案和弥补亏损方案。
(4)决议重大事项
①对公司增加或者减少注册资本作出决议;
②对发行公司债券作出决议;
③对公司合并、分立、变更公司形式、解散和清算等事项作出决议;
④修改公司章程。
(5)公司章程规定的其他职权。
4.会议类型及频率
(1)定期会议:应当按照公司章程的规定按时召开。
(2)临时会议的提议召开主体:
①代表1/10以上表决权的股东;
②1/3以上的董事;
③监事会或者不设监事会的公司的监事。
5.召集和主持
(1)首次股东会会议:由出资最多的股东召集和主持。
(2)以后的股东会会议
①公司设立董事会的,由董事会召集,董事长主持;董事长不能履行职务或者不履行职务的,由副董事长主持;副董事长不能履行职务或者不履行职务的,由半数以上(≥1/2)董事共同推举一名董事主持。公司不设立董事会的,股东会会议由执行董事召集和主持。
②董事会或执行董事不能履行或不履行职责的,由监事会或者不设监事会的公司监事召集和主持。
③监事会或监事不召集和主持的,代表1/10以上表决权的股东可以自行召集和主持。
6.通知
召开股东会会议,应当于会议召开15日以前通知全体股东,但公司章程另有规定或者全体股东另有约定的除外。
7.决议规则
(1)表决权的计算
股东会会议由股东按照出资比例行使表决权,但公司章程另有规定的除外。
(2)特别决议
①事项(4项)
(A)修改公司章程;
(B)增加或者减少注册资本;
(C)公司合并、分立、解散;
(D)变更公司形式。
②股东会对特别事项作出决议时,必须经代表(全体)2/3以上表决权的股东通过。
(3)有限责任公司为股东、实际控制人提供担保:经出席股东会会议的其他股东所持表决权过半数通过。
8.记录签名:出席会议的股东应当在会议记录上签名。
本文“中会《经济法》练习:首次股东会”由出国留学网编辑整理,欢迎查看!
判断题
有限责任公司的首次股东会会议由董事会召集,董事长主持。()
对
错
【正确答案】错
【答案解析】首次股东会会议由出资最多的股东召集和主持权。
中级会计职称考试栏目为您提供:
01-20
“证券基本法律法规讲义:股东会、董事会、监事会的职权”一文由出国留学网证券从业考试栏目分享,更多信息,请继续关注我们网站的更新,提前祝广大考生顺利通关!
证券基本法律法规讲义:股东会、董事会、监事会的职权
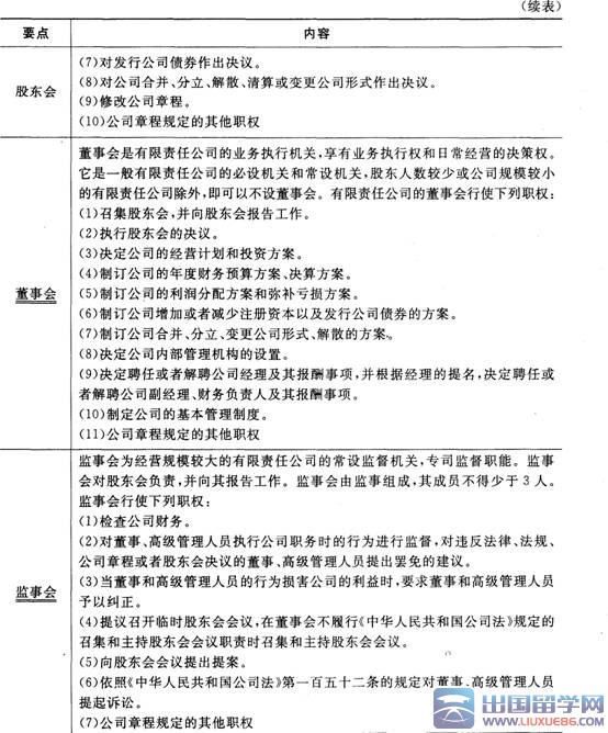
有限责任公司股东会、董事会、监事会的职权内容如下:
| 要 点 |
内 容 |
|
股东会 |
股东会是有限责任公司的权力机关。股东会由全体股东组成。股东是按其所认缴出资额向有限责任公司缴纳出资的人。股东会作为有限责任公司的权力机关,行使下列职权: |
| 董事会 |
03-26
正积极备考2016年证券从业资格考试的考生们,证券市场基本法律法规复习得如何了吗?考点“有限责任公司股东会、董事会、监事会的职权”你掌握了吗?跟着出国留学网证券从业资格考试频道来熟悉一下吧,更多证券从业资格考试试题、考点以及考试资讯请持续关注本频道。
| 要点 |
内容
|
|
股东会 |
股东会是有限责任公司的权力机关。股东会由全体股东组成。股东是按其所认缴出资额向有限责任公司缴纳出资的人。股东会作为有限责任公司的权力机关,行使下列职权:
(1)决定公司的经营方针和投资计划。 (2)选举和更换非由职工代表担任的董事、监事,决定有关董事的报酬事项。 (3)审议批准董事会的报告、监事会或者监事的报告。 (4)审议批准公司的年度财务预算方案、决算方案。 (5)审议批准公司的利润分配方案和弥补亏损方案。 (6)对公司增加或者减少注册资本作出决议。 |

08-17
根据往年司考经验,2015年司法考试合格分数线预测为360分。对于复习刚开始不久的考生,首先要竭尽全力把擅长的科目分拿到!下面是出国留学网国家司法考试频道为大家整理提供甲县的葛某和乙县的许某分别拥有位于丙县的云峰公司50%的股份,希望大家用心做题!
2014年司法考试真题卷三第95-97题:
甲县的葛某和乙县的许某分别拥有位于丙县的云峰公司50%的股份。后由于二人经营理念不合,已连续四年未召开股东会,无法形成股东会决议。许某遂向法院请求解散公司,并在法院受理后申请保全公司的主要资产(位于丁县的一块土地的使用权)。
请回答第95-97题。
95.关于本案当事人的表述,下列说法正确的是( )。
A.许某是原告
B.葛某是被告
C.云峰公司可以是无独立请求权第三人
D.云峰公司可以是有独立请求权第三人
【答案】A
【考点】公司的解散
【解析】《公司法解释(二)》第四条第一、二款规定,股东提起解散公司诉讼应当以公司为被告。原告以其他股东为被告一并提起诉讼的,人民法院应当告知原告将其他股东变更为第三人;原告坚持不予变更的,人民法院应当驳回原告对其他股东的起诉。据此可知,在许某提起的解散公司的诉讼中,许某是原告,云峰公司是被告,葛某为第三人。
96.依据法律,对本案享有管辖权的法院是( )。
A.甲县法院
B.乙县法院
C.丙县法院
D.丁县法院
【答案】C
【考点】公司的解散
【解析】《公司法解释(二)》第二十四条第一款规定,解散公司诉讼案件和公司清算案件由公司住所地人民法院管辖。公司住所地是指公司主要办事机构所在地。公司办事机构所在地不明确的,由其注册地人民法院管辖。《民事诉讼法》第二十六条规定,因公司设立、确认股东资格、分配利润、解散等纠纷提起的诉讼,由公司住所地人民法院管辖。据此可知,对本案享有管辖权的法院是丙县法院。
97.关于许某的财产保全申请,下列说法正确的是( )。
A.本案是给付之诉,法院可作出保全裁定
...股东会推荐访问