出国留学网专题频道证券投资咨询栏目,提供与证券投资咨询相关的所有资讯,希望我们所做的能让您感到满意!
01-05
各位参加证券从业资格考试的考友们,出国留学网精心为您整理了“2018证券从业基本法律法规章节考点:证券投资咨询 ”供您参考,希望能帮助到您!祝您考试顺利!更多有关证券从业资格考试的资讯,请持续关注本网站的更新!
2018证券从业基本法律法规章节考点:证券投资咨询
第二节 证券投资咨询
1.申请证券、期货投资咨询从业资格的机构,具备的条件其中:100万元注册资本。
2.证券、期货投资咨询机构办理年检时,提交的文件:年检申请报告、年度业务报告、经注册会计师审计的财务会计报告。
3.证券、期货投资咨询机构提供的投资咨询资料,自提供之日起保存2年。
4.证券投资咨询机构利用荐股软件,遵循“客观公正、诚实信用”原则。
5.中国证监会及其派出机构依法对证券公司和投资咨询机构的投资顾问业务进行监督管理。
6.证券投资顾问服务协议应当约定5个工作日内,客户可以书面通知解除协议。
7.证券公司、证券投资咨询机构按照“公平、合理、自愿”的原则,与客户协商签订。
8.证券公司、证券投资咨询机构应当提前5个工作日将广告宣传方案和时间安排向公司住所地证监局、媒体所在地证监局报备。
9.证券投资顾问业务档案的保存期限自协议终止之日起不少于5年。
10.发布证券研究报告相关业务档案的保存期限自发布之日起不少于5年。
11.证券分析师不得同时注册为证券投资顾问。
12.担任发行人股票首次公开发行的保荐机构、主承销商或财务顾问,自确定并公告发行价格之日起40日内,不得发布与该发行人有关的证券研究报告
出国留学网证券从业 栏目推荐:
04-20
本文“2017证券基本法律法规考点:证券投资咨询”由出国留学网证券从业考试网整理而出,希望能帮到你!
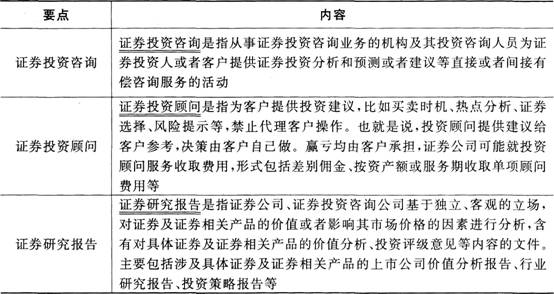
证券投资咨询、证券投资顾问、证券研究报告的概念
要点:证券投资咨询
内容:
证券投资咨询是指从事证券投资咨询业务的机构及其投资咨询人员为证券投资人或者客户提供证券投资分析和预测或者建议等直接或者间接有偿咨询服务的活动。
要点:证券投资顾问
内容:
证券投资顾问是指为客户提供投资建议,比如买卖时机、热点分析、证券选择、风险提示等,禁止代理客户操作。也就是说,投资顾问提供建议给客户参考,决策由客户自己做。赢亏均由客户承担,证券公司可能就投资顾问服务收取费用,形式包括差别佣金、按资产额或服务期收取单项顾问费用等
要点:证券研究报告
内容:
证券研究报告是指证券公司、证券投资咨询公司基于独立、客观的立场,对证券及证券相关产品的价值或者影响其市场价格的因素进行分析,含有对具体证券及证券相关产品的价值分析、投资评级意见等内容的文件。主要包括涉及具体证券及证券相关产品的上市公司价值分析报告、行业研究报告、投资策略报告等
证券、期货投资咨询业务的界定
证券、期货投资咨询是指从事证券、期货投资咨询业务的机构及其投资咨询人员以下列形式为证券、期货投资人或者客户提供证券、期货投资分析和预测或者建议等直接或间接有偿咨询服务的活动:
(1)接受投资人或者客户委托,提供证券、期货投资咨询服务。
(2)举办有关证券、期货投资咨询的讲座、报告会、分析会等。
(3)在报刊上发表证券、期货投资咨询的文章、评论、报告,以及通过电台、电视台等公众传播媒体提供证券、期货投资咨询服务。
(4)通过电话、传真、电脑网络等电信设备系统,提供证券、期货投资咨询服务。
(5)中国证券监督管理委员会认定的其他形式。
申请证券、期货投资咨询从业资格的机构应具备的条件
申请证券、期货投资咨询从业资格的机构,应当具备下列条件:
(1)分别从事证券或者期货投资咨询业务的机构,有5名以上取得证券、期货投资咨询从业资格的专职人员;同时从事证券和期货投资咨询业务的机构,有10名以上取得证券、期货投资咨询从业资格的专职人员;其高级管理人员中,至少有1名取得证券或者期货投资咨询从业资格。
(2)有100万元人民币以上的注册资本。
(3)有固定的业务场所和与业务相适应的通讯及其他信息传递设施。
(4)有公司章程。
(5)有健全的内部管理制度。
(6)具备中国证监会要求的其他条件。
申请证券、期货投资咨询从业资格的机构应提交的文件
申请证券、期货投资咨询从业资格的机构,应当提交下列文件:
(1)中国证监会统一印制的申请表。
(2)公司章程。
(3)企业法人营业执照。
(4)机构高级管理人员和从事证券、期货投资咨询业务人员名单及其学...
03-28
本文“证券从业2017基本法律法规知识点:证券投资咨询人员”,由出国留学网证券从业考试频道为您整理,希望对您能有帮助。想了解更多关于证券从业考试的讯息,请继续关注我们网站的更新。
证券投资咨询人员
申请咨询执业资格的证券投资咨询人员包括:
(1) 专业证券投资咨询机构的咨询人员
(2) 证券经营机构研究部门的咨询人员
申请从事证券投资咨询业务应当具备下列条件:
(1) 通过了“证券市场基础知识”和“证券投资分析”科目取得证券从业资格
(2) 被证券公司、投资咨询机构或资信评级机构聘用
(3) 具有中华人民共和国国籍
(4) 具有完全民事行为能力
(5) 具有大学本科以上学历(教育部认可的)
(6) 具有从事证券业务2年以上的经历
(7) 未受过刑事处罚
(8) 违背中国证监会认定为证券市场禁入者,或者已过禁入期的
(9) 品行端正,具有良好的职业道德
(10) 法律、行政法规和中国证监会规定的其他条件
证券从业资格考试频道编辑推荐:
证券从业资格考试备考辅导03-17
本文“2017年证券从业法律法规要点:证券投资咨询”,由出国留学网证券从业考试频道为您整理,希望对您能有帮助。想了解更多关于证券从业考试的讯息,请继续关注我们网站的更新。
第二节 证券投资咨询
证券投资咨询、证券投资顾问、证券研究报告的概念
要点:证券投资咨询
内容:
证券投资咨询是指从事证券投资咨询业务的机构及其投资咨询人员为证券投资人或者客户提供证券投资分析和预测或者建议等直接或者间接有偿咨询服务的活动。
要点:证券投资顾问
内容:
证券投资顾问是指为客户提供投资建议,比如买卖时机、热点分析、证券选择、风险提示等,禁止代理客户操作。也就是说,投资顾问提供建议给客户参考,决策由客户自己做。赢亏均由客户承担,证券公司可能就投资顾问服务收取费用,形式包括差别佣金、按资产额或服务期收取单项顾问费用等
要点:证券研究报告
内容:
证券研究报告是指证券公司、证券投资咨询公司基于独立、客观的立场,对证券及证券相关产品的价值或者影响其市场价格的因素进行分析,含有对具体证券及证券相关产品的价值分析、投资评级意见等内容的文件。主要包括涉及具体证券及证券相关产品的上市公司价值分析报告、行业研究报告、投资策略报告等
证券、期货投资咨询业务的界定
证券、期货投资咨询是指从事证券、期货投资咨询业务的机构及其投资咨询人员以下列形式为证券、期货投资人或者客户提供证券、期货投资分析和预测或者建议等直接或间接有偿咨询服务的活动:
(1)接受投资人或者客户委托,提供证券、期货投资咨询服务。
(2)举办有关证券、期货投资咨询的讲座、报告会、分析会等。
(3)在报刊上发表证券、期货投资咨询的文章、评论、报告,以及通过电台、电视台等公众传播媒体提供证券、期货投资咨询服务。
(4)通过电话、传真、电脑网络等电信设备系统,提供证券、期货投资咨询服务。
(5)中国证券监督管理委员会认定的其他形式。
申请证券、期货投资咨询从业资格的机构应具备的条件
申请证券、期货投资咨询从业资格的机构,应当具备下列条件:
(1)分别从事证券或者期货投资咨询业务的机构,有5名以上取得证券、期货投资咨询从业资格的专职人员;同时从事证券和期货投资咨询业务的机构,有10名以上取得证券、期货投资咨询从业资格的专职人员;其高级管理人员中,至少有1名取得证券或者期货投资咨询从业资格。
(2)有100万元人民币以上的注册资本。
(3)有固定的业务场所和与业务相适应的通讯及其他信息传递设施。
(4)有公司章程。
(5)有健全的内部管理制度。
(6)具备中国证监会要求的其他条件。
申请证券、期货投资咨询从业资格的机构应提交的文件
申请证券、期货投资咨询从业资格的机构,应当提交下列文件:
(1)中国证监会统一印制的申请表。
(2)公司章程。
(3)企业法人营业执照。
(4)机构高级管理人员和从...
02-28
想报考证券从业资格考试的朋友们,要加强对知识点的记忆哦!出国留学网证券从业考试频道为您整理“2017证券从业基本法律法规要点:证券投资咨询”,希望考生们能多多关注证券行业资讯!
第二节 证券投资咨询
(一)证券投资咨询、投资顾问、证券研究报告的概念和基本关系
证券投资咨询:从事证券、期货投资咨询的机构及人员为投资者或者客户提供证券、期货投资分析和预测或者建议等直接或者间接有偿服务的活动
证券投资顾问业务是投资咨询业务的一种基本形式,建议的服务内容包括投资品种的选择、投资组合以及理财规划建议
证券研究报告包括:上市公司价值分析报告、行业研究报告、投资策略报告
证券经纪人不是投资公司正式员工,证券投资顾问是正式员工
(二)申请证券、期货投资咨询业务条件:
1. 有5名以上取得证券、期货投资咨询从业资格的专职人员;同时从事证券和期货投资咨询业务的机构,有10名以上取得证券、期货投资咨询从业资格的专职人员;其高级管理人员中,至少有1名取得证券或者期货投资咨询从业资格
2. 有100万元人民币以上的注册资本
3. 有固定的业务场所和与业务相适应的通讯及其他信息传递设施
(三)利用荐股软件从事证券投资咨询业务的相关规定
所称“荐股软件”,是指具备下列一项或多项证券投资咨询服务功能的软件产品、软件工具或者终端设备:
1. 提供涉及具体证券投资品种的投资分析意见,或者预测具体证券投资品种的价格走势
2. 提供具体证券投资品种的选择建议
3. 提供具体证券投资品种的买卖时机建议
4. 提供其他证券投资分析、预测或者建议
证券从业资格考试频道编辑推荐:
12-19
出国留学网证券从业资格考试栏目为大家分享“2017证券市场基本法律法规考点:证券投资咨询”,欢迎阅读。
2017证券市场基本法律法规考点:证券投资咨询
考点一 证券投资咨询、证券投资顾问、证券研究报告的概念

考点二 证券、期货投资咨询业务的界定
证券、期货投资咨询是指从事证券、期货投资咨询业务的机构及其投资咨询人员以下列形式为证券、期货投资人或者客户提供证券、期货投资分析和预测或者建议等直接或间接有偿咨询服务的活动:
(1)接受投资人或者客户委托,提供证券、期货投资咨询服务。
(2)举办有关证券、期货投资咨询的讲座、报告会、分析会等。
(3)在报刊上发表证券、期货投资咨询的文章、评论、报告,以及通过电台、电视台等公众传播媒体提供证券、期货投资咨询服务。
(4)通过电话、传真、电脑网络等电信设备系统,提供证券、期货投资咨询服务。
(5)中国证券监督管理委员会认定的其他形式。
考点三 申请证券、期货投资咨询从业资格的机构应具备的条件
申请证券、期货投资咨询从业资格的机构,应当具备下列条件:
(1)分别从事证券或者期货投资咨询业务的机构,有5名以上取得证券、期货投资咨询从业资格的专职人员;同时从事证券和期货投资咨询业务的机构,有10名以上取得证券、期货投资咨询从业资格的专职人员;其高级管理人员中,至少有1名取得证券或者期货投资咨询从业资格。
(2)有100万元人民币以上的注册资本。
(3)有固定的业务场所和与业务相适应的通讯及其他信息传递设施。
(4)有公司章程。
(5)有健全的内部管理制度。
(6)具备中国证监会要求的其他条件。
考点四 申请证券、期货投资咨询从业资格的机构应提交的文件
申请证券、期货投资咨询从业资格的机构,应当提交下列文件:
(1)中国证监会统一印制的申请表。
(2)公司章程。
(3)企业法人营业执照。
(4)机构高级管理人员和从事证券、期货投资咨询业务人员名单及其学历、工作经历和从业资格证书。
(5)开展投资咨询业务的方式和内部管理规章制度。
(6)业务场所使用证明文件、机构通信地址、电话和传真机号码。
(7)由注册会计师提供的验资报告。
(8)中国证监会要求提供的其他文件。
考点五 证券、期货投资咨询机构办理年检应提交的文件
证券、期货投资咨询机构办理年检时,应当提交下列文件:
(1)年检申请报告。
(2)年度业务报告。...
12-06
出国留学网证券从业考试栏目为大家分享“证券投资咨询执业资格注册登记程序”,欢迎阅读!
证券投资咨询执业资格注册登记程序
1.首次注册程序
(1)对于首次申请证券投资咨询执业资格,并注册登记为证券投资顾问或证券分析师的人员(以下简称“申请人”),证券公司、证券投资咨询机构的资格管理员应将其姓名、身份证号码录入中国证券业执业证书管理系统(以下简称“系统”),系统将自动生成系统编码和密码(申请人的初始密码有特定规律,第一、三、五位为字母,第二、四、六位为数字)。
(2)申请人在系统的主页上输入系统编码和密码,即可进入系统填写执业注册申请表。申请人要根据自己从事证券投资咨询业务具体类别选择注册登记为证券投资顾问或证券分析师。申请人通过系统向证券公司、证券投资咨询机构提交执业注册申请时,应同时提交以下书面材料:执业注册申请表;身份证复印件;学历证书复印件;具有2年以上证券业务或证券服务业务经历的工作证明;未受过刑事处罚的证明;中国证券业协会规定的其他材料。证券公司、证券投资咨询机构应当妥善保管上述书面材料,以备中国证券业协会检查。
(3)证券公司、证券投资咨询机构对申请人提交的申请表进行审核,确认其是否符合证券投资咨询执业资格条件,将符合要求的申请通过系统提交中国证券业协会。
(4)中国证券业协会收到证券公司、证券投资咨询机构提交的注册申请后,通过系统进行审核,必要时可要求有关机构提交书面材料。中国证券业协会在收到完整申请材料后30日内审核完毕。对不予注册登记的人员,中国证券业协会通过系统通知其所在机构,并说明原因。
(5)注册登记为证券投资顾问或证券分析师的人员,其所在机构、执业证书编号、从事证券投资咨询业务类型等信息将在中国证券业协会网站公示。
2.变更注册程序
(1)提出变更请求。
(2)对变更申请进行审核。
(3)中国证券业协会收到证券公司、证券投资咨询机构提交的注册申请后,通过系统进行审核,必要时可要求机构提交书面材料。中国证券业协会在收到完整申请材料后30日内审核完毕。对不予注册的人员,中国证券业协会通过系统通知其所在机构,并说明原因。
(4)证券投资顾问或证券分析师完成变更注册登记后,中国证券业协会将在网站更新有关公示信息。
证券从业资格考试频道编辑推荐:
12-06
出国留学网证券从业考试栏目为大家分享“证券市场基本法律法规考点:证券投资咨询人员”,欢迎阅读!
证券市场基本法律法规考点:证券投资咨询人员
|
要点 |
内容 |
|
证券投资咨询人员的分类 |
申请咨询执业资格的证券投资咨询人员包括: |
|
证券投资咨询人员的申请条件 |
申请从事证券投资咨询业务应当具备下列条件: |
证券从业资格考试频道编辑推荐:
09-20
2016年10月证券从业考试即将来临,考生们都准备好了吗?出国留学网证券从业考试栏目为大家分享“2016证券市场基本法律法规考点:证券投资咨询”,希望对考生能有帮助。想了解更多关于证券从业考试的讯息,请继续关注我们网站的更新。
2016证券市场基本法律法规考点:证券投资咨询
证券投资咨询是指从事证券投资咨询业务的机构及其投资咨询人员为证券投资人或者客户提供证券投资分析和预测或者建议等直接或者间接有偿咨询服务的活动。
要点:证券投资顾问
内容:
证券投资顾问是指为客户提供投资建议,比如买卖时机、热点分析、证券选择、风险提示等,禁止代理客户操作。也就是说,投资顾问提供建议给客户参考,决策由客户自己做。赢亏均由客户承担,证券公司可能就投资顾问服务收取费用,形式包括差别佣金、按资产额或服务期收取单项顾问费用等
要点:证券研究报告
内容:
证券研究报告是指证券公司、证券投资咨询公司基于独立、客观的立场,对证券及证券相关产品的价值或者影响其市场价格的因素进行分析,含有对具体证券及证券相关产品的价值分析、投资评级意见等内容的文件。主要包括涉及具体证券及证券相关产品的上市公司价值分析报告、行业研究报告、投资策略报告等
证券、期货投资咨询业务的界定
证券、期货投资咨询是指从事证券、期货投资咨询业务的机构及其投资咨询人员以下列形式为证券、期货投资人或者客户提供证券、期货投资分析和预测或者建议等直接或间接有偿咨询服务的活动:
(1)接受投资人或者客户委托,提供证券、期货投资咨询服务。
(2)举办有关证券、期货投资咨询的讲座、报告会、分析会等。
(3)在报刊上发表证券、期货投资咨询的文章、评论、报告,以及通过电台、电视台等公众传播媒体提供证券、期货投资咨询服务。
(4)通过电话、传真、电脑网络等电信设备系统,提供证券、期货投资咨询服务。
(5)中国证券监督管理委员会认定的其他形式。
申请证券、期货投资咨询从业资格的机构应具备的条件
申请证券、期货投资咨询从业资格的机构,应当具备下列条件:
(1)分别从事证券或者期货投资咨询业务的机构,有5名以上取得证券、期货投资咨询从业资格的专职人员;同时从事证券和期货投资咨询业务的机构,有10名以上取得证券、期货投资咨询从业资格的专职人员;其高级管理人员中,至少有1名取得证券或者期货投资咨询从业资格。
(2)有100万元人民币以上的注册资本。
(3)有固定的业务场所和与业务相适应的通讯及其他信息传递设施。
(4)有公司章程。
(5)有健全的内部管理制度。
(6)具备中国证监会要求的其他条件。
申请证券、期货投资咨询从业资格的机构应提交的文件
申请证券、期货投资咨询从业资格的机构,应当提交下列文件:
(1)中国证监会统一印制的申请表。
(2)公司章程。
(3)企业法人营...
07-14
大家来看一看2016年证券法律法规的考点吧!出国留学网证券从业栏目为大家收集了大量证券市场的基本法律法规考点,更多证券从业资格考试的考点请关注本栏目。
考点一 证券投资咨询、证券投资顾问、证券研究报告的概念

考点二 证券、期货投资咨询业务的界定
证券、期货投资咨询是指从事证券、期货投资咨询业务的机构及其投资咨询人员以下列形式为证券、期货投资人或者客户提供证券、期货投资分析和预测或者建议等直接或间接有偿咨询服务的活动:
(1)接受投资人或者客户委托,提供证券、期货投资咨询服务。
(2)举办有关证券、期货投资咨询的讲座、报告会、分析会等。
(3)在报刊上发表证券、期货投资咨询的文章、评论、报告,以及通过电台、电视台等公众传播媒体提供证券、期货投资咨询服务。
(4)通过电话、传真、电脑网络等电信设备系统,提供证券、期货投资咨询服务。
(5)中国证券监督管理委员会认定的其他形式。
考点三 申请证券、期货投资咨询从业资格的机构应具备的条件
申请证券、期货投资咨询从业资格的机构,应当具备下列条件:
(1)分别从事证券或者期货投资咨询业务的机构,有5名以上取得证券、期货投资咨询从业资格的专职人员;同时从事证券和期货投资咨询业务的机构,有10名以上取得证券、期货投资咨询从业资格的专职人员;其高级管理人员中,至少有1名取得证券或者期货投资咨询从业资格。
(2)有100万元人民币以上的注册资本。
(3)有固定的业务场所和与业务相适应的通讯及其他信息传递设施。
(4)有公司章程。
(5)有健全的内部管理制度。
(6)具备中国证监会要求的其他条件。
考点四 申请证券、期货投资咨询从业资格的机构应提交的文件
申请证券、期货投资咨询从业资格的机构,应当提交下列文件:
(1)中国证监会统一印制的申请表。
(2)公司章程。
(3)企业法人营业执照。
(4)机构高级管理人员和从事证券、期货投资咨询业务人员名单及其学历、工作经历和从业资格证书。
(5)开展投资咨询业务的方式和内部管理规章制度。
(6)业务场所使用证明文件、机构通信地址、电话和传真机号码。
(7)由注册会计师提供的验资报告。
(8)中国证监会要求提供的其他文件。
考点五 证券、期货投资咨询机构办理年检应提交的文件
证券、期货投资咨询机构办理年检时,应当提交下列文件:
(1)年检申请报告。
(2)年度业务报告。
(3)经注册会计师审计的财务会计报表。
考点六 荐股软件
《关于加强对利用“荐股软件”从事证券投资咨询业务监管的暂行规定》所称“荐股软件”,是指具备下列一项或多项证券投资咨询服务功能的软件产品、软件工具或者终...
证券投资咨询推荐访问