出国留学网专题频道财务成本管理答案栏目,提供与财务成本管理答案相关的所有资讯,希望我们所做的能让您感到满意!
出国留学网注册会计师考试栏目为大家分享“2017注册会计师财务成本管理习题及答案”,希望广大考生认真备考2017注册会计师考试。想了解更多关于注册会计师考试的讯息,请继续关注我们网站的更新。
2017注册会计师财务成本管理习题及答案
1、单选题
需按成本性态分析的方法将企业成本划分为固定成本和变动成本的预算编制方法是( ).
A.固定预算法
B.零基预算法
C.滚动预算法
D.弹性预算法
参考答案:D
参考解析: 本题的主要考核点是弹性预算法的编制前提.弹性预算法的编制前提是将成本按性态分析的要求,划分为固定成本和变动成本.
2、单选题
某公司持有有价证券的年利率为6%,公司的现金最低持有量为2500元,现金余额的最优返回线为9000元,如果公司现有现金21200元.则根据随机模型应将其中的( )元投资于证券.
A.12200
B.0
C.8000
D.18700
参考答案:B
参考解析: 本题的主要考核点是最佳现金持有量确定的随机模式.现金最高持有量=3×9000-2×2500=22000(元),所以,目前的现金持有量未达到现金最高持有量,不予理会.
3、单选题
( )审查、平衡各预算、汇总出公司的总预算.
A.企业监事会
B.企业董事会
C.企业经理办公会
D.企业预算委员会
参考答案:D
参考解析: 预算委员会审查、平衡各预算、汇总出公司的总预算.
4、多选题
以下关于责任中心的表述中,正确的有( ).
A.任何发生成本的责任领域都可以确定为成本中心
B.任何可以计量利润的组织单位都可以确定为利润中心
C.与利润中心相比,标准成本中心仅缺少销售权
D.投资中心不仅能够控制生产和销售,还能控制占用的资产
参考答案:A,D
参考解析: 任何发生成本的责任领域都可以确定为成本中心,但并不是任何可以计量利润的组织单位都可以确定为利润中心,从本质上讲,只有当其管理人员有权对其供货的来源和市场的选择进行决策等广泛权力,而且可以计量利润的组织单位才可以确定为利润中心.与利润中心相比,标准成本中心的管理人员不仅缺少销售权,而且对产品的品种和数量也无权决策.投资中心不仅能够控制生产和销售,还能控制占用的资产(即具有投资决策权).
5、多选题
在存货的管理中与建立保险储备量无关的因素有( ).
A.缺货成本
B.储存成本
C.购置成本
D.订货成本
参考答案:C,D
参考解析: 本题的主要考核点是与建立保险储备量无关的因素.合理的保险储备量是指能使缺货成本和储存成本之和最小.保险储备量的计算与缺货成本、储存成本有关,但与购置成本、订货成本无关.
...
2016年注册会计师专业阶段考试已经结束,出国留学网注册会计师考试栏目为大家分享“2017注册会计师财务成本管理选择题及答案”,希望对考生能有帮助。想了解更多关于注册会计师考试的讯息,请继续关注我们网站的更新。
2017注册会计师财务成本管理选择题及答案
1、单选题
甲公司是制造业企业,生产w产品,生产工人每月工作22天,每天工作8小时,平均月薪6600元,该产品的直接加工必要时间每件1.5小时,正常工间休息和设备调整等非生产时间每件0.1小时,正常的废品率4%,单位产品直接人工标准成本是( ).
A.56.25元
B.62.4元
C.58.5元
D.62.5元
参考答案:D
参考解析: 单位产品直接人工标准成本=(6600/22/8)×[(1.5+0.1)/(1-4%)]=62.5(元).
2、单选题
下列关于作业成本法主要特点的描述中,错误的是( ).
A.产品消耗作业,作业消耗资源
B.作业成本法下的成本计算过程可以概括为“资源--作业--产品”
C.成本分配必须以追溯或动因分配的方式计入产品成本
D.成本分配使用众多的不同层面的成本动因
参考答案:C
参考解析: 在作业成本法下,对生产活动中发生的各项费用,强调以追溯或动因分配的方式计入产品成本,而尽量避免分摊方式.
3、单选题
下列项目中,在利润分配中优先分配的是( ).
A.支付普通股股利
B.提取法定公积金
C.弥补亏损
D.提取任意公积金
参考答案:C
参考解析:在利润分配时,首先要弥补亏损,然后是提取法定公积金、提取任意公积金,最后才是向投资者分配利润.
4、多选题
下列评价指标的计算与项目事先给定的折现率有关的有( )。
A.内含报酬率
B.净现值
C.会计报酬率
D.现值指数
参考答案:B,D
参考解析: 内含报酬率指标和会计报酬率指标的计算与项目事先给定的折现率无关。
5、多选题
认股权证与看涨期权的共同点有( ).
A.它们均以股票为标的资产,其价值随股票价格变动
B.它们在到期前均可以选择执行或不执行,具有选择权
C.它们都有一个固定的执行价格
D.它们均会稀释每股收益
参考答案:A,B,C
参考解析: 看涨期权执行时,其股票来自二级市场,而当认股权证执行时,股票是新发股票.认股权证的执行会引起股份数的增加,从而稀
释每股收益和股价.看涨期权不存在稀释问题.标准化的期权合约,在行权时只是与发行方结清价差,根本不涉及股票交易.
6、多选题
下列属于存货的变动储存成本的有( ).
A.存货占用资金的应计利息...
2016年注册会计师专业阶段考试已经结束,出国留学网注册会计师考试栏目为大家分享“2017注册会计师财务成本管理选择题练习”,希望对考生能有帮助。想了解更多关于注册会计师考试的讯息,请继续关注我们网站的更新。
2017注册会计师财务成本管理选择题练习
1、单选题
采用随机模式控制现金持有量,计算现金返回线R的各项参数中不包括( ).
A.每次现金与有价证券转换时发生的固定转换成本
B.现金存量的上限
C.有价证券的日利息率
D.预期每日现金余额波动的标准差
参考答案:B
参考解析: 本题的主要考核点是影响现金返回线R的参数.随机模式是在现金需求量难以预知的情况下进行现金持有量控制的方法.现金返回线R可按下列公式计算:
R=(3bδ2/4i)1/3+1其中:b一每次有价证券的固定转换成本;i一有价证券的日利息率;δ一预期每日现金余额变
化的标准差(可根据历史资料测算).
从上述公式可以看出,选项B,即现金存量的上限,不包括在现金返回线R的各项参数中.
2、单选题
下列各项与存货有关的成本费用中,不影响经济订货量的是( ).
A.专设采购机构的基本开支
B.采购员的差旅费
C.存货资金占用费
D.存货的保险费
ABCD
参考答案:A
参考解析: 本题的主要考核点是影响经济订货量的变动储存成本和变动订货成本的含义及其构成.专设采购机构的基本开支属于固定订货成本,和订货次数及订货量无关,属于经济订货量决策的无关成本;采购员的差旅费属于变动订货成本,而存货资金占用费和存货的保险费都属于变动储存成本,变动储存成本和变动订货成本均和订货次数及订货量有关,所以属于经济订货量决策的相关成本.
3、单选题
某公司股票看涨期权和看跌期权的执行价格均为55元,期权均为欧式期权,期限1年,目前该股票的价格是44元,看涨期权与看跌期权期权费(期权价格)均为5元。在到期日该股票的价格是34元。则购进股票、购进看跌期权与购进看涨期权组合的到期净收益为( )元。
A.1
B.6
C.-7
D.-5
参考答案:A
参考解析:购进股票到期日净收益一10元(34—44),购进看跌期权到期日净收16元[(55-34)-5],购进看涨期权到期日净收益一5元(0—5),则投资组合净收益1元(一10+16—5)。
4、多选题
以市场为基础的协商价格作为企业内部各组织单位之间相互提供产品的转移价格,需要具备的条件有( ).
A.在非完全竞争性市场买卖的可能性
B.在谈判者之间共同分享所有的信息资源
C.完整的组织单位之间的成本转移流程
D.最高管理层对转移价格的适当干预
ABCD
参考答案:A,B,D
参考解析: 本题的主要考核点是协商价格的适用前提....
2016年注册会计师专业阶段考试已经结束,出国留学网注册会计师考试栏目为大家分享“2017注册会计师财务成本管理考试练习题及答案”,希望对考生能有帮助。想了解更多关于注册会计师考试的讯息,请继续关注我们网站的更新。
2017注册会计师财务成本管理考试练习题及答案
1、单选题
某公司2015年调整后的税后经营净利润为500万元,调整后的净投资资本为2000万元,加权平均资本成本为10%,则该公司2015年的经济增加值为( )万元.
A.469
B.300
C.231
D.461
【答案】B
【解析】:2015年的经济增加值=500-2000×10%=300(万元).
2、单选题
某公司股票看跌期权的执行价格是55元,期权为欧式期权,期限1年,目前该股票的价格是44元,期权费(期权价格)为5元。如果到期日该股票的价格是34元。则购进看跌期权与购进股票组合的到期净收益为( )元。
A.8
B.6
C.一5
D.0
【答案】B
【解析】: 购进股票到期日净收益一10元(34—44),购进看跌期权到期日净收益16元[(55—34)一5],则投资组合净收益6元(16—10)。
3、单选题
某公司股票看涨期权的执行价格是55元,期权为欧式期权,期限1年,目前该股票的价格是44元,期权费(期权价格)为5元。在到期日该股票的价格是58元。则购进股票与售出看涨期权组合的到期净收益为( )元。
A.8
B.16
C.一5
D.0
【答案】B
【解析】: 购进股票到期日净收益14元(58—44),售出看涨期权到期目净收益2-[-(58-55)+5],则投资组合净收益16元(14+2)。
4、多选题
下列各项影响内含报酬率计算的有( )。
A.初始投资额
B.各年的付现成本
C.各年的销售收入
D.投资者要求的报酬率
【答案】A,B,C
【解析】: 内含报酬率是使投资方案现金流入量的现值等于现金流出量现值的折现率,因为初始投资额和付现成本都会影响现金流出量的数额,销售收入会影响现金流入量的数额,所以它们都会影响内含报酬率的计算。投资者要求的报酬率对内含报酬率的计算没有影响。
5、多选题
在“可持续增长”的条件下,正确的说法有( )。
A.假设不增发新股或回购股份
B.假设不增加借款
C.保持经营效率和财务政策不变
D.财务杠杆和财务风险降低
【答案】A,C
【解析】:本题的主要考核点是可持续增长的假设条件。可持续增长率是指不增发新股并保持目前经营效率和财务政策条件下公司销售所能达到的最大增长率。根据“可持续增长率”定 义的分析,要想保持公司资本结构不变,如果不从外部融资,由于...
2016年注册会计师专业阶段考试已经结束,出国留学网注册会计师考试栏目为大家分享“2017注册会计师财务成本管理选择题专项练习”,希望对考生能有帮助。想了解更多关于注册会计师考试的讯息,请继续关注我们网站的更新。
2017注册会计师财务成本管理选择题专项练习
1、单选题
某公司股票看涨期权的执行价格是55元,期权为欧式期权,期限1年,目前该股票的价格是44元,期权费(期权价格)为5元。在到期日该股票的价格是34元。则购进股票与售出看涨期权组合的到期净收益为()元。
A.-5
B.10
C.-6
D.5
【答案】A
【参考解析】 购进股票到期日净收益一10元(34—44),售出看涨期权到期日净收益5元(0+5),则投资组合净收益=5元(-10+5)。
2、单选题
某公司的主营业务是软件开发.该企业产品成本构成中,直接成本所占比重很小,而且与间接成本之间缺少明显的因果关系.该公司适宜采纳的成本核算方法是( ).
A.传统成本计算法
B.作业成本计算法
C.标准成本计算法
D.变动成本计算法
【答案】B
【参考解析】作业成本计算法适用于直接成本占产品成本比重很小,而且它们与间接成本之间没有因果关系的高科技企业.所以,软件开发企业适宜的成本核算方法是作业成本计算法.
3、单选题
下列业务中,能够降低企业短期偿债能力的是()。
A.企业采用分期付款方式购置一台大型机械设备
B.企业从某国有银行取得3年期500万元的贷款
C.企业向战略投资者进行定向增发
D.企业向股东发放股票股利
【答案】A
【参考解析】 企业从某国有银行取得3年期500万元的贷款和企业向战略投资者进行定向增发增加了银行存款(即增加了流动资产),均会提高企业短期偿债能力;企业向股东发放股票股利不影响流动资产和流动负债,即不影响企业短期偿债能力;企业采用分期付款方式购置一台大型机械设备,分期付款也是一种承诺,应视同需要偿还的债务,属于降低短期偿债能力的表外因素。因此,选项A正确。
4、多选题
短期负债筹资的特点有( ).
A.筹资速度快
B.筹资富有弹性
C.筹资成本较高
D.筹资风险高
【答案】B,C
【参考解析】 此题暂无解析
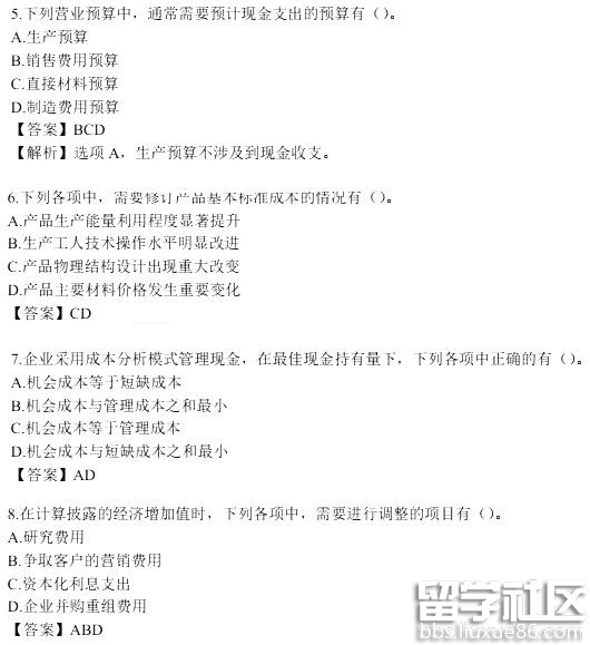
5、多选题
下列关于全面预算的表述中,正确的有( ).
A.全面预算是业绩考核的基本标准
B.营业预算与业务各环节有关,因此属于综合预算
C.企业应当设立预算管理部审议企业预算方案
D.在全面预算中,生产预算是唯一没有按货币计量的预算
【答案】A,D
【参考解析】财务预算是企业的综合预算,选项B错误;审议企业预算方案是预算委员会的职责,选项C错误.
...
2016年注册会计师专业阶段考试已落幕,出国留学网注册会计师考试栏目会为大家分享“2016注册会计师财务成本管理考试真题及答案汇总”,希望对考生能有帮助。想了解更多关于注册会计师考试的讯息,请继续关注我们网站的更新。
| 2016注册会计师财务成本管理考试真题及答案汇总 |
| 注册会计师2016年财务成本管理考试真题及答案 |
| 2016注册会计师财务成本管理计算分析真题及答案 |
| 注册会计师财务成本管理考试2016年真题及答案 |
| 2016注册会计师财务成本管理考试真题(网友版) |
10-17
2016年注册会计师考试已经落下帷幕,注会考试被称为最难考,相信每一位考生都很关心注会考试真题,出国留学网注册会计师考试栏目为大家分享“注册会计师2016年财务成本管理考试真题及答案”,希望对考生能有帮助。想了解更多关于注册会计师考试的讯息,请继续关注我们网站的更新。
注册会计师2016年财务成本管理考试真题及答案
单选题



多选题



计算分析题




注册会计师考试频道推荐:
10-17
2016年注册会计师考试已经落下帷幕,注会考试被称为最难考,相信每一位考生都很关心注会考试真题,出国留学网注册会计师考试栏目为大家分享“2016注册会计师财务成本管理计算分析真题及答案”,希望对考生能有帮助。想了解更多关于注册会计师考试的讯息,请继续关注我们网站的更新。
2016注册会计师财务成本管理计算分析真题及答案








注册会计师考试频道推荐:
2017年注册会计师考试报名入口
10-17
2016年注册会计师考试已经落下帷幕,注会考试被称为最难考,相信每一位考生都很关心注会考试真题,出国留学网注册会计师考试栏目为大家分享“注册会计师财务成本管理考试2016年真题及答案”,希望对考生能有帮助。想了解更多关于注册会计师考试的讯息,请继续关注我们网站的更新。
注册会计师财务成本管理考试2016年真题及答案
单选题



多选题



计算分析题




注册会计师考试频道推荐:
2016年注册会计师考试已经落下帷幕,注会考试被称为最难考,相信每一位考生都很关心注会考试真题,出国留学网注册会计师考试栏目为大家分享“2016注册会计师财务成本管理考试真题(网友版)”,希望对考生能有帮助。想了解更多关于注册会计师考试的讯息,请继续关注我们网站的更新。
2016注册会计师财务成本管理考试真题(网友版)
单选题



多选题



计算分析题




注册会计师考试频道推荐:
财务成本管理答案推荐访问