出国留学网专题频道银行专业资格讲义栏目,提供与银行专业资格讲义相关的所有资讯,希望我们所做的能让您感到满意!
银行专业资格考试就要开始咯,赶快复习起来吧,出国留学网银行专业资格栏目为各位同学准备了“银行专业资格2017法律法规要点:抵押物的范围”,希望对各位考生有帮助。
抵押是指为担保债务的履行,债务人或者第三人不转移财产的占有,将该财产设定为担保物,债务人不履行到期债务或者发生当事人约定的实现担保物权的情形,债权人有权就该财产优先受偿。这里债务人或者第三人为抵押人,债权人为抵押权人,提供担保的财产为抵押财产。
以抵押方式设定的担保方式最突出的特点在于不转移财产的占有。
备考提示
抵押和质押很重要的区别是抵押不转移财产的占有。
1.抵押物的范围
动产和不动产都可以作为抵押物的财产,将有的动产也可以作为抵押物。
可以做抵押物的财产:①建筑物及其他土地附着物;②建设用地使用权;③以招标、拍卖、公开协商等方式取得的荒地等土地承包经营权;④生产设备、原材料、半成品和成品;⑤交通运输工具;⑥正在建造的建筑物、船舶和航空器;⑦法律和行政法规未禁止抵押的其他财产。
不可用于抵押的财产:①土地所有权;②耕地、宅基地、自留地、自留山等集体所有的土地使用权,但法律规定可以抵押的除外;③学校、幼儿园、医院等以公益为目的的事业单位、社会团体的教育设施、医疗卫生设施和其他社会公益设施;④所有权、使用权不明或者有争议的财产;⑤依法被查封、扣押、监管的财产;⑥法律、行政法规规定不得抵押的其他财产。
备考提示
掌握哪些财产可以作为抵押物,哪些不可以。
2.抵押合同和抵押权的实现及最高额抵押
银行专业资格考试栏目为你推荐:
2017年银行专业资格考试高效备考方法
银行专业资格考试就要开始咯,赶快复习起来吧,出国留学网银行专业资格栏目为各位同学准备了“银行专业资格2017法律法规讲义:质押的主要内容”,希望对各位考生有帮助。
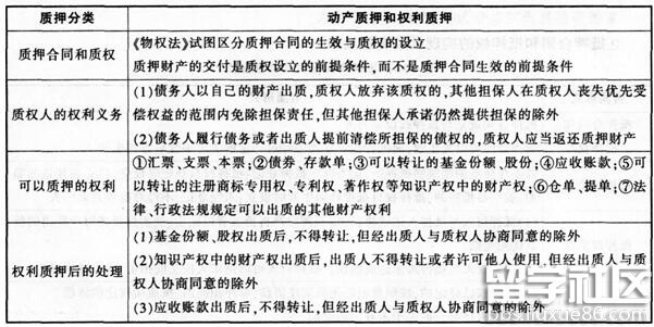
质押是指债务人或第三人将其动产或权利凭证移交债权人占有或者将法律法规允许质押的权利依法进行登记,将该动产或权利作为债权的担保,当债务人不履行债务时,债权人有权依法就该动产或权利处分所得的价款优先受偿。这里的债务人或者第三人为出质人,债权人为质权人。交付的动产为质押财产。

银行专业资格考试栏目为你推荐:
...
银行专业资格考试就要开始咯,赶快复习起来吧,出国留学网银行专业资格栏目为各位同学准备了“银行专业资格2017银行管理讲义:金融诈骗罪”,希望对各位考生有帮助。
金融诈骗罪
金融诈骗罪作为类罪,是指在金融活动中,违反金融管理法规,采取虚构事实或者隐瞒真相的方法,以非法占有为目的,骗取数额较大的财物的行为。
金融诈骗罪作为类罪,具有许多共性,其基本构造是:主观上均具有非法占有目的,客观上均遵循下列逻辑顺序:(1)实事虚构事实、隐瞒真相等欺骗行为;(2)使受骗者陷入或者强化认识错误;(3)受骗者因被骗而做出行为人期待的财产处分行为;(4)受骗者或者其他人(被害人)遭受财产损失。
集资诈骗罪
集资诈骗罪,是指以非法占有为目的,采用虚构事实、隐瞒真相的方法,非法向社会公开募集资金,数额较大的行为。
本罪的客体是社会公众的财产与国家的金融秩序。
本罪客观方面表现为非法集资的行为。
本罪主体为一般主体,包括自然人和单位。
本罪主观方面是故意,且要求是非法占有为目的。是否具有非法占有他人财物的目的,是本罪区别于非法集资等行为(主要是指《刑法》第一百七十六条规定的非法吸收公众存款罪、第一百七十九条规定的擅自发行股票、公司、企业债券罪等)的重要特征之一。
银行专业资格考试栏目为你推荐:
2017年银行专业资格考试时间
本文“2017银行专业资格银行管理辅导:合同的履行”考生可继续关注出国留学网银行专业资格栏目,小编会第一时间更新最新相关信息。
合同的履行
1. 合同履行的原则
(1)实际履行原则(2)全面履行原则(3)协作履行原则
(4)诚实信用原则(道德规则)(5)情势变更原则
2. 合同履行中的抗辩权
抗辩权是指债权人行使债权时,债务人根据法定事由,对抗债权人行使请求权的权利。
不安抗辩权是指在合同成立以后,后履行一方当事人财产状况恶化,有可能不能履行其债务,可能危及先履行一方当事人债权的实现时,应先为给付的一方在对方未提供担保前,中止履行自己的债务的制度。
3. 代位权
代位权是指当债务人怠于行使其对第三人享有的到期债权而有害于债权人债权时,债权人可以以自己的名义代位行使债务的权利。但该债权专属于债务人自身的除外。
4. 撤销权
撤销权是指当债务人放弃对第三人的债权、实施无偿转让财产的行为或者债务人以明显不合理的低价转让财产,而有害于债权人的债权时,债权人可以依法请求人民法院撤销债务人所实施的行为。
撤销权自债权人知道或者应当知道撤销事由之日起一年内行使。自债务人的行为发生之日起五年内没有行使撤销权的,该撤销权消灭。
银行专业资格考试栏目为你推荐:
2017年银行专业资格考试高效备考方法 ...银行专业资格讲义推荐访问