出国留学网专题频道面试真题及答案栏目,提供与面试真题及答案相关的所有资讯,希望我们所做的能让您感到满意!
01-08
01-08
01-08
01-08
2017下半年教师资格证面试结束啦,考友们快来看看面试真题吧!出国留学网教师资格证考试网为您整理了《2017下半年小学教师资格证面试真题及答案汇总》,希望对您有所帮助!祝各位面试成功!
2017下半年小学教师资格证面试精选真题及解析汇总 | |||||
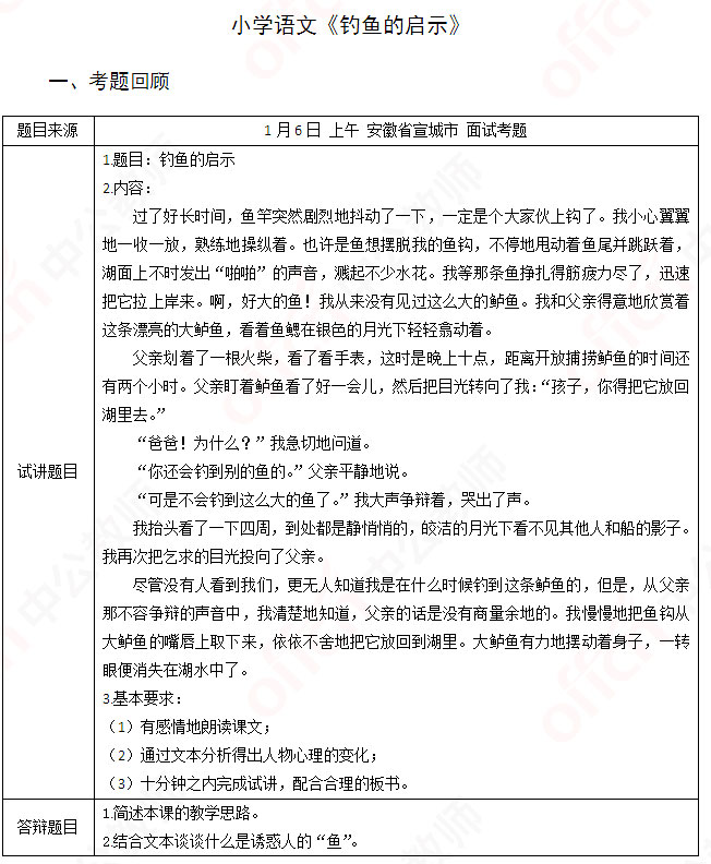
| 结构化 | 中小学 | 真题(1.6上) | |||
| 语文 | 小学 | 真题(1.6上) | |||
| 数学 | 小学 | 真题(1.6上)<... | |||
01-08
01-08
2017下半年教师资格证面试结束啦,考友们快来看看面试真题吧!出国留学网教师资格证考试网为您整理了《2017下半年小学语文教师资格证面试真题及答案解析第二批》,希望对您有所帮助!祝各位面试成功!
2017下半年小学语文教师资格证面试真题及答案解析第二批
小学语文《自己的花是让别人看的》
一、考题回顾
题目来源:1月6日下午河南省郑州市面试考题
试讲题目
1题目:《自己的花是让别人看的》
内容:
自己的花是让别人看的
爱美大概也算是人的天性吧。字宙间美的东西很多,花在其中占重要的地位。爱花的民族也很多,德国在其中占重要的地位。
四五十年以前我在德国留学的时候,曾多次对德国人爱花之真切感到吃惊。家家户户都在养花。他们的花不像在中国那样,养在屋子里,他们是把花都栽种在临街窗户的外面。花朵都朝外开,在屋子里只能看到花的脊梁。我曾问过我的女房东:你这样养花是给别人看的吧。她莞尔一笑,说:“正是这样。”
正是这样,也确实不错。走过任何条街,抬头向上看,家家户户的窗子前都是花团锦簇、姹紫嫣红。许多窗子连接在起,汇成了一个花的海洋,让我们看的人如入山阴道上,应接不暇。每一家都是这样,在屋子里的时候,自己的花是让别人看的,走在街上的时候,自己又看别人的花。人人为我,我为人人。我觉得这种境界是颇耐人寻味的。
今天我又到了德国,刚下火车,迎接我们的主人问我:“你离开德国这样久,有什么变化没有。”我说:“变化是有的,但是美丽并没有改变。”我说“美丽”指的东西很多,其中也包含着美丽的花。我走在街上,抬头看,又是家家户户的窗口上都开满了鲜花。多么奇丽的景色。多么奇特的民族。我仿佛又回到了四五十年前,我做了一个花的梦,做一个思乡的梦。
基本要求:
(1)通过分析,理解“人人为我,我为人人”
(2)引导学生体会美丽的深层含义,
(3)十分钟之内完成试讲,配合合理的板书。
答辩题目
请你简要分析本篇文章,试着说说编者意图。
1、简进你的教学思路。
2.简述你的教学思路。
二、考题解析
【教学过程】
(一)背景导入
季羡林是我国著名的国学大师,他教给我们读书要做到三个“贯通”:中西贯通,古今贯通,文理贯通。这就是他一生读书学习的真切体会。比如他精通12国语言。光是德国,1935年至1945年,他在那儿就整整呆过十年,德国人爱花、养花的民族风情给他留下了深刻的印象。四五十年以后,当他故地重游,情不自禁地写下了《自己的花是让别人看的》一文。
(二)初读课文,整体感知
1.检查学生的预习情况,认读生字(重点抓“莞尔一笑”和“姹紫嫣红”,强调正确读音,指导“嫣”的写法。)
2.自由朗读课文,谈谈德国给你留下了什么印象。
3.想象:当季老重返德国时,人们问他有什么变化时,季老是怎样回答的?
(三)朗读课文,感悟课文内容。
(1)细读课文,寻找美丽。
①联系课文,说...
01-08
2017下半年教师资格证面试结束啦,考友们快来看看面试真题吧!出国留学网教师资格证考试网为您整理了《2017下半年小学语文教师资格证面试真题及答案解析第一批》,希望对您有所帮助!祝各位面试成功!
2017下半年小学语文教师资格证面试真题及答案解析第一批

二、考题解析
【教学过程】
(一)生活导入
教师引导学生思考生活场景:
1.买东西时,售货员多找了钱,你会怎么办?(学生自主回答)
2.考试时,监考老师有事走开了一下,你会作弊吗?(学生自主回答)
教师引导:今天我们要学的课文的主人公跟我们一样有过相似的经历,那他是怎样选择的呢?现在就让我们一起来学习《钓鱼的启示》。(板书:钓鱼的启示)
(二)整体感知,通读课文
1.学生选择喜欢的方式读课文。
要求:利用工具书,联系上下文,理解生字词,扫清阅读障碍。
教师范读,强调一些字词(同音字、形近字、多音字)。
2.“启示”是什么意思呢?
(生回答:启示是启发指示,使有所领悟的意思。)
(三)深入研读,深入体会
1.课文写了一件什么事?
总结:课文写了“我”小时候和父亲去钓鱼,“我”好不容易钓着了一条大鲈鱼,可父亲让“我”把鲈鱼放回湖里。“我”从中受到终生的启示。
2.自由读课文2、3自然段,用横线画出“我”钓到了一条什么样的鱼。你从这句话中读懂了什么?我和父亲当时心情是怎样的?
总结:“我和父亲得意地欣赏着这条漂亮的大鲈鱼,看着鱼鳃在银色的月光下轻轻翕动着。”(板书:得意)
同学们再次一起怀着高兴的心情来读这句话。
3.我和父亲钓到这么大、这么漂亮的鲈鱼时,有一种欣喜、得意的心情,那“我们”面对这么诱人的鱼时,做出了怎样的选择?为什么父亲盯着鲈鱼看了好一会儿,然后把目光转向了我:“孩子,你得把它放回湖里去。”(板书:放鱼)
读一读他们的对话,想一想他们当时的心情。(板书:委屈、沮丧)
总结:因为没有到捕捞时间。是啊,父亲盯着诱人的鱼,内心正经历着道德的考验,是把鱼留下还是放鱼。父亲最终选择了放鱼。
(四)巩固提高
读了父亲告诫“我”的话,你是怎么想的?
总结:懂得要严格按道德标准来约束、规范自己的言行,做一个正直、守纪的人。
(五)小结作业
搜集关于道德修养的名言警句。
【板书设计】
略
【答辩题目解析】
1.简述本课的教学思路。
【参考答案】
《钓鱼的启示》主要写了作者34年前的一天晚上和父亲好不容易钓到一条大鲈鱼,此时离捕捞鲈鱼开放时间仅差两个小时,父亲竟让“我”把鲈鱼放回湖里,使“我”从中获得终生启示。哲理...
01-05
05-22
出国留学网教师资格考试栏目为大家分享“2017上半年高中英语教师资格证面试真题及答案解析”,希望对考生能有帮助。想了解更多关于教师资格考试的讯息,请继续关注我们网站的更新。
一、考题回顾

二、考题解析
《British and American English》主要教学过程及板书设计
教学过程
Step 1 Warming up and lead in
1. Play two speeches, one speech in British English and the other in American English.
2. Students will answer the questions: Are there any differences between the two speeches? Why there are so many differences?
3. After students think and make out the answer, teacher will point out the title of this lesson.
Step 2 Pre-listening
1. Listen to the tape of this lesson and find out the new words. Before listening, teacher will give some guidance about which part students will pay more attention to.
2. After listening to the tape, students will write the new words on the blackboard. Teacher will choose some students to guess the meaning of those words and direct them to make out the right answer.
Step 3 While- listening
1 The words obstacles have been cleaned, then teacher will play the tape for the second time. This time students will talk about the main idea of this passage.
2. Play the tape for the third time. This time teacher will play it sentence by sentence and students will repeat the passage word by word....
05-22
出国留学网教师资格考试栏目整理“2017上半年高中音乐教师面试真题及答案”希望可以帮到广大考生,更多信息,请继续关注我们网站的更新!



老师归纳总结:
歌剧《洪湖赤卫队》在1959年首演于武汉,描写了土地革命战争时期,洪湖根据地的一支赤卫队在韩英、刘闯的带领下,同彭霸天为代表的反动势力进行的英勇不屈的斗争,并取得胜利的故事。
主要内容为1930年前后,湖北沔阳县委把赤卫队撤离后,当地白极会头子彭霸天在国民党部队的支持下企图卷土重来,赤卫队在乡党支部书记韩英和队长刘闯的率领下继续袭击敌人。刘闯有勇无谋,枪打密探而暴露目标。韩英在掩护队伍撤退中,与分队长王金标一同被捕。后来王金标叛变,韩英宁死不屈。敌人把韩英的母亲找来劝降,韩英母女互相勉励,坚贞不屈。敌人把叛徒王金标放回,想诱骗赤卫队进入伏击圈。此时彭霸天的副官表露了地下党员的真实身份,以自己的生命掩护韩英逃脱。韩英回到赤卫队枪毙了叛徒,配合红军作战,消灭了彭霸天。
歌剧《洪湖赤卫队》的音乐,在吸取江汉平原一带的民歌和天沔花鼓戏等音乐的材料基础上,进行了新的创新。不仅有强烈的时代感和浓郁的乡土气息,而且有鲜明的性格化音乐形象。
(三)探究学习、学唱歌曲
1.第二次欣赏音乐视频
老师设置问题:和我们之前学的旋律有什么不一样的地方?歌曲表达了什么样的情感?
学生讨论回答。
老师归纳总结:《洪湖水,浪打浪》是歌剧中第三场韩英和女赤卫队员秋菊的二重唱,它以明快的格调、一唱三叹的旋律清新优美,表达了对家乡和共产党的赞美之情。
2.复习歌曲第一部分
3.学唱第二部分
(1)老师将学生分为两个声部,两声部的学生由声部长带领自由学唱歌谱
(2)两声部分别演唱。
(3)师生评价:歌唱的情绪不到位,气息不稳定,高音的位置不稳,装饰音唱的不够准确。
(4)加入歌词演唱歌曲
师生评价:要求字正腔圆,注意气息的支撑,有表情的歌唱。
(5)表达意境
老师引导学生通过欣赏视频中美丽的洪湖景色,加上歌曲中的人物形象,用圆润的歌喉、柔美的音调来歌唱洪湖、赞美洪湖的那种对家乡的热爱的情感。
(6)学生再次带有感情、有表情的演唱
老师总结评价:这次演唱的很...
面试真题及答案推荐访问