出国留学网专题频道2022研究生考试栏目,提供与2022研究生考试相关的所有资讯,希望我们所做的能让您感到满意!
"这个世界上不会有人一直考研,但一定一直会有人考研",关于明年的研究生考试,各位尚处在备考状态的考研人们,你们是否已经有了一个清晰地冲刺目标了呢?接下来就和小编一起来看看招收2023年研究生的国内院校有哪些吧!
| 省份 | 院校名称 |
07-27
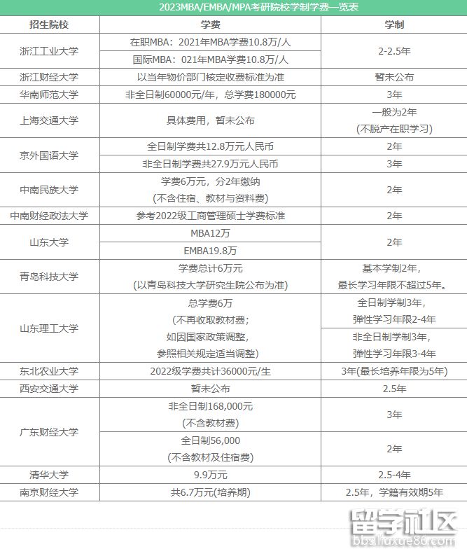
目前近年来的考研人数仍然在逐年上升,这支考研的大军还在日益壮大,MBA的考试目前竞争压力也越来越大了,那么我国国内有哪些MBA招生的院校呢?关于这些院校的学制和学费分别是多少呢?快和小编一起来看看吧!

推荐阅读:
你是不是在经历了考研失败的痛苦之后开始迷茫?你是否还在因为考研失利而自怨自艾?你是否开始怀疑自己究竟要不要坚持下去?下面这篇文章送给考研一战失利,正处在迷茫和纠结中的考研人们.关于二战你需要注意哪些?做足准备,打一场漂亮的翻身仗.
首先要不要二战,考虑清楚以下这几个问题:
1、你考研的真正目的是什么
一般来讲,大家考研最主要的目的就是为了提升自身的学历,为了将来找工作时能够找到一份自己喜欢且适合的工作。但也有不乏有学生是因为喜欢科研喜欢读书而考研。总得来说,无论自己内心的声音是什么,都要清楚并明白你真正需要且想要的。如果只是看别人考研,自己也考研。这样盲从地去考研,很可能会因缺乏动力而放弃。因此,当你有了清晰准确的目的,或者说是目标,才能让你在艰难的考研岁月中坚持下去。
2、你考研的目标是哪所院校
众所周知,重点211、985大学对于本科为双非院校的学生的录取率普遍较低。因此,二战时要借鉴一战的经验,看看自己是否报考的院校与自己的实力差距过大,导致一战失败。如果是,就请重新考虑一所院校。不过,坚持原来的院校也并无不可。
3、家庭经济条件是否能够支撑你考研
二战考研,也就意味着你的本科生涯已经结束。将不再有免费的图书馆可以随意进出,与价格较低的宿舍可以入住。因此,再次考研后,你的学习与生活一切的费用都需要家长来承担。报培训班、租房子、日常生活等等费用加在一起,并不是一笔小数目。所以,综合考虑之后,大家再做决定。
二战生选择学校的方法有哪些?
1、与目标专业的匹配
想要知道一个院校是否适合,首先应考虑该院校是否有目标专业,以及目标专业的强弱等。
2、城市效应
可以说专业和性格都是确定你的方向的问题,学校是决定你能不能考上的问题,同样一个专业,全国那么多学校开设,他的难度可大可小,所以定学校关键看成功率。
根据教育部的统计,我们发现70%的研究生就业是选择本地就业,因此在报考的时候就要认真思考自己毕业之后是否想留在高校所在地工作。此外,每个城市的高校培养的学生或多或少都会打上当地的烙印,因此当地研招办对于当地的生源有着天然的亲近感。当然每个人也都会有自己钟情的区域,很多考生会选择到一线城市读研,他们认为,大城市上学可以开拓眼界,学到更多知识,还可以感受大城市各种前卫的东西,同时211院校和985院校确实较多集中于大城市。
学校所处区域关系着考生就读期间接触的平台和视界还有将来的就业和发展。当然并不是鼓励大家一窝蜂的挤在一线城市,也是要根据自己的专业情况和发展前景等综合考虑,还是那句话,适合的就是最好的。
3、个人水平
考生要明白,考研不容易,读研的机会成本很高,一定要选一个能够实现个人抱负的大学,这样备考也有动力,读研也有激情。
理想的目标院校应该是建立在个人能力与个人抱负的交叉点上。所以建议大家对于考研目标院校的选择一定要量力而行,要确保有机会考上,可以根据自身条件结合预报学校、城市的客观现实冷静剖析,全方位考虑,争取做出最理想、最理性的选择。
二战一般都是从什么时候开始准备
考研备考时间以个人基础情况为出发点,一般5月份过了就要订好计划好好准备了。
每个人都要有自己的学习方法,盲目地模仿别人是非常不可取的,每个人情况都不一样...
作为一名合格的"考研人",仅仅是一门心思扑在复习和备考上是不够的,当然还需要对研究生考试的政策变化风向有足够的关注和了解,这样才能更清晰的把控考试的政策方向和考试趋势.正所谓"知己知彼百战百胜",小编为大家整理了历年来的考研政策变化,一起来看看其中的规律吧!
及时了解研究生考试相关政策,将有助于我们把握考研的节奏和趋势,多了解一些相关资讯,会对大家在考研择校和选专业方面都有一定的帮助.看近11年考研政策变化,你发现其中的规律了吗?
2013年
推免比例不得超过研究生招生计划一半
2014年
破格录取;
推免政策调整;
现场确认地点统一;
研招网和学信网统一账号;
初试成绩提前一周,每年12月份考试。
2015年
1、报考研究生不再受年龄限制;2、研究生招生实行面收费;3、硕士生录取类别调整,由原先的非定向、定向、委托培养和自筹经费4种,简化为非定向和定向两种
4、加强考生学历学籍信息的网上审查,对考生学历(学籍)信息进行网上校验,并在考生提交报名信息3天内反馈校验结果
5、加大招生信息公开力度,招生简章、招生计划、复试办法、复试名单、复试成绩、录取名单等重要信息,按要求统一公示,公示时间不少于10个工作日,而这次改革之前规定的公示时间不少于7天。未按要求进行公示的考生不得录取。
2016年
1、国家还将新设“退役大学生士兵专项硕士研究生招生计划”:专门面向退役大学生士兵招生,在国研究生招生总规模内单列下达,专项专用,不得挪用;
2、初试科目:教育部规定,一般设置4个单元考试科目,而在2016年,初试需考3门科目的专业学位硕士,比2015年多了一个中医硕士。
3、招生单位虽然可自主确定本单位进入复试的初试成绩基本要求及其他学术要求,但不得出台带有歧视性规定。2016年,教育部又新增要求,招生单位也不得出台其他有违公平的规定。
4、在职人员攻读硕士专业学位取消国联考,纳入国家硕士研究生统一考试招生。
因原有国家硕士研究生统一入学考试即允许在职人员报考,也存在日制和非日制两种学习方式,纳入后只须在录取时明确日制或非日制两种学习方式,其他不做任何变化。日制和非日制研究生考试招生依据国家统一要求,执行相同的政策和标准。
2017年
1、已被招生单位接收的推免生,不能再报名参加统考,否则取消推免录取资格。
2、日制和非日制招生计划不得相互调整使用。
3、招生单位开放关闭调剂系统的时间,都要提前公布。
4、准考证只能用A4幅面白纸打印。
2018年
1、准考证更重要,复试的时候考生需要带准考证入场了;
2、明确加分政策纳入“退役大学生士兵”专项计划招录的,不再享受退役大学生士兵初试加分政策。加分项目不累计,同时满足两项以上加分条件的考生按项加分;
3、调剂细则更明确考生调剂志愿锁定时间由招生单位自主设定, 长不超过36小时。锁定时间到达后,如招生单位未明确受理意见,锁定解除,考生可继续填报其他志愿;
注意:调剂时注意不同学习方式的招生、培养、奖助、就业等政策区别。
4、“退役大学...
戏剧与影视学作为艺术类专业中的热门专业,也经常是历年考研大军发起冲击的方向.各位以戏剧与影视学为目标的考研人们,赶快来看看第四轮戏剧与影视学专业学科的评估结果吧.根据这张评估结果,大家也可以作为选择学校的参考,确立明确的冲击方向.
2021-2022年考研时,根据教育部学位与研究生教育发展中心最新发布的第四轮戏剧与影视学专业学科评估结果可知,全国共有35所开设戏剧与影视学专业的大学参与了排名,其中排名前2的大学是北京师范大学、中国传媒大学,以下是戏剧与影视学考研学校排名具体榜单,供大家参考:
| 戏剧与影视学考研学校排名 | 学校名称 | 评估结果 |
| 1 | 北京师范大学 | A+ |
2022年的研究生考试将在今年年底的十二月中旬开始,作为"考研人"的你,是否对自己已经有了足够的自信了呢?如果你对自己足够自信,那你不妨将目光放长远一些,直接锁定下面这些国内顶尖院校,作为考研自划线的学校,他们的教学水平是毋庸置疑的,下面就和小编一起来看看哪些院校是考研自划线的学校吧.
从2002年开始,教育部门为了让一些高水平大学自己选择人才培养,允许自划线学校根据报考自己学校考生的情况和招生计划来划定考研复试分数线,而不用参考国家统一划定的分数线,当然分数线要上报教育部备案。
目前,具有考研自划线的学校共有34所,其中,北京市7所,天津市2所,辽宁省2所,吉林省1所,黑龙江省1所,上海市3所,江苏省2所,浙江省1所,安徽省1所,福建省1所,山东省1所,湖北省2所,湖南省2所,广东省2所,四川省2所,重庆市1所,陕西省2所,甘肃省1所,以下是34所考研自划线学校名单大全,供广大考研学子参考。
| 北京市(7所) |
| 院校名称 |
| 1、清华大学 |
| 2、北京大学 |
| 3 、中国人民大学 |
| 4、北京航空航天大学 |
| 5、北京理工大学 |
| 6、中国... |
2022研究生考试推荐访问