出国留学网专题频道基坑支撑结构体系栏目,提供与基坑支撑结构体系相关的所有资讯,希望我们所做的能让您感到满意!
十月已经过了大半,为了做好考前的备考复习,下面由出国留学网小编为你精心准备了“2020二级建造师市政实务考试知识点:基坑支撑结构体系”,持续关注本站将可以持续获取更多的考试资讯!
2020二级建造师市政实务考试知识点:基坑支撑结构体系
基坑支撑结构体系
(1)内支撑一般由各种型钢撑、钢管撑、钢筋混凝土撑等构成支撑系统;外拉锚有拉锚和土锚两种形式。
(2)在软弱地层的基坑工程中,支撑结构承受围护墙所传递的土压力、水压力。支撑结构挡土的应力传递路径是围护(桩)墙→围檩(冠梁)→支撑;在地质条件较好的有锚固力的地层中,基坑支撑可采用土锚和拉锚等外拉锚形式。
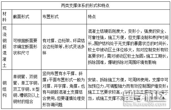
(3)在深基坑的施工支护结构中,常用的支撑系统按其材料可分为现浇钢筋混凝土支撑体系和钢支撑体系两大类。其形式和特点见表2K313023-2。

现浇钢筋混凝土支撑体系由围檩(圈梁)、对撑及角撑、立柱和其他附属构件组成。
钢结构支撑(钢管、型钢支撑)体系通常为装配式的,由围檩、角撑、对撑、预应力设备(包括千斤顶自动调压或人工调压装置)、轴力传感器、支撑体系监测监控装置、立柱桩及其他附属装配式构件组成。
推荐阅读:
基坑支撑结构体系推荐访问