出国留学网专题频道小学数学教师资格证面试真题栏目,提供与小学数学教师资格证面试真题相关的所有资讯,希望我们所做的能让您感到满意!
06-11
出国留学网为您带来《2018年上半年小学数学教师资格证面试真题(第四批)》,来自考试回忆,仅供参考!更多相关资讯请继续关注本网站的更新!希望给您带来帮助!祝您顺利通过考试!
2018年上半年小学数学教师资格证面试真题(第四批)



推荐阅读:
...06-11
出国留学网为您带来《2018年上半年小学数学教师资格证面试真题(第三批)》,来自考试回忆,仅供参考!更多相关资讯请继续关注本网站的更新!希望给您带来帮助!祝您顺利通过考试!
2018年上半年小学数学教师资格证面试真题(第三批)



推荐阅读:
...06-11
出国留学网为您带来《2018年上半年小学数学教师资格证面试真题(第二批)》,来自考试回忆,仅供参考!更多相关资讯请继续关注本网站的更新!希望给您带来帮助!祝您顺利通过考试!
2018年上半年小学数学教师资格证面试真题(第二批)



推荐阅读:
...06-11
出国留学网为您带来《2018年上半年小学数学教师资格证面试真题(第一批)》,来自考试回忆,仅供参考!更多相关资讯请继续关注本网站的更新!希望给您带来帮助!祝您顺利通过考试!
2018年上半年小学数学教师资格证面试真题(第一批)




推荐阅读:
...06-04
出国留学网为您整理《2018上半年小学语文教师资格证面试真题(第一批)》,希望给您带来帮助!更多相关资讯请继续关注本网站的更新!在这里祝您考试顺利通过!
2018上半年小学数学教师资格证面试真题(第一批)
小学数学《两位数乘一位数》
一、考题回顾

二、考题解析
【教学过程】
(一)导入新课
接龙游戏复习乘法口诀:2×3= 4×6= 7×8= 5×7=
(二)新知探索
1.提出问题
课件出示主题图,学生观察,你能从图中找到和数学有关的信息?你能提出什么数学问题?
提问:一共有多少支彩笔?如何列式计算。题目来源于考生回忆
预设1:12+12+12=36
预设2:12×3=
提问:12×3表示的是什么意思?这个算式应该怎样计算呢?
2.探究算法
提问:先独立计算,再和小组内的同学说一说你的计算方法。
预设1:12×3=12+12+12=36
预设2:10×3=30,2×3=6,30+6=36,用口算的方法计算。
预设3:

用竖式的方法计算。
提问:请说一说你是怎么做的?题目来源于考生回忆
总结:列竖式的时候把末尾对齐,从个位开始乘,再乘十位。
提问:比较刚才三种算法,你更喜欢哪种?为什么?
(三)课堂练习
计算

(四)小结作业
这节课我们一起学习了什么?你有哪些收获?
利用本节课所学的知识解决生活中遇到的问题。
【板书设计】

【答辩题目解析】
<...01-08
2017下半年教师资格证面试结束啦,考友们快来看看面试真题吧!出国留学网教师资格证考试网为您整理了《2017下半年小学数学教师资格证面试真题(第四批)》,希望对您有所帮助!祝各位面试成功!
2017下半年小学数学教师资格证面试真题(第四批)

二、考题解析
【教学过程】
(一)创设情境,引出问题
问题:利用多媒体显示小熊和小狗分别在圆形和正方形跑道上赛跑,大家猜一猜最后谁跑的路程远?
提问:到底谁跑的远呢?带着这个问题我们学习今天的内容。
(二)自主探究,新课讲授
1.探讨圆的周长和直径的关系。
首先猜测:正方形的周长与它的边长有关,观察这些圆,猜一猜,圆的周长与它的什么有关呢?
其次再让学生分组做实验,拿出自己准备的学具圆,分别量出它们的周长、直径,并把数据填入书中表格中。通过测量,汇报。学生观察数据,通过对比发现:每个圆的周长都是它的直径长度的3倍多一些。最后师生共同概括。从而得出,圆的周长与它直径的关系。
2.介绍圆周率的知识及祖冲之对圆周率的贡献。
先介绍表示这个3倍多一些的数,是一个固定不变的数,我们称它为圆周率,再介绍π的读写法。最后结合画像介绍古代数学家祖冲之与圆周率的故事,同时指出:圆周率是一个无限小数,小学阶段取它的近似值为3.14。
(三)解释运用,深化知识
对于上例中的圆和正方形的跑道,谁的周长长呢?
(四)应用新知,巩固提高
1.综合练习:在一个圆形亭子里,小丽从一边沿着直径走12步到达另一边,每步长大约是55cm。这个圆的周长大约是多少米?
2.回到导入问题,算正方形和圆的周长。
(五)总结升华,拓展延伸
今天我们学习了圆的周长,大家在学习中认知了周长并学会计算了圆的周长。

【答辩题目解析】
1.圆的周长C=2πr,这个π是如何得到的?
【参考答案】
分组实验,拿出自己准备的学具圆,分别量出它们的周长、直径,多次试验并把数据填入书中表格中。通过测量,汇报,计算学生观察数据,通过对比发现:每个圆的周长都是它的直径长度的3倍多一些。这个3倍多一些的数,是一个固定不变的数,我们称它为圆周率,用π表示。
2.本节课你采用了什么教学方法?为什么?
【参考答案】
本节课主要通过启发、引导,让学生在实际观察操作中发现问题,自主探究,积极参与猜想、讨论、验证,在合作与交流中分析,...
01-08
2017下半年教师资格证面试结束啦,考友们快来看看面试真题吧!出国留学网教师资格证考试网为您整理了《2017下半年小学数学教师资格证面试真题(第三批)》,希望对您有所帮助!祝各位面试成功!
2017下半年小学数学教师资格证面试真题(第三批)




二、考题解析
【教学过程】
(一)新课导入
故事导入:“钝角三角形和锐角三角形争吵说的内角和大”。
顺势引出题目——三角形的内角和。
(二)新课探究
1.猜想三角形的内角和
画几个不同类型的三角形。量一量,算一算,三角形3个内角的和各是多少度?同桌之间相互量一量,交流一下。
提问:通过测量,你们发现了什么?
2.操作、验证一般三角形的内角和是180°。
提问:是不是所有的三角形的内角和都是180°,如何验证呢?
(1)剪拼的方法验证
分组进行剪拼。先把一个三角形的三个角剪下来,再拼一拼,拼成一个平角。

【答辩题目解析】
1.简单说一说三角形内角和的推导过程?
【参考答案】
首先把一个三角形的三个角剪下来,然后再拼一拼,拼成一个平角。从而总结出三角形的内角和是180°。
2.在试讲中除了运用了转换的思想之外,还用了什么方法让学生去理解三角形的内角和是180度?
【参考答案】
用学生熟悉的两个特殊的直角三角形,让学生初步感知三角形内角和,并让学生计算内角和,通过计算学生很容易发现直角三角形内角和是180°,为学生进一步猜想三角形内角和是180°做好准备。
01-08
2017下半年教师资格证面试结束啦,考友们快来看看面试真题吧!出国留学网教师资格证考试网为您整理了《2017下半年小学数学教师资格证面试真题(第二批)》,希望对您有所帮助!祝各位面试成功!
2017下半年小学数学教师资格证面试真题(第二批)
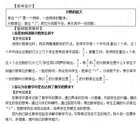
小学数学《分数的意义》



小学数学《千克的认识》
一、考题回顾
题目来源:1月6日下午安徽省淮北市面试考题
试讲题目:千克的认识

3.基本要求:
(1) 让学生感受1千克有多重;
(2) 要求学生掂一掂,拿一拿;
(3) 引导学生感悟数与量之间的联系和区别。
答辩题目
1.数”与“量”的关系和区别?
2.本节课的教学目标是什么?

小学数学《角的初步认识》
一、考题回顾
题目来源:1月6日下午山东省济南市面试考题
试讲题目:《角的初步认识》

3.基本要求:
(1) 能感知角的大小;
(2) 动手折角;
(3) 学生能判别直角、钝角和锐角。
答辩题目
1.本节课教学重、难点是什么?
2.你是如何让学生判断一个角是锐角的?

01-08
2017下半年教师资格证面试结束啦,考友们快来看看面试真题吧!出国留学网教师资格证考试网为您整理了《2017下半年小学数学教师资格证面试真题(第一批)》,希望对您有所帮助!祝各位面试成功!
2017下半年小学数学教师资格证面试真题(第一批)

二、考题解析
【教学过程】
(一)新课导入
提问:利用多媒体显示小熊和小狗分别在圆形和正方形跑道上赛跑,大家猜一猜最后谁跑的路程远?
追问:到底谁跑的远呢?带着这个问题我们学习今天的内容。
(二)新知探索
1.探讨圆的周长和直径的关系。
首先猜测:正方形的周长与它的边长有关,观察这些圆,猜一猜,圆的周长与它的什么有关呢?
其次再让学生分组做实验,拿出自己准备的学具圆,分别量出它们的周长、直径,并把数据填入书中表格中。通过测量,汇报。学生观察数据,通过对比发现:每个圆的周长都是它的直径长度的3倍多一些。最后师生共同概括。从而得出,圆的周长与它直径的关系。
2.介绍圆周率的知识及祖冲之对圆周率的贡献。
先介绍表示这个3倍多一些的数,是一个固定不变的数,我们称它为圆周率,再介绍π的读写法。最后结合画像介绍古代数学家祖冲之与圆周率的故事,同时指出:圆周率是一个无限小数,小学阶段取它的近似值为3.14。
(三)课堂练习
对于上例中的圆和正方形的跑道,谁的周长长呢?
(四)小结作业
今天我们学习了圆的周长,大家在学习中认知了周长并学会计算了圆的周长。


二、考题解析
【教学过程】
(一)新课导入
创设情境:老师今天给你们带来了一位新朋友,我们看看它是谁?出示大熊猫图片,可爱的大熊猫遇到了一些困难,想寻求大家的帮助,我们一起来看看它遇到了什么问题?
出示情境图,大熊猫说:“我想把12个竹笋平均放在4个盘子里,每盘应放几个呢?”
提问:要想帮助大熊猫正确地解决这个问题,我们必须注意什么?
追问:说说你是怎样分的?结果怎样?
学生上台边演示边分边说平均分的过程。(一个一个分、两个两个分、三个三个分)
总结:不管怎样分,最后的结果怎么样?得出:每份同样多,都是每盘放3个。
引出课题——除法。
(二)新知探索
1.引入除法
提问:把12个竹笋平均放在4个盘子里,每盘放3个,...
小学数学教师资格证面试真题推荐访问