出国留学网专题频道普通股股东的权利栏目,提供与普通股股东的权利相关的所有资讯,希望我们所做的能让您感到满意!
12-28
出国留学网证券从业考试频道为您整理:2017金融市场基础知识重点:普通股股东的权利和义务,希望考生们能在2017证券从业考试开始前,积极备考,争取通过这一关!
2017金融市场基础知识重点:普通股股东的权利和义务

证券从业资格考试频道编辑推荐:
证券从业资格考试题库 ...12-05
出国留学网证券从业考试频道为您整理“证券从业金融市场基础知识重点:普通股股东的权利和义务”,希望考生们能多多关注证券行业资讯!
金融市场基础知识重点:普通股股东的权利和义务

证券从业资格考试频道编辑推荐:
证券从业资格考试科目 ...
07-29
1、我国《公司法》规定:公司财产在分别支付清算费用、职工工资、社会保险费用和法定补偿金、缴纳所欠税款、清偿公司债务后的剩余资产,按照比例分配给股东。
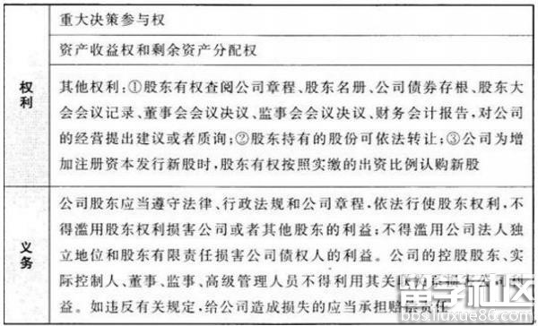
2、 普通股股东的权利:公司重大决策参与权、公司资产收益权和剩余资产分配权、其他权利。
3、 除了公司重大决策参与权、公司资产收益权和剩余资产分配权以外,我国《公司法》规定,股东还有以下主要权利:
(1) 股东有权查阅公司章程、股东名册、公司债券存根、股东大会会议记录、董事会会议、监事会会议决议、财务会计报告,对公司的经营提出建议或者质询。
(2) 股东持有的股份可依法转让。股东转让股份应在依法设立的证券交易所进行或按照国务院规定的其他方式进行。(公司发起人、董事、监事、高级管理人员的股份转让受《公司法》和公司章程的限制。)
(3) 公司为增加注册资本发行新股时,股东有权按照实缴的出资比例认购新股。股东大会应对向原有股东发行新股的种类及数额作出决议。(股东这一权利又称为优先认股权或配股权)
4、 赋予股东优先认股权的目的:一是保证普通股票股东在股份公司中保持原有的持股比例;二是能保护原普通股票股东的利益和持股价值。
5、享有优先认股权的股东可以有3个选择:一是形式此权利来认购新发行的普通股票;二是将该权利转让给他人,从中获得一定的报酬;三是不行使此权利而听任其过期失效。
6、 普通股票股东是否具有优先认股权,取决于认购时间与股权登记日的关系。
7、 附权股(含权股):在股权登记日之间的股票。认购该股票的股东有优先认股权。
8、 除权股:在股权登记日之后的股票。认购该股票不享有优先认股权。
9、 优先股票是特殊股票中最重要的一种。
10、 优先股票的特征:股息率固定、股息分派优先、剩余资产分配优先、一般无表决权
小编精心为您推荐:
普通股股东的权利推荐访问