出国留学网专题频道西药学药物作用的不良反应考点栏目,提供与西药学药物作用的不良反应考点相关的所有资讯,希望我们所做的能让您感到满意!
07-16
出国留学网为大家提供“2017执业药师西药学药物作用的不良反应”供广大考生参考,更多资讯请关注我们网站的更新!
1.治疗作用:符合用药目的,达到防治效果的作用。
2.不良反应:不符合用药目的,甚至给病人带来痛苦的反应。
副作用:药物本身固有的,在治疗剂量下出现的与治疗目的无关的反应。
毒性反应:药物剂量过大或用药时间过长所引起的机体损伤性反应。
急性毒性:用药后立即出现。多损害循环、呼吸和神经系统。
慢性毒性:长期用药后出现。多损害肝、肾、骨髓、内分泌。
变态反应(过敏反应):少数免疫反应异常患者,受某些药物刺激后发生的免疫异常反应。与毒性反应的区别:与剂量和疗程无关;与药理作用无关;不可预知。
2017年执业药师考试西药一考点辅导:药物作用的不良反应的延伸阅读——药物的结构与药物作用
一、药物理化性质与药物活性
(一)药物的溶解度、分配系数和渗透性对药效的影响
药物的吸收、分布、排泄过程是在水相和脂相间经多次分配实现的,因此要求药物既具有脂溶性又有水溶性。生物药剂学分类系统根据药物溶解性和肠壁渗透性的不同组合将药物分为四类:

水溶解性——水溶性;渗透性——脂溶性;哪个因素低它就是限速的因素,体内吸收就取决于该因素。
(二)药物的酸碱性、解离度和pKa对药效的影响
酸酸碱碱促吸收,酸碱碱酸促排泄

二、药物结构与药物活性
(一)药物结构与官能团
1、药物的主要结构骨架与药效团
药物=母核+药效团(一类药物母核可能不同,但是均含有相同的药效团或者在体内代谢后能生成药效团)例如他汀类药物。
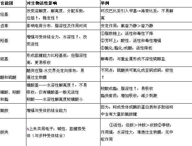
2、药物的典型官能团对生物活性的影响

(二)药物化学结构与生物活性
1、药物化学结构对药物转运、转运体的影响
许多组织的生物膜存在特殊的转运蛋白,系统介导药物跨膜转运,称为转运体。许多药物已被证明是转运体的底物或抑制剂。可通过结构修饰增加转运体对药物的转运,从而增加药物的吸收。
例:阿昔洛韦+L-缬氨酸——伐昔洛韦(小肠上皮细胞转运体PEPT1底物),增加其吸收——进入体内后水解为三磷酸阿昔洛韦发挥药效。
2、药物化学结构对药物不良反应的影响
(1)对细胞色素P450的作用
细胞色素P450是主要的药...
西药学药物作用的不良反应考点推荐访问