出国留学网专题频道重点专业栏目,提供与重点专业相关的所有资讯,希望我们所做的能让您感到满意!
12-07
在高考志愿填报选择院校时,很多考生对石家庄学院的相关信息很关心。下面是由出国留学网编辑为大家整理的“石家庄学院是一本吗 有哪些重点专业”,仅供参考,欢迎大家阅读本文。
石家庄学院是一本吗
教育部门并没有说石家庄学院是一本还是二本大学,石家庄学院是几本只是民间说法,到底是一本还是二本要根据所在省份(市)招生批次确定。
根据公开信息可知:
石家庄学院在河北是本科批次招生,所以我们通常认为石家庄学院是本科大学。如果你不是河北考生,石家庄学院在你所在的省份是本科二批招生的话,你也可以说石家庄学院是二本大学。
石家庄学院重点学科有哪些
省级一流本科专业:英语、生物工程、小学教育、电气工程及其自动化、物业管理、社会体育指导与管理、软件工程。
国家级特色专业建设点(2个):制药工程、生物工程。
河北省本科教育创新高地(2个):生物制药教育、政治法律教育。
河北省品牌特色专业(4个):生物工程、制药工程、法学、社会工作。
拓展阅读:石家庄学院简介
石家庄学院是经教育部批准建立的公立全日制普通本科院校。学校地处河北省石家庄高新技术产业开发区,由南北两个校区组成。
学校设党政管理机构14个,教育机构17个,教辅、研究及其他机构11个。82个本专科专业(其中本科专业65个),涵盖经济学、法学、教育学、文学、史学、理学、工学、管理学、艺术学等9个学科门类。有国家级特色专业建设点2个、省级品牌特色专业4个、省级本科教育创新高地2个、省级专业综合改革试点2个、省级一流本科专业建设点10个、河北省高等学校教学团队2个;省级精品(资源共享、在线开放)课程8门;省级一流本科课程6门。
推荐阅读:
09-29
云南大学专业排名情况怎么样?下面由出国留学网小编为你精心准备了“2020云南大学专业排名(重点专业)”,持续关注本站将可以持续获取更多的考试资讯!
2020云南大学专业排名(重点专业)
一、云南大学师资力量介绍
学校现有专任教师1517人,其中中国工程院院士1人、双聘院士2人、国家级有突出贡献专家6人、"国家自然科学一等奖"获得者1人、"国家科学技术进步二等奖"获得者1人、"何梁何利奖"获得者2人、"973"首席科学家1人、"国家杰出青年科学基金"获得者1人、教育部"高校优秀青年教师奖"获得者1人、"霍英东青年教师奖"获得者4人、国家级教学名师3人、国家"百千万人才工程"入选者4人、"新世纪优秀人才培养计划"入选者8人、"跨世纪优秀人才培养计划"入选者2人、教育部"高等学校骨干教师资助计划"入选者3人。
二、云南大学重点优势专业推荐
特色专业
| 专业名称 | 专业详情 |
|---|---|
| 新闻学 | 学生主要学习汉语和中国文学方面的基本知识,受到有关理论、发展历史、研究现状等方面的系统教育和业务能力的基本训练,培养具备文艺理论素养和系统的汉语言文学知识,能在新闻文艺出版部门、高校、科研机构和机关企事业单位从事文学评论、汉语言文学教学与研究工作,以及文化、宣传方面的实际工作的汉语言文学高级专门人才。 |
| 网络工程 | 学生主要学习计算机科学与技术方面的基本理论和基本知识,接受从事研究与应用计算机的基本训练,具有研究和开发计算机系统的基本能力,培养具有良好的科学素养,系统地、较好地掌握计算机科学与技术包括计算机硬件、软件与应用的基本理论、基本知识和基本技能与方法,能在科研部门、教育单位、企业、事业、技术和行政管理部门等单位从事计算机教学、科学研究和应用的计算机科学与技术学科的高级专门科学技术人才。 |
| 旅游管理 | 旅游管理实力还是很强的,学生土要学习旅游管理方面的基本理论和基本知识,受到旅游经营管理方面的基本训练,具有分析和解决问题的基本能力,培养具有旅游管理专业知识,能在各级旅游行政管理部门、旅游企事业单位从事旅游管理工作的高级专门人才。 |
| 环境科学 | 培养具备坚实的生态学和环境科学基础知识和技能,具有深厚生态学知识背景的面向生态环境保护领域的技术、管理的专门人才。成绩优秀的学生可流动进入"生物学基地班"或"生命科学与技术基地班"学习,毕业生可到科研、企事业单位及行政部门从事环境科学方面的研究、管理及咨询工作。 |
| 化学 | 化学学科创建于1937年。经过70余年的积累,云大化学学科逐渐形成了鲜明的办学特色和良好的学术传统,培养具有全面和较坚实的化学基础理论、基本知识和基本技能,受到科学研究和新技术、新产品开发及科技管理初步训练,了解学科前沿... |
09-23
四川大学重点专业有哪些?下面由出国留学网小编为你精心准备了“2020四川大学重点专业排名及录取分数线(供参考)”,持续关注本站将可以持续获取更多的考试资讯!
2020四川大学重点专业排名及录取分数线(供参考)
四川大学是教育部直属全国重点大学,是国家布局在中国西部的重点建设的高水平研究型综合大学。211工程、985工程和“双一流”建设高校。
四川大学由原四川大学、原成都科技大学、原华西医科大学三所全国重点大学经过两次合并而成。地处中国历史文化名城——“天府之国”的成都,有望江、华西和江安三个校区,占地面积7050亩,校舍建筑面积269.4万平方米。
师资力量雄厚
学校有中国科学院和中国工程院院士16人,四川大学杰出教授7人,国家自然科学杰出青年基金获得者51人,国家优秀青年科学基金入选者56人 ;“973”首席科学家7人(9项);国家级教学名师12人;国家科技重大专项课题负责人4人(4项);国家重点研发计划项目负责人43人;国家社科基金重大招标(委托)及各类专项项目获得者55人(60项);国家创新人才推进计划“中青年科技创新领军人才”21人、“重点领域创新团队”2个。
学科实力
四川大学有博士学位授权一级学科47个,专业学位授权点38个,博士后流动站37个,国家重点学科46个,国家重点培育学科4个,国家临床重点专科45个,是国家首批工程博士培养单位。
| 序号 | 学校名称 | 一级学科名称 | 评选结果 |
| 1 | 四川大学 | 口腔医学 | A+ |
| 2 | 四川大学 | 中国语言文学 | A |
| 3 | 四川大学 | 马克思主义理论 | A- |
| 4 | 四川大学 | 数学 | A- |
| 5 | 四川大学 | 化学 | A- |
| 6 | 四川大学 | 生物学 | A- |
| 7 | 四川大学 | 材料科学与工程 | A- |
| 8 | 四川大学 | 化学工程与技术 | A- |
| 9 | 四川大学 | 生物医学工程 | A- |
| 10 | 四川大学 | 软件工程 | A- |
| 11 | 四川大学 | 临床医学 |
09-23
河南中医药大学录取分数线是多少?下面由出国留学网小编为你精心准备了“2020河南中医药大学重点专业及录取分数线公布”,持续关注本站将可以持续获取更多的考试资讯!
2020河南中医药大学重点专业及录取分数线公布
河南中医药大学,位于河南省郑州市,有龙子湖、东明路、人民路、东风路四个校区。
学校创建于1958年,是全国建校较早的高等中医药院校之一,前身是1955年在开封创办的河南省中医进修学校。1958年9月,河南中医学院成立;1981年,学校被批准为首批硕士学位授予单位,2009年1月被确定为博士学位授权建设单位;2012年,学校成为“国家中西部高等教育振兴计划”高校;2016年1月26日,教育部批准河南中医学院更名为河南中医药大学;2016年3月10日,河南中医学院正式更名为河南中医药大学。2020年2月1日,被列入河南省特色骨干大学。
院校是河南省人民政府和国家中医药管理局共建高校、河南省特色骨干大学,是国家中西部高等教育振兴计划高校、教育部中国政府奖学金生培养高校、国家中医药国际合作基地、博士学位授权单位。
国家级高等学校特色专业建设点:中药学、中医学、中西医临床医学、针灸推拿学
直属附属医院:河南中医药大学第一附属医院、河南中医药大学第二附属医院、河南中医药大学第三附属医院
非直属附属医院:洛阳正骨医院、郑州市中医院、安阳市中医院、开封市中医院、濮阳市中医院、郑州市大肠肛门病医院
国家中医药管理局中医药重点学科:推拿学、中医实验动物学、中医预防医学、中医脑病学、中药鉴定学、针灸学、各家学说、伤寒学、中医养生学、中医男科学、中医妇科学、中医护理学、中医全科医学、中医康复学、中医文化学、中医传染病学、中医心病学、中医肝胆病学、中医肺病学、临床中药学、中药化学、中医基础理论、中医儿科学、方剂学
河南省一级重点学科:基础医学、临床医学、中医学、中西医结合、中药学、护理学、公共管理、药学
河南省二级重点学科:思想政治教育、无机化学
| 河南中医药大学2019年河南省本科一批录取结果 | |||||
| 科类 | 专业 | 录取数 | 最高分 | 最低分 | 最低分超省控线 |
| 文史 | 中医学(“5+3”一体化) | 10 | 583 | 572 | 36 |
| 中医学(“5+3”一体化,儿科学) | 10 | 578 | 568 | 32 | |
| 中医学 | 120 | 576 | 550 | 14 | |
| 中西医临床医学 | 90 | ||||
在韩国留学最受欢迎以及最重要和最有优势的专业是什么各位了解吗?若是不了解的话,以下是出国留学网整理的有关在韩国留学最受欢迎以及最重要和最有优势的专业的资料,一起来了解一下吧!
一、韩国语教育专业
主要课程:
国语教学概论;国语教学教材与研究方法;国语与教育课程评估理论;国语专业课堂活动与分析实习;国语理解教育论;国语表现教育论;沟通教育论;国语语法教育论;韩国语言规范论;文学教育论;现代诗教育论;现代散文教育论;古典诗歌教育论;古典散文教育论;国文学史;国语史;戏剧与教育戏剧;媒体语言教育论
毕业发展走向:
中学,高中教师,教授,相关研究机构,教育行政机构;舆论机构;出版;公共企业等相关领域。
二、经济学专业
主要课程:
经济原论;微观经济理论;宏观经济理论;经济数学;金融经济学;财政学;消费者经济学;博弈论;产业组织论;经济预测论;性别经济学;信息经济学;计量经济学;环境经济学等
毕业发展走向:
政府机关公务员;企业内部研究所;教育机关;银行;舆论调查机构研究员;会计师等
三、经营学专业
主要课程:
经营学原理;经营统计分析;会计信息的理解;战略经营学;经营情报系统;营销管理;生产运营管理;组织行动论;财务管理;财务会计等
毕业发展走向:
国内外企业;政府和公共机关;银行和金融机关 注册会计师;审计师和税务师等
四、传媒专业
主要课程:
1)基础课程:媒体写作与演讲;媒体研究方法;传播与社会;大众传播理论;媒体心理学;人类沟通;说服沟通;媒体与性别;舆论社会学;广告的理解;PR传播;传媒概论;现象和意义;全球传播;影像传播理论;舆论思想;信息社会和新媒体;数字媒体与文化等
2)专业深化课程:高级广播新闻制作;网络取材实习;新闻学批评;取材与报道实习;编辑设计与出版;报道写作基础;媒体与政治;广告媒体策划;广告企划管理;广告版权;企业传播;PR传播活动;广告创作;危机管理与矛盾化解;大众文化研究;广告与消费者心理;媒体的对象;影像企划与导演;纪录片的制作;数字动画;互动资讯设计;HCI研究;摄影实习;文化传播;全球经营战略;传播独立研究等
毕业发展走向:
媒体记者;广播公司PD;研究所研究员;传媒相关政府研究机构...
英国一直都是很多人留学的首选国家,英国的教育是世界公认的,今天出国留学网的小编就和大家来说说英国的高等院校一些重点专业的申请条件,希望能帮助到你哦。
1.剑桥大学
申请要求:平均分85-90分以上,语言6.5-7.5分
2.牛津大学
申请要求:平均分85-90分以上,语言6.5-7.5分
牛剑的专业可以说是无一不精,能申请到牛津剑桥这类院校的话专业方面可以说是无需挑剔的。要想申请到除了需要学术背景优异,还需要一份高质量的文书,文书是否新颖可靠对申请起着极大的影响,这里推荐以文书质量闻名的优越教育。
3.圣安德鲁斯大学
重点专业:物理天文学、英语、商科、经济学、地理与环境、生物科学
申请小技巧:要求是优秀大学毕业,均分在85以上。
4.杜伦大学
重点专业:商科、法律、教育、经济学、金融、人文社科
申请小技巧:对中国学生卡排名,只接受院校排名前70的大学毕业生,在前70位大学中,前10位的顶尖大学入学平均分要求是80分以上,其他大学平均分要求是85分以上。
5.帝国理工学院
重点专业:纯数学、电脑科学、化学工程、土木工程、机械工程、矿业工程
申请要求:要求学生本科是国内985、211大学,均分85分以上。
6.伦敦大学学院
重点专业:化学工程、土木工程、计算机科学、建造学、经济学
申请要求:国内大学本科毕业,国内985大学在校加权均分80分,国内211大学85分,双非大学要求90;
7.华威大学
重点专业:数学、电影研究、园艺研究、历史、法语
申请建议:中国排名前十左右的大学,GPA85,语言成绩7.0以上方可申请。
8.伦敦政治经济学院
重点专业:社会、政治、经济科学
9.埃克塞特大学
...
近几年,赴韩国留学的同学越来越多,选择学校和专业非常重要。由于很多学子在选择专业和院校上都很迷茫,会遇到各种各样的问题,接下来,出国留学网小编将介绍韩国名校及重点专业。
一、建国大学
排名前十的韩国重点大学,学校在汉城(首尔)市内繁华区,便于学生半工半读、勤工俭学。建国大学的本科、插班生以及研究生在每年的3月和9月都会招生,建国大学设有奖学金,减免学费的50%,留学生在建国大学附属医院可以享受所有的医疗保险待遇.语言课程一年4期,升学率近100%。着名专业:经济、贸易专业排名第一。
二、庆熙大学
排名前十的韩国重点大学,庆熙大学以其美丽,幽静的大学校园而着称,并且多种在国内一直起着龙头作用。该校的韩医、观光与酒店经营专业是韩国最着名的。
语言课程一年4期。
三、祥明大学
以艺术类、设计类、计算机软件类、电影表演、电影理论与制作、动画、漫画为重点专业的着名大学。设有奖学金,减免学费的50%。韩国祥明大学韩国语言文化中心在韩国极负盛名,韩国语教育名列韩国各大学之首。是学生学习韩国语首选的韩国大学。语言课程一年4期。影视明星有金载沅(演剧系)、高修(电影系)、孙太英(演剧系)张真英(服装系)朴率美(戏剧系)。
四、成均馆大学
排名可达第四位的重点大学,成均馆大学的前身是朝鲜王朝时期于1398年设立的第一个国立高等教育机构。成均馆大学师资雄厚,自韩国三星集团成为学校的财团以来,为其注入大量的资金。学校设立专业广泛,文理科兼备。语言课程一年4期。
五、中央大学
排名前十位的重点大学,中央大学戏剧系、影视系和摄影系均在韩国排名第一位,药学院则排名第4位。在韩国学校当中,是艺术、电影方面最优秀的学校。如今活跃于韩国演艺界的着名影星许多是出自该校。如我们所熟悉的金喜善(电影系)、李英爱(戏剧系)、李贞贤(电影系)等。语言课程一年4期。
六、延世大学
韩国是排名第三位的重点大学,在世界上也位居世界百所名牌大学之列的。创建于1885年,是韩国最古老的大学之一,全韩最先开设可全英文授课的GSIS研究生专业。延世大学文理科兼备,各个专业非常有实力。语言课程一年4期,但是学费较贵。
七、高丽大学
韩国高丽大学历史悠久,规模庞大,韩国大学排名第二位,高丽大学学习环境优良,师资力量一流,韩国的任何一所其他的大学都无法与其高质量的教学方式相媲美。
八 、梨花女子大学
梨花女子大学校成立于1886年的梨花女子大学校是韩国最具威望的几所大学之一,该校座落在汉城市中心,距地铁站步行仅15分钟。该校设有医学院、药理学院、商学院、工程学院等14所学院,66个系,32个研究中心和13所研究生院。
九、弘益大学
弘益大学位于韩国的首都汉城,创建于1946年,是一所四年制的重点综合私立大学。是着名的艺术类大学,美术、设计...
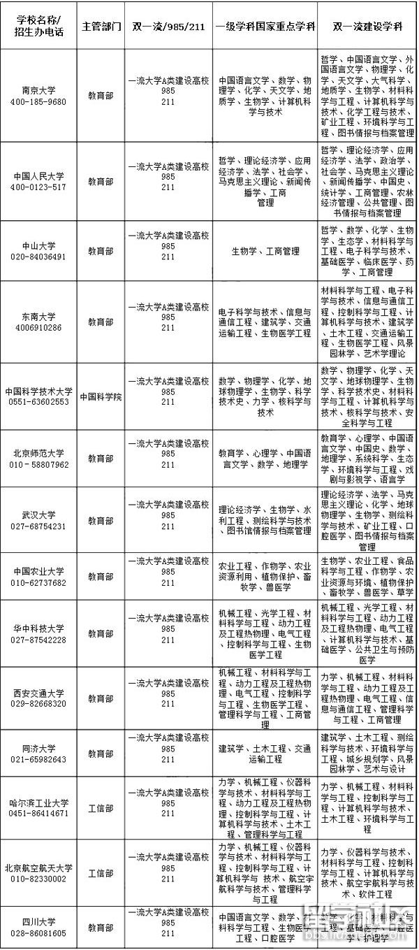
出国留学网高考网为大家提供高考志愿填报指南:中国重点大学及其重点专业,更多高考信息请关注我们网站的更新!
高考志愿填报指南:中国重点大学及其重点专业
1.中国现阶段所有的重点大学包括:211、985、“双一流”大学
2.中国所有的一级学科重点学科:一级重点学科能较客观反映学科实力。
3.“双一流”中重点建设的学科:这个代表了未来的发展潜力。






小编精心为您推荐:
12-11
很多学生会选择韩国留学,那么韩国各大学的重点专业有哪些呢?和出国留学网一起来看看吧!下面是小编整理的相关资讯,欢迎阅读。
留学韩国各大学重点专业介绍
韩国留学热门专业: 国际化管理,经济经营,电子游戏开发,地域开发,不动产,整形美容和艺术经营,
国际通商,医疗经营,高尔夫经营等。
韩国留学重点院校:
1、成均馆大学。韩国大学教育的发源地,1398年建学。文科,商科专业专长。
2、建国大学。韩国重点大学。学费低廉,本科课程减免50%学费。语言学院校内全新宿舍。专长法律,经济,贸易,房地产,建筑,遗传工学等专业。
3、庆熙大学。韩国重点大学。专长经营学,经济学,医学,新闻信息学等。
4、弘益大学。韩国重点大学。专长设计专业及电子游戏开发专业。
5、檀国大学。韩国综合大学排名第五,艺术类大学排名第一。
6、中央大学。戏剧系,影视系和摄影系排名第一位。
留学韩国各大学重点专业介绍
7、延世大学。韩国排名第三名的综合大学。(偏理科类及医科)
8、高丽大学。韩国排名第二名的综合大学。(偏文科类)
9、光云大学。擅长电子工学专业。
10、汉阳大学。工科类名校。
11、祥明大学。专长美术类,艺术类专业。
12、仁荷大学。强势专业,物流,人力资源类专业。
...重点专业推荐访问