出国留学网专题频道一级建造师考点栏目,提供与一级建造师考点相关的所有资讯,希望我们所做的能让您感到满意!
2022年一级建造师考试时间马上就要到了,请各位考生抓紧时间准备考试。为了帮助各位考生备考,小编给大家整理了一些考点,下面是小编为大家准备的“2022年一级建造师考试《项目管理》必备考点”,可供各位考生参考。
考点一:项目质量的形成过程和影响因素分析
一、建设工程项目的基本质量特性【重要】
质量特性指标是在各建设工程项目的策划、决策和设计过程中进行定义的。建设工程项目质量的基本特性可以概括如下:

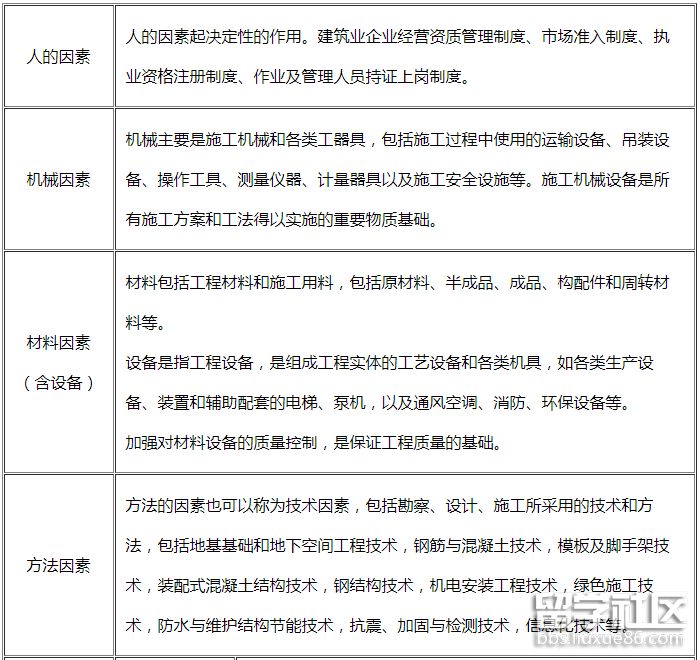
二、项目质量的影响因素分析【必会】
建设工程项目质量的影响因素,包括人的因素、机械因素、材料(含设备)因素、方法因素和环境因素(简称人、机、料、法、环)等。


考点二:项目质量控制的目标、任务与责任
一、对项目质量控制相关概念的理解【重要】
1.质量和工程项目质量
3.质量控制与工程项目质量控制
质量控制是质量管理的一部分,是致力于满足质量要求的一系列相关活动。这些活动主要包括:
(1)设定目标:按照质量要求,确定需要达到的标准和控制区间、范围、区域。
(2)测量检查:测量实际成果满足所设定目标的程度。
(3)评价分析:评价控制的能力和效果,分析偏差产生的原因。
(4)纠正偏差:对不满足设定目标的偏差,及时采取针对性措施尽量纠正偏差。
工程项目质量控制,就是在项目实施整个过程中,包括项目的勘察设计、招标采购、施工安装、竣工验收等各个阶段,项目参与各方致力于实现项目质量总目标的一系列活动。
工程项目的质量要求是由业主方提出的。工程项目质量控制包括项目的建设、勘察、设计、施工、监理各方的质量控制活动。
二、项目质量控制的目标与任务
建设工程项目质量控制的目标,就是实现由项目决策所决定的项目质量目标...
2022年一级建造师考试时间马上就要到了,请各位考生抓紧时间准备考试备考。为了让各位考生更好的准备考试,小编为大家整理了《项目工程》的考点,下面是“2022一级建造师考试《项目管理》考点”,请各位考生参考。
考点一:项目质量控制体系的建立和运行
一、项目质量控制体系的特点和构成
1.项目质量控制体系的特点
建设工程项目质量控制体系与质量管理体系相比,有如下不同:


二、项目质量控制体系的建立
1)分层次规划原则
总组织者(建设单位或代建制项目管理企业)和承担项目实施任务的各参与单位,分别进行不同层次和范围的建设工程项目质量控制体系规划。
2)目标分解原则
将工程项目的建设标准和质量总体目标分解到各个责任主体,明示于合同条件。
3)质量责任制原则
应按照《中华人民共和国建筑法》和《建设工程质量管理条例》,界定各方的质量责任范围和控制要求。
2.建立的程序
1)确立系统质量控制网络
首先明确系统各层面的工程质量控制负责人。包括项目经理(或工程负责人)、总工程师,项目监理机构的总监理工程师、专业监理工程师等。
2)制定质量控制制度
包括质量控制例会制度、协调制度、报告审批制度、质量验收制度和质量信息管理制度等。形成建设工程项目质量控制体系的管理文件或手册,作为各方主体共同遵循的管理依据。
3)分析质量控制界面
一般说静态界面根据法律法规、合同条件、组织内部职能分工来确定。
动态界面主要是指项目实施过程中设计单位之间、施工单位之间、设计与施工单位之间的衔接配合关系及其责任划分,必须通过分析研究,确定管理原则与协调方式。
4)编制质量控制计划
项目管理总组织者,负责主持编制建设工程项目总质量计划。
三、项目质量控制体系的运行
1.运行环境
(1)项目的合同结构
建设工程合同是联系建设工程项目各参与方的纽带。
(2)质量管理的资源配置
人员和资源的合理配置是质量控制体系得以运行的基础条件。
(3)质量管理的组织制度
项目质量控...
2022年一级建造师考试时间为十一月,相信很多考生都在准备此次考试的备考,下面是小编为大家准备的“2022年一级建造师考试《工程经济》重要考点”,希望能够帮助到各位考生。更多考试考点请各位考生继续关注本网站。
考点一:利润的计算
一、利润的概念
◇定义:企业在一定会计期间的经营活动所获得的各项收入抵减各项支出后的净额以及直接计入当期利润的利得和损失等。
二、利润的计算
1.营业利润=营业收入-营业成本-销售费用-管理费用-财务费用-资产减值损失+公允价值变动收益(损失为负)+投资收益(损失为负)
2.利润总额=营业利润+营业外收入-营业外支出
3.净利润(税后利润)=利润总额-所得税费用
三、利润分配
(一)税后利润的分配原则
(二)税后利润的分配顺序
1.弥补以前年度亏损
2.提取法定(强制)公积金
◆提取比例,一般为当年净利润的10%;累计额达到注册资本的50%以上时,可以不再提取。
◆3个用途:弥补亏损;扩大规模;增加资本。
3.提取任意盈余公积金
4.向投资者分配的利润或股利
5.未分配利润
【练习题·单选题】某施工企业年度工程结算收入为3000万元,营业成本为2300万元,管理费用为200万元,财务费用为100万元,其他业务收入为200万元,投资收益为150万元,营业外收入为100万元,营业外支出为80万元,所得税为100万元。则该企业当年的营业利润为( )万元。
A.50
B.520
C.670
D.750
『正确答案』D
『答案解析』本题考查的是利润的计算。营业利润=营业收入-营业成本-销售费用-管理费用-财务费用-资产减值损失+公允价值变动收益+投资收益=3000-2300-200-100+200+150=750(万元)。同时留意,税后净利润分配的法定顺序(法定公积金的比例、用途)等。
考点二:收入的分类及确认
一、收入的概念及特点
1.收入的概念
◆广义的收入:营业收入;投资收益;补贴收入;营业外收入。
◆狭义的收入(营业收入):在日常经营活动中,形成的经济利益的总流入(建筑合同、销售商品等)。
2.收入的特点
◇4个:日常活动中产生;表现为资产增加或负债减少;所有者权益增加;只包括本企业经济利益流入。
二、收入的分类
(一)按收入的性质分类
(二)按营业的主次分类

2022年一级建造师考试时间马上就要到了,相信各位考生都在认真的准备考试,那么各位考生对《工程经济》的考点掌握了吗?下面是小编为大家整理的“2022年一级建造师考试《工程经济》必备考点”,希望能够帮助到大家。
考点一:财务报表的构成
一、财务报表列报的基本要求
1.企业应该依据实际发生的交易和事项,遵循《企业会计准则》的所有规定进行确认和计量,并在此基础上编制财务报表。
2.企业应以持续经营为会计确认、计量和编制会计报表的基础。
3.除现金流量表按照收付实现制编制外,企业应当按照权责发生制编制其他财务报表。
4.财务报表项目的列报应当在各个会计期间保持一致,不得随意变更。
5.重要项目单独列报。从项目的性质和金额大小两方面予以判断。
6.财务报表项目应当以总额列报,资产和负债、收入和费用、直接计入当期利润的利得和损失项目的金额不能相互抵消,即不得以净额列报,除非会计准则另有规定。
7.企业在列报当期财务报表时,应当至少提供所有列报项目与上一个可比会计期间的比较数据,以及与理解当期财务报表相关的说明。
8.财务报表一般分表首和正表两部分。企业应当在财务报表的表首部分概括说明:编报企业的名称;资产负债表日或财务报表涵盖的会计期间;人民币金额单位;财务报表是合并财务报表,应当予以标明。
9.企业至少应当编制年度财务报表。我国规定的会计年度自公历1月1日起至12月31日止。财务报表涵盖的期间短于一年,应当披露财务报表的涵盖期间,以及短于一年的原因。
二、财务报表的构成

考点二:所得税费用的确认
一、所得税的概念
◇含义:企业就其生产、经营所得,按规定交纳的税金。
二、所得税的计税基础(考点3)
(一)收入总额
◇征税收入:销售货物,接受捐赠收入等9项
◇不征税收入:财政拨款,政府性基金等3项
(二)扣除
1.企业实际发生的与取得收入有关的、合理的支出;
◇内容:成本;费用;税金;损失;其他支出。
2.企业发生的公益性捐赠支出(年度利润12%以内);
3.在计算应纳税所得额时,企业按照规定计算的固定资产折旧;
4.企业按照规定计算的无形资产摊销费用;
5.长期待摊费用(固定资产大修理支出等);
6.企业对外投资期间,投资资产的成本不得扣除;
7.企业使用或者销售存货,按照规定计算的存货成本;
8.企业转让资产、该...
2022年一级建造师考试时间定于11月5日到6日,请各位考生抓紧时间准备考试。为了帮助各位考生更好的准备考试,小编为大家准备了“2022年一级建造师考试《工程经济》考点”,希望能够帮助到各位考生。更多考试相关信息请继续关注本网站。
考点一:现金流量表的内容和作用
一、现金流量表的编制基础
1.现金(广义的现金)
◇内容:库存现金(狭义的现金);存款;其他货币资金;现金等价物。
2.现金等价物
◆须同时满足的四个条件:期限短;流动性强;易于转换为已知金额的现金;价值变动风险小。
【2016年真题·多选题】企业特有的可作为现金等价物的资产有( )。
A.购买日起三个月到期的国库券
B.银行承兑汇票
C.可转换定期存单
D.货币市场基金
E.企业作为短期投资购入的普通股票
『正确答案』ABCD
『答案解析』本题考查的是现金流量表的编制基础。在现金流量表中,现金等价物必须同时满足期限短、流动性强、易于转换为已知金额的现金、价值变动风险小等四个特点。但是,由于变现的金额难以确定、风险较大,股票(E)不是现金等价物。
二、现金流量表的内容
◇经营/投资/筹资三类活动产生的现金流量
三、现金流量表的结构
1.正表第一项经营活动产生现金流量净额;2.补充资料
四、现金流量表的作用
◇三个方面:①对企业整体财务状况作出客观评价;②评价企业的支付能力、偿债能力和周转能力;③预测企业未来的发展情况。
【2013年真题·单选题】下列经济活动产生的现金中,不属于筹资活动产生的现金流量是( )。
A.处置子公司收到的现金净额
B.取得借款收到的现金
C.分配股利支付的现金
D.偿还债务支付的现金
『正确答案』A
『答案解析』本题考查的是现金流量表的内容。现金流量表(会企03表)可以反映投资、筹资和经营等三类活动的现金流入和流出情况。备选答案A,处置子公司收到的现金净额,属于投资活动产生的现金流量。
考点二:资产负债表的内容和作用
一、资产负债表的内容和结构
(一)资产负债表的内容
◇5项:①流动资产,满足4个条件之一(1年以内,交换其他资产或清偿负债的能力不受现值的现金或现金等价物);②非流动资产;③流动负债,满足4个条件之一(预计在一个正常营业周期中清偿;主要为交易目的而持有;自资产负债日起一年内到期应予以清偿;企业无权自主地将清偿推迟至资产负债日表日后一年以上);④非流动负债;⑤表中的所有者权益,单独列示。
(二)资产负债表的结构
二、资产负债表的作用
◆3个方面:反映资源总量及分布;反映偿债能力;反映所有者权益的构成情况
【2016年真题·多选题】编制资产负债表时,应该归类为流动资产的有( )。
A.预计在一个正常...
02-12
在一建模拟考试中成绩总是忽高忽低,是重点没抓住还是在考试中发挥失误?下面由出国留学网小编为你精心准备了“2020一级建造师《公路工程》考点预习汇总【十一】”,持续关注本站将可以持续获取更多的考试资讯!
考点:钢筋混凝土结构构造裂缝
一、原因分析
(一)材料原因
1.水泥质量不好,水泥安定性不合格;
2.骨料含泥料过大;
3.骨料为风化性材料。
合理设计混凝土的配合比,改善骨料级配、降低水灰比、掺和粉煤灰等混合材料、掺加缓凝剂;在工作条件能满足的情况下,尽可能采用较小水胶比及较低坍落度的混凝土,选用优质的水泥及优质骨料。
(二)施工原因
1.混凝土搅拌时间过长,运输时间过长;避免混凝土搅拌很长时间后才使用;
2.模板移动鼓出;加强模板的施工质量,避免出现模板移动、鼓出等问题;
3.基础与支架的强度、刚度、稳定性不够引起支架下沉、不均匀下沉,脱模过早;基础与支架应有较好的强度、刚度、稳定性并应采用预压措施;避免出现支架下沉,模板的不均匀沉降和脱模过早
4.接头处理不当,导致施工缝变成裂缝;
5.养生问题,塑性收缩状态将会在混凝土表面发生方向不定的收缩裂缝,这类裂缝尤以大风、干燥天气最为明显;
6.在混凝土高度急变以及钢筋保护层较小部位,由于振捣或析水过多造成沿钢筋方向的裂缝;
混凝土浇筑时要振捣充分,混凝土浇筑后要加强养生工作,及时养生;
7.大体积混凝土未采用缓凝和降低水泥水化热的措施、使用了早强水泥的混凝土;同一结构物的不同位置温差大;
8.水灰比大的混凝土,由于干燥收缩产生裂缝。
大体积混凝土应优选矿渣水泥、粉煤灰水泥等低水化热水泥;
采用遮阳凉棚的降温措施施以降低混凝土水化热、推迟水化热峰值出现;
同一结构物的不同位置温差应在设计允许范围内。
【真题2013】关于钢筋混凝土结构构造裂缝防治措施的说法,错误的是( )。
A.应适当降低混凝土水灰比和坍落度
B.应选用早强水泥,避免使用缓凝剂
C.应降低混凝土水化热、推迟水化热峰值出现时间
D.对支架应采用预压措施
【答案】B
【解析】合理设计混凝土的配合比,改善骨料级配、降低水灰比、掺加粉煤灰等掺合料、掺加缓凝剂;在工作条件能满足的情况下,尽可能采用较小水灰比及较低坍落度的混凝土。
考点:桥面铺装病害的防治
桥面铺装病害形成原因:
1.梁体预拱度过大,桥面铺装设计厚薄难以调整施工允许误差;
2.施工质量控制不严,桥面铺装混凝土质量差;
3.桥头跳车和伸缩缝破坏引起的连锁破坏;
4.桥梁结构的大...
02-10
在考试中突出重围的人无不是掌握考试重点和一定的学习技巧,那么如何在考试中突出重围?下面由出国留学网小编为你精心准备了“2020一级建造师《公路工程》考点预习汇总【七】”,持续关注本站将可以持续获取更多的考试资讯!
考点:桥梁下部结构分类和受力特点
一、桥梁下部结构分类
公路桥梁下部结构可分为重力式桥墩、重力式桥台、轻型桥墩、轻型桥台。
(一)重力式墩、台
重力式墩、台的主要特点是靠自身重量来平衡外力而保持其稳定。
梁桥和拱桥上常用的重力式桥台为U型桥台,它适用于填土高度在8~10m以下或跨度稍大的桥梁。缺点是桥台体积和自重较大,也增加了对地基的要求。此外,桥台的两个侧墙之间填土容易积水,结冰后冻胀,使侧墙产生裂缝,所以宜用渗水性较好的土夯填,并做好台后排水措施。
(二)轻型墩、台
1.梁桥轻型桥墩、台
(1)梁桥轻型桥墩
(2)梁桥轻型桥台
2.拱桥轻型桥墩、台
(1)拱桥轻型桥墩
(2)拱桥轻型桥台
二、桥梁下部结构的构造特点与受力特点
(一)桥梁下部结构的构造特点
1.重力式桥墩:梁桥重力式桥墩由墩帽、墩身、基础等组成。
2.重力式桥台(U型桥台):由台帽、背墙、台身(前墙、侧墙)、基础、锥坡等几部分组成。背墙、前墙与侧墙结合成一体,兼有挡土墙和支撑墙的作用。
3.梁桥轻型桥墩
(1)钢筋混凝土薄壁桥墩:圬工体积小、结构轻巧,比重力式桥墩可节约圬工量70%左右。
(2)柱式桥墩:由分离的2根或多根立柱(或桩柱)组成,是公路桥梁中采用较多的桥墩形式之一。
(3)柔性排架桩墩。
4.梁桥轻型桥台
5.拱桥轻型桥墩
6.拱桥轻型桥台
(二)桥梁下部结构的受力特点
桥墩起着“承上启下”的作用,作为多跨桥梁中的中间支承结构物,主要承受的荷载有:上部结构产生竖
【习题】拱桥轻型桥台适用于( )m以内的小跨径拱桥和桥台水平位移量很小的情况。
A.5
B.8
C.10
D.13
【答案】D
【解析】拱桥轻型桥台适用于13m以内的小跨径拱桥和桥台水平位移量很小的情况。
【习题】下列桥台中属于拱桥轻型桥墩的有( )。
A.混凝土薄壁桥墩
B.柱式桥墩
C.钻孔桩柱式桥墩
D.带三角杆件的单向推力墩
【答案】D
【解析】拱桥轻型桥墩包括带三角杆件的单向推力墩、悬臂式单向推力墩。
考点: 桥梁上部结构分类和受力特点
02-10
在一建模拟考试中成绩总是忽高忽低,是重点没抓住还是在考试中发挥失误?下面由出国留学网小编为你精心准备了“2020一级建造师《公路工程》考点预习汇总【六】”,持续关注本站将可以持续获取更多的考试资讯!
考点:中央分隔带施工
一、中央分隔带的开挖
当路面基层施工完毕后,即可进行中央分隔带的开挖,先挖集水槽后挖纵向盲沟,一般采用人工开挖的方式。开挖的土料不得堆置在已铺好的基层上,以防止污染并应及时运走。
二、防水层施工
沟槽开挖完毕并经验收符合设计要求后,即进行防水层施工,可喷涂双层防渗沥青。防渗层沥青要求涂布均匀,厚薄一致,无漏涂现象,涂布范围应是中央分隔带范围内的路基及路面结构层。(PVC防水板)
三、纵向碎石盲沟的铺设
2.反滤层可用筛选过的中砂、粗砂、砾石等渗水性材料分层填筑,目前高等级公路多采用土工布作为反滤层。
3.(3)土工布的接长和拼幅需采用平搭接的连接方式,搭接长度不得小于30cm。
四、埋设横向塑料排水管
1.路基施工完毕后,即可进行埋设横向塑料排水管的施工。
2.基槽开挖。沟底坡度应和路面横坡一致。
3.铺设垫层。垫层采用粒径小的石料,如石屑、瓜子片等,铺设厚度应保持均匀一致,保证垫层顶面具有规定的横坡。
4.埋设塑料排水管。
埋设要求:一端应插入中央分隔带范围内的纵向排水沟盲沟位置,另一端应伸出路基边坡外。横向塑料排水管的进口须用土工布包裹,防止碎石堵塞。
接头处理:当塑料管不足一次埋设的长度时,需用套接。
5.沟槽回填
五、缘石安装
2.路缘石应在路面铺设之前完成。
3.预制缘石应铺筑设在厚度不小于2cm的砂垫层上,砌筑砂浆的水泥与砂的体积比应为1:2。
考点:路肩施工
一、土路肩施工
培土路肩施工方案(填方路基):
1.准备下承层:即具有经检验合格的底基层面。
2.施工流程:备料→推平→平整→静压→切边→平整→碾压。
二、硬路肩施工
硬路肩的设计标高常见的有两种情况:一种是硬路肩与车行道连接处标高一致,可将硬路肩视为行车道的展宽;另一种是硬路肩的顶面标高低于相连的行车道,这种情况应先摊铺硬路肩部分,宽度应比要求的宽5cm左右,保证与行车道路面有一定的搭接,以免搭不上需人工找补。摊铺行车道表面层时,摊铺机靠硬路肩一侧的端部应使用45°的斜挡板,以减少碾压时边缘坍塌或发生较大的侧移,并尽量使边缘顺直、平齐。
【真题2017】培土路肩的施工流程正确的是( )...
02-10
一建考试总是差那么一点点,是知识重点掌握不够,还是方法用的不对?下面由出国留学网小编为你精心准备了“2020一级建造师《公路工程》考点预习汇总【五】”,持续关注本站将可以持续获取更多的考试资讯!
考点:沥青路面面层施工
一、热拌沥青混凝土路面施工工艺
二、施工准备
1.做好配合比设计报送监理工程师审批,对各种原材料进行符合性检验。
2.对下承层进行清扫,底面层施工前两天在基层上洒透层油。在中底面层上喷洒粘层油。
3.试验段开工前28d安装好试验仪器和设备,配备好的试验人员报请监理工程师审核。各层开工前14d在监理工程师批准的现场备齐全部机械设备进行试验段铺筑,以确定松铺系数、施工工艺、机械配备、人员组织、压实遍数,并检查压实度,沥青含量,矿料级配,沥青混合料马歇尔各项技术指标等。
三、沥青混合料的拌合
1.沥青的加热温度控制在规范规定的范围之内,即150~170℃。集料的加热温度控制在160~180℃;混合料的出厂温度控制在140~165℃。当混合料出厂温度过高时应废弃。混合料运至施工现场的温度控制在120~150℃。
2.出厂的混合料须均匀一致,无白花料,无粗细料离析和结块现象,不符要求时应废弃。
四、混合料的运输
1.运输车的车箱内保持干净,涂防粘薄膜剂。运输车配备覆盖棚布以防雨和热量损失。
2.已离析、硬化在运输车箱内的混合料,低于规定铺筑温度或被雨淋的混合料应予以废弃。
五、混合料的摊铺
1.底、中面层采用走线法施工,表面层采用平衡梁法施工。
2.摊铺机均匀行驶,行走速度和拌合站产量相匹配,以确保所摊铺路面的均匀不间断摊铺。在摊铺过程中不准随意变换速度,尽量避免中途停顿。
3.沥青混凝土的摊铺温度根据气温变化进行调节。一般正常施工控制在不低于110~130℃,不超过165℃,在摊铺过程中随时检查并做好记录。
4.开铺前将摊铺机的熨平板进行加热至不低于65℃。
5.采用双机或三机梯进式施工时,相邻两机的间距控制在10~20m。两幅应有5~10cm宽度的重叠。
六、混合料的压实
七、接缝处理
1.梯队作业采用热接缝,施工时将已铺混合料部分留下20~30cm宽暂不碾压,作为后摊铺部分的高程基准面,后摊铺部分完成立即骑缝碾压,以消除缝迹。
2.半幅施工不能采用热接缝时,采用人工顺直刨缝或切缝。铺另半幅前必须将边缘清扫干净,并涂洒少量粘层沥青。摊铺时应重叠在已铺层上5~10cm,摊铺后将混合料人工清走。碾压时先在已压实路面行走,碾压新铺层10~15cm,然后压实新铺部分,再伸过已压实路面10~15cm,充分将接缝压实紧密。
3.横接缝的处理方法:首先用3m直...
02-10
一建考试即将来临,为了帮助考生更好的备考,在最后的备考阶段,下面由出国留学网小编为你精心准备了“2020一级建造师《公路工程》考点预习汇总【四】”,持续关注本站将可以持续获取更多的考试资讯!
考点:路面粒料基层(底基层)施工
一、粒料分类及适用范围
粒料分类 | 包括内容 |
一级建造师考点推荐访问