出国留学网专题频道中学教育知识与能力真题答案栏目,提供与中学教育知识与能力真题答案相关的所有资讯,希望我们所做的能让您感到满意!
03-11
2017上半年教师资格证考试在3月11日进行,出国留学网教师资格考试栏目为大家整理“教师资格2017上半年中学教育知识与能力真题答案解析”,将会持续为大家公布教师资格考试真题及答案,希望对考生能有帮助,请继续关注我们网站的更新。






教师资格证考试栏目为您推荐:
03-11
2017上半年教师资格证考试在3月11日进行,出国留学网教师资格考试栏目为大家整理“教师资格2017上半年中学教育知识与能力网友版真题答案”,将会持续为大家公布教师资格考试真题及答案,希望对考生能有帮助,请继续关注我们网站的更新。
1题C斯宾塞
2题B阶段性
3题B学记
4题A个人本位论
5题C青少年
6题B螺旋式
7题B地方课程
8题B综合课
9题B讨论法
10题A榜样
11题D疏导原则
12题A陈述性
13题A纵向迁移
14题B负强化
15题D公正阶段
16题AA型人格
17题D认知重组
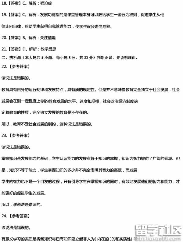
18题C强迫症
19题B导向功能
20题C关注学生
21题D教学反思
22题不正确,教育具有自身发展规律,但同时受政治、经济、文化等因素的制约。
23题不正确,多元智能理论下人的能力受多种因素的制约,知识只是代表其中一方面的能力。
24题不正确,有意义学习是指所学知识能和学生已有的认知结构发生非人为的和实质性的联系,而接受学习不一定都能促进学生认知结构的变化。
25题不正确,柯尔伯格将道德发展分为前习俗水平、习俗水平和后习俗水平三个水平,但并不是每个相同年龄段的人都能达到同样的水平,年龄并不是柯尔伯格发展阶段论的关键因素。
26第一加强思想教育,确立明确切合实际的班级奋斗目标,第二建立健全的班级组织,选拔和培养班干部,第三形成正确的集体,培养优良的班风,
第四建立民主管理的班级规章制度,第五开展丰富多彩的集体活动
27题1)转变课程功能,改革课程过于注重知识传授的倾向,强调形成积极的学习态度。
2)优化课程结构,改变课程结构强调学科本位,科目过多和缺乏整合的现状。
3)更新课程内容,改变课程内容,难、繁、偏、旧和过于注重书本知识的现状。
4)转变学习方式,5)改变考试评价,6)深化课程管理体系改变
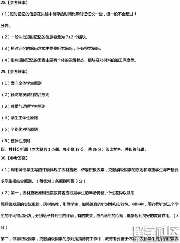
28第一短时记忆的容量有限,一般为7±2组块,第二保存时间大约为1分钟,第三编码方式一听觉编码为主,也存在视觉和语义编码
29题1)教育性元原则,2)全体性原则,3)差异性原则,4)主体性原则,5)整体性原则,6)尊重与理解学生原则,7)活动性原则,8)保密性原则
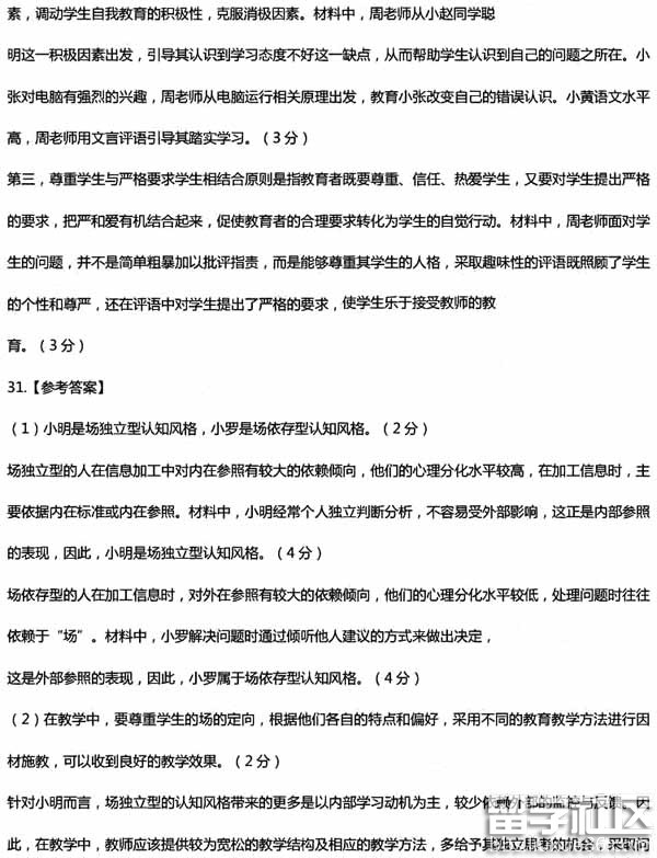
30题(1)1长善救失原则;基于这一原则,周老师对学生一分为二地看待学生,全面了解学生,正确对待学生。2严格要求与尊重学生相结合的原则;周老师在教育学生过程中,对学生思想和行为的严格要求与对个人的尊重结合起来,使教师的要求易于转化为学生的自学行为。3循循善诱原则;在教育中循循善诱,以理服人。从提高学生认识入手,调动学生的主动性。培养他们积极向上的健康心态4因材施教原则;根据不同学生的优缺点给出不同的教育方针和鼓励
(2)周老师知道小赵淘气,就用打油诗教育他;小张迷恋电脑,就用专业的电脑术语加以规劝;小黄语文水平高,便使用文言文给予鼓励,这体现了周老师长善救失的原则2周老师面对...
中学教育知识与能力真题答案推荐访问