出国留学网专题频道产业五种竞争力栏目,提供与产业五种竞争力相关的所有资讯,希望我们所做的能让您感到满意!
03-21
02-13
出国留学网注册会计师考试栏目为大家分享“注册会计师2017年公司战略重点:产业五种竞争力”,希望对大家能有帮助。想了解更多关于注册会计师考试的讯息,请继续关注我们网站的更新。
产业五种竞争力:

注册会计师考试频道推荐:
解读2017报考CPA考试科目搭配 ...04-29
公司战略与风险管理中的产业有哪五种竞争力?来看看本文“注会2016年公司战略与风险管理知识点:产业五种竞争力”由出国留学网注册会计师考试网整理而出,欢迎您阅读!
一、波特的五种竞争力分析
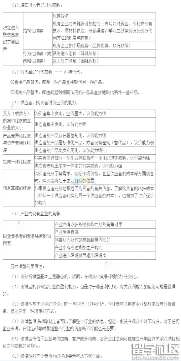
(1)潜在进入者的进入威胁。
“结构性障碍”和“行为性障碍”,即呈现的进入障碍与准备进入者可能遇到的现有在位者的反击,统称进入障碍。进入障碍是指那些允许现有企业赚取正的经济利润,却使产业的新进入者无利可图的因素。
①结构性障碍
波特指出存在七种主要障碍:规模经济、产品差异、资金需求、转换成本、分销渠道、其他优势及政府政策。如果按照贝恩的分类,这七种主要障碍又可归纳为三种主要进入障碍:规模经济、现有企业对关键资源的控制以及现有企业的市场优势。
(1)规模经济。规模经济是指在一定时期内,企业所生产的产品或劳务的绝对量增加时,其单位成本趋于下降。当产业规模经济很显著时,处于最小有效规模或者超过最小有效规模经营的老企业对于较小的新进入者就有成本优势,从而构成进入障碍。
(2)现有企业对于关键资源的控制
企业对于关键资源的控制一般表现为对资金、专利或专有技术、原材料供应,分销渠道,学习曲线等资源及资源使用方法的积累与控制。如果现有企业控制了生产经营所必须的某种资源,那么它就会受到保护而不被进入者所侵犯。
(3)现有企业的市场优势
企业的市场优势主要表现在品牌优势上。这是产品差异化的结果,产品差异化是指由于顾客或用户对企业产品的质量或商标信誉的忠实程度不同而形成的产品之间的差别。
②行为性障碍(或战略性障碍)。
行为性障碍是指现有企业对进入者实施报复手段所形成的进入障碍。报复手段主要有两类:
(1)限制进入定价。限制进入定价往往是在位的大企业报复进入者的一个重要武器,特别是在那些技术优势正在削弱、而投资正在增加的市场上,情况更是如此。在限制价格的背后包含有一种假定,即从长期看,在一种足以阻止进入的较低价格条件下所取得的收益,将比一种会吸引进入的较高价格条件的收益要大。在位企业企图通过低价来告诉进入者自己是低成本的,进入将是无利可图的。
(2)进入对方领域。进入对方领域是寡头垄断市场常见的一种报复行为,其目的在于抵消进入者首先采取行动可能带来的优势,避免对方的行为给自己带来的风险。
(2)替代品的替代威胁。
研究替代品的替代威胁,首先需要澄清“产品替代”的两种概念。产品替代有两类,一类是直接产品替代,另一类是间接产品替代。
①直接产品替代。即某一种产品直接取代另一种产品。如苹果计算机取代王安计算机。前面所引用的波特关于产业的定义中的替代品,是直接替代品。
②间接替代品。即能起到相同作用的产品非直接地取代另外一些产品。如人工合成纤维取代天然布料。
波特在这里所提及的对某一产业而言的替代品的威胁,是指间接替代品。老产品能否被新产品替代,主要取决于两种产品的“性能-价格”比的比较。
(3)供应者、购买者讨价还价的能力
①买方(或卖方)的集中程度或业务量的大小。
②产...
产业五种竞争力推荐访问