出国留学网专题频道行测资料分析备考辅导栏目,提供与行测资料分析备考辅导相关的所有资讯,希望我们所做的能让您感到满意!
今天小编为大家提供行测资料分析备考辅导:现期与基期的变化,一起来看看吧!希望大家多多做做习题,以便了解自己哪些知识点没有掌握!
关于行测资料分析,小编为大家总结一个知识点,那就是判断所有A/B型的现期与基期的大小,在这种考察的形式中主要以比重为主要考察,但有时也会考察到其他的知识点,今天小编就帮助大家总结考试中经常会遇到这样的题型,比如:与上年同期相比,2019年北京市社会消费品零售总额占全国的比重是上升了还是下降了?对于这样的题型我们该怎么解决呢?我们从下面的例题中进行总结。
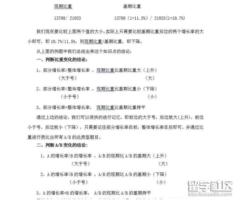
例一: 2010 年全国城镇居民家庭人均总收入 21033 元,比上年增长 11.5%,其中人均工资性收入 13708 元,增长 10.7%,人均经营净收入增长 12.1%,占总收入比重为 8.1%,人均转移性收入增长 12.8%,占总收入比重为 24.2%,
问:2010 年,人均工资性收入占全国城镇居民家庭人均总收入的比重比 2009 年上升了还是下降了?
解析:从题干中可以看出,题中让我们比较现期比重与基期比重的大小,

同样我们可以很快的进行记忆,即前边的大于号,后边就大(上升),前边小于号,后边就小(下降),只需要记住A的增长率在前,B的增长率在后即可。
【例题】2013年某省石化行业主营业务收入5138亿元,增长18.8%;实现利润204.2亿元,增长38.1%。子行业中,石油加工业净亏损0.2亿元,同比减亏13.6亿元;化工行业全年利润增长31.6%,扭转上半年利润下降局面;石油开采业净亏损8.6%亿元,橡胶塑料行业利润增长29.1%。建材行业实现主营业务收入2412亿元,增长27.1%;实现利润167.2亿元,增长为51.6%。
问题:2013年该省建材行业的销售利润率比上年上升下降了?
解析:通过分析发现利润率=利润/主营业务收入,为A/B型的式子,题干所求为比较现期利润率与基期利润率的大小,所以可以通过我们总结出来的结论直接的进行比较,即找到建材行业利润的增长率为51.6%,以及建材行业主营业务收入的增长率为27.1%,通过比较51.6%>27.1%,即A的增长率>B的增长率,则大于号,后边即大(上升)。可以很快把题判断出来。
通过上面的分析,我们对于此类型的题目就能够很清楚的进行判断,并在考试中很快的做出来,由难题变为送分题,在此也希望各位小伙伴们能够成功上岸,考入自己理想的单位,加油哦。
近几年来,公务...
行测的复习要注意什么?小编为大家提供行测资料分析备考辅导:题目不会没关系 会用公式是关键,一起来学习一下吧!希望大家好好记忆公式!
行测资料分析备考辅导:题目不会没关系 会用公式是关键
大多数情况下,一篇行测资料分析材料下面会配有5道题目。就题目类型划分,有查找类、计算类、比较类。但不管是哪种类型的题目,列出式子很关键。想要快速列出式子,就需要我们牢记资料分析的最主要的公式。小编在此进行指点。
资料分析的常见公式如下:
单一数据:

来源:中公教育
推荐阅读:
行测资料分析关于倍数的问题大家掌握得怎么样?小编为大家提供行测资料分析备考辅导:倍数的多种考法,一起来学习一下吧!
在公务员考试行测备考中,扎实的理论基础是成功必不可少的基石,但是巧妙的做题技巧更是成功的关键要素。所以今天小编就和大家来一起讨论一下在公考中被寄予厚望的资料分析,其中考点之一倍数的多种考查形式。
考点类型:
A是B的几倍? A/B (是倍数)
A比B多几倍? A/B-1(多几倍)
A比B增长了百分之几? A/B-1(增长率)
由此可知:增长率=多几倍=是几倍-1
例1: 2010年地方财政科技拨款为2068亿元,1990年为41.6亿元,则2010年地方财政科技拨款相比1990年增长了( )倍。
A 21.0 B 29.6 C 48.7 D 49.7
解析: 求增长几倍即“多”几倍,根据倍数的性质“多”几倍比“是”几倍少1。则列式为2068/41.6-1=48.7,,故C正确。
【参考答案】C。
例2:2014年末,全国共有医疗卫生机构982443个,其比上年增长了2.69倍,则2013年全国共有医疗卫生机构共多少个?
A 2662465 B 235786 C 342167 D 435698
解析:此题所求带单位且时间为2013年,因此为基期值;根据题干信息可知已知现期值和增长的倍数,即为增长率,因此根据所求基期值的公式可知列式为982443/(2.69+1),利用前两位首数法可知A正确。
【参考答案】A。
例3:2017年广东省社会消费品零售总额的增长率为10.9%,2016年其增长率为11.3%,求2017年广东省社会消费品零售总额是2015年的几倍?
A 0.23 B 1.23 C 2.23 D 3.23
解析:此题所求为隔年是几倍,根据倍数知识点可知等于隔年增长率+1,;根据题干信息知现期增长率和间期增长率,故根据隔年增长率公式和倍数知识点得列式为:10.9%+11.3%+10.9%×11.3%+1≈1.23.可知B正确。
【参考答案】B。
行测中资料分析是大家必掌握的一部分内容,其中的倍数是大家信手拈来的一个知识点,但是出题形式的灵活性,大家一定要多练习,多熟悉各类型题。祝大家早日成“公”!
在行测资料分析中,有图表类资料也有文字类资料,尤其是在图形类资料里面一定要注意的“累计”类问题。如果忽略“累计”,可能会掉入陷阱,造成不必要的丢分。今天就来聊一聊在考试中资料分析里面“累计”问题的常见应用以及相应解决方法。

02-27
今天小编为大家提供行测资料分析复习资料:比重和变化率,请大家仔细阅读本文,熟悉相应的方法这样在考试中遇到就不怕了!
在省考当中,虽说不是千军万马过独木桥,却也是人多肉少!!!马上要考试的同学们,相信你们对考试的内容已经有了一定程度的了解,资料分析题量大,却不是很难。中公教育相信有很多同学对于资料分析当中的基期比重(倍数,平均数),比重(平均数)变化量,比重(平均数)变化率,已经是傻傻分不清楚了,可是你们越分不清楚,考试考的越欢实,基本每年都会有题目让你去求比重,倍数,平均数的基期,变化量,变化率等等。不过不用着急,小编相信你们在看完这些东西之后,一定能够让你的小脑瓜转一转,会转明白的。
对于倍数,比重,平均数而言,我们会发现倍数=分子/分母,比重=部分/整体,平均数=总量/份数。其实都是一个分数形式,在比重当中,我们可以亲切的称部分为分子,整体为分母。当然了,在平均数当中,总量就是分子,份数就是分母。既然如此,那我们不妨在记忆过程当中只记住求分数形式的基期,分数的变化量或者分数的变化率地公式就可以了。
那大家现在是否能想起我们的公式呢?(任意的分数形式,分子用A表示,分子增长率用qa表示,分母用B表示,分母增长率用qb表示)
求分数的基期=A/B*(1+qb/1+qa)
求分数的变化量=A/B*( qa-qb/1+qa)
求分数变化率=qa-qb/(1+qb)
好了,回忆了公式,接下来就告诉大家一种比较简单的判断方法,来分清我们到底应该应用哪个公式:
1. 看时间,假设材料当中的时间给了2016年,题目一出现却问的2015年的指标,那可以肯定的是问的为基期,这个时候我们只需要看一眼指标,咦,正好问的是分数形式,这个时候大家就可以心里一喜,直接套用求分数的基期公式即可。
2. 第二条呢,当然也是看时间(时间相当重要)当题目当中出现2016年某指标相较于上一年怎么样了(变化了,增长了)等相似描述时,不要慌,接下来看选项,发现给的是量的概念,那这个时候呢,万事具备了,发现是在问两个时间相比较的变化量,那无非就是我们学的增长量或者变化量。这个时候呢,看一眼指标,发现是分数形式,那好了,东风也来了,出现比较,问分数形式的变化量,我们妥妥的代入求分数变化量的公式就可以了。
3. 时间,还是看时间,当题目当中出现上一条的2016年较上一年怎么样了的,拿两个时间做比较的描述时,看选项,给的是率的概念,那无非就是求增长率或者变化率。此时,看指标,咦,正好是分数形式,那妥妥的是在问分数的变化率,我们同样的只需要找数据代入求分数变化率的公式即可。
(看时间--->看选项--->看指标--->代公式)
小编相信大家通过阅读,应该可以分清到底用哪个公式了!!!相信你们可以傻傻分的清楚了,分清楚了,那大家一定可以多多拿分,成功上岸!!!
资料分析作为省考不可忽略的部分,资料的好坏很大程度上影响考试的成败。而资料中往往有一种题型,即分数比较大小,计算起来比较头疼,下面小编就...
02-26
在行测资料分析题中会考察连续三个时间点之间的增长问题,小编为大家提供行测资料分析备考辅导:三步到位,隔年不累,一起来看看吧!
在资料分析的题型中,统计基础知识即增长概念的考察占比最大,两年之间的增长公式,相对较为基础,同学们在学习时肯定都有感受。但有些题干中所涉及到的时间点更多,常见的就是连续三个时间点之间的增长问题考察,这就是隔年的情景。
一、隔年增长的含义:
例:2018年6月末,广义货币(M2)余额177.02万亿元,同比增长8%,上年同期为9.1%。
问题:2018年6月末广义货币(M2)余额比2016年6月末增长了百分之几?
【解析】:题干所求为增长率,具体分析材料中的数据和对应时间,可以发现如下关系:

通过以上三步的学习,我们已经基本弄清隔年增长的情景、公式和计算技巧,怎么样,是不是一切来得这么简单!当然,我们在复习过程中的各位同学也要保持练习,不断加深理解,巩固熟练程度。
在行测考试中,资料分析一直是命题组测查的的一部分题型,而资料分析既让大家寄予厚望又很抓狂,资料分析中考查形式除了普通计算还有比较类型,除了特殊列式的比较可以直观的观察出结果以外,那么更多的复杂列式又该如何比较、如何快速的得出准确答案呢?
同位比较:
一、概念:将列式的相同位置的数据,通过比较数据差距来判断两个列式的大小。
二、应用环境:A/B(分子分母同向变化)、A×B(相应位置数据异向变化)
三、数据差距分析即增长率的确定:
1.做差:将相同位置的数据从高位到低位依次实际做差,直到差大于小数字的第一位有效数字即可。
2.确定分位(确定分母):将小数字转换为科学计数法的书写形式,判断差的最后一位在什么数位:若在个位,即分母为1;若十分位,即分母为10;若百分位,即分母100......
3.确定分子:做差的结果除以小数的前两位(科学计数法表示的前两位)
四、应用方法:

很多考生面对复杂的计算问题时会出现错误,今天小编为大家提供行测资料分析备考辅导:错位加减法助你简化计算,一起来学习一下吧!
对于考生来说,行测的资料分析相对来说难度较低,大部分考生经过系统的学习之后很容易就能斩获高分。但在实际考试中,还是有很多同学在面对复杂的计算问题时会出现错误,这种分数的丢失十分可惜。小编在此给同学们介绍一种计算方法——错位加减法,错位加减法应用的十分广泛,无论是两数相除还是两数相乘,或是复杂的四则运算,都可以用这种计算方法解决。
错位加减法原理
对于一个分数而言,分子、分母同时扩大或缩小同样的幅度,分数的大小不变(当分母扩大分母的百分之十时,分子需要扩大分子的百分之十,以保证分数大小不变)。

我们可以看到这样的一个规律,当分母减少其前两位的一倍时,分子也减少其前两位的一倍。当分母减少其第一位的一倍时,分子也减少其第一位的一倍。2倍呢?3倍呢?是否依然成立?大家可以稍作思考。
我们可以把分母和分子比喻成相亲相爱的双胞胎兄弟。弟弟崇拜哥哥,哥哥伸出哥哥左手时,弟弟也伸出弟弟自己的左手,哥哥踢右腿时,弟弟也踢弟弟自己的右腿。简而言之,分子模仿分母。分母增加或减少其前两位或第一位的n倍时,分子做同样变化。(以前两位为准,第一位前面的系数越小越精确,为了方便掌握,同学们在使用错位加减法时可以先保留3位有效数字)
错位加减法具体应用


错位加减法用途十分广泛,今天先简单介绍到这里,同学们可以自己多列一些式子,反复练习,熟练掌握错位加减法,提高资料分析计算得正确率以及效率。
一、十字交叉法解决的题型——“比值的混合问题”
行测资料分析备考辅导推荐访问