出国留学网青海公务员申论真题

出国留学网专题频道青海公务员申论真题栏目,提供与青海公务员申论真题相关的所有资讯,希望我们所做的能让您感到满意!

青海2018年公务员考试申论真题

 

  出国留学网为您提供“青海2018年公务员考试申论真题”来自考试回忆,仅供参考。希望我们提供的信息对您有帮助!

  青海2018年公务员考试申论真题

  一、给定资料

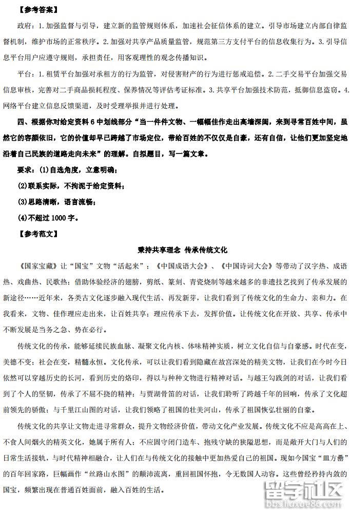
  材料一

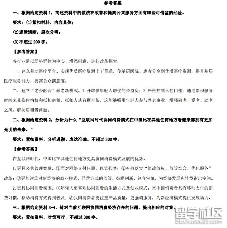
  2016年开始,A省省立医院尝试建立了“移动医疗平台”。上线临床医技科室53个,医生500余名,连接西南多省的市县医院及基层社区卫生服务中心100余家。2016年底,位于丁南边陲的瑶族自治县人民医院骨科的张医生遇到一疑难病倒。通过A省省立医院建立的“移动医疗平台”,张医生与省立医院医生鼓动,很快拿出会诊结论,确定了下一步治疗方案。

  “移动医疗平台”让基层医院分享到优质的医疗资源,让基层患者分享到高水平的诊疗医术。通过它,让优质医疗资源上下贯通,提升基层医疗服务能力,一定程度上化解了民众“看病难、看病贵”的难题,提高了公众对医疗卫生服务的满意度。

  在新技术不断出现的今天,提升公众对公共服务的满意度,既需要国家拿出顶层设计,也需要各行各业多一些改革探索,多一些奇妙创意,多一些以强势群体为中心的行动自觉。

  目前,B市一家养老机构探索“老少融合”养老新模式。养老院里不光住老人,年轻人也能入住。不过,年轻人必须为老人提供多种形式的志愿服务,通过累积服务时间来兑换住宿权和抵扣房租。

  这家养老机构坐落在一栋大楼里。一楼是医院,老人的居住区分布在高层的几个楼层,共有300个床位。而在老人的居室之间,第13层则是专门开辟出来供年轻人居住的公益房——“志愿者之家”。走进“志愿者之家”,首先看到的是公共活动区,区内干净整洁、设施齐全,配有桌球、跑步机、电视、沙发、冰箱等。该机构负责人表示,他们开设公益房的目的,就是为了吸引年轻人参与养老事业,增强敬老、爱老、助老之风,同时也为年轻人解决房租太贵的现实问题。

  年轻人怎样才能住进养老院的公益房呢?该负责人表示,首先要具备养老服务的热情,然后要通过院方考核,最终达成入住协议。获得入住“志愿者之家”资格的志愿者需要填写《志愿者报名表》《志愿者承诺书》,承诺每周参与志愿服务不低于一定次数。志愿者住进养老院的公益房,是不是就意味着可以免费入住,不用负担房租了呢?答案并非如此。年轻人要想抵扣房租,就要付出劳动。据介绍,目前租金抵扣的方式是:志愿者每周参与一定次数的服务活动且完成服务内容,即可获得具有租金抵扣资格的印花,凭印花抵扣房租,印花的多少决定抵扣房租的多少。

  材料二

  给用户带来极大便利的同时,也带来了大量沉淀资金的使用争议,增加了洗钱、套现、赌博、欺诈等非法活动的风险。一位业内人士说,只有在企业资质上设闸,才能有效杜绝这些不良现象。是否给第三方支付企业一个名分,给一个什么样的名分,成为了争论的焦点。幸运的是,争论归争论,有关部门没有一禁了之。

  何时做加法,何时做减法,是一门公共管理的艺术,需要智慧,需要眼光,需要技巧,更需要视野。加法或是减法,不一样的切入角度,体现不一样的心态和思维逻辑,直接决定了最终的成败。党的十八大以来,国务院各部门取消或下放行政审批事项六百多项;取消中央指定地方实施行政审批事项近三百项。“简政放权、放管结合、优化服务”的改革得到了有效落实。面对新经济的商业模式、经营方式等与传统产业的不同,政府把更多精力转向监管,本着鼓励...

2016青海423联考公务员申论真题解析

 

  出国留学网公务员网为大家提供“2016青海423联考公务员申论真题解析”,更多公务员考试信息请关注我们网站的更新!

2016青海423联考公务员申论真题解析

  对2016青海423联考公务员申论真题进行全面分析和深度解读。2016青海公务员考试申论主题聚焦“创业”,在材料选取上,积极响应政策号召、紧随政策趋势;在题目设置上,题量题型较为稳定,采取三题模式。具体内容如下:

  一、主题方面:聚焦“创业”

  近几年来,我国就业形势持续严峻,“史上最难就业年”矛盾从2013年开始凸显,时至今日仍未得到明显好转,而又愈演愈烈之势。2016青海公务员考试聚焦“创业”这一主题,是大势所趋,材料着重介绍了创业、众筹、创新等话题,突显出青海公务员考试对于社会现实及中央政策的密切关注。

  二、材料方面:响应政策、民生关怀、案例观点为主

  (一)材料响应政策号召

  李克强在政府工作报告中提出,发挥大众创业、万众创新和“互联网+”集众智汇众力的乘数效应。李克强进一步阐释,打造众创、众包、众扶、众筹平台,构建大中小企业、高校、科研机构、创客多方协同的新型创业创新机制。建设一批“双创”示范基地,培育创业服务业,发展天使、创业、产业等投资。2016青海公务员考试聚焦“创业”主题,材料中明确提出李克强总理对于“创业创新”的重视。然而,“创业创新”并不是什么新鲜词汇,在2015年7月召开的国务院常务会议上,李克强总理更是一周之内三提“创新创业”。可见2016青海公务员考试主题聚焦“创业”主题,乃是紧跟政策响应政策号召之举。因此,考生需要在关注日常热点时,对其一定要有自己的思考与认识,学会透过现象看本质,形成完整的分析链条,助力公考。

  (二)材料彰显民生关怀

  2016青海公务员考试选题着眼“创业”,给定材料中涉及的“大学生创业大赛”、“一八九八咖啡馆”、“众筹模式”等案例,这是当前创业创新的时代缩影,创业创新让梦想照进了现实,点亮的不仅是大学毕业生也包括千千万万被就业高门槛拒之门外的弱势人群,更彰显出民生关怀。

  (三)材料以案例、观点型为主

  2016青海公务员考试材料多以案例和观点型材料为主。材料中不仅有“大学生创业大赛”、“众筹”等案例,还有网站策略总监、公司创始人等人观点,考生需要加强对案例和观点型材料的阅读,快速准确提炼要点,方能在考场中应对自如。

  三、题量方面:遵循省情,三题模式

  2016青海公务员考试题目命制仍旧采用三题模式,题型题量相对比较稳定。在题型设置上,一道概括题,一道对策题,一道作文题,题型分布与2015年一致,体现出对历年考情的一定继承性。考生可以根据题目字数要求的不同,合理分配每道题的作答时间,确保答题的全面、完整。

  综上所述,2016青海公务员考试从“创业”着手,极具民生关怀,体现政策趋势。考生无论是在阅读材料还是作答题目时均需紧密结合当前“创业”的现实背景及相关政策支持,站在政府角度,思索如何促进创业创新的发展,让创业者“梦想照进现实”,进而才能让自己公职的“梦想照进现实”。

2016年青海公务员申论真题及答案(423联考)

 

  青海公务员考试将在4月23日开始,出国留学网公务员考试网为大家提供2016年青海公务员申论真题及答案(423联考),希望对您有所帮助!更多关于公务员考试、更多公务员考试真题请关注我们网站的更新!


2016年青海公务员申论真题及答案(423联考)

  2016年423公务员考试真题及答案汇总>>>点击查看

  延伸阅读:

  申论高分必背句子

  广大党员和干部解放思想、开动脑筋,自觉把思想认识从那些不合时宜的观念、做法和体制的束缚中解放出来,从对马克思主义的错误和教条式理解中解放出来,从主 观主义和形而上学的桎梏中解放出来,研究新情况、解决新问题。

  30年来,我们党坚持解放思想、实事求是、与时俱进,坚持运用马克思主义的立场、观点、方法来观察世界、指导实践,坚持从改革 开放的伟大实践和人民群众的生动创造中总结经验、吸取营养,努力使各项工作体现时代性、把握规律性、增强主动性、富于创造性。

  向全国各族 人民,向各民主党派、各人民团体和各界人士,表示诚挚的感谢!向香港特别行政区同胞、澳门特别行政区同胞和台湾同胞,以及广大侨胞,表示诚挚的感谢!向世 界各国政府、国...

425联考:2015年青海公务员考试申论答案

 

  2015年青海公务员考试申论答案,由出国留学网公务员考试真题频道为您准备,希望对您会有所帮助:

  从《2015年青海省考录公务员考试公告》中可知:

  报名时间:2015年4月1日9:00至4月10日24:00

  缴费时间:2015年4月1日9:00至4月12日24:00

  报名调剂时间:2015年4月13日9:00-16:00

  笔试时间:2015年4月25日

  报考人员请登录青海人事考试信息网,详细阅读网上报名操作步骤,认真按照操作步骤完成报名。报名和考试时必须使用第二代居民身份证。报考人员登录青海人事考试信息网时,要仔细阅读诚信承诺书,如实提交有关信息和材料。每人只限报考1个职位。

  届时我们会在第一时间为您提供2015年青海公务员考试真题及答案

2015年青海公务员考试真题及答案
行测 申论

425联考:青海2015年公务员考试申论真题

 

  青海2015年公务员考试申论真题,由出国留学网公务员考试真题频道为您准备,希望对您会有所帮助:

  从《2015年青海省考录公务员考试公告》中可知:

  报名时间:2015年4月1日9:00至4月10日24:00

  缴费时间:2015年4月1日9:00至4月12日24:00

  报名调剂时间:2015年4月13日9:00-16:00

  笔试时间:2015年4月25日

  报考人员请登录青海人事考试信息网,详细阅读网上报名操作步骤,认真按照操作步骤完成报名。报名和考试时必须使用第二代居民身份证。报考人员登录青海人事考试信息网时,要仔细阅读诚信承诺书,如实提交有关信息和材料。每人只限报考1个职位。

  届时我们会在第一时间为您提供2015年青海公务员考试真题及答案

2015年青海公务员考试真题及答案
行测 申论