出国留学网专题频道国家司法考试备考栏目,提供与国家司法考试备考相关的所有资讯,希望我们所做的能让您感到满意!
出国留学网在这里为考生们整理了“2018年国家司法考试备考复习资料”,希望能帮到大家,想了解更多考试资讯,请关注小编的及时更新哦。
2018年国家司法考试备考复习资料五
【问题1】代理人和代表人的区别。
【回复】总结如下:
代理人 | 代表人 | |
是否有独立的意思表示 | 代理人有独立的意思表示 | 代表人实施职务行为时无独立人格 |
法律关系的结构 | 代理行为形成三方结构 | 代表行为形成双方结构 |
越权行为的效力 | 无权代理订立的合同属于效力待定的合同(《合同法》第48条) | 越权的代表行为所订立的合同原则有效 |
是否需要授权行为 | 代理行为需要授权行为 | 代表行为无须授权 |
【问题2】一人公司的设置须要注意的方面包括哪些?
【回复】一人公司的设置限制
(1)投资人的限制(适宜原则)
一个自然人只能投资设立一个一人有限责任公司。该一人有限责任公司不能投资设立新的一人有限责任公司。
(2)组织机构(书面原则)
不设股东会。股东作出决定时,应采用书面形式,并由股东签名后置备于公司。
(3)强制审计(第三人核算原则)
在会计年度终了时编制财务会计报告,并经会计师事务所审计。
(4)人格混同推定(推定原则)
股东不能证明公司财产独立于股东自己的财产,应对公司债务承担连带责任。
【问题3】刑事诉讼中回避的适用规则。
...
出国留学网在这里为考生们整理了“2018年国家司法考试备考复习资料”,希望能帮到大家,想了解更多考试资讯,请关注小编的及时更新哦。
2018年国家司法考试备考复习资料四
【问题1】自救行为和事后防卫的区分。
【回复】事后防卫就是不法侵害结果之后即:行为人被制服、丧失侵害能力、自动中止、逃离现场等进行的“防卫”。
自救行为,又称自助行为,是指权利被侵害的人,依靠自己的力量,来保全自己的权利或恢复原状的行为或是指权利被侵害的人依靠自己的力量,采用为社会公德、习惯和公序良俗所认可的手段,保全自己的权利并使之恢复原状的行为或是指权利人为保护自身的权利,在情况紧急而又不能及时请求国家机关救助的条件下,依靠自身力量对他人的财产或自由施加扣押、毁损或拘束等强力影响,而为法律或社会公德所认可的行为。
事后防卫行为是违法的,而自救行为是合法的。
【问题2】按份共有和共同共有的区别。
【问题3】什么是期待可能性,为什么缺乏期待可能性可以不负刑事责任。
【回复】期待可能性,是指从行为时的具体情况看,可以期待行为人不为违法行为,而实施适法行为的情形。
期待可能性是指根据行为时的具体情况,能够期待行为人实施合法行为的可能性。如果有期待可能性,即能够期待行为人在行为时实施合法行为,行为人违反此期待实施了违法行为,即产生责任;如果无期待可能性,即行为人在行为时只能实施严重违法行为,不能期待其实施合法行为,此为阻却责任事由,行为人不负刑事责任。
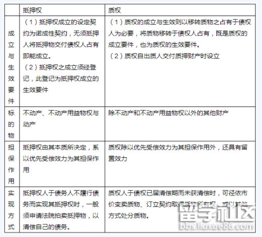
【问题4】抵押权和质权的区别。
【回复】区别如下:

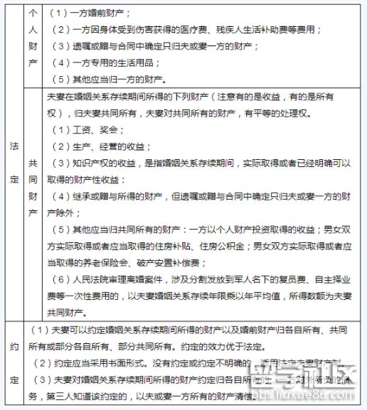
【问题5】关于夫妻财产关系的总结。
【回复】总结如下:

推荐阅读:
出国留学网在这里为考生们整理了“2018年国家司法考试备考复习资料”,希望能帮到大家,想了解更多考试资讯,请关注小编的及时更新哦。
2018年国家司法考试备考复习资料三
【问题1】刑事诉讼法中鉴定人和证人的区别。
【回复】
区别 | 鉴定人 | 证人 |
(1)利害关系 | 与案件不能有利害关系 | 与案件可以有利害关系 |
(2)指派聘请 | 需要聘请 | 不需要聘请 |
(3)产生时间 | 诉讼过程中 | 案发时 |
(4)可替代性 | 可替代 | 不能替代 |
(5)专门知识 | 需要 | 不需要 |
(6)资质年龄 | 需要 | 不需要 |
【问题2】请总结民事诉讼中二审调解的相关内容。
【回复】二审的调解
(1)二审调解不成发回重审的情况:
①对当事人在第一审程序中已经提出的诉讼请求,原审人民法院未作审理、判决的,第二审人民法院可以根据当事人自愿的原则进行调解,调解不成的,发回重审。
②必须参加诉讼的当事人或者有独立请求权的第三人,在第一审程序中未参加诉讼,第二审人民法院可以根据当事人自愿的原则予以调解;调解不成的,发回重审。
③一审判决不准离婚的案件,上诉后,第二审人民法院认为应当判决离婚的,可以根据当事人自愿的原则,与子女抚养、财产问题一并调解;调解不成的,发回重审。
(2)二审调解不成,告知另行起诉的情况:
在第二审程序中,原审原告增加独立的诉讼请求或者原审被告提出反诉的,第二审人民法院可以根据当事人自愿的原则就新增加的诉讼请求或者反诉进行调解;调解不成的,告知当事人另行起诉。
【问题3】事件、事实、行为的区别。
【回复】事件指的是与当事人意志无关的,能够引起法律关系发生、变更或消灭的客观事实,简单地说就是指其本身不直接包含人的意志性的民事法律事实。比如自然事件:海啸。
行为则是与当事人意志有关的。根据行为人是否进行意思表示,可以将行为进一步分为表意行为和非表意行为。
表意行为是指当事人需要意思表示而实施的行为。比如签订合同。
非表意行为是指当事人无须意思表示而实施的行为,即事实行为。它是当事...
2018年司法考试即将开始,小编在这里为考生们整理了2018年国家司法考试备考复习资料,希望能帮到大家,想了解更多资讯,请关注出国留学网的及时更新哦。
2018年国家司法考试备考复习资料二
【问题1】驳回起诉和驳回诉讼请求的区别。
【回复】驳回起诉是指人民法院认为原告不是合格的诉讼主体或者所提出的诉讼请求不属于人民法院受理审判的范围而作出的不予审判裁定。驳回诉讼请求是人民法院认为原告请求的内容没有事实依据或者没有法律依据而作出的对其请求不予支持的判决。两者的区别在于:
1.解决的问题不同。
驳回起诉解决的是程序问题,法院不受理,不表明原告的请求不能得到支持,但需要通过其他途径解决。如我国法律规定,确认土地权属是政府的专有权利,法院无权对土地确权,假设原告起诉要求法院对土地的权属予以确认,法院就会以该请求不是法院的受案范围为由驳回原告的起诉。原告被驳回起诉后,权利并不丧失,他可以请求政府对争议的土地进行确权。
而驳回诉讼请求解决的是实体问题,法院驳回原告的诉讼请求,说明原告的诉讼请求没有依据,就是没有证据证明原告所主张的权利的存在。如某甲起诉要求某乙归还欠款,但他把欠条丢失了,也提不出其他证据证明某乙欠他的钱,某乙也不承认欠某甲的钱,在此情况下,法院就会驳回某甲的诉讼请求,某甲要求某乙归还欠款的权利就从实体上不能得到法院的支持,通俗地说,就是法院认为某乙不欠某甲的钱。
2.解决问题的方式不同。
人民法院驳回原告的起诉使用裁定书,驳回原告的诉讼请求使用判决书。
3.产生的法律后果不同。
原告被人民法院驳回起诉后可以寻求其他途径维护自己的权利。被人民法院驳回诉讼请求后,由于人民法院的判决具有既判力,除非其搜集到了新的证据,他所争议的问题就不能再被审理了。
驳回起诉还是驳回诉讼请求是一个理论性较强,在司法实践中争议较多的问题,最高人民法院的指导意见是,如果分不清就驳回诉讼请求。
【问题2】代位继承和转继承的区别。
【回复】代位继承和转继承的区别:
代位继承 | 转继承 | |
发生的事实根据不同 | 是基于继承人先于被继承人死亡或与被继承人同时死亡的事实而发生 | 是基于继承人在继承开始之后,遗产处理之前死亡的事实而发生 |
适用的范围不同 |
2018年司法考试即将开始,小编在这里为考生们整理了2018年国家司法考试备考复习资料,希望能帮到大家,想了解更多资讯,请关注出国留学网的及时更新哦。
2018年国家司法考试备考复习资料一
【问题1】请区分事后防卫和自救行为。
【回复】事后防卫就是不法侵害结果之后即:行为人被制服、丧失侵害能力、自动中止、逃离现场等进行的“防卫”。
自救行为,又称自助行为,是指权利被侵害的人,依靠自己的力量,来保全自己的权利或恢复原状的行为或是指权利被侵害的人依靠自己的力量,采用为社会公德、习惯和公序良俗所认可的手段,保全自己的权利并使之恢复原状的行为或是指权利人为保护自身的权利,在情况紧急而又不能及时请求国家机关救助的条件下,依靠自身力量对他人的财产或自由施加扣押、毁损或拘束等强力影响,而为法律或社会公德所认可的行为。
事后防卫行为是违法的,而自救行为是合法的。
【问题2】居间合同的居间人需要对促成的合同承担瑕疵担保责任吗?
【回复】不需要的。但如果“居间人故意隐瞒与订立合同有关的重要事实或者提供虚假情况,损害委托人利益的”,是要承担责任的。
《合同法》第四百二十五条规定,居间人应当就有关订立合同的事项向委托人如实报告。居间人故意隐瞒与订立合同有关的重要事实或者提供虚假情况,损害委托人利益的,不得要求支付报酬并应当承担损害赔偿责任。
【问题3】法条竞合与想象竞合的区别。
【回复】具体而言可归纳为:
第一,想象竞合犯,也称想象的数罪、观念的竞合、一行为数罪,是指一个行为侵犯了数个客体,触犯了数个罪名的情况;法条竞合是法律条文的竞合,属于法条之关系的形态。
第二,想象竞合犯是观念的竞合(观念上的数罪),即想象竞合犯是实质一罪,其以一个犯罪行为触犯的数个不同罪名由于观念因素或主观认识的影响而发生竞合;法条竞合是客观存在的或现实的竞合,即法条竞合本为单纯一罪,但由于客观存在着的法律条文的错综规定而致使规定不同罪名的数个法条发生竞合。
第三,想象竞合不存在重合或交叉关系;法条竞合所涉及的规定不同种罪名的数个法条之间,必然存在重合或交叉关系。
第四,想象竞合犯中规定不同种罪名的数个法条发生关联,是以行为人实施特定的犯罪行为为前提或中介;法条竞合所涉及的规定不同种罪名的数个法条之间的重合或交叉关系,并不以犯罪行为的实际发生为转移。
第五,想象竞合犯是由于行为人实施了犯罪行为而触犯规定不同种罪名的数个法条,所以,数个法条均应适用于导致不同罪名竞合的犯罪行为,且应在比较数个罪名法定刑的轻重后择一重者处断之(但所触犯的轻罪成立,其法条仍应引用);法条竞合所涉及的规定不同种罪名的数个法条之间存在重合或交叉关系并不以犯罪行为的发生为前提,故在数个法条中只能选择适用一个法条即特别法、重法对犯罪人予以处罚,而排斥其他相竞合的法条即普通法、轻法的适用。
第六,想象竞合犯是犯罪之单复的形态,故关于想象竞合犯的理论和法律规定,所解决的是罪数问题和对犯罪行为触犯的数罪名如何处罚的问题;法条竞合是法条之关系的形态,故关于法条竞合的理论和法律规定,所解决的是法律适用问题。
【问题4】关于诉的种类,请简要分析彼此的区别。
...
出国留学网司法考试栏目为大家分享“2017国家司法考试备考攻略”,快来看看吧!
2017国家司法考试备考攻略
一、全面梳理考点,建立各学科知识体系
把常规考点结合知识结构进行总结,总结出每学科知识体系。该阶段要把15科目进行全面深入复习,要实现各个击破。脑海中建立各个科目的知识体系,并且能够熟悉各个章节内在联系;能够全面把握司法考试常规考点,深入理解司法考试难点、疑点;加深对历年真题理解,并且能够举一反三。
二、主动出击,抓住重点
在复习过程中,难免会遇到不太懂的知识点,这时候,千万不要懒惰,态度一定要积极,争取及时搞清楚。首先要查询相关讲义的相关章节,然后看历年真题的考察形式。然后,把搞懂的知识点在笔记本上做一个简要记录,并在参考书籍做一些标注,以便以后复习和查询。当然,这样复习比较耗时,复习进程也可能比较慢,有时候可能还搞的头晕脑胀,也搞不清楚有些问题(没搞清楚的,一定要做标注,以便将来听课时解决),但是这样可以很好的夯实基础,这样复习一遍将会使“内功”真正达到质的飞跃!
三、系统强化,扫清盲点
通过自己复习,可以说把知识的框架已经基本掌握,但是有些知识点,却依然可能没有搞清搞透,这时候,要有目的地对该重点特别关注,听一遍名师讲课,你将会发现会有意想不到的收获,往往会有一种醍醐灌顶、豁然开朗的感觉。当时报名了独角兽的vip保过班,尤其强化阶段课程,根据司法考试大纲、结合最新法治热点、最新命题趋势,由司法考试培训界一线名师对司法考试重点、难点、热点、必考点,以考点为中心进行系统强化讲解,先概括要点及难点,再对其内容进行深入分析,并适当结合案例、法条进行说明。使考生在第一阶段复习的基础上,能够进一步把握住司法考试核心与要害,提高司法考试应试能力。如果有些问题一遍没有听懂,可以先暂停;再听一遍,如果还没有搞懂就再查询相关书籍,直到搞清楚考点为止。当然,有些非重点问题非常难搞懂,这时候,把握到司法考试的水平就可以了,没有必要,也不可能把所有法学问题都搞懂。
四、把握规律,有的放矢
毫不夸张的说,掌握了司考的命题规律,也就掌握了打开司考大门的钥匙。这对于每一位致力于司考的考生都是十分重要的。下面就让我们来看看司法考试的命题规律。
1、内容注重应用
就考试内容而言,司考侧重于具有操作、应用价值的内容。
2、考察方法侧重分析
就考察方法而言,司法考试主要是案例分析。因为对于司法职业来说,正如医生面对病例一样,主要面对的、甚至是唯一面对的,就是案例分析,无论何种题型,都是以案例作为题干,然后据此设置问题。
3、题型相对固定
在题型方面,主要以选择题和案例分析题的形式出现。
4、命题“钟情”司法解释
司法考试命题对司法解释是“情有独钟”,无论实体法,还是程序法,司法解释都占了主要的分量。其中的原因是,国家立法往往过于原则抽象,而司法解释多是针对实践中的问题而作出,较法律更具“可考性”。鉴于此种情况,学习中的高人指点必不可少。我当时听了独角兽网校名师的课件...
08-02
2016年国家司法考试备考建议
出国留学网司法考试栏目精选20条建议助力2016年司法考试。对于如何应战2015年国家司法考试,总结出如下,欢迎考生前来参考咨询,希望能要有所收获。
一、要有计划,但是不要过高的估计自己的执行力。计划应该制定的有弹性。在计划中要预留至少15天的机动时间。谁都有头疼脑热、心烦意乱、看不进去的时候。如果想一次稳妥通过司法考试,提前一年就进入预热阶段,特别是零基础非法本司法考试考生。
二、要有信心。具体获得信心的方式是:那么多人报考,但是有一部分根本不进考场,一部分是为了来年热身,一部分是家人压力不得不考,一部分是考过亦可不过亦可,本身生活安稳无欲无求,考着玩的。把这些都剔除了,真正的对手没有想象的那么多。
三、所有的材料中,最重要的是真题,最不重要的是模拟题。什么都不要,只做真题,可能会过(真人真事),什么都做,就是不做真题,那么只能来年再战。
四、在职备考和离职备考没有定数,要结合自身情况。如果工作清闲,在职亦无妨。如果本身工作繁重,甚至是与司法毫无关系的工作,那要做好充足的思想准备。有一些人在繁重的在职压力下通过了,希望你是其中的那一个。
五、民法总则、合同法总则和刑法总论部分要提前看。甚至提前一年多预热就开始看。这部分是要理解的,要深入骨髓。
六、太早看卷一、卷四没有意义。考试毕竟只是考试,纯记忆性的东西,考前一个月开始突击都不为过。
七、司法考试是放弃的学问。我认为行政法基本可以放弃(行政诉讼和行政复议不要放弃),经济法除了劳动法之外的部分基本可以放弃,什么宪法、立法法统统放弃。三国法、法制史不要放弃。因为三国、法制史虽然也是记忆性的,但是记忆范围不那么大,考点相对固定。而且还是有点逻辑的,好记,适合考前突击。而行政法在我看来几乎没逻辑。
八、刑法分则要掌握相关联罪名之间的区别联系。相关联罪名就那么几组,随便找点辅导书或者讲义上都有,还有列表什么的。
九、一定要把法理学抓起来。这是体现优势的武器。卷一和卷四加起来,法理分数可观。法理适合夜深人静的时候看,需要思考。
十、如果复习是一年的话,五轮大概是两月、四个月、三个月、二个月、一个月。到最后民法、刑法就不用看了。此等理论大法,能理解的早理解了,理解不了的就算了,到最后突击记忆性部门法是关键。
十一、真题怎么做?有人总想留到最后做。这是错误的。真题要从第二轮复习开始做,重点学科至少做三遍。
十二、关于要不要报辅导班。其实辅导班最大的意义不在于考前押题,而是让把你带到该学的地方,让你知道哪些是考试的重点、难点,让你复习困惑时候有一个指路的人。当复习累了复习烦了,复习不下去了,理解不透了,可以听老师念叨念叨……
如果自己一...
2016国家司法考试备考攻略大全
每年7月份,就进入了考生紧张备战的“司考季”。有“中国第一考”之称的司法考试,因其通过难度之大,而被形容像千军万马过独木桥。随着2016年司法考试报名截止,考生们开始了最后的冲刺复习阶段,一场没有硝烟的战争即将打响出国。出国留学网司法考试栏目结合这些年来司考培训的成功经验,以及已经通关学员的经验总结,整理出若干司考通关攻略,教你如何才能顺利通过司法考试。
攻略一:想要通过司考,首先必须要全力以赴
很多考生觉得每年都会有一次司考的机会,这次考不过还有下次,如果抱着这样应付式的心态,三天打鱼两天晒网的学习,很难形成复习的连贯性。司考是一个难度极高的考试,不是靠三分钟热度的学习就能考过的,每个考生必须全力以赴、持之以恒的学习,不要给自己留有后路,要把每次考试都当成是最后一次机会来看待。
据了解,很多在众合教育报了司考培训班的学员纷纷表示,就是因为自己复习备考的恒心不够,又缺乏自我约束能力,更不知道如何制定学习计划,所以才选择了报培训班。在培训班里学习氛围很浓厚,大家都在积极备考,你就不好意思再偷懒了,而且有科学系统的学习计划,比自己一个人死读书要有效的多。
一位去年刚刚通过司法考试的学生,在接受小编采访时,分享自己的成功经验,“我平时自学的时候,看一会书就四仰八叉躺床上,刷完微博刷朋友圈。像我这种懒癌晚期患者,去年竟然踏踏实实的在众合教育培训了整整三个月,耐心听完了所有的课程,每天晚上就会把白天的课程复习一遍,十二点之前从来没睡过觉,这才通过了司考,要相信努力付出是会有回报的。“
攻略二:读透教材和法条,认真听一些好的名师课件
教材和法条一个都不能少,看法条不看教材,会一知半解。看教材不看法条,考试的时候你会不知所措,因此选择一本好的教材配合法条是非常必要的。除此之外,很多成功通过司考的考生强烈建议大家一定要选一些好的名师课件来听,重点突出,效率非常高。
据统计,众合教育“教材+法条+真题”的通关套餐,里面还有权威名师讲解的课件,是目前销量最好的司考类图书。因其涵盖了最新的考点汇编、最全的备考资料,以及最科学的备考教材,深受众多司法考生的好评。
攻略三:全面复习打好基础,抓住重点强力突破
复习要学会用巧力,不能死读书,必须掌握正确的学习方法,制定科学的学习计划。首先,在准备阶段要进行全面复习,打好基础的同时,摸清自己擅长和不擅长的模块,然后进行有针对性、系统性的复习。
如果考生采取三遍复习方法的话,先制定一个合理的学习计划。第一遍,重点复习5大法(民法,刑法,刑诉,民诉,行政法),同时找准自己的弱项在哪里,这个阶段最少要花一个月时间;第二遍,是全面强化阶段,除了五大法之外,三国、理论法、商经知也要着重复习,通过听讲义、背诵等方法全面突击各个知识点;第三遍复习的时候,是巩固提高、重点背诵的阶段,要找好得分的知识点进行背诵,例如,诉讼、三国商经、理论法等,虽然没有民法、刑法的分值重,但分数提高快,效果明显,最后一轮复习时一定要重点背诵。
攻略四:通过做题反复练习,进行知识巩固和强化...
国家司法考试备考策略论
出国留学网司法考试专栏为大家整理一位司法考试备考指导导师的肺腑之言,欢迎大家参阅。
司法考试制度的确立是功在当代、利在千秋的伟业。司法考试群体是伟大的群体,他们关乎到我们这个国家法治的未来,也是我们国家法治的希望所在。这个群体也是未来的法律实务群体。司法考试备考最讲究的是策略,在这篇文章中,我把自己最核心的观点集中阐述一下。
自上个世纪末到今年关于律考和司法考试备考的文章拉拉杂杂写了有几百篇。文章的形式多为杂谈,比较典型代表栏目就是国家司法考试网的《律考百谈》,以及在权威的国字号刊物所开设的《司考课堂》、《司法考试备考方法》等栏目。《律考百谈》实际上更接近于目前流行的网络日记,就是所谓的博客。我在国际网站上也开有博客:huangsu.blog.com,大家可以去浏览,也欢迎指正和批评。那里有一些我不太方便在门户网站发表的观点和看法。
大家有什么关于司法考试备考的问题也可以写信到我的信箱 huangsu@126.com 。
在司法考试备考我告诫大家以下几点,不能说是备考箴言,但一定具有方向性指导的意义。
一、明确卷面题目难易程度的分布规律,做到有的放矢。
司法考试试卷题目设置要求分为上、下限:上限为具备科学性、合理性要求;下限为不出常识性错误,整体要求是不出常识性错误,当然,科学、合理不可能完全做到。这也是司法考试制度完善过程中的现阶段所决定的。
卷面试题难易程度的分布(也就是600分的构成要求):1、容易的题目为150分,这块题目是受过基础教育的人都可以答对的。2、不容易的题目占150分,这是要经过法学教育、司法考试培训,或者关注于国家法制进程、思维和视野开阔的普通人士也可以答出来的。3、较难的题目是150分,这部分题目对考生而言能否通过司法考试都取决于此。4、难的题目有150分,这部分题目考生答对的可能性很小。即便是同一个专业、同一个领域中的著名学者也未必能做对。考生通过以上的分析不难看出决定一个考生命运的是较难的题目所占的150分。所以当一个考生考到450分,他肯定是状元了,不是全国状元,也是地区状元。
二、明确题型设置,多选题、不定向选择题决定考生命运。
单选题在国家司法考试当中占150分,多选题和不定项选择题占300分。单选题设置技术简单,考生答题正确率也高,在单选题、主观试卷当中考生普遍(不管是否通过)分数成绩悬殊很小,真正拉开考生之间差距的是多选题和不定项选择题。这部分题目设置溶入了我所说的不容易的、较难的和难的题目。
我经常把单选题比喻为花样滑冰项目当中的常规动作;而多选题和不定项选择题就是“自选动作”了。决定于一个花样滑冰选手是否能脱颖而出的是自选动作的难度和稳定,决定考生是否能通过国家司法考试要看他多选题和不定项选择题的正确律。我几年前就提倡一个想通过国家司法考试的考生“单选题要有持续、稳定的高正确率;多选题目和不定项选择题要有充分、超常的发挥”。如果一个考生不解决好多项选择题和不定项选择题正确率忽高忽低、不稳定的状态无从谈起通过国家司法考试。至于多项选择题和不定项选择题更深入的属性这里不谈。
三、关于辅导用书和历年真题
关于辅导书的阅读我在门户网站分上、中、下有三篇文章具体去谈...
01-04
2016年司法考试备考复习的大幕已经拉开,或许你正在备考2016年的司法考试,面对这最后一场“司法考试”你将准备如何应对了?司法考试的复习要学会取舍,你知道该舍弃什么而什么是不能丢掉的。详情请看出国留学网司法考试网为您提供的“2016年司法考试备考建议”。
一、司考考前复习重点关注那些内容
尽管司法考试涉及内容庞杂,但百分之八十的分值却集中在百分之二十的内容中。建议关注以下内容的学习:
(1)重者恒重,重要考点会反复出题,只是变换角度或综合化而已。重要考点的判断,对于按照学科知识结构归类的真题解析辅导用书,一看便知。如民事法律关系考点下,每年均有一道真题考查,很显然,民事法律关系的判断为重要考点,需要全面、深入学习把握。
(2)新大纲对上一年大纲所作的新增考点、变动考点,为保持考试的稳定性,数量不大,但每年必然成为考查目标。同时,新大纲删除考点,可不必再浪费时间学习。
(3)列入大纲的新增的法律文件,几乎每年都会有新增的二三十件法律文件,这些法律文件必将为当年考试所关注,考查分值少则几十分,多则近百分,不可小觑……
(4)新出台法律文件对旧的法律文件所作的修正之处。
二、备考要重视“听、记、练”相结合
简而言之,“听”指的当然是听课,司法考试面广点多,而且考试灵活,近年来理论深度不断加强,没有高人指点,光靠自己闭门造车是不行的。“记”指的是记 笔记,俗话说,“好脑子比不过烂笔头”,面对信息量如此之大,且知识点繁杂的司法考试,记笔记尤为重要。“练”说的是做题练习。“学而不思则罔”,如何思 考?恐怕手捧资料胡思乱想是不行的。通过做题带动思考,效果颇佳。
司法考试备考过程中,听课与记笔记两者都是学习的重要手段。但老师授课的信息量巨大,而且讲授的速度一般较快,另外,基本上每位老师都会多多少少带一点 儿口音。所以,怎样处理听课与记笔记的问题值得大家注意。如果你的笔记是想把听课的内容总结出来,那么,我建议听完课后再做笔记,因为听课的时候,并没有 太多的时间让我们去做笔记。因此,通常采取听完课后,复习的时间做,这样才不会在听课的时候因为要做笔记而走神。而且,听完课之后自己可以边复习,边理解 的总结听课笔记,这样效果会更好。当然,如果你有打印机,方便的话可以把讲义打印出来,这样更有助于你的学习。
司法考试备考需要做一定量的题,但我最为推崇的是历年真题。历年真题就是最好的题目,认真的研究真题对我们的备考有很大帮助,而且,每年的司考知识点都 会有所重复,做真题把握了经常出考点的地方对我们得分有很大帮助。老师常说,“做历年真题就是做来年真题!”在备考的过程,不必追求做大量的题,主要做一 些真题和模拟题,就足够了。在复习的前期和后期做题与看教材相结合,复习的中期则注重看教材,理解与记忆。做真题是为了把握出题的重点知识与方向,而模拟 题则是查漏补缺,培养自己考试的感觉,所以,题目不在多,而在于精。
三、如何制定科学的司考复习计划
第一、必须强调的是,制订计划必须按自己的特点自己制订,不能仿制别人的计划,别人告诉你的方法最多只能充当一个指路标的作用,是很难完全套用的。只有自己去试着做,摸索出自己的完整方法,才是最有用的。
第二、列计划...
国家司法考试备考推荐访问