出国留学网专题频道春季考试招生章程栏目,提供与春季考试招生章程相关的所有资讯,希望我们所做的能让您感到满意!
03-12
天津滨海汽车工程职业学院2019春季考试招生章程已公布,在招生咨询过程中天津滨海汽车工程职业学院咨询人员的意见、建议仅作为考生填报志愿的参考,不属学校录取承诺。
天津滨海汽车工程职业学院2019春季考试招生章程
第一章 总则
第一条 根据《中华人民共和国教育法》、《中华人民共和国高等教育法》及《2019 年天津市高职院校春季考试招收普通高中毕业生实施办法》相关法律法规,为了维护学院和考生的合法权益,依法招生, 结合天津滨海汽车工程职业学院招生工作实际,制定本章程。
第二条 学校概况:
一、学院名称:天津滨海汽车工程职业学院二、办学类型:民办全日制普通高等学校 三、办学层次:高职
四、学院代码: 14600
五、学院地址:天津市津南区葛沽镇创新二路 36 号六、学院基本概况
天津滨海汽车工程职业学院是一所培养高素质技术技能人才的高等职业院校。2017 年建校,是天津市政府批准、教育部备案的第一所致力于汽车领域的民办高职院校。
学院位于历史上华北"八大古镇"之一的天津市津南区葛沽镇滨海国际盛世汽车园内。占地面积 43 万平方米,专任教师 70 人,其中高级职称教师占 43?,专业教师中双师型教师比例达到 80 。校园规划合理,环境优美,设施齐全,生活便利。目前建有 2 座共计 2 万平方米的学训中心、理实一体化教室、实验室、图书馆等。学院以立德树
人为根本任务,秉承"明德修身,术业专攻"的校训,大力弘扬工匠精神,培养汽车行业企业需要的高素质技术技能人才。
学院开设汽车运用与维修技术、汽车电子技术、新能源汽车技术、汽车营销与服务、汽车营销与服务(二手车鉴定与评估方向)、汽车营销与服务(汽车保险与理赔方向)、汽车智能技术(智能网联)、金融管理(汽车金融)、大数据技术与应用等 9 个专业及专业方向。学院职业氛围突出,专业特色鲜明,是培养汽车领域高素质技术技能人才的摇篮。
学院依托企业办学,充分发挥企业办学体制机制优势,创新人才培养模式,推进双主体、双身份、双导师、双证书,四双并举的现代学徒制人才培养模式改革,学院建设工厂化,理论实践教学一体化, 人才培养定制化,努力实现校企人才共育、过程共管、成果共享、责任共担,确保毕业生具备岗位胜任力,学生毕业后顺利进入工作岗位。
第二章 招生计划及收费标准
第三条 学院根据发展规划、办学条件、专业发展、生源状况和社会需求,制定 2019 年春季招生面向全天津市的分专业招生计划,并按照天津市核准下达的具体招生专业、招生人数,在规定时间内报送至天津市教育招生考试院,向社会公布;同时学院也通过不同渠道向社会公布。
第四条 收费标准 学费:普通类专业 9500 元/生/年,汽车智能技术(智能网联)、大数据技术与应用两个专业 13800 元/生/年,住宿费:1500 元/生/年。学生宿舍均为 4 人/间,每个房间配置独立洗漱、卫生间,空调、暖气、储藏柜、有线、无线网络,实行公寓式管理。
第三章 报考条件及要求
第五条 报考条件 依据《2019 年天津市春季考试招收普通高中毕业生实施办法规定》执行。
第四章 录取规则<...
出国留学高考网为大家提供上海应用技术大学2018春季考试招生章程,更多高考资讯请关注我们网站的更新!
上海应用技术大学2018春季考试招生章程

小编精心为您推荐:
01-23
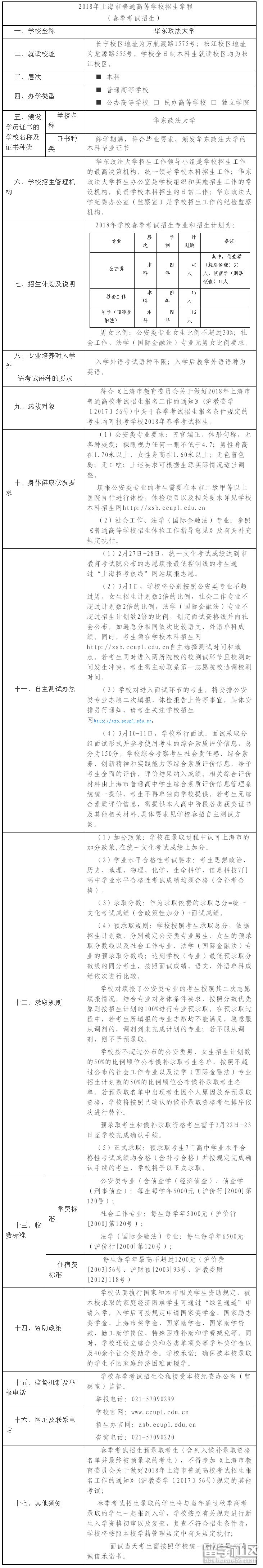
下面是出国留学网整理的“2018年华东政法大学春季考试招生章程”,欢迎阅读参考,更多有关内容请继续关注本网站高考栏目。
2018年华东政法大学春季考试招生章程
招生计划及说明:公安类本科计划招收40人;社会工作本科计划招收15人;法学(国际金融法)本科计划招收15人。

推荐阅读:
春季考试招生章程推荐访问