出国留学网专题频道春考招生章程栏目,提供与春考招生章程相关的所有资讯,希望我们所做的能让您感到满意!
01-24
出国留学高考网为大家提供上海立信会计金融学院2018年春考招生章程,更多高考资讯请关注我们网站的更新!
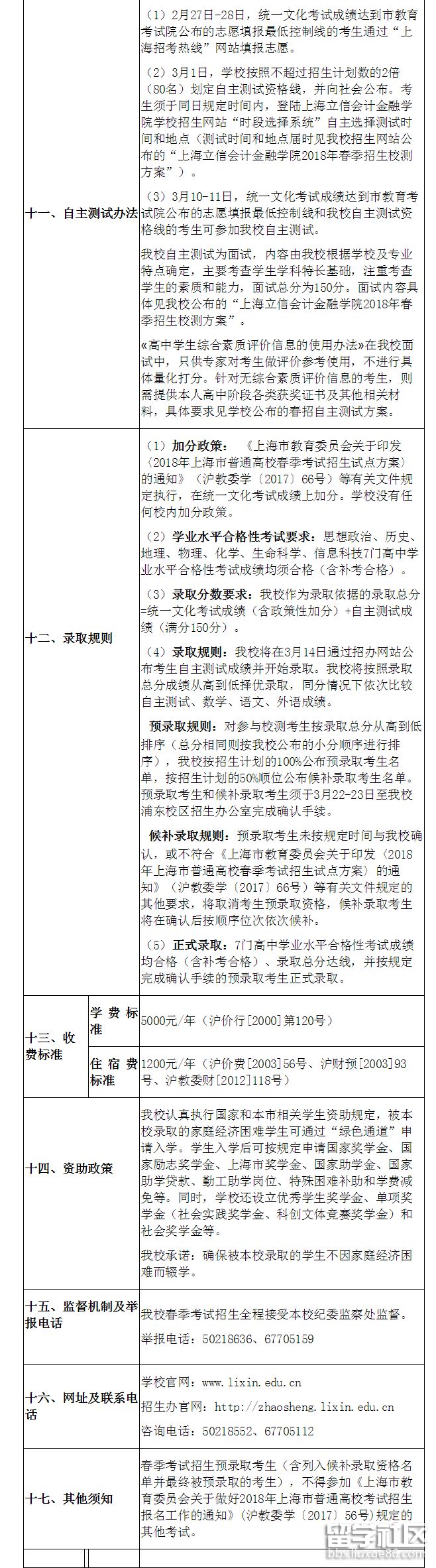
上海立信会计金融学院2018年春考招生章程
小编精心为您推荐:
各学校2018高水平艺术团报名时间汇总
各高校2018高水平运动队招生通过审核名单汇总
2018各省美术统考考题汇总
与春考招生章程相关的招生简章
春考招生章程推荐访问
搜索更多内容
春考招生章程相关推荐
编辑推荐
热点推荐