出国留学网专题频道科学文化栏目,提供与科学文化相关的所有资讯,希望我们所做的能让您感到满意!
03-23
出国留学网教师资格考试栏目整理“教师资格综合素质复习资料:科学文化素养”希望可以帮到广大考生,更多信息,请继续关注我们网站的更新!
一、四大发明
造纸术:东汉蔡伦在总结前人造纸经验的基础上,改进了造纸术,使纸张成为人们普遍使用的书写材料,被称为“蔡侯纸”。
印刷术:北宋时期毕昇发明了活字印刷术.极大提高了制版效率,有力推动了我国的图书出版事业。
火药:火药的发明是人们长期炼丹,制药实践的结果,至今已有一千多年历史。
指南针:战国时期.人们利用磁石指示南北的特性制成了指南工具——司南。
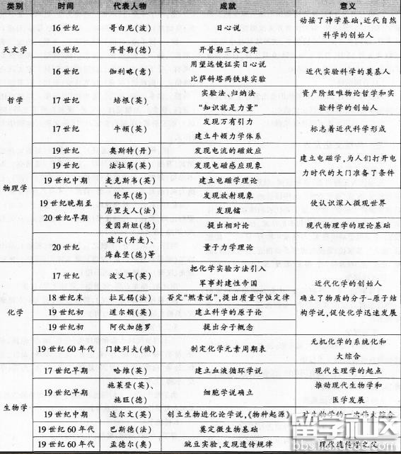
二、近代科学主要成就

出国留学网教师资格考试栏目为大家分享“教师资格2017中学综合素质必备重点:科学文化素养”,希望对考生能有帮助。想了解更多关于教师资格考试的讯息,请继续关注我们网站的更新。
科学文化素养
一、四大发明
造纸术:东汉蔡伦在总结前人造纸经验的基础上,改进了造纸术,使纸张成为人们普遍使用的书写材料,被称为“蔡侯纸”。
印刷术:北宋时期毕舁发明了活字印刷术.极大提高了制版效率,有力推动了我国的图书出版事业。
火药:火药的发明是人们长期炼丹,制药实践的结果,至今已有一千多年历史。
指南针:战国时期,人们利用磁石指示南北的特性制成了指南工具——司南。
二、近代科学主要成就

教师资格证考试栏目为您推荐:
12-21
教学准备
教学目标
目标:
了解;社会生活中存在思想道德冲突的原因及解决途径
识记:科学文化修养和思想道德修养的含义
理解:科学文化修养和思想道德修养之间的关系
运用:当代中国青年如何追求更高的思想道德目标。
教学重难点
重难点:
重点:理解思想道德修养与科学文化修养的关系
难点:归纳如何追求更高的思想道德目标
教学过程
【新课导入】
一、于讲课前的一节自习进行我心目中的好人投票,每人选出所在班级中你认为的好人是谁,进行汇总。
二、上课前开始播放歌曲《好人就在身边》
教师:《好人就在身边》这首歌像一股暖流温暖着我们每个人的心灵。好人就在身边,那我们身边的好人又是谁呢?昨天晚上我们进行了“我心目中的好人”投票,大家想知道结果吗?
结果是一个惊喜,因为每个人都有得票,说明每个人身上都有闪光点,其中有三位学生以微弱的优势胜出,他们分别是郑秀娟、许延科和王晓彤。是什么理由让他们成为同学心目中的好人呢?我来读几张同学的选票。(内容略)有的同学是因为学习好当选,有的同学是因为乐于助人、兢兢业业,品德好当选,你们有没有发现这和我们这节课的标题不谋而合?我们这节课要学的就是《思想道德修养和科学文化修养》
【预习学案反馈】
一、优秀个人及每个小组的优秀率
二、优秀小组及得分
【新课推进】
一、呈现学习目标,学生齐读
二、教师:下一周我们就要进行第二次月考了,考试之前你可能会遇到这种情况“老师三令五申在考试时不允许作弊,但我最好的朋友却要我在考试时给他传答案,我该怎么办?”请同学回答你遇到这种情况时的心情
学生:诸如“很纠结”“很为难”,而且具体谈了原因
教师:我从同学们的回答中感受到了你的为难,所以选择也变得困难,我们把这种现象称之为“道德两难”或“道德冲突”问题。同学们还知道哪些类似的现象吗?
学生:略
教师:2、老人倒了,扶不扶?3、到商店买东西花了三元钱,一位老伯错把10元看成了100元,多找了钱该不该还回去?4、舍友玩手机,要不要还回去?
这些类似的问题如果放在建国初期可能只是一个有着确定答案的单项选择题,但为什么放在现在就让人难以取舍了呢?原因是什么?我们又该怎么做呢?请同学们将你的预习结果用自己的话告诉我。
学生:原因是:城镇化进程不断加快;新型产业的崛起与传统产业的衰落;网络的普及;等等。
教师:思想属于文化范畴,思想发生变化归根到底是经济发生变化,上述变化都是市场经济的结果,市场经济的发展反映到人民的思想观念中就产生了多元化的思想道德判断标准。
找到原因不是目的,知道怎么做才是最根本的。解决道德冲突的途径很多,这节课我们只是从个人的角度探讨,哪个同学把你的答案告诉我:
各位要参加教师资格证考试的考生们,出国留学网教师资格考试栏目为大家分享“2017教师资格证幼儿综合素质考点:科学文化素养”,希望对考生能有帮助。想了解更多关于教师资格考试的讯息,请继续关注我们网站的更新。
2017教师资格证幼儿综合素质考点:科学文化素养
一、四大发明
造纸术:东汉蔡伦在总结前人造纸经验的基础上,改进了造纸术,使纸张成为人们普遍使用的书写材料,被称为“蔡侯纸”。
印刷术:北宋时期毕昇发明了活字印刷术.极大提高了制版效率,有力推动了我国的图书出版事业。
火药:火药的发明是人们长期炼丹,制药实践的结果,至今已有一千多年历史。
指南针:战国时期.人们利用磁石指示南北的特性制成了指南工具——司南。
二、近代科学主要成就

教师资格证考试栏目推荐:
...
2016下半年教师资格考试即将到来,广大考生们在看书的同时,也要多做试题,这样才能更好的掌握知识点,达到事半功倍的效果。出国留学网教师资格考试栏目为大家分享“2016教师资格中学综合素质考点:科学文化素养”。想了解更多关于教师资格考试的讯息,请继续关注我们网站的更新。
2016教师资格中学综合素质考点:科学文化素养
一、四大发明
造纸术:东汉蔡伦在总结前人造纸经验的基础上,改进了造纸术,使纸张成为人们普遍使用的书写材料,被称为“蔡侯纸”。
印刷术:北宋时期毕舁发明了活字印刷术.极大提高了制版效率,有力推动了我国的图书出版事业。
火药:火药的发明是人们长期炼丹,制药实践的结果,至今已有一千多年历史。
指南针:战国时期,人们利用磁石指示南北的特性制成了指南工具——司南。
二、近代科学主要成就

教师资格证考试栏目为您推荐:
2016年教师资格证报名网上支付问题详解09-07
2016教师资格考试报名工作即将进行,各位参加教师资格考试的考生都准备好了吗?出国留学网教师资格考试栏目为大家分享“2016教师资格《幼儿综合素质》核心考点:科学文化素养”,希望对考生能有帮助。想了解更多关于教师资格考试的讯息,请继续关注我们网站的更新。
2016教师资格《幼儿综合素质》核心考点:科学文化素养
一、四大发明
造纸术:东汉蔡伦在总结前人造纸经验的基础上,改进了造纸术,使纸张成为人们普遍使用的书写材料,被称为“蔡侯纸”。
印刷术:北宋时期毕昇发明了活字印刷术.极大提高了制版效率,有力推动了我国的图书出版事业。
火药:火药的发明是人们长期炼丹,制药实践的结果,至今已有一千多年历史。
指南针:战国时期.人们利用磁石指示南北的特性制成了指南工具——司南。
二、近代科学主要成就

教师资格证考试栏目推荐:
2016年教师资格证结构化面试试题大全01-23
出国留学网为您编辑整理大学生科学文化自我评价,欢迎阅读。
大学生科学文化自我评价(一)
科学文化素质:文化素质不只是学校教给你的科学技术方面的知识,更多的是指你所接受的人文社科类的知识,包括哲学、历史、文学、社会学等等方面的知识。这些知识通过你的语言或文字的表达体现出来、通过你的举手投足反映出来的综合气质或整体素质。所以有知识的人不一定有文化,不一定有思想,因为科学技术方面的知识也有很大的局限性,尤其是现在学校教育传授的技术方面的知识具有局限性和片面性。
二.为什么说科学技术是生产力
第一,科学技术在生产力诸要素中起着第一位的作用。它自身不但直接体现为生产力。它作用于其他诸因素,提高劳动者的素质,促进生产工具和生产工艺的进步,从而成为推动社会生产力的重要力量。
第二,科学技术对经济发展起首要的变革作用。现代科学技术广泛渗透到社会生产的各个环节,决定了它成为推动经济发展的决定性因素。科学技术不只是使经济在量上即规模和速度上迅速增长,也使经济发生质的飞跃,在经济结构、劳动结构、产业结构、经营方式等方面发生了变革。
第三,现代科学使管理日趋科学化、现代化。在社会生产力的发展中,使物的要素和人要素有机结合,即管理是使潜在生产力变为现实生产力的关键。科学技术与经济广泛结合,使得管理成为生产力的重要范畴。
科学技术是生产力,这是马克思主义历来的观点。早在100多年前,马克思就说过,机器生产的发展要求自觉地应用自然科学,并且指出:"生产力中也包括科学。"现代科学技术的发展,使科学与生产力的关系越来越密切了。科学技术作为生产力,越来越显示出巨大的作用。
三.我们生活的背景
对于国家: 我们正处于一个知识经济大爆炸的时代。随着第一次,第二次工业革命的完成,我们进入了知识经济时代。在这个时代,经济全球化,政治多元化已经www.liuxue86.com是一个不可阻挡的事实。这既是机遇,也是坟墓,有的国家会崛起,当然有的国家也会被淘汰掉。而国与国之间,地区与地区之间的竞争,实则是科学技术的竞争。但其主要表现在人才的竞争。 大学是人才的集中营,大学生的成长对国家的未来有着巨大的影响。
对于个人:对于我国,众所周知,是世界第一人口大国。因此,许许多多的问题也就表现出来了。大学生就业困难已成为一个不争的事实。①“中国社科院最近发表蓝皮书报告,中国大学生失业率达12%,按照现在每年六百万大学毕业生来算,每年有七八十万大学生失业...”。而我想每个人都希望自己生活得比别人好,至少不比别人差;大都希望自己将来可以做一番大事,不会庸庸碌碌的过一辈子。而大学生的科学文化素质并不怎么高。
大学生科学文化自我评价(二)
大学是人生的向往殿堂,是人生积累知识的宝库。而我通过三年的大学生活和学习,提高了自己科学文化素质的同时,也努力提高自己的思想道德素质,使自己成为德、智、体诸方面全面发展适应21世纪发展要求的复合型人才,做一个有理想、有道德、有文化、有纪律的社会主义建设者和接班人.
智,即科学文化知识。端正个人学习目的、学习态度,大学三年,我系统全面地学习了本专业的理论基础知识,同时把所学的理论知识应用于实践活动中,把所学...
09-28
海德堡大学是德国最古老的大学,也是神圣罗马帝国继布拉格和维也纳之后开设的第三所大学。十六世纪的下半叶,海德堡大学就成为欧洲科学文化的中心。它脱胎于巴黎的Sorbonne大学,成立于1386年。它的原校名叫鲁普莱希特-卡尔大学,这是为了纪念两位办学名人。鲁普莱希特选侯是海德堡大学的创始元勋,巴登的卡尔大公则是海德堡大学的再造恩公。
成立于1386年的海德堡大学是德国最古老的大学,也是德意志神圣罗马帝国继布拉格和维也纳之后开设的第三所大学。十六世纪的下半叶,海德堡大学就成为欧洲科学文化的中心。截至2013年,海德堡大学共有29,000名在校生,超过5000人的教学和科研队伍,其中大约420人为教授。
大学排名
2014年QS世界大学排名中,海德堡大学位居德国第一,世界第49; 2014年世界大学学术排名(ARWU)中,海德堡大学位居德国第一,世界排名第49;2013年QS世界大学排名中,海德堡大学位居德国第一,世界第50。 2012年QS世界大学排名 世界大学学术排名第53位 本国排名第1位。在2013年上海交通大学世界大学排名中,海德堡大学位居世界第54,德国第二。根据THE(Times Higher Education) 2013年排名,海德堡大学排名世界第68,德国第三。
大学名人
截至2014年,有55位诺贝尔奖获得者曾在海德堡大学学习,任教或从事工作,其中11位教授在海德堡大学任教期间获得诺贝尔奖。截至2013年,海德堡大学获诺奖获奖人数位居德国第一,欧洲第四,世界第13。此外,该校有18位莱布尼茨奖(世界上奖金额度最高的科学奖项)及2位奥斯卡奖获得者。
该校历史上有5位校友最终成为德国总理,数位比利时,保加利亚,泰国,英国等国国家领导人级政要曾在海德堡大学学习。
海德堡大学在各学科领域内均有大量杰出校友,例如:神经外科专家卡尔.冯.巴赫曼(Karl von Bachmen),物理化学学科奠基人吉布斯(Josiah Willard Gibbs);化学家亥姆赫兹(Hermann von Helmholtz),本生(Robert Wilhelm Bunsen),基希霍夫(Gustav Robert Kirchhoff)及门捷列夫(Dmitri Mendeleev);音乐家舒曼(Robert Alexander Schumann);哲学家费尔巴哈(Ludwig Andreas Feuerbach),黑格尔(Georg Wilhelm Friedrich Hegel);诗人艾兴多尔夫(Joseph Freiherr von Eichendorff)。作家施皮特勒(Carl Friedrich Georg Spitteler);社会学家韦伯(Maximilian Karl Emil Weber)。
11位在海德堡大学任教期间获得诺贝尔奖的教授:
菲力浦·雷纳尔德(Philipp Lenard),因提出电子论和阴极辐射现象荣获1905年诺贝尔物理学奖。
阿尔布莱希特·考索尔(Albrecht Kossel),在蛋白质和核酸研究中取得巨大成果获1910年诺贝尔生理学医学奖。
奥托-弗里茨-麦耶豪夫(Atto Fritz Meyerhof),...
《李克强在京会见联合国教科文组织总干事博科娃》新闻由新华社11月07日报道,出国留学网liuxue86.com转载。
李克强会见联合国教科文组织总干事时强调
促进国际教育科学文化事业进步 共同维护世界和平发展繁荣
新华社北京10月23日电(出国留学 wwww.liuxue86.com)国务院总理李克强22日下午在中南海紫光阁会见联合国教科文组织总干事博科娃。
李克强说,中国新一届政府高度重视教育科学文化事业发展。我们优先发展教育,实施义务教育法,努力让人民享有更公平、更好的教育机会,特别是要让适龄的孩子都有学上,而且一个都不能少。中国的科技进步和文化繁荣也促进了经济社会的发展。
李克强积极评价联合国教科文组织为推动世界范围内教育科学文化发展所作贡献,表示中方愿深化同教科文组织的合作,创新机制,拓展渠道,加大支持力度,促进国际教育科学文化事业进步,维护世界的和平发展繁荣。
博科娃表示,中国在促进教育公平、减贫、保护文化遗产、推进科技创新等方面成就显著。教科文组织愿推广同中国合作的成功模式,推动教科文领域的国际合作。
科学文化推荐访问