出国留学网专题频道高考数学知识点归纳栏目,提供与高考数学知识点归纳相关的所有资讯,希望我们所做的能让您感到满意!
数学对于参加成考的考生们有一定难度,它的知识点有哪些呢。以下是由出国留学网编辑为大家整理的“成人高考数学知识点归纳总结”,仅供参考,欢迎大家阅读。
第一部分·代数
(一)集合和简易逻辑
1.了解集合的意义及其表示方法,了解各个符号含义,并能运用这些符号表示集合与集合、元素与集合的关系。
2.了解充分条件、必要条件、充分必要条件的概念。
(二)函数
1.了解函数概念,会求一些常见函数的定义域。
2.了解函数的单调性和奇偶性的概念,会判断一些常见函数的单调性和奇偶性。
3.理解一次函数、反比例函数的概念,掌握它们的图象和性质,会求它们的解析式。
4.理解二次函数的概念,掌握它的图象和性质以及函数
y=ax方+bx+c (a≠0)与y=ax方 (u≠0)的 图象间的关系,会求二次函数的解析式及最大值或最小值;能运用二次函数的知识解决有关问题。
5.理解分数指数幂的概念,掌握有理指数幂的运算性质。掌握指数函数的概念、图象和性质.
6.理解对数的概念,掌握对数的运算性质.掌握对数丽数的概念、图象和性质。
(三)不等式和不等式组
1.了解不等式的性质、会解不等式(一元一次、一元二次),表世解集。会表示不等式或不等式组的解集。
2.会解形如|ax+b|≥c和|ax+b|≤c的绝对值不等式。
(四)数列
1.了解数列及其通项、前π项和的概念。
2.理解等差数列、等差中项的概念,会运用等差数列的通项公式、前n项和公式解决有关问题。
3.理解等比数列、等比中项的概念,会运用等比数列的通项公式、前n项和公式解决有关问题。
(五)导数
1.理解导数的概念及其几何意义;
2.掌握函数y=c (c为常数),y=x" (n∈N+)的导数公式,会求多项式函数的导数。
3.了解极大值、极小值、最大值、最小值的概念,并会用导数求多项式函数的单调区间、极大值、极小值及闭区间上的最大值和最小值。
4.会求有关曲线的切线方程,会用导数求简单实际问题的最大值与最小值。
第二部分·三角
(一)三角函数及其有关概念
1.了解任意角的概念,理解象限角和终边相同的角的概念。
2.了解弧度的概念,会进行弧度与角度的换算。
3.理解任意角三角函数的概念,了解三角函数在各象限的符号和特殊角的三角函数值。
(二)三角函数式的变换
1.掌握同角三角函数间的基本关系式、诱导公式,会运用它们进行计算、化简和证明。
2.掌握两角和、两角差、二倍角的正弦、余弦、正切的公式,会用它们进行计算、化简和证明。
(三)三角函数的图象和性质
1.掌握正弦函数、余弦函数的图象和性质,会用这两个函数的性质(定义域、值域、周期性、奇偶性和单调性)解决有关问题。
2.了解正切丽数的图象和性质。
3.会求函数...
出国留学高考网为大家提供高考数学知识点汇总:几何定理150条,更多高考数学复习资料请关注我们网站的更新!
高考数学知识点汇总:几何定理150条
1 过两点有且只有一条直线
2 两点之间线段最短
3 同角或等角的补角相等
4 同角或等角的余角相等
5 过一点有且只有一条直线和已知直线垂直
6 直线外一点与直线上各点连接的所有线段中,垂线段最短
7 平行公理 经过直线外一点,有且只有一条直线与这条直线平行
8 如果两条直线都和第三条直线平行,这两条直线也互相平行
9 同位角相等,两直线平行
10 内错角相等,两直线平行
11 同旁内角互补,两直线平行
12 两直线平行,同位角相等
13 两直线平行,内错角相等
14 两直线平行,同旁内角互补
15 定理 三角形两边的和大于第三边
16 推论 三角形两边的差小于第三边
17 三角形内角和定理 三角形三个内角的和等于180°
18 推论1 直角三角形的两个锐角互余
19 推论2 三角形的一个外角等于和它不相邻的两个内角的和
20 推论3 三角形的一个外角大于任何一个和它不相邻的内角
21 全等三角形的对应边、对应角相等
22 边角边公理(sas) 有两边和它们的夹角对应相等的两个三角形全等
23 角边角公理( asa)有两角和它们的夹边对应相等的两个三角形全等
24 推论(aas) 有两角和其中一角的对边对应相等的两个三角形全等
25 边边边公理(sss) 有三边对应相等的两个三角形全等
26 斜边、直角边公理(hl) 有斜边和一条直角边对应相等的两个直角三角形全等
27 定理1 在角的平分线上的点到这个角的两边的距离相等
28 定理2 到一个角的两边的距离相同的点,在这个角的平分线上
29 角的平分线是到角的两边距离相等的所有点的集合
30 等腰三角形的性质定理 等腰三角形的两个底角相等 (即等边对等角)
31 推论1 等腰三角形顶角的平分线平分底边并且垂直于底边
32 等腰三角形的顶角平分线、底边上的中线和底边上的高互相重合
33 推论3 等边三角形的各角都相等,并且每一个角都等于60°
34 等腰三角形的判定定理 如果一个三角形有两个角相等,那么这两个角所对的边也相等(等角对等边)
35 推论1 三个角都相等的三角形是等边三角形
36 推论 2 有一个角等于60°的等腰三角形是等边三角形
37 在直角三角形中,如果一个锐角等于30°那么它所对的直角边等于斜边的一半
38 直角三角形斜边上的中线等于斜边上的一半
...
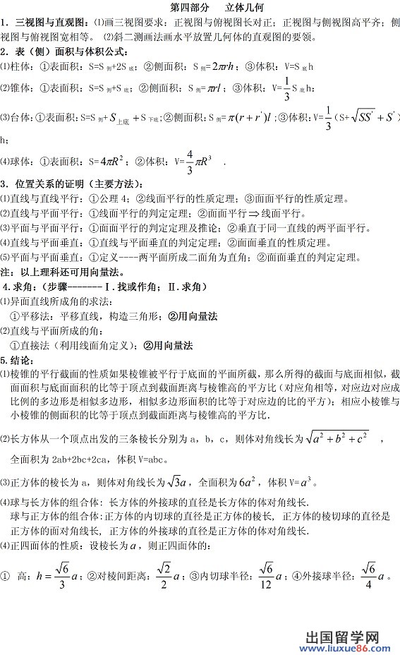
出国留学高考网为大家提供高考数学知识点:空间几何体的表面积和体积,更多高考数学复习资料请关注我们网站的更新!
高考数学知识点:空间几何体的表面积和体积
1、圆柱体:
表面积:2πRr+2πRh 体积:πR²h (R为圆柱体上下底圆半径,h为圆柱体高)
2、圆锥体:
表面积:πR²+πR[(h²+R²)的平方根] 体积:πR²h/3 (r为圆锥体低圆半径,h为其高,
3、正方体
a-边长,S=6a² ,V=a³
4、长方体
a-长 ,b-宽 ,c-高 S=2(ab+ac+bc) V=abc
5、棱柱
S-底面积 h-高 V=Sh
6、棱锥
S-底面积 h-高 V=Sh/3
7、棱台
S1和S2-上、下底面积 h-高 V=h[S1+S2+(S1S2)^1/2]/3
8、拟柱体
S1-上底面积 ,S2-下底面积 ,S0-中截面积
h-高,V=h(S1+S2+4S0)/6
9、圆柱
r-底半径 ,h-高 ,C—底面周长
S底—底面积 ,S侧—侧面积 ,S表—表面积 C=2πr
S底=πr²,S侧=Ch ,S表=Ch+2S底 ,V=S底h=πr²h
10、空心圆柱
R-外圆半径 ,r-内圆半径 h-高 V=πh(R^2-r^2)
11、直圆锥
r-底半径 h-高 V=πr^2h/3
12、圆台
r-上底半径 ,R-下底半径 ,h-高 V=πh(R²+Rr+r²)/3
13、球
r-半径 d-直径 V=4/3πr^3=πd^3/6
14、球缺
h-球缺高,r-球半径,a-球缺底半径 V=πh(3a²+h²)/6 =πh²(3r-h)/3
15、球台
r1和r2-球台上、下底半径 h-高 V=πh[3(r1²+r2²)+h²]/6
16、圆环体
R-环体半径 D-环体直径 r-环体截面半径 d-环体截面直径
V=2π2Rr² =π2Dd²/4
17、桶状体
D-桶腹直径 d-桶底直径 h-桶高
V=πh(2D²+d²)/12 ,(母线是圆弧形,圆心是桶的中心)
V=πh(2D²+Dd+3d²/4)/15 (母线是抛物线形)
小编精心为您推荐:
01-22
集合
1.理解集合中元素的意义是解决集合问题的关键:元素是函数关系中自变量的取值?还是因变量的取值?还是曲线上的点?…
2.数形结合是解集合问题的常用方法:解题时要尽可能地借助数轴、直角坐标系或韦恩图等工具,将抽象的代数问题具体化、形象化、直观化,然后利用数形结合的思想方法解决
4.是任何集合的子集,是任何非空集合的真子集.
[查看更多请点击此处]
01-22
01-22
01-22
01-22
01-22
高考数学知识点归纳推荐访问