出国留学网专题频道司法考试卷三真题栏目,提供与司法考试卷三真题相关的所有资讯,希望我们所做的能让您感到满意!
司法考试的备考过程中充满着枯燥乏味的法律知识,每一位考生都承受着沉重的压力,出国留学网司法考试栏目为大家分享:司法考试卷三民法真题:动产物权变动规则,希望能对广大考生有所帮助。想了解更多关于司法考试的讯息,请继续关注我们网站的更新。
司法考试卷三民法真题:动产物权变动规则
(2010-3-6)【经典错题】甲将一辆汽车以15万元卖给乙,乙付清全款,双方约定七日后交付该车并办理过户手续。丙知道此交易后,向甲表示愿以18万元购买,甲当即答应并与丙办理了过户手续。乙起诉甲、丙,要求判令汽车归己所有,并赔偿因不能及时使用汽车而发生的损失。关于该汽车的归属,下列哪一说法是正确的?(2010年试卷三第6题)
A.归乙所有,甲、丙应赔偿乙的损失
B.归乙所有,乙只能请求甲承担赔偿责任
C.归丙所有,但甲、丙应赔偿乙的损失
D.归丙所有,但丙应赔偿乙的损失
(2004-3-9)甲将所持有的A公司债券交付乙,作为向乙借款的质押物。双方签订了书面质押合同,但未在债券上背书“质押”字样。借款到期后甲未还款。甲的另一债权人丙向法院申请执行上述债券。下列说法哪一个是正确的?(2004年试卷三第9题)
A.质押合同无效
B.质押合同自签订书面质押合同之日起生效
C.乙对该债券不享有质权
D.乙以债券已出质对抗丙的执行申请,不能得到法院的支持
(2012-3-7)甲对乙享有10万元的债权,甲将该债权向丙出质,借款5万元。下列哪一表述是错误的?(2012年试卷三第7题)
A.将债权出质的事实通知乙不是债权质权生效的要件
B.如未将债权出质的事实通知乙,丙即不得向乙主张权利
C.如将债权出质的事实通知了乙,即使乙向甲履行了债务,乙不得对丙主张债已消灭
D.乙在得到债权出质的通知后,向甲还款3万元,因还有7万元的债权额作为担保,乙的部分履行行为对丙有效
你做对了吗?
(2010-3-6)【答案】无答案(公布的答案是A)。这是一个经典错题。
(2004-3-9)【答案】BD(当年答案为D)。答案变化原因:法律规则变化。现在遵循区分原则。
(2012-3-7)【答案】D
司法考试栏目推荐:
解读2017年国家司法考试改革
司法考试的备考过程中充满着枯燥乏味的法律知识,每一位考生都承受着沉重的压力,出国留学网司法考试栏目为大家分享:司法考试卷三民法真题练习:交付概念与类型,希望能对广大考生有所帮助。想了解更多关于司法考试的讯息,请继续关注我们网站的更新。
司法考试卷三民法真题练习:交付概念与类型
(2008-3-9)甲将自己收藏的一幅名画卖给乙,乙当场付款,约定5天后取画。丙听说后,表示愿出比乙高的价格购买此画,甲当即决定卖给丙,约定第二天交货。乙得知此事,诱使甲8岁的儿子从家中取出此画给自己。该画在由乙占有期间,被丁盗走。此时该名画的所有权属于下列哪个人?
A.甲 B.乙 C.丙 D.丁
(2004-4-4)案情:2007年2月10日,甲公司与乙公司签订一份购买1000台A型微波炉的合同,约定由乙公司3月10日前办理托运手续,货到付款。
乙公司如期办理了托运手续,但装货时多装了50台B型微波炉。
甲公司于3月13日与丙公司签订合同,将处于运输途中的前述合同项下的1000台A型微波炉转卖给丙公司,约定货物质量检验期为货到后10天内。
3月15日,上述货物在运输途中突遇山洪爆发,致使100台A型微波炉受损报废。
问题:2.乙公司办理完托运手续后,货物的所有权归谁?为什么?
(2004-3-10)某宾馆为了8月8日的开业庆典,于8月7日向电视台租借一台摄像机。庆典之日,工作人员不慎摔坏摄像机,宾馆决定按原价买下,以抵偿电视台的损失,遂于8月9日通过电话向电视台负责人表明此意,对方表示同意。8月15日,宾馆依约定向电视台支付了价款。摄像机所有权何时转移?
A.8月7日 B.8月8日 C.8月9日 D.8月15日
(2008川-3-10)甲将自己的电脑卖给乙,双方约定电脑卖给乙后仍然由甲使用一个月。乙是通过哪种交付方法取得电脑所有权的?
A.现实交付 B.占有改定 C.指示交付 D.简易交付
你做对了吗?
(2008-3-9) 【答案】A
(2004-4-4) 【答案】属于甲公司。根据《合同法》第141条第一款,在甲、乙的动产买卖合同中,没有约定交付地点,且货物需要运输,乙货交第一承运人,即完成现实交付。根据《物权法》第23条的规定,微波炉的所有权自完成现实交付时移转于买受人甲。
(2004-3-10)【答案】C
(2008川-3-10)【答案】B
司法考试栏目推荐:
09-30
2016下半年司法考试落下帷幕,相信各位考生都十分关心司法考试真题,出国留学网司法考试栏目为大家分享“司法考试卷三真题答案汇总(2016)”,希望能对广大考生有所帮助。想了解更多关于司法考试的讯息,请继续关注我们网站的更新。
| 司法考试卷三真题答案汇总(2016) |
| 国家司法考试2016年卷三真题答案 |
| 2016司法考试卷三真题答案(图片版) |
| 2016国家司法考试卷三真题答案 |
| 2016国家司法考试卷三真题答案(完整版) |
司法考试栏目推荐:
09-30
2016下半年司法考试落下帷幕,司法考试的备考过程中充满着枯燥乏味的法律知识,每一位考生都承受着沉重的压力,出国留学网司法考试栏目为大家分享“2016司法考试卷三真题答案(图片版)”,希望能对广大考生有所帮助。想了解更多关于司法考试的讯息,请继续关注我们网站的更新。
2016司法考试卷三真题答案(图片版)










| 2016年司法考试真题及答案解析汇总 |
| 2016年司法考试一卷真题及答案汇总 |
09-30
2016下半年司法考试落下帷幕,司法考试的备考过程中充满着枯燥乏味的法律知识,每一位考生都承受着沉重的压力,出国留学网司法考试栏目为大家分享“2016国家司法考试卷三真题答案”,希望能对广大考生有所帮助。想了解更多关于司法考试的讯息,请继续关注我们网站的更新。
2016国家司法考试卷三真题答案










| 2016年司法考试真题及答案解析汇总 |
| 2016年司法考试一卷真题及答案汇总 |
09-30
2016下半年司法考试落下帷幕,司法考试的备考过程中充满着枯燥乏味的法律知识,每一位考生都承受着沉重的压力,出国留学网司法考试栏目为大家分享“2016国家司法考试卷三真题答案(完整版)”,希望能对广大考生有所帮助。想了解更多关于司法考试的讯息,请继续关注我们网站的更新。
2016国家司法考试卷三真题答案(完整版)










| 2016年司法考试真题及答案解析汇总 |
| 2016年司法考试一卷真题及答案汇总 |
2016下半年司法考试落下帷幕,司法考试的备考过程中充满着枯燥乏味的法律知识,每一位考生都承受着沉重的压力,相信各位考生都十分关心司法考试真题,出国留学网司法考试栏目为大家分享“2016国家司法考试卷三真题汇总”,希望能对广大考生有所帮助。想了解更多关于司法考试的讯息,请继续关注我们网站的更新。
| 2016年国家司法考试试卷三真题汇总 |
| 2016年国家司法考试试卷三真题 |
| 2016年国家司法考试三卷真题 |
2016下半年司法考试刚刚过去,司法考试的备考过程中充满着枯燥乏味的法律知识,每一位考生都承受着沉重的压力,相信各位考生都十分关心司法考试真题,出国留学网司法考试栏目为大家分享“2016年国家司法考试试卷三真题”,希望能对广大考生有所帮助。想了解更多关于司法考试的讯息,请继续关注我们网站的更新。
2016年国家司法考试试卷三真题(文字版)
提示:本试卷为选择题,由计算机阅读。请将所选答案填涂在答题卡上,勿在卷面上直接作答。
一、单项选择题。每题所设选项中只有一个正确答案,多选、错选或不选均不得分。本部分含1—50题,每题1分,共50分。
1.根据法律规定,下列哪一种社会关系应由民法调整?
A.甲请求税务机关退还其多缴的个人所得税
B.乙手机丢失后发布寻物启事称:“拾得者送还手机,本人当面酬谢”
C.丙对女友书面承诺:“如我在上海找到工作,则陪你去欧洲旅游”
D.丁作为青年志愿者,定期去福利院做帮工
2.甲企业是由自然人安琚与乙企业(个人独资)各出资50%设立的普通合伙企业,欠丙企业货款50万元,由于经营不善,甲企业全部资产仅剩20万元。现所欠货款到期,相关各方因货款清偿发生纠纷。对此,下列哪一表述是正确的?
A.丙企业只能要求安琚与乙企业各自承担15万元的清偿责任
B.丙企业只能要求甲企业承担清偿责任
C.欠款应先以甲企业的财产偿还,不足部分由安琚与乙企业承担无限连带责任
D.就乙企业对丙企业的应偿债务,乙企业投资人不承担责任
3.潘某去某地旅游,当地玉石资源丰富,且盛行“赌石”活动,买者购买原石后自行剖切,损益自负。潘某花5000元向某商家买了两块原石,切开后发现其中一块为极品玉石,市场估价上百万元。商家深觉不公,要求潘某退还该玉石或补交价款。对此,下列哪一选项是正确的?
A.商家无权要求潘某退货
B.商家可基于公平原则要求潘某适当补偿
C.商家可基于重大误解而主张撤销交易
D.商家可基于显失公平而主张撤销交易
4.甲公司员工唐某受公司委托从乙公司订购一批空气净化机,甲公司对净化机单价未作明确限定。唐某与乙公司私下商定将净化机单价比正常售价提高200元,乙公司给唐某每台100元的回扣。商定后,唐某以甲公司名义与乙公司签订了买卖合同。对此,下列哪一选项是正确的?
A.该买卖合同以合法形式掩盖非法目的,因而无效
B.唐某的行为属无权代理,买卖合同效力待定
C.乙公司行为构成对甲公司的欺诈,买卖合同属可变更、可撤销合同
D.唐某与乙公司恶意串通损害甲公司的利益,应对甲公司承担连带责任
5.蔡永父母在共同遗嘱中表示,二人共有的某处房产由蔡永继承。蔡永父母去世前,该房由蔡永之姐蔡花借用,借用期未明确。2012年上半年,蔡永父母先后去世,蔡永一直未办理该房屋所有权变更登记,也未要求蔡花腾退。2015年下半年,蔡永因结婚要求蔡花腾退,蔡花拒绝搬出。对此,下列哪一选项是正确的?
A.因未办理房屋所...
2016下半年司法考试刚刚过去,司法考试的备考过程中充满着枯燥乏味的法律知识,每一位考生都承受着沉重的压力,相信各位考生都十分关心司法考试真题,出国留学网司法考试栏目为大家分享“2016年国家司法考试试卷三真题”,希望能对广大考生有所帮助。想了解更多关于司法考试的讯息,请继续关注我们网站的更新。
2016年国家司法考试三卷真题
提示:本试卷为选择题,由计算机阅读。请将所选答案填涂在答题卡上,勿在卷面上直接作答。
一、单项选择题。每题所设选项中只有一个正确答案,多选、错选或不选均不得分。本部分含1—50题,每题1分,共50分。
1.根据法律规定,下列哪一种社会关系应由民法调整?
A.甲请求税务机关退还其多缴的个人所得税
B.乙手机丢失后发布寻物启事称:“拾得者送还手机,本人当面酬谢”
C.丙对女友书面承诺:“如我在上海找到工作,则陪你去欧洲旅游”
D.丁作为青年志愿者,定期去福利院做帮工
2.甲企业是由自然人安琚与乙企业(个人独资)各出资50%设立的普通合伙企业,欠丙企业货款50万元,由于经营不善,甲企业全部资产仅剩20万元。现所欠货款到期,相关各方因货款清偿发生纠纷。对此,下列哪一表述是正确的?
A.丙企业只能要求安琚与乙企业各自承担15万元的清偿责任
B.丙企业只能要求甲企业承担清偿责任
C.欠款应先以甲企业的财产偿还,不足部分由安琚与乙企业承担无限连带责任
D.就乙企业对丙企业的应偿债务,乙企业投资人不承担责任
3.潘某去某地旅游,当地玉石资源丰富,且盛行“赌石”活动,买者购买原石后自行剖切,损益自负。潘某花5000元向某商家买了两块原石,切开后发现其中一块为极品玉石,市场估价上百万元。商家深觉不公,要求潘某退还该玉石或补交价款。对此,下列哪一选项是正确的?
A.商家无权要求潘某退货
B.商家可基于公平原则要求潘某适当补偿
C.商家可基于重大误解而主张撤销交易
D.商家可基于显失公平而主张撤销交易
4.甲公司员工唐某受公司委托从乙公司订购一批空气净化机,甲公司对净化机单价未作明确限定。唐某与乙公司私下商定将净化机单价比正常售价提高200元,乙公司给唐某每台100元的回扣。商定后,唐某以甲公司名义与乙公司签订了买卖合同。对此,下列哪一选项是正确的?
A.该买卖合同以合法形式掩盖非法目的,因而无效
B.唐某的行为属无权代理,买卖合同效力待定
C.乙公司行为构成对甲公司的欺诈,买卖合同属可变更、可撤销合同
D.唐某与乙公司恶意串通损害甲公司的利益,应对甲公司承担连带责任
5.蔡永父母在共同遗嘱中表示,二人共有的某处房产由蔡永继承。蔡永父母去世前,该房由蔡永之姐蔡花借用,借用期未明确。2012年上半年,蔡永父母先后去世,蔡永一直未办理该房屋所有权变更登记,也未要求蔡花腾退。2015年下半年,蔡永因结婚要求蔡花腾退,蔡花拒绝搬出。对此,下列哪...
2016下半年司法考试刚刚过去,司法考试的备考过程中充满着枯燥乏味的法律知识,每一位考生都承受着沉重的压力,相信各位考生都十分关心司法考试真题,出国留学网司法考试栏目为大家分享“2016年国家司法考试卷三真题”,希望能对广大考生有所帮助。想了解更多关于司法考试的讯息,请继续关注我们网站的更新。
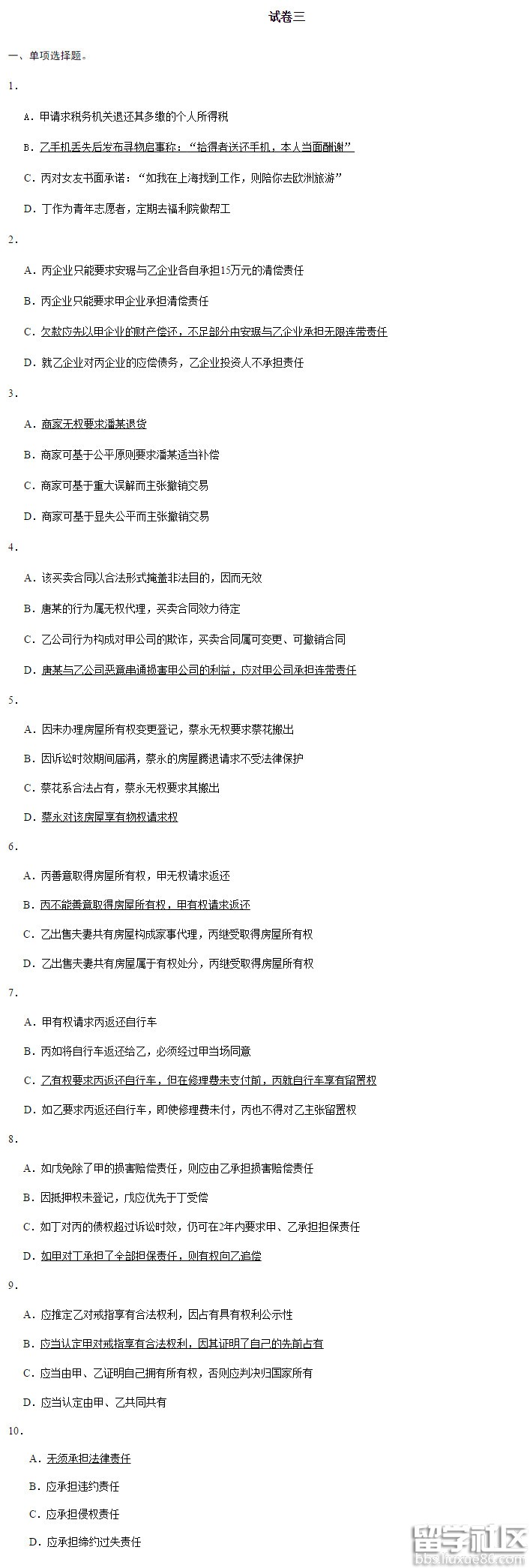
2016年国家司法考试卷三真题
提示:本试卷为选择题,由计算机阅读。请将所选答案填涂在答题卡上,勿在卷面上直接作答。
一、单项选择题。每题所设选项中只有一个正确答案,多选、错选或不选均不得分。本部分含1—50题,每题1分,共50分。
1.根据法律规定,下列哪一种社会关系应由民法调整?
A.甲请求税务机关退还其多缴的个人所得税
B.乙手机丢失后发布寻物启事称:“拾得者送还手机,本人当面酬谢”
C.丙对女友书面承诺:“如我在上海找到工作,则陪你去欧洲旅游”
D.丁作为青年志愿者,定期去福利院做帮工
2.甲企业是由自然人安琚与乙企业(个人独资)各出资50%设立的普通合伙企业,欠丙企业货款50万元,由于经营不善,甲企业全部资产仅剩20万元。现所欠货款到期,相关各方因货款清偿发生纠纷。对此,下列哪一表述是正确的?
A.丙企业只能要求安琚与乙企业各自承担15万元的清偿责任
B.丙企业只能要求甲企业承担清偿责任
C.欠款应先以甲企业的财产偿还,不足部分由安琚与乙企业承担无限连带责任
D.就乙企业对丙企业的应偿债务,乙企业投资人不承担责任
3.潘某去某地旅游,当地玉石资源丰富,且盛行“赌石”活动,买者购买原石后自行剖切,损益自负。潘某花5000元向某商家买了两块原石,切开后发现其中一块为极品玉石,市场估价上百万元。商家深觉不公,要求潘某退还该玉石或补交价款。对此,下列哪一选项是正确的?
A.商家无权要求潘某退货
B.商家可基于公平原则要求潘某适当补偿
C.商家可基于重大误解而主张撤销交易
D.商家可基于显失公平而主张撤销交易
4.甲公司员工唐某受公司委托从乙公司订购一批空气净化机,甲公司对净化机单价未作明确限定。唐某与乙公司私下商定将净化机单价比正常售价提高200元,乙公司给唐某每台100元的回扣。商定后,唐某以甲公司名义与乙公司签订了买卖合同。对此,下列哪一选项是正确的?
A.该买卖合同以合法形式掩盖非法目的,因而无效
B.唐某的行为属无权代理,买卖合同效力待定
C.乙公司行为构成对甲公司的欺诈,买卖合同属可变更、可撤销合同
D.唐某与乙公司恶意串通损害甲公司的利益,应对甲公司承担连带责任
5.蔡永父母在共同遗嘱中表示,二人共有的某处房产由蔡永继承。蔡永父母去世前,该房由蔡永之姐蔡花借用,借用期未明确。2012年上半年,蔡永父母先后去世,蔡永一直未办理该房屋所有权变更登记,也未要求蔡花腾退。2015年下半年,蔡永因结婚要求蔡花腾退,蔡花拒绝搬出。对此,下列哪一选项是正确的?
A.因未办理房屋所有权变更登记,...
司法考试卷三真题推荐访问