出国留学网专题频道司法考试民诉法栏目,提供与司法考试民诉法相关的所有资讯,希望我们所做的能让您感到满意!
2022年司法考试报名时间已经过去了,各位考生可以开始准备司法考试的备考了。为了帮助各位考生更好的掌握民诉法的重要知识点,小编为大家准备了“2022年司法考试民诉法重要考点6”,欢迎各位考生前来阅读本文,有喜欢的朋友点赞收藏起来哟!
考点一:简易程序
一、简易程序

(1)适用简便方式传唤当事人,未经当事人确认收到的,不得缺席判决。
(2)庭审笔录不得简化。
(3)对送达的规定:
①原告提供了被告准确的送达地址,但人民法院无法向被告直接送达或者留置送达应诉通知书的,应当将案件转入普通程序审理;
②原告不能提供被告准确的送达地址,人民法院经查证后仍不能确定被告送达地址的,可以被告不明确为由裁定驳回原告起诉。
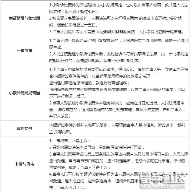
二、简易程序中的小额诉讼程序


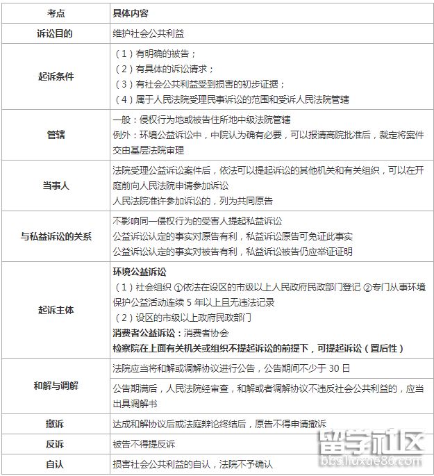
考点二:公益诉讼

以上就是今天小编给大家分享的所有考点内容啦,感谢各位阅读本文。
推荐阅读:
2022年司法考试即将来临,为了让各位考生在考试的时候能够下笔如有神,小编为大家准备了“2022年司法考试民诉法重要考点5”,希望能够帮助到各位考生备考此次司法考试。想要了解更多考试考点,请各位考生继续关注出国留学吧网站。
考点一:审理障碍

1、出现不可抗力时,开庭时间可确定,法院决定延期审理;开庭时间不可确定,法院裁定诉讼中止。
2、当事人死亡的处理
(1)起诉前死亡——受理前,法院裁定不予受理;受理后,裁定驳回起诉。
(2)诉讼中死亡。
①一般诉讼中,一方当事人死亡,不确定权利义务继承人的,裁定诉讼中止; 原告死亡没有继承人或继承人放弃诉讼权利的,诉讼终结。被告死亡,看是否有遗 产或义务承担者,有则诉讼继续,无则诉讼终结。
②身份关系案件(离婚、追索三费、解除收养关系),裁定诉讼终结。
考点二:一审普通程序
一、起诉条件

【注意】被告下落不明不等于被告不明确,被告下落不明时公告送达即可。
二、不予受理的案件

三、应予受理的案件

四、撤诉与缺席判决
为了让各位考生在考试之时能够准确写出答案,小编为大家准备了“2022年司法考试民诉法重要考点4”,里面包含了两个考点,分别是诉讼保障制度和调解协议与调解书。希望小编的文章能够帮助各位考生掌握这两个考点,有需要的考生点赞收藏哦!
考点一:诉讼保障制度
一、诉前行为(财产、行为)

二、诉讼保全(财产和行为)

三、保全的范围及解除

四、先予执行

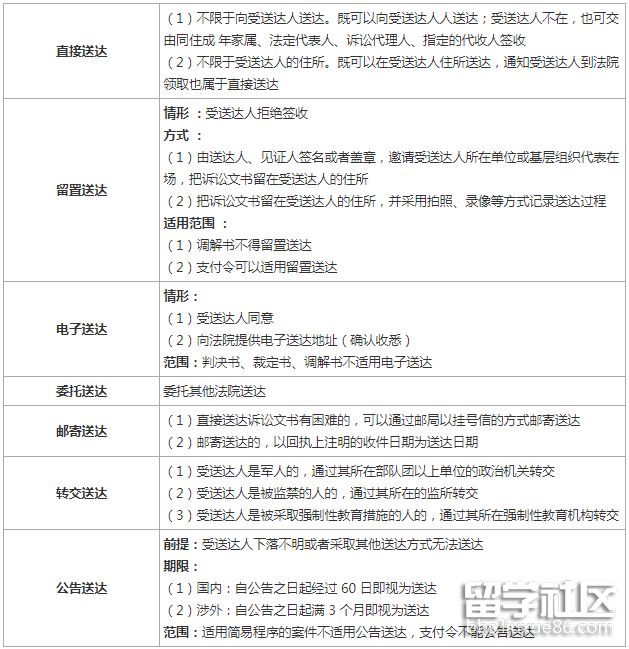
五、送达

考点二:调解协议与调解书
调解案件的范围:
可以调解 :一般来说,审判程序审理的诉讼案件,适宜调解
不能调解:
1、执行程序不适用调解;
2、适用特别程序、督促程序、公示催告程序审理的案件, 不适用法院调解;
...
有在备考2022年司法考试的考生看过来,下面是小编为大家准备的2022年司法考试民诉法重要考点3,各位考生可以在考试之前看一看小编准备的民诉法重要考点,希望能够帮助大家加深一下对民诉法知识点的掌握程度,在考试时取得一个好成绩。
考点一:当事人
一、有独立请求的第三人

二、无独立请求权的第三人

第一审程序中未参加诉讼的第三人,申请参加第二审程序的,人民法院可以准许。
三、第三人撤销之诉

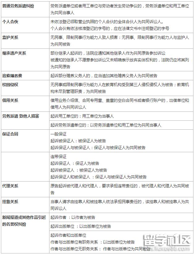
四、法律规定的必要共同诉讼情形
必要共同诉讼的特征:
1、当事人一方或者双方为 2 人以上;
2、当事人之间的诉讼标的是共同的(只有一个法律关系);
3、共同诉讼人的行为,经其他共同诉讼人承认,对其他共同诉讼人发生效力;
4、必须共同进行诉讼的当事人没有参加诉讼的,人民法院应当通知其参加;当事人也可以向人民法院申请追加。

考点二:民事证据
证据的法定种类:
①当事人的陈述;②书证;③物证;④视听资料;⑤电子数据;⑥证人证言;⑦鉴定意见;⑧ 勘验笔录
一、书证
2022年司法考试时间马上就要到了,各位考生准备好了吗?下面是小编为大家准备的“2022年司法考试民诉法重要考点2”,希望能够帮助大家理清民诉法考点。更多民诉法考点,请各位考生继续本网站。欢迎大家阅读本文,有喜欢的点赞收藏哦!
考点一:民事审判基本制度
1、独任庭基本知识

2、合议庭基本知识

二、回避制度

考点二:主管与管辖
一、主管

二、管辖
确认管辖的步骤 确认地域管辖:
①看是否有专属管辖;
②看是否有协议管辖;
③看是否是特殊地域管辖;
④看是否属于一般地域管辖的例外情形(被告就原告);
⑤按一般地域管辖确定(原告就被告)。应注意的是,当事人有经常居住地的,以经常居住地为所在地。
1、专属管辖

2022司法考试马上就要到了,临近考试之际,出国留学吧网站小编给大家整理了司法考试的考点,下面是小编给大家准备的“2022年司法考试民诉法重要考点1”,希望能够在考试之前帮助各位考生理清民诉法的重要考点,更多考点请继续关注本网站。
考点一:诉的基本理论
一、民事纠纷及解决方式
1、诉讼外和解对当事人无约束力,也无强制执行力;
2、经调解组织达成的诉讼外调解协议,具有合同性质;一方当事人不履行,另一方当事人可以向法院起诉要求对方履行调解协议,不得再就原纠纷起诉;
3、和解、调解并非讼讼的前置程序;
4、有效的仲裁协议排除法院管辖;
5、身份关系纠纷不得仲裁。
二、诉讼标的

三、诉的分类(标准:诉讼案件中,根据原告的诉讼请求来分)

四、反诉

考点二:基本原则
一、基本原则(重点为辩论原则与处分原则)

二、辩论原则与处分原则对比
2016司法考试民诉法部分法条变动
出国留学网司法考试专栏为大家整理了部分2016司法考试民诉法法条变动情况,欢迎考生们前来参阅交流,希望能有所帮助。
第六十三条 证据有下列几种:
(一)书证;
(二)物证;
(三)视听资料;
(四)证人证言;
(五)当事人的陈述;
(六)鉴定结论;
(七)勘验笔录。
以上证据必须查证属实,才能作为认定事实的根据。(2007)
第六十三条 证据包括:
(一)当事人的陈述;
(二)书证;
(三)物证;
(四)视听资料;
(五)电子数据;
(六)证人证言;
(七)鉴定意见;
(八)勘验笔录。
证据必须查证属实,才能作为认定事实的根据。 (2012年修正)
第六十四条 当事人对自己提出的主张,有责任提供证据。
当事人及其诉讼代理人因客观原因不能自行收集的证据,或者人民法院认为审理案件需要的证据,人民法院应当调查收集。
人民法院应当按照法定程序,全面地、客观地审查核实证据。
第六十五条 当事人对自己提出的主张应当及时提供证据。
人民法院根据当事人的主张和案件审理情况,确定 当事人应当提供的证据及其期限。当事人在该期限内提供证据确有困难的,可以向人民法院申请延长期限,人民法院根据当事人的申请适当延长。当事人逾期提供证 据的,人民法院应当责令其说明理由;拒不说明理由或者理由不成立的,人民法院根据不同情形可以不予采纳该证据,或者采纳该证据但予以训诫、罚款。
第六十六条 人民法院收到当事人提交的证据材料,应当出具收据,写明证据名称、页数、份数、原件或者复印件以及收到时间等,并由经办人员签名或者盖章。(2012年新增)
第六十五条 人民法院有权向有关单位和个人调查取证,有关单位和个人不得拒绝。
人民法院对有关单位和个人提出的证明文书,应当辨别真伪,审查确定其效力。
第六十六条 证据应当在法庭上出示,并由当事人互相质证。对涉及国家秘密、商业秘密和个人隐私的证据应当保密,需要在法庭出示的,不得在公开开庭时出示。
第六十七条 经过法定程序公证证明的法律行为、法律事实和文书,人民法院应当作为认定事实的根据。但有相反证据足以推翻公证证明的除外。(2007)
第六十九条 经过法定程序公证证明的法律事实和文书,人民法院应当作为认定事实的根据,但有相反证据足以推翻公证证明的除外。(2012年修正)
第六十八条 书证应当提交原件。物证应当提交原物。提交原件或者原物确有困难的,可以提交复制品、照片、副本、节录本。
提交外文书证,必须附有中文译本。
第六十九条 人民法院对视听资料,应当辨别真伪,并结合本案的其他证据,审查确定能否作为认定事实的根据。
第七十条 凡是知道案件情况的单位和个人,都有义务出庭作证。有关单位的负责人应当支持证人作证...
司法考试民诉法推荐访问