出国留学网专题频道小学教育教学知识考查重点栏目,提供与小学教育教学知识考查重点相关的所有资讯,希望我们所做的能让您感到满意!
02-07
出国留学网教师资格证考试栏目为大家分享“2017年教师资格小学教育教学知识命题规律”,欢迎阅读。想了解更多关于教师资格证考试的讯息,请继续关注我们网站的更新。
小学教育教学知识与能力,也叫做小学科目二,这门科目主要考查两大板块,即教育知识与应用、教学知识与能力,前者包括教育基础、学生指导和班级管理,后者包括学科知识、教学设计、教学实施、教学评价。能力要求分为了解、理解或掌握、运用三个层次。
具体内容及分值比例和题型分布如下:

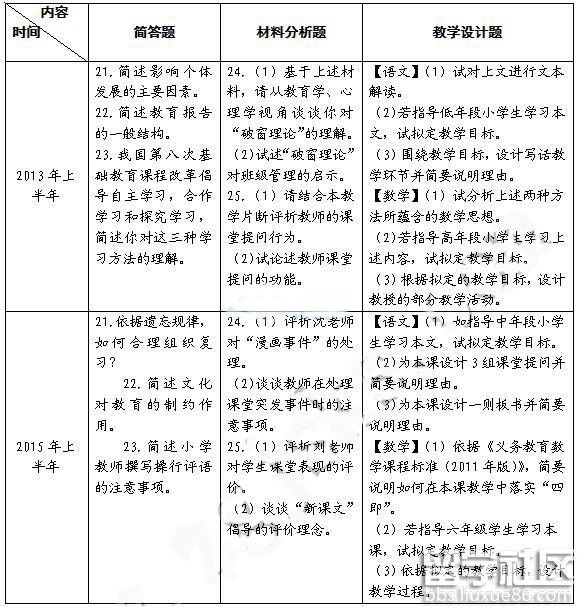
从以上内容可以看出,这门学科主观题占比要远远超过客观题,也就意味着需要写的内容很多;而在主观题中,简答题是比较简单的,材料分析题会固定地考查一道和班级管理,特别是解决课堂突发状况相关的题目;另外还有一道难度较大,需要灵活处理的题目。而最重要、难度最大的就是教学设计题;教学设计题占40分,既考查学科知识,也考查教学能力,是很关键的一道题目。
通过两次考试的真题可以看出上述命题规律,详情如下:

教师资格证考试栏目为您推荐:
2017年教师资格考试模拟试题及答案汇总 ...
小学教育教学知识考查重点推荐访问