出国留学网证券从业金融市场知识点

出国留学网专题频道证券从业金融市场知识点栏目,提供与证券从业金融市场知识点相关的所有资讯,希望我们所做的能让您感到满意!

证券从业《金融市场基础知识》知识点汇总(1-6章)

 

  各位参加证券从业资格考试的考友们,出国留学网精心为您整理了"证券从业《金融市场基础知识》知识点汇总(1-6章)"供您参考,希望能帮助到您!祝您考试顺利!更多有关证券从业资格考试的资讯,请持续关注本网站的更新!

  证券从业《金融市场基础知识》知识点汇总(1-6章)

  证券一般从业资格考试包括2个科目:《证券市场基本法律法规》和《金融市场基础知识》,金融市场基础知识有六章大纲内容,具体详情如下:


证券从业资格考试《金融市场基础知识》章节考点汇编(1-6章)
第一章:金融市场体系
第一节全球金融体系 章节练习题
第二节中国的金融体系 章节练习题
第三节

证券从业《金融市场基础知识》知识点:风险管理

 

  各位参加证券从业资格考试的考友们,出国留学网精心为您整理了“证券从业《金融市场基础知识》知识点:风险管理”供您参考,希望能帮助到您!祝您考试顺利!更多有关证券从业资格考试的资讯,请持续关注本网站的更新!

  证券从业《金融市场基础知识》知识点:风险管理

  第二节风险管理

  考点一风险管理的概念

  风险管理是社会组织或者个人用以降低风险的消极结果的决策过程。风险管理通过风险识别、风险估测、风险评价,并在此基础上选择与优化组合各种风险管理技术,对风险实施有效控制和妥善处理风险所致损失的后果,从而以最小的成本收获最大的安全保障。

  考点二风险管理的方法

  考点三风险管理的过程

  出国留学网证券从业栏目推荐:

  证券行业动态

  证券从业考试时间

  证券从业考试报名时间

  证券从业考试成绩查询时间

  证券从业考试试题及答案

...

证券从业《金融市场基础知识》知识点:风险概述

 

  各位参加证券从业资格考试的考友们,出国留学网精心为您整理了“证券从业《金融市场基础知识》知识点:风险概述”供您参考,希望能帮助到您!祝您考试顺利!更多有关证券从业资格考试的资讯,请持续关注本网站的更新!

  证券从业《金融市场基础知识》知识点:风险概述

  第六章金融风险管理

  第一节风险概述

  考点一金融风险

  考点二系统风险的种类

  考点三非系统风险的种类

  出国留学网证券从业栏目推荐:

  证券行业动态

  证券从业考试时间

  证券从业考试报名时间

  证券从业考试成绩查询时间

  

2018证券从业《金融市场基础知识》必背数字篇2:证券市场主体

 

  要参加证券从业资格证考试的同学们,出国留学网为您整理了“2018证券从业《金融市场基础知识》必背数字篇2:证券市场主体”供您参考,希望给您带来帮助!更多有关证券从业资格证考试的内容,敬请关注本网站的更新!

  2018证券从业《金融市场基础知识》必背数字篇2:证券市场主体

  二、证券市场主体

  1.中国人民银行从2003年起开始发行中央银行票据,期限从3个月到三年不等。

  2.2007年9月29日,中国投资有限责任公司(简称中投公司)正式挂牌成立。

  3.企业年金基金不得直接投资于权证,但因投资股票、分离交易可转换债等投资品种而衍生获得的权证,应当在权证上市交易之日起10个交易日内卖出。

  4.证券公司监管制度中的信息报送与披露制度要求:信息报送制度,应当自每一个会计年度结束之日起4个月内,向中国证监会报送年度报告,自每月结束之日起7个工作日内送月度报告。

  5.证券资产管理业务人员具有证券从业资格,且无不良行为记录,其中具有3年以上证券自营、资产管理或者证券投资基金管理从业经历的人员不少于5人。

  6.证券公司申请融资融券业务资格,应当具备的条件:具有证券经济业务资格;公司最近2 年内不存在因涉嫌违法违规正被证监会立案调查或者正处于整改期间的情形;财务状况良好,最近2 年各项风险控制指标持续符合规定,注册资本和净资本符合增加融资融券业务后的规定;信息系统安全稳定运行,最近1 年未发生因公司管理问题导致的重大事件。

  7.IB业务的资格条件:申请日前6个月各项风险控制指标符合规定标准。

  8.直投子公司非全资下属机构、直投基金负债期限不得超过12个月,负债余额不得超过注册资本或实缴出资总额的30%。

  9.投资咨询机构、财务顾问机构、资信评级机构从事证券服务业务人员必须具备证券专业知识和从事证券业务或者证券服务业务2年以上的经验。

  10.会计师事务所申请证券资格应具备的条件:依法成立5年以上;注册会计师不少于200人,近5年持有注册会计师证书且连续执业的不少于120人;至少有25名以上的合伙人,且半数以上合伙人最近在本会计师事务所连续执业3年以上。

  11.注册会计师申请证券许可证的条件:取得注册会计师证书1年以上;执业质量和执业道德良好,在以往3年执业活动中没有违法违规行为。

  12.申请证券评级业务许可的条件:最近5年未受到刑事处罚,最近3年未因违法经营受到刑事处罚;最近3年在税务、工商、金融等行政管理机关以及自律组织。商业银行等机构无不良记录。

  13.证券金融公司向证券公司转融通的期限不能超过6个月。

  14.证券金融公司应当妥善保存履行规定职责所形成的各类文件、资料,保存期限不少于20年。

  15.证券协会会员大会每4年至少召开一次,理事会认为有必要或1/3以上会员联名提议时,可召开临时会员大会。

  出国留学网证券从业栏目推荐:

  

2018证券从业《金融市场基础知识》必背数字篇1:金融市场体系

 

  要参加证券从业资格证考试的同学们,出国留学网为您整理了“2018证券从业《金融市场基础知识》必背数字篇1:金融市场体系”供您参考,希望给您带来帮助!更多有关证券从业资格证考试的内容,敬请关注本网站的更新!

  2018证券从业《金融市场基础知识》必背数字篇1:金融市场体系

  一、金融市场体系

  1.1983年9月国务院决定中国人民银行专门行使中央银行的职能,1992年成立了中国证券监督管理委员会、1998年成立了中国保险监督管理委员会、2003银监会正式挂牌运作,标志着中国金融业形成了“三驾马车”式的垂直分业监管体制,自此“一行三会”的监管架构正式形成。

  2.2004年5月,经国务院批准,中国证监会批复同意深圳证券交易所在主板市场内设立中小板块。

  3.2001年7月16日正式开办三板市场,官方名称是“代办股份转让系统”。

  4.上海证交所成立于1990年11月26日,同年12月19日开业,归属中国证监会直接管理。

  5.深圳证交所成立于1990年12月1日,1991年7月3日正式营业。

  6.股票型上市公司:在最近3年内无重大违法行为,财务会计报告无虚假记载;开业在3年以上,最近3年连续营利。

  7.债券型上市公司:公司债券的期限为1年以上。

  8.全国中小企业股份转让系统股票挂牌条件:依法设立且存续满2年。

  9.全国中小企业股份转让系统投资者条件,对于个人投资者:具有2年以上证券投资经验。

  10.区域性股权交易市场(又称区域性市场、区域股权 市场、第四板市场)2008年天津股权交易所的成立,是此次浪潮开始的标志性起点。

  出国留学网证券从业栏目推荐:

  证券行业动态

  证券从业考试时间

  证券从业考试报名时间

  证券从业考试成绩查询时间

  证券从业考试试题及答案

...

证券从业《金融市场基础知识》知识点:衍生工具

 

  各位参加证券从业资格考试的考友们,出国留学网精心为您整理了“证券从业《金融市场基础知识》知识点:衍生工具”供您参考,希望能帮助到您!祝您考试顺利!更多有关证券从业资格考试的资讯,请持续关注本网站的更新!

  证券从业《金融市场基础知识》知识点:衍生工具

  第二节衍生工具

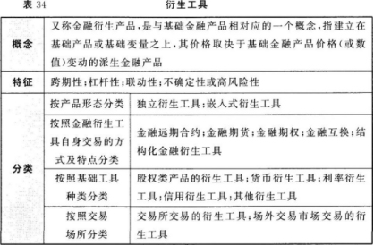
  考点一衍生工具

  考点二金融期货

  金融期货是期货交易的一种。期货交易是指交易双方在集中的交易所市场以公开竞价方式所进行的标准化期货合约的交易。

  金融期货的主要交易制度:集中交易制度;保证金制度;结算所和无负债结算制度;限仓制度;大户报告制度;每日价格波动限制及断路

  器规则;强行平仓;强制减仓。

  金融期货具有四项基本功能:套期保值功能、价格发现功能、投机功能和套利功能。

  考点三金融期货与金融期权的区别

  金融期货与金融期权的区别主要表现在:

  1.基础资产不同;

  2.交易者权利与义务的对称性不同;

  3.履约保证不同;

  4.现金流转不同;

  5.盈亏特点不同;

  6.套期保值的作用与效果不同。

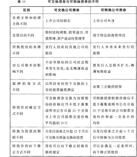
  考点四可转换公司债券

  考点五可交换债券与可转换债券的不同

  考点六资产证券化

  资产证券化是以特定资产组合或特定现金流为支持,发行可交易证券的一种融资形式。

  资产证券化的种类:

  1.根据证券化的基础资产不同,可以把资产证券化分为不动产证券化、应收账款证券化、信贷资产证券化、未来收益证券化(如高速公路收费)、债券组合证券化等。

  2.根据资产证券化的地域不同,可以把资产证券化分为境内资产证券化和离岸资产证券化。

  3.根据资产证券化产品的属性不同,可以把资产证券化分为股权型资产证券化、债权型资产证券化和混合型资产证券化。

  考点七金融衍生工具市场的特点与功能

证券从业《金融市场基础知识》知识点:证券投资基金

 

  各位参加证券从业资格考试的考友们,出国留学网精心为您整理了“证券从业《金融市场基础知识》知识点:债证券投资基金”供您参考,希望能帮助到您!祝您考试顺利!更多有关证券从业资格考试的资讯,请持续关注本网站的更新!

  证券从业《金融市场基础知识》知识点:证券投资基金

  第五章证券投资基金与衍生工具

  第一节证券投资基金

  考点一证券投资基金的定义和特征

  证券投资基金是指通过公开发售基金份额募集资金,由基金托管人托管,由基金管理人管理和运用资金,为基金份额持有人的利益,以资产组合方式进行证券投资的一种利益共享、风险共担的集合投资方式。

  证券投资基金的特点:①集合理财、专业管理;②组合投资、分散风险;③利益共享、风险共担;④严格监管、信息透明;⑤独立托管、保障安全。

  考点二基金份额持有人的权利与义务

  基金份额持有人的权利:①分享基金财产收益;②参与分配清算后的剩余财产;③依法转让或者申请赎回其持有的基金份额;④按照规定要求召开基金份额持有人大会;⑤对基金份额持有人大会审议事项行使表决权;⑥查阅或复制公开披露的基金信息资料;⑦对基金管理人、基金托管人、基金份额发售机构损害其合法权益的行为依法提起诉讼;⑧基金合同约定的其他权利。

  基金份额持有人的义务:①遵守基金契约;②缴纳基金认购款项及规定费用;③承担基金亏损或终止的有限责任;④不从事任何有损基金及其他基金投资人合法权益的活动;⑤在封闭式基金存续期间,不得要求赎回基金份额;⑥在封闭式基金存续期间,交易行为和信息披露必须遵守法律、法规的有关规定;⑦法律、法规及基金契约规定的其他义务。

  考点三基金托管人的概念与条件

  基金托管人又称基金保管人,是根据法律法规的要求,在证券投资基金运作中承担资产保管、交易监督、信息披露、资金清算与会计核算等相应职责的当事人。

  我国《证券投资基金法》规定,申请取得基金托管资格,应当具备下列条件,并经国务院证券监督管理机构和国务院银行业监督管理机构核准。

  1.净资产和资本充足率符合有关规定。

  2.设有专门的基金托管部门。

  3.取得基金从业资格的专职人员达到法定人数。

  4.有安全保管基金财产的条件。

  5.有安全高效的清算、交割系统。

  6.有符合要求的营业场所、安全防范设施和与基金托管业务有关的其他设施。

  7.有完善的内部稽核监控制度和风险控制制度。

  8.法律、行政法规规定的和经国务院批准的国务院证券监督管理机构、国务院银行业监督管理机构规定的其他条件。

  考点四基金资产净值

  基金资产净值是指某一时点上某一证券投资基金每份基金份额实际代表的价值。基金资产净值和基金份额净值计算公式如下:

  基金资产净值=基金资产总值一基金负债

  基金份额净值=基金资产净值÷基金总份额

  考点五证券投资基金的投资范围

  我国...

证券从业《金融市场基础知识》知识点:监管机构

 

  各位参加证券从业资格考试的考友们,出国留学网精心为您整理了“证券从业《金融市场基础知识》知识点:监管机构”供您参考,希望能帮助到您!祝您考试顺利!更多有关证券从业资格考试的资讯,请持续关注本网站的更新!

  证券从业《金融市场基础知识》知识点:监管机构

  第五节监管机构

  考点一证券市场监管

  证券市场监管是指证券管理机关运用法律的、经济的以及必要的行政手段,对证券的募集、发行、交易等行为以及证券投资中介机构的行为进行监督与管理。

  证券市场监管的原则:依法监管原则;保护投资者利益原则;“三公”原则(公开、公平、公正);监督与自律相结合的原则。

  我国证券市场监管的目标有:①运用和发挥证券市场机制的积极作用,限制其消极作用;②保护投资者利益,保障合法的证券交易活动,监督证券中介机构依法经营;③防止人为操纵、欺诈等不法行为,维持证券市场的正常秩序;④根据国家宏观经济管理的需要,运用灵活多样的方式,调控证券发行与证券交易规模,引导投资方向,使之与经济发展相适应。

  证券市场监管的手段:法律手段;经济手段;行政手段。

  考点二我国证券市场的监管体系

  我国证券市场经过多年的发展,逐步形成了以国务院证券监督管理机构、国务院证券监督管理机构的派出机构、证券交易所、行业协会和证券投资者保护基金公司为一体的监管体系和自律管理体系。国务院证券监督管理机构由中国证券监督管理委员会及其派出机构组成。

  考点三中国证监会的职责

  1.依法制定有关证券市场监督管理的规章、规则,并依法行使审批或者核准权。

  2.依法对证券的发行、上市、交易、登记、存管、结算进行监督管理。

  3.依法对证券发行人、上市公司、证券公司、证券投资基金管理公司、证券服务机构、证券交易所、证券登记结算机构的证券业务活动进行监督管理。

  4.依法制定从事证券业务人员的资格标准和行为准则,并监督实施。

  5.依法监督检查证券发行、上市和交易的信息公开情况。

  6.依法对中国证券业协会的活动进行指导和监督。

  7.依法对违反证券市场监督管理法律、行政法规的行为进行查处。

  8.法律、行政法规规定的其他职责。

  出国留学网证券从业栏目推荐:

  证券行业动态

  证券从业考试时间

  

证券从业《金融市场基础知识》知识点:自律性组织

 

  各位参加证券从业资格考试的考友们,出国留学网精心为您整理了“证券从业《金融市场基础知识》知识点:自律性组织”供您参考,希望能帮助到您!祝您考试顺利!更多有关证券从业资格考试的资讯,请持续关注本网站的更新!

  证券从业《金融市场基础知识》知识点:自律性组织

  第四节自律性组织

  考点一证券交易所

  考点二证券业协会

  中国证券业协会是证券业的自律性组织,是社会团体法人。

  中国证券业协会的宗旨是:①遵守国家宪法、法律、法规和经济方针政策,遵守社会道德风尚,以科学发展观为指导,在国家对证券业实行集中统一监督管理的前提下,进行证券业自律管理;②发挥政府与证券行业间的桥梁和纽带作用;③为会员服务,维护会员的合法权益;④维护证券业的正当竞争秩序,促进证券市场的公开、公平、公正,推动证券市场的健康稳定发展。

  根据我国《证券法》,中国证券业协会履行下列职责:①教育和组织会员遵守证券法律、行政法规;②依法维护会员的合法权益,向证券监督管理机构反映会员的建议和要求;③收集整理证券信息,为会员提供服务;④制定会员应遵守的规则,组织会员单位从业人员的业务培训,开展会员问的业务交流;⑤对会员之间、会员与客户之间发生的证券业务纠纷进行调解;⑥组织会员就证券业的发展、运作及有关内容进行研究;⑦监督、检查会员行为,对违反法律、行政法规或者中国证券业协会章程的,按照规定给予纪律处分。

  证券业协会的机构设置:会员大会;理事会;常务理事会;监事会;会长办公室、会长、秘书长。

  考点三证券登记结算公司

  考点四证券投资者保护基金

  证券投资者保护基金是指按照《证券投资者保护基金管理办法》筹集形成的、在防范和处置证券公司风险中用于保护证券投资者利益的资金。

  出国留学网证券从业栏目推荐:

  证券行业动态

  证券从业...

证券从业《金融市场基础知识》知识点:中介机构

 

  各位参加证券从业资格考试的考友们,出国留学网精心为您整理了“证券从业《金融市场基础知识》知识点:中介机构”供您参考,希望能帮助到您!祝您考试顺利!更多有关证券从业资格考试的资讯,请持续关注本网站的更新!

  证券从业《金融市场基础知识》知识点:中介机构

  第三节中介机构

  考点一证券公司

  考点二律师事务所从事证券法律业务的管理

  鼓励具备下列条件的律师事务所从事证券法律业务:①内部管理规范,风险控制制度健全,执业水准高,社会信誉良好;②有20名以上执业律师,其中5名以上曾从事过证券法律业务;③已经办理有效的执业责任保险;④最近2年未因违法执业行为受到行政处罚。

  考点三注册会计师、会计师事务所从事证券、期货相关业务的管理

  会计师事务所申请证券资格的条件有:①依法成立3年以上;②质量控制制度和内部管理制度健全并有效执行,执业质量和职业道德良好;③注册会计师不少于80人,其中通过注册会计师全国统一考试取得注册会计师证书的不少于55人,上述55人中最近5年持有注册会计师证书且连续执业的不少于35人;④有限责任会计师事务所净资产不少于500万元,合伙会计师事务所净资产不少于300万元;⑤会计师事务所职业保险的累计赔偿限额与累计职业风险基金之和不少于600万元;⑥上一年度审计业务收入不少于1600万元;⑦持有不少于50%股权的股东,或半数以上合伙人最近在本机构连续执业3年以上;⑧不存在下列情形之一:在执业活动中受到行政处罚、刑事处罚,自处罚决定生效之日起至提出申请之日止未满3年;因以欺骗等不正当手段取得证券资格而被撤销该资格,自撤销之日起至提出申请之日止未满3年;申请证券资格过程中,因隐瞒有关情况或者提供虚假材料被不予受理或者不予批准的,自被出具不予受理凭证或者不予批准决定之日起至提出申请之日止未满3年。

  注册会计师申请许可证的条件有:①所在会计师事务所已取得证

  券许可证或者符合《规定》第6条所规定的条件并已提出申请;②具有证券、期货相关业务资格考试合格证书;③取得注册会计师证书1年以上;④不超过60周岁;⑤执业质量和职业道德良好,在以往3年执业活动中没有违法违规行为。

  考点四证券、期货投资咨询机构的管理

  申请证券、期货投资咨询从业资格的机构,应当具备下列条件:①分别从事证券或者期货投资咨询业务的机构,有5名以上取得证券、期货投资咨询从业资格的专职人员;同时从事证券和期货投资咨询业务的机构,有10名以上取得证券、期货投资咨询从业资格的专职人员;其高级管理人员中,至少有1名取得证券或者期货投资咨询从业资格;②有100万元人民币以上的注册资本;③有固定的业务场所和与业务相适应的通讯及其他信息传递设施;④有公司章程;⑤有健全的内部管理制度;⑥具备中国证监会要求的其他条件。

...